搞清spring源码的脉络,你就知道从哪里开始下手了

312 阅读2分钟

大家好,今天和大家一起聊一聊怎么阅读Spring的源码,时间不长,请仔细阅读!

01:导引

为啥要读spring源码这个问题今天我就不在这里进行赘述了,读懂spring源码我相信是每个搞java,并且想把java搞好的程序员的必经之路;但是spring这套框架源码对初读之人确实不是特别友好;

你是不是刚开始看spring源码时不知道从哪里开始,兴致勃勃的点看源码看了一伙没有搞懂就败兴而去?对于上面的这个问题,笔者搜集和整理了一下大佬们看spring源码的心得,供大家参考(站在巨人的肩膀上事半功倍)

(1):开始阶段不要陷于细节不能自拔,先理清楚整个脉络.

(2):对于暂时看不懂的地方可以先记下来,暂时跳不过,不用太过于纠结;

(3):多看源码上面的注释(一般情况下作者写下注释的基本上都是比较重要的。)

比如在BeanFactory的类中就写明白了bean完整的生命周期

(4):多总结,自己尝试着去画一些结构图,最好的输入就是输出,如果你能把图画出来,那说明你已经把学到的东西学到脑海里了。

(5):找一群和你志同道合的人一起学习,相互验证,这样你就不会觉得孤独。

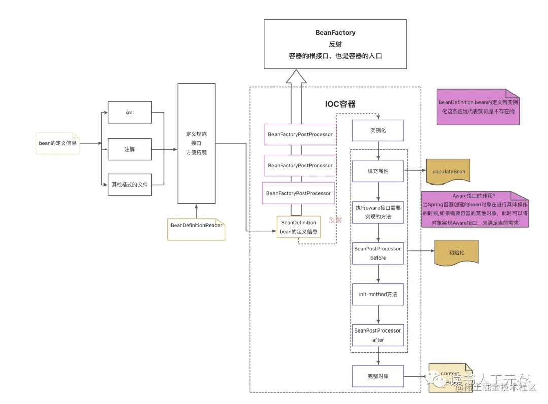
02:Spring 容器的大致脉络图;

上面这个图就是我感觉自己读源码的总结以及网上的一些资料总结的一张脉络图,有需要的原图的可以私聊我。

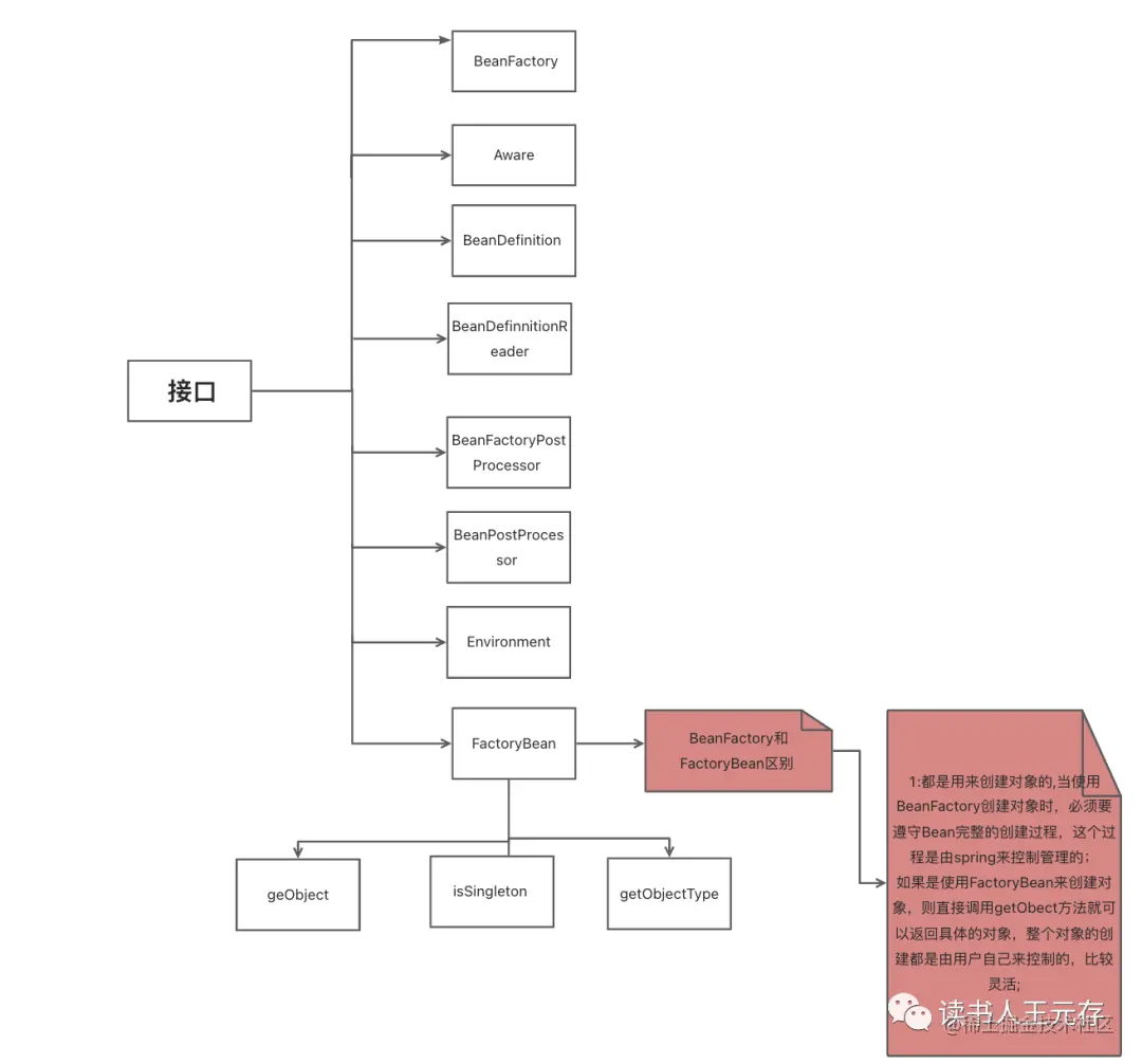
**在spring中有很多重要的接口,如果在后面读源码时遇到了要记得着重关注一下:
**

今天我就不对源码进行详细的解读了,后面我会和大家一起一点点把spring源码读一遍,在读spring源码之前你需要先准备一下环境,如果这个你不会的话,可以参考我之前写的一篇文章:

spring源码下载以及编译

微信公众号:读书人王元存

好了,今天分享就到这里,下篇我们直接讲干货。

关注我,一起搞代码,一起提升认知!