docker(二、Dockerfile/Network/Compose介绍)

663 阅读42分钟

本文全部内容来自尚硅谷周阳老师

视频地址:www.bilibili.com/video/BV1gr…

本篇文章仅用于个人学习,如有侵权联系删除。

七、docker的DockerFile

官网地址:docs.docker.com/engine/refe…

(1) Dockerfile是用来构建Docker镜像的文本文件,是由一条条构建镜像所需的指令和参数构成的脚本。

从应用软件的角度来看,Dockerfile、Docker镜像与Docker容器分别代表软件的三个不同阶段,

  •  Dockerfile是软件的原材料

  •  Docker镜像是软件的交付品

  •  Docker容器则可以认为是软件镜像的运行态,也即依照镜像运行的容器实例

(2) Dockerfile面向开发,Docker镜像成为交付标准,Docker容器则涉及部署与运维,三者缺一不可,合力充当Docker体系的基石。

(3) Dockerfile,需要定义一个Dockerfile,Dockerfile定义了进程需要的一切东西。Dockerfile涉及的内容包括执行代码或者是文件、环境变量、依赖包、运行时环境、动态链接库、操作系统的发行版、服务进程和内核进程(当应用进程需要和系统服务和内核进程打交道,这时需要考虑如何设计namespace的权限控制)等等;

(4) Docker镜像,在用Dockerfile定义一个文件之后,docker build时会产生一个Docker镜像,当运行 Docker镜像时会真正开始提供服务;

(5) Docker容器,容器是直接提供服务的。

1. 构建的三个步骤

(1) 编写Dockerfile文件

(2) docker build命令构建镜像

(3) docker run依镜像运行容器实例

2. dockerFile构建过程解析

2.1 DockerFile内容基础知识

(1) 每条保留字指令都必须为大写字母且后面要跟随至少一个参数

(2) 指令按照从上到下,顺序执行

(3) # 表示注释

(4) 每条指令都会创建一个新的镜像层并对镜像进行提交

2.2 docker执行Dockerfile的大致流程

(1) docker从基础镜像运行一个容器

(2) 执行一条指令并对容器作出修改

(3) 执行类似docker commit的操作提交一个新的镜像层

(4) docker再基于刚提交的镜像运行一个新容器

(5) 执行dockerfile中的下一条指令直到所有指令都执行完成

3. DockerFile常用保留字指令

参考tomcat8的dockerfile入门

github.com/docker-libr…

FROM
	基础镜像,当前新镜像是基于哪个镜像的,指定一个已经存在的镜像作为模板,第一条必须是from
MAINTAINER
	镜像维护者的姓名和邮箱地址
RUN
	容器构建时需要运行的命令,有两种格式
		1.shell格式
			RUN <命令行命令>
			# <命令行命令> 等同于,在终端操作的shell命令。
			
			RUN yum -y install vim
		2.Exec格式
 			RUN ["可执行文件","参数1","参数2"]
			# 例如:
			# RUN ["./test.php","dev","offline"]等价于RUN ./test.php dev offline
	RUN是在docker build时运行
EXPOSE
	当前容器对外暴露出的端口
WORKDIR
	指定在创建容器后,终端默认登陆的进来工作目录,一个落脚点
USER
	指定该镜像以什么样的用户去执行,如果都不指定,默认是root
ENV
	用来在构建镜像过程中设置环境变量
	 	ENV MY_PATH /usr/mytest
		这个环境变量可以在后续的任何RUN指令中使用,这就如同在命令前面指定了环境变量前缀一样;
		也可以在其它指令中直接使用这些环境变量,
		比如:WORKDIR $MY_PATH
ADD
	将宿主机目录下的文件拷贝进镜像且会自动处理URL和解压tar压缩包
COPY
	类似ADD,拷贝文件和目录到镜像中。 
	将从构建上下文目录中 <源路径> 的文件/目录复制到新的一层的镜像内的 <目标路径> 位置
		COPY src dest
		COPY ["src", "dest"]
		<src源路径>:源文件或者源目录
		<dest目标路径>:容器内的指定路径,该路径不用事先建好,路径不存在的话,会自动创建。
VOLUME
	容器数据卷,用于数据保存和持久化工作
CMD
	指定容器启动后的要干的事情
		CMD指令的格式和RUN相似,也是两种格式:
			shell格式:CMD <命令>
			exec格式:CMD["可执行文件","参数1","参数2"...]
			参数列表格式:CMD["参数1","参数2"....].在指定了ENTRYPOINT指令后,用CMD指定具体的参数。
	注意:
		Dockerfile 中可以有多个 CMD 指令,但只有最后一个生效,CMD 会被 docker run 之后的参数替换。
		参考官网Tomcat的dockerfile演示讲解
			官网最后一行命令
				157 EXPOSE 8080
				158 CMD["catalina.sh","run"]
			我们演示自己的覆盖操作
				docker run -it -p 8080:8080 57800e5b1cbf /bin/bash
	它和前面RUN命令的区别
		CMD是在docker run 时运行。
		RUN是在 docker build时运行。
ENTRYPOINT
	也是用来指定一个容器启动时要运行的命令
	类似于 CMD 指令,但是ENTRYPOINT不会被docker run后面的命令覆盖, 而且这些命令行参数会被当作参数送给 ENTRYPOINT 指令指定的程序
	命令格式和案例说明
		命令格式:ENTRYPOINT ["<executeable>","param1","param2",...]
		ENTRYPOINT可以和CMD一起用,一般是变参才会使用 CMD ,这里的 CMD 等于是在给 ENTRYPOINT 传参。
		当指定了ENTRYPOINT后,CMD的含义就发生了变化,不再是直接运行其命令而是将CMD的内容作为参数传递给ENTRYPOINT指令,他两个组合会变成 <ENTRYPOINT>"<CMD>"
		案例如下: 假设已通过Dockerfile构建了nginx:test镜像:
			FROM NGINX
			ENTRYPOINT ["nginx","-c"] # 定参
			CMD ["/etc/nginx/nginx.conf"] # 变参
		
| 是否传参 | 按照dockerfile编写执行 | 传参运行 |
| --- | --- | --- |
| Docker命令| docker run nginx:test | docker run  nginx:test -c /etc/nginx/new.conf | 
| 衍生出的实际命令 | nginx -c /etc/nginx/nginx.conf | nginx -c /etc/nginx/new.conf |

	优点
		在执行docker run的时候可以指定 ENTRYPOINT 运行所需的参数。
	注意
		如果 Dockerfile 中如果存在多个 ENTRYPOINT 指令,仅最后一个生效。

DockerFile

Buildbothrun
fromworkdircmd
maintaineruserenv
copyexpose
addvolume
runentrypoint
onbuild
.dockerignore

4. 案例

4.1 自定义centos7镜像

4.1.1 要求

Centos7镜像具备 vim+ ifconfig + jdk8

jdk的镜像下载地址:www.oracle.com/java/techno…

4.1.2 编写

注意Dockerfile文件的D要大写

(1) 编写Dockerfile文件 (2) 将jdk-8u161-linux-x64.tar.gz文件放到和Dockerfile一个目录下

[root@localhost /]# mkdir /myfile
[root@localhost /]# cd myfile/
[root@localhost myfile]# vim Dockerfile
[root@localhost myfile]# cp /root/jdk-8u161-linux-x64.tar.gz /myfile/

# Dockerfile文件内容
FROM ansible/centos7-ansible
MAINTAINER zzyy<zzyybs@126.com>

ENV MYPATH /usr/local
WORKDIR $MYPATH

#安装vim编辑器
RUN yum -y install vim
#安装ifconfig命令查看网络IP
RUN yum -y install net-tools
#安装java8及lib库
RUN yum -y install glibc.i686
RUN mkdir /usr/local/java
#ADD 是相对路径jar,把jdk-8u161-linux-x64.tar.gz添加到容器中,安装包必须要和Dockerfile文件在同一位置
ADD jdk-8u161-linux-x64.tar.gz /usr/local/java/
#配置java环境变量
ENV JAVA_HOME /usr/local/java/jdk1.8.0_161
ENV JRE_HOME $JAVA_HOME/jre
ENV CLASSPATH $JAVA_HOME/lib/dt.jar:$JAVA_HOME/lib/tools.jar:$JRE_HOME/lib:$CLASSPATH
ENV PATH $JAVA_HOME/bin:$PATH

EXPOSE 80

CMD echo $MYPATH
CMD echo "success--------------ok"
CMD /bin/bash

4.1.3 构建

这里要注意

(1) docker pull ansible/centos7-ansible 8版本会有点问题

(2) docker build -t 新镜像名字:TAG .

docker build -t centosjava8:1.5 . 注意TAG后面有个'空格'还有'点'

[root@localhost myfile]# docker build -t centosjava8:1.5 .
Sending build context to Docker daemon  189.8MB
Step 1/17 : FROM ansible/centos7-ansible
latest: Pulling from ansible/centos7-ansible
Digest: sha256:39eff7d56b96530d014083cd343f7314c23acbd1ecf37eb75a71a2f6584d0b02
Status: Downloaded newer image for ansible/centos7-ansible:latest
 ---> 688353a31fde
Step 2/17 : MAINTAINER zzyy<zzyybs@126.com>
 ---> Using cache
 ---> 0272bb4b7020
Step 3/17 : ENV MYPATH /usr/local
 ---> Using cache
 ---> a57e28ea1b93
Step 4/17 : WORKDIR $MYPATH
 ---> Using cache
 ---> 2019571236c3
Step 5/17 : RUN yum -y install vim
 ---> Using cache
 ---> 521b42ad3a93
Step 6/17 : RUN yum -y install net-tools
 ---> Using cache
 ---> a19be842eb84
Step 7/17 : RUN yum -y install glibc.i686
 ---> Using cache
 ---> ef35815219aa
Step 8/17 : RUN mkdir /usr/local/java
 ---> Using cache
 ---> b81a2be54e42
Step 9/17 : ADD jdk-8u161-linux-x64.tar.gz /usr/local/java/
 ---> b4ca22a6d4de
Step 10/17 : ENV JAVA_HOME /usr/local/java/jdk1.8.0_161
 ---> Running in 8bf3162f930a
Removing intermediate container 8bf3162f930a
 ---> 052134b99700
Step 11/17 : ENV JRE_HOME $JAVA_HOME/jre
 ---> Running in 6ae62f1f6339
Removing intermediate container 6ae62f1f6339
 ---> 544871c87d95
Step 12/17 : ENV CLASSPATH $JAVA_HOME/lib/dt.jar:$JAVA_HOME/lib/tools.jar:$JRE_HOME/lib:$CLASSPATH
 ---> Running in 3d6a71ee58bf
Removing intermediate container 3d6a71ee58bf
 ---> d4f4f18ab905
Step 13/17 : ENV PATH $JAVA_HOME/bin:$PATH
 ---> Running in 6e1df173e46e
Removing intermediate container 6e1df173e46e
 ---> e2e5eee637cf
Step 14/17 : EXPOSE 80
 ---> Running in a89b1702c5a7
Removing intermediate container a89b1702c5a7
 ---> 33ea8ae6aec8
Step 15/17 : CMD echo $MYPATH
 ---> Running in f8bf57cc3cf5
Removing intermediate container f8bf57cc3cf5
 ---> ae9cbd0c8717
Step 16/17 : CMD echo "success--------------ok"
 ---> Running in c32e9d92e887
Removing intermediate container c32e9d92e887
 ---> f87951a9c3d9
Step 17/17 : CMD /bin/bash
 ---> Running in d063731dcee8
Removing intermediate container d063731dcee8
 ---> 873a66735d24
Successfully built 873a66735d24
Successfully tagged centosjava8:1.5

4.1.4 运行

docker run -it 新镜像名字:TAG

[root@localhost myfile]# docker run -it centosjava8:1.5 /bin/bash
[root@d9104936962d local]# java -version
java version "1.8.0_161"
Java(TM) SE Runtime Environment (build 1.8.0_161-b12)
Java HotSpot(TM) 64-Bit Server VM (build 25.161-b12, mixed mode)
[root@d9104936962d local]# ifconfig
[root@d9104936962d local]# vim test.txt

4.1.5 虚悬镜像

仓库名、标签都是< none >的镜像,俗称dangling image

查看都有哪些是虚悬镜像:docker images ls -f dangling=true

删除所有虚悬镜像:docker image prune

[root@localhost myfile]# docker images ls -f dangling=true

[root@localhost myfile]# docker image prune
WARNING! This will remove all dangling images.
Are you sure you want to continue? [y/N] y
Total reclaimed space: 0B

4.2 自定义ubuntu镜像

4.2.1 编写DockerFile文件

FROM ubuntu
MAINTAINER zzyy<zzyybs@126.com>

ENV MYPATH /usr/local
WORKDIR $MYPATH

RUN apt-get update
RUN apt-get install net-tools
#RUN apt-get install -y iproute2
#RUN apt-get install -y inetutils-ping

EXPOSE 80

CMD echo $MYPATH
CMD echo "install inconfig cmd into ubuntu success--------------ok"
CMD /bin/bash

4.2.2 构建

docker build -t ubuntu:1.5 .

[root@localhost myfile1]# docker build -t ubuntu:1.5 .
Sending build context to Docker daemon  2.048kB
Step 1/10 : FROM ubuntu
 ---> ba6acccedd29
Step 2/10 : MAINTAINER zzyy<zzyybs@126.com>
 ---> Running in 59efcd5be7ee
Removing intermediate container 59efcd5be7ee
 ---> ba7c83e7ce84
Step 3/10 : ENV MYPATH /usr/local
 ---> Running in c9363c46c186
Removing intermediate container c9363c46c186
 ---> 4718af4e9b31
Step 4/10 : WORKDIR $MYPATH
 ---> Running in b3b79661327b
Removing intermediate container b3b79661327b
 ---> 1404ea544621
Step 5/10 : RUN apt-get update
 ---> Running in 3bb0ee47e0c2
Get:1 http://security.ubuntu.com/ubuntu focal-security InRelease [114 kB]
Get:2 http://archive.ubuntu.com/ubuntu focal InRelease [265 kB]
Get:3 http://security.ubuntu.com/ubuntu focal-security/restricted amd64 Packages [1710 kB]
Get:4 http://archive.ubuntu.com/ubuntu focal-updates InRelease [114 kB]
Get:5 http://archive.ubuntu.com/ubuntu focal-backports InRelease [108 kB]
Get:6 http://archive.ubuntu.com/ubuntu focal/universe amd64 Packages [11.3 MB]
Get:7 http://security.ubuntu.com/ubuntu focal-security/universe amd64 Packages [963 kB]
Get:8 http://security.ubuntu.com/ubuntu focal-security/main amd64 Packages [2312 kB]
Get:9 http://security.ubuntu.com/ubuntu focal-security/multiverse amd64 Packages [27.5 kB]
Get:10 http://archive.ubuntu.com/ubuntu focal/multiverse amd64 Packages [177 kB]
Get:11 http://archive.ubuntu.com/ubuntu focal/restricted amd64 Packages [33.4 kB]
Get:12 http://archive.ubuntu.com/ubuntu focal/main amd64 Packages [1275 kB]
Get:13 http://archive.ubuntu.com/ubuntu focal-updates/multiverse amd64 Packages [30.2 kB]
Get:14 http://archive.ubuntu.com/ubuntu focal-updates/restricted amd64 Packages [1834 kB]
Get:15 http://archive.ubuntu.com/ubuntu focal-updates/main amd64 Packages [2786 kB]
Get:16 http://archive.ubuntu.com/ubuntu focal-updates/universe amd64 Packages [1262 kB]
Get:17 http://archive.ubuntu.com/ubuntu focal-backports/universe amd64 Packages [27.5 kB]
Get:18 http://archive.ubuntu.com/ubuntu focal-backports/main amd64 Packages [55.2 kB]
Fetched 24.4 MB in 1min 46s (230 kB/s)
Reading package lists...
Removing intermediate container 3bb0ee47e0c2
 ---> f63aeea894c3
Step 6/10 : RUN apt-get install net-tools
 ---> Running in b86d4693f42c
Reading package lists...
Building dependency tree...
Reading state information...
The following NEW packages will be installed:
  net-tools
0 upgraded, 1 newly installed, 0 to remove and 37 not upgraded.
Need to get 196 kB of archives.
After this operation, 864 kB of additional disk space will be used.
Get:1 http://archive.ubuntu.com/ubuntu focal/main amd64 net-tools amd64 1.60+git20180626.aebd88e-1ubuntu1 [196 kB]
debconf: delaying package configuration, since apt-utils is not installed
Fetched 196 kB in 2s (106 kB/s)
Selecting previously unselected package net-tools.
(Reading database ... 4127 files and directories currently installed.)
Preparing to unpack .../net-tools_1.60+git20180626.aebd88e-1ubuntu1_amd64.deb ...
Unpacking net-tools (1.60+git20180626.aebd88e-1ubuntu1) ...
Setting up net-tools (1.60+git20180626.aebd88e-1ubuntu1) ...
Removing intermediate container b86d4693f42c
 ---> ea25b50f2bce
Step 7/10 : EXPOSE 80
 ---> Running in f97365b2801a
Removing intermediate container f97365b2801a
 ---> 1755211107ed
Step 8/10 : CMD echo $MYPATH
 ---> Running in 71adcf766ac1
Removing intermediate container 71adcf766ac1
 ---> fae1b39465d9
Step 9/10 : CMD echo "install inconfig cmd into ubuntu success--------------ok"
 ---> Running in 124a65e79907
Removing intermediate container 124a65e79907
 ---> aca5bbd53c00
Step 10/10 : CMD /bin/bash
 ---> Running in 467d10c110ba
Removing intermediate container 467d10c110ba
 ---> c780863f5d14
Successfully built c780863f5d14
Successfully tagged ubuntu:1.5

4.2.3 运行

docker run -it ubuntu:1.5 /bin/bash

[root@localhost myfile1]# docker run -it ubuntu:1.5 /bin/bash
root@758cd186e6b2:/usr/local# ifconfig

4.3 Docker微服务实战

4.3.1 通过IDEA新建一个普通微服务模块

image.png

image.png 然后一直下一步即可

创建完成后对下面几个文件进行修改 pom.xml application.yml 启动类 业务类

pom.xml

<?xml version="1.0" encoding="UTF-8"?>
<project xmlns="http://maven.apache.org/POM/4.0.0" xmlns:xsi="http://www.w3.org/2001/XMLSchema-instance"
         xsi:schemaLocation="http://maven.apache.org/POM/4.0.0 https://maven.apache.org/xsd/maven-4.0.0.xsd">
    <modelVersion>4.0.0</modelVersion>
    <parent>
        <groupId>org.springframework.boot</groupId>
        <artifactId>spring-boot-starter-parent</artifactId>
        <version>2.5.6</version>
        <relativePath/>
    </parent>

    <groupId>com.atguigu.docker</groupId>
    <artifactId>docker_boot</artifactId>
    <version>0.0.1-SNAPSHOT</version>

    <properties>
        <project.build.sourceEncoding>UTF-8</project.build.sourceEncoding>
        <maven.compiler.source>1.8</maven.compiler.source>
        <maven.compiler.target>1.8</maven.compiler.target>
        <junit.version>4.12</junit.version>
        <log4j.version>1.2.17</log4j.version>
        <lombok.version>1.16.18</lombok.version>
        <mysql.version>5.1.47</mysql.version>
        <druid.version>1.1.16</druid.version>
        <mapper.version>4.1.5</mapper.version>
        <mybatis.spring.boot.version>1.3.0</mybatis.spring.boot.version>
    </properties>

    <dependencies>
        <!--SpringBoot通用依赖模块-->
        <dependency>
            <groupId>org.springframework.boot</groupId>
            <artifactId>spring-boot-starter-web</artifactId>
        </dependency>
        <dependency>
            <groupId>org.springframework.boot</groupId>
            <artifactId>spring-boot-starter-actuator</artifactId>
        </dependency>
        <!--test-->
        <dependency>
            <groupId>org.springframework.boot</groupId>
            <artifactId>spring-boot-starter-test</artifactId>
            <scope>test</scope>
        </dependency>
    </dependencies>

    <build>
        <plugins>
            <plugin>
                <groupId>org.springframework.boot</groupId>
                <artifactId>spring-boot-maven-plugin</artifactId>
            </plugin>
            <plugin>
                <groupId>org.apache.maven.plugins</groupId>
                <artifactId>maven-resources-plugin</artifactId>
                <version>3.1.0</version>
            </plugin>
        </plugins>
    </build>

</project>

application.yml

server:
  port: 6001

业务类

import java.util.UUID;
import org.springframework.beans.factory.annotation.Value;
import org.springframework.web.bind.annotation.RequestMapping;
import org.springframework.web.bind.annotation.RequestMethod;
import org.springframework.web.bind.annotation.RestController;

@RestController
public class OrderController
{
    @Value("${server.port}")
    private String port;

    @RequestMapping("/order/docker")
    public String helloDocker()
    {
        return "hello docker"+"\t"+port+"\t"+ UUID.randomUUID().toString();
    }

    @RequestMapping(value ="/order/index",method = RequestMethod.GET)
    public String index()
    {
        return "服务端口号: "+"\t"+port+"\t"+UUID.randomUUID().toString();
    }
}

4.3.2 通过dockerfile发布微服务部署到docker容器

(1) 使用ideal打jar包 包名docker_boot-0.0.1-SNAPSHOT.jar

image.png

(2) 编写Dockerfile

dockerfile内容如下:

# 基础镜像使用java
FROM java
# 作者
MAINTAINER tm
# VOLUME 指定临时文件目录为/tmp,在主机/var/lib/docker目录下创建了一个临时文件并链接到容器的/tmp
VOLUME /tmp
# 将jar包添加到容器中并更名为tm_docker.jar
ADD docker_boot-0.0.1-SNAPSHOT.jar tm_docker.jar
# 运行jar包
RUN bash -c 'touch /tm_docker.jar'
ENTRYPOINT ["java","-jar","/tm_docker.jar"]
# 暴露6001端口作为微服务
EXPOSE 6001  

(3) 构建镜像

首先需要将jar包和Dockerfile文件上传到同一个目录下

然后执行构建命令

[root@localhost ~]# mkdir /mydockerfile
[root@localhost ~]# cd /mydockerfile/
[root@localhost mydockerfile]# vim Dockerfile
[root@localhost mydockerfile]# cat Dockerfile
# 基础镜像使用java
FROM java
# 作者
MAINTAINER tm
# VOLUME 指定临时文件目录为/tmp,在主机/var/lib/docker目录下创建了一个临时文件并链接到容器的/tmp
VOLUME /tmp
# 将jar包添加到容器中并更名为tm_docker.jar
ADD docker_boot-0.0.1-SNAPSHOT.jar tm_docker.jar
# 运行jar包
RUN bash -c 'touch /tm_docker.jar'
ENTRYPOINT ["java","-jar","/tm_docker.jar"]
# 暴露6001端口作为微服务
EXPOSE 6001
    
# 构建
[root@localhost mydockerfile]# docker build -t tm_docker:1.6 .
Sending build context to Docker daemon  19.52MB
Step 1/7 : FROM java
 ---> d23bdf5b1b1b
Step 2/7 : MAINTAINER tm
 ---> Running in 3cbbf0705fb7
Removing intermediate container 3cbbf0705fb7
 ---> 70187f929211
Step 3/7 : VOLUME /tmp
 ---> Running in 42776f59b978
Removing intermediate container 42776f59b978
 ---> 1a8297c09833
Step 4/7 : ADD docker_boot-0.0.1-SNAPSHOT.jar tm_docker.jar
 ---> 20ea0aa667a6
Step 5/7 : RUN bash -c 'touch /tm_docker.jar'
 ---> Running in adc53517a0a3
Removing intermediate container adc53517a0a3
 ---> 90243620b250
Step 6/7 : ENTRYPOINT ["java","-jar","/tm_docker.jar"]
 ---> Running in b62f8b07d371
Removing intermediate container b62f8b07d371
 ---> 5b24cf804a7a
Step 7/7 : EXPOSE 6001
 ---> Running in e2942ce55c4d
Removing intermediate container e2942ce55c4d
 ---> acd380f2ec21
Successfully built acd380f2ec21
Successfully tagged tm_docker:1.6

运行容器 + 访问测试

[root@localhost mydockerfile]# docker images
REPOSITORY                                                   TAG       IMAGE ID       CREATED          SIZE
tm_docker                                                    1.6       acd380f2ec21   44 seconds ago   682MB
ubuntu                                                       1.5       c780863f5d14   2 days ago       114MB
centosjava8                                                  1.5       873a66735d24   2 days ago       1.56GB
192.168.198.100:5000/netubuntu                               1.1       6a54e3453938   6 days ago       113MB
registry.cn-hangzhou.aliyuncs.com/tianmeng_docker/myubuntu   1.0       4125ac613a99   6 days ago       180MB
tomcat                                                       latest    fb5657adc892   11 months ago    680MB
mysql                                                        5.7       c20987f18b13   11 months ago    448MB
alpine                                                       latest    c059bfaa849c   12 months ago    5.59MB
registry                                                     latest    b8604a3fe854   12 months ago    26.2MB
ubuntu                                                       latest    ba6acccedd29   13 months ago    72.8MB
redis                                                        6.0.8     16ecd2772934   2 years ago      104MB
billygoo/tomcat8-jdk8                                        latest    30ef4019761d   4 years ago      523MB
java                                                         latest    d23bdf5b1b1b   5 years ago      643MB
ansible/centos7-ansible                                      latest    688353a31fde   5 years ago      447MB
[root@localhost mydockerfile]# docker run -d -p 6001:6001 tm_docker:1.6
fbab5c51756d7336625dc2bed6d3d2b071453e209b91aa322a2cd53a2aaa0da3
[root@localhost mydockerfile]# curl 127.0.0.1:6001/order/docker
hello docker    6001    3acafda8-b248-47f3-b9b5-482fee23c011
[root@localhost mydockerfile]# curl 127.0.0.1:6001/order/index
服务端口号:     6001    bd63b681-8c8b-4829-86e9-6fb24cbd59d4

image.png

八、docker的网络

1. 介绍

docker不启动 默认网络情况 (1) ens33 (2) lo (3) virbr0

在CentOS7的安装过程中如果有选择相关虚拟化的的服务安装系统后,启动网卡时会发现有一个以网桥连接的私网地址的virbr0网卡(virbr0网卡:它还有一个固定的默认IP地址192.168.122.1),是做虚拟机网桥的使用的,其作用是为连接其上的虚机网卡提供 NAT访问外网的功能。

docker启动后 网络情况 (1) docker0 (2) ens33 (3) lo 即docker启动后会产生一个名为docker0的虚拟网桥

我们之前学习Linux安装,勾选安装系统的时候附带了libvirt服务才会生成的一个东西,如果不需要可以直接将libvirtd服务卸载,yum remove libvirt-libs.x86_64

docker网络的作用是:

(1) 容器间的互联和通信以及端口映射

(2) 容器IP变动时候可以通过服务名直接网络通信而不受到影响

默认创建三大网络模式:

[root@localhost ~]# docker network ls
NETWORK ID     NAME      DRIVER    SCOPE
600ae4b10486   bridge    bridge    local
06eb9a89af62   host      host      local
251a0c2e1d47   none      null      local

2. 常用基本命令

查看所有网络命令: docker network --help

创建一个网络: docker network create xxx网络名字

将容器连接到网络: docker network connect

断开容器的网络: docker network disconnect

查看网络: docker network ls

查看网络源数据(显示一个或多个网络的详细信息): docker network inspect xxx网络名字

删除一个或多个网络: docker network rm xxx网络名字

删除所有未使用的网络:docker network prune

[root@localhost ~]# docker network create aa_network
299206ad4ed99f535ba860cd5020ff258f2d521e1351cf9b1a67530d064f598e
[root@localhost ~]# docker network ls
NETWORK ID     NAME         DRIVER    SCOPE
299206ad4ed9   aa_network   bridge    local
600ae4b10486   bridge       bridge    local
06eb9a89af62   host         host      local
251a0c2e1d47   none         null      local
[root@localhost ~]# docker network rm aa_network
aa_network
[root@localhost ~]# docker network ls
NETWORK ID     NAME      DRIVER    SCOPE
600ae4b10486   bridge    bridge    local
06eb9a89af62   host      host      local
251a0c2e1d47   none      null      local   

3. 网络模式

3.1 介绍

网络模式指定简介
bridge使用 --network brige指定,默认使用docker0为每一个容器分配、设置IP等,并将容器连接到一个docker0,虚拟网桥,默认为该模式
host模式使用 --network host指定容器将不会虚拟出自己的网卡,配置自己的IP等,而是使用宿主机的IP和端口
none模式使用 --network none指定容器有独立的Network namespace,但并没有对其进行任何网络设置,如分配veth pair 和网桥连接,IP等
container模式使用 --network container:NAME或者容器ID指定新创建的容器不会创建自己的网卡和配置自己的IP,而是和一个指定的容器共享IP、端口范围等

docker容器内部的ip是有可能会发生改变的

[root@localhost ~]# docker run -it --name u1 ubuntu bash
root@4e1bf9199cfa:/# [root@localhost ~]#
[root@localhost ~]# docker run -it --name u2 ubuntu bash
root@d7477aee0b11:/# [root@localhost ~]#
[root@localhost ~]# docker ps
CONTAINER ID   IMAGE             COMMAND                  CREATED          STATUS          PORTS                                                  NAMES
d7477aee0b11   ubuntu            "bash"                   8 seconds ago    Up 7 seconds                                                           u2
4e1bf9199cfa   ubuntu            "bash"                   21 seconds ago   Up 20 seconds                                                          u1
[root@localhost ~]# docker inspect u1 | tail -n 20
            "Networks": {
                "bridge": {
                    "IPAMConfig": null,
                    "Links": null,
                    "Aliases": null,
                    "NetworkID": "600ae4b104869cbfb4ab3d8250c861dee7444db595f72947b2565767a3f82da5",
                    "EndpointID": "9f03e5bb353a6c0ba4df7b6d7bd5ba8221ef9b22eab64500ac3211fa1d3dae71",
                    "Gateway": "172.17.0.1",
                    "IPAddress": "172.17.0.5",
                    "IPPrefixLen": 16,
                    "IPv6Gateway": "",
                    "GlobalIPv6Address": "",
                    "GlobalIPv6PrefixLen": 0,
                    "MacAddress": "02:42:ac:11:00:05",
                    "DriverOpts": null
                }
            }
        }
    }
]
[root@localhost ~]# docker inspect u2 | tail -n 20
            "Networks": {
                "bridge": {
                    "IPAMConfig": null,
                    "Links": null,
                    "Aliases": null,
                    "NetworkID": "600ae4b104869cbfb4ab3d8250c861dee7444db595f72947b2565767a3f82da5",
                    "EndpointID": "a1cf1864b8ba80f7e71171fab2055fba2e57cc1fdd307ccbff00662a03cf1a35",
                    "Gateway": "172.17.0.1",
                    "IPAddress": "172.17.0.6",
                    "IPPrefixLen": 16,
                    "IPv6Gateway": "",
                    "GlobalIPv6Address": "",
                    "GlobalIPv6PrefixLen": 0,
                    "MacAddress": "02:42:ac:11:00:06",
                    "DriverOpts": null
                }
            }
        }
    }
]
[root@localhost ~]# docker ps
CONTAINER ID   IMAGE             COMMAND                  CREATED              STATUS              PORTS                                                  NAMES
d7477aee0b11   ubuntu            "bash"                   About a minute ago   Up About a minute                                                          u2
4e1bf9199cfa   ubuntu            "bash"                   About a minute ago   Up About a minute                                                          u1
d9104936962d   centosjava8:1.5   "/bin/bash"              2 days ago           Up 2 days           80/tcp                                                 upbeat_proskuriakova
053253a872a5   mysql:5.7         "docker-entrypoint.s…"   3 days ago           Up 3 days           33060/tcp, 0.0.0.0:3308->3306/tcp, :::3308->3306/tcp   mysql-slave
d670b7ae668f   mysql:5.7         "docker-entrypoint.s…"   3 days ago           Up 3 days           33060/tcp, 0.0.0.0:3307->3306/tcp, :::3307->3306/tcp   mysql-master
[root@localhost ~]# docker stop d7477aee0b11
d7477aee0b11
[root@localhost ~]# docker run -it --name u3 ubuntu bash
root@2c27f3fe2ea8:/#docker inspect u3 | tail -n 20
            "Networks": {
                "bridge": {
                    "IPAMConfig": null,
                    "Links": null,
                    "Aliases": null,
                    "NetworkID": "600ae4b104869cbfb4ab3d8250c861dee7444db595f72947b2565767a3f82da5",
                    "EndpointID": "d4b572c0110a231ab7f5b90a5c2c316865c5be505df95db5215c56d694adcce4",
                    "Gateway": "172.17.0.1",
                    "IPAddress": "172.17.0.6",
                    "IPPrefixLen": 16,
                    "IPv6Gateway": "",
                    "GlobalIPv6Address": "",
                    "GlobalIPv6PrefixLen": 0,
                    "MacAddress": "02:42:ac:11:00:06",
                    "DriverOpts": null
                }
            }
        }
    }
]

3.2 案例说明

3.2.1 bridge

Docker 服务默认会创建一个 docker0 网桥(其上有一个 docker0 内部接口),该桥接网络的名称为docker0,它在内核层连通了其他的物理或虚拟网卡,这就将所有容器和本地主机都放到同一个物理网络。Docker 默认指定了 docker0 接口 的 IP 地址和子网掩码,让主机和容器之间可以通过网桥相互通信。

# 查看 bridge 网络的详细信息,并通过 grep 获取名称项
[root@localhost ~]# docker network inspect bridge | grep name
            "com.docker.network.bridge.name": "docker0",
[root@localhost ~]# ifconfig
docker0: flags=4163<UP,BROADCAST,RUNNING,MULTICAST>  mtu 1500
        inet 172.17.0.1  netmask 255.255.0.0  broadcast 172.17.255.255
        inet6 fe80::42:b6ff:fefa:88ad  prefixlen 64  scopeid 0x20<link>
        ether 02:42:b6:fa:88:ad  txqueuelen 0  (Ethernet)
        RX packets 66889  bytes 31095655 (29.6 MiB)
        RX errors 0  dropped 0  overruns 0  frame 0
        TX packets 95799  bytes 308993571 (294.6 MiB)
        TX errors 0  dropped 0 overruns 0  carrier 0  collisions 0

(1) Docker使用Linux桥接,在宿主机虚拟一个Docker容器网桥(docker0),Docker启动一个容器时会根据Docker网桥的网段分配给容器一个IP地址,称为Container-IP,同时Docker网桥是每个容器的默认网关。因为在同一宿主机内的容器都接入同一个网桥,这样容器之间就能够通过容器的Container-IP直接通信。

(2) docker run 的时候,没有指定network的话默认使用的网桥模式就是bridge,使用的就是docker0。在宿主机ifconfig,就可以看到docker0和自己create的network(后面讲)eth0,eth1,eth2……代表网卡一,网卡二,网卡三……,lo代表127.0.0.1,即localhost,inet addr用来表示网卡的IP地址

(3) 网桥docker0创建一对对等虚拟设备接口一个叫veth,另一个叫eth0,成对匹配。

   (3.1) 整个宿主机的网桥模式都是docker0,类似一个交换机有一堆接口,每个接口叫veth,在本地主机和容器内分别创建一个虚拟接口,并让他们彼此联通(这样一对接口叫veth pair);

   (3.2) 每个容器实例内部也有一块网卡,每个接口叫eth0;

   (3.3) docker0上面的每个veth匹配某个容器实例内部的eth0,两两配对,一一匹配。

 通过上述,将宿主机上的所有容器都连接到这个内部网络上,两个容器在同一个网络下,会从这个网关下各自拿到分配的ip,此时两个容器的网络是互通的。

image.png

# 运行两个容器
[root@localhost ~]# docker run -d -p 8081:8080 --name tomcat81 billygoo/tomcat8-jdk8
80ed40b8ebbe94a00934450031dda87b44e7375560077892cc5b47395e46b50d
[root@localhost ~]# docker run -d -p 8082:8080 --name tomcat82 billygoo/tomcat8-jdk8
4a3e63d9ffd446dcc979576fd5c19486f71a78e5f363af412b19ec1c53ee32d5
    
# 查看宿主机网络信息
[root@localhost ~]# ip addr | tail -n 8
112: vethc2e1073@if111: <BROADCAST,MULTICAST,UP,LOWER_UP> mtu 1500 qdisc noqueue master docker0 state UP group default
    link/ether 22:33:ae:b8:fc:d8 brd ff:ff:ff:ff:ff:ff link-netnsid 3
    inet6 fe80::2033:aeff:feb8:fcd8/64 scope link
       valid_lft forever preferred_lft forever
114: vethc1a5bc2@if113: <BROADCAST,MULTICAST,UP,LOWER_UP> mtu 1500 qdisc noqueue master docker0 state UP group default
    link/ether 0a:0d:0c:36:5a:f5 brd ff:ff:ff:ff:ff:ff link-netnsid 4
    inet6 fe80::80d:cff:fe36:5af5/64 scope link
       valid_lft forever preferred_lft forever
    

# 查看容器1 ip
[root@localhost ~]# docker exec -it tomcat81 bash
root@80ed40b8ebbe:/usr/local/tomcat# ip addr
1: lo: <LOOPBACK,UP,LOWER_UP> mtu 65536 qdisc noqueue state UNKNOWN group default qlen 1000
    link/loopback 00:00:00:00:00:00 brd 00:00:00:00:00:00
    inet 127.0.0.1/8 scope host lo
       valid_lft forever preferred_lft forever
111: eth0@if112: <BROADCAST,MULTICAST,UP,LOWER_UP> mtu 1500 qdisc noqueue state UP group default
    link/ether 02:42:ac:11:00:05 brd ff:ff:ff:ff:ff:ff link-netnsid 0
    inet 172.17.0.5/16 brd 172.17.255.255 scope global eth0
       valid_lft forever preferred_lft forever
root@80ed40b8ebbe:/usr/local/tomcat# read escape sequence
    
# 查看容器2 ip
[root@localhost ~]# docker exec -it tomcat82 bash
root@4a3e63d9ffd4:/usr/local/tomcat# ip addr
1: lo: <LOOPBACK,UP,LOWER_UP> mtu 65536 qdisc noqueue state UNKNOWN group default qlen 1000
    link/loopback 00:00:00:00:00:00 brd 00:00:00:00:00:00
    inet 127.0.0.1/8 scope host lo
       valid_lft forever preferred_lft forever
113: eth0@if114: <BROADCAST,MULTICAST,UP,LOWER_UP> mtu 1500 qdisc noqueue state UP group default
    link/ether 02:42:ac:11:00:06 brd ff:ff:ff:ff:ff:ff link-netnsid 0
    inet 172.17.0.6/16 brd 172.17.255.255 scope global eth0
       valid_lft forever preferred_lft forever
root@4a3e63d9ffd4:/usr/local/tomcat#
    
    
# 两两匹配验证
[root@localhost ~]# ip addr | tail -n 8    
112: vethc2e1073@if111:
114: vethc1a5bc2@if113:
    
root@80ed40b8ebbe:/usr/local/tomcat# ip addr
111: eth0@if112: 

root@4a3e63d9ffd4:/usr/local/tomcat# ip addr
113: eth0@if114:

3.2.2 host

直接使用宿主机的 IP 地址与外界进行通信,不再需要额外进行NAT 转换。

容器将不会获得一个独立的Network Namespace, 而是和宿主机共用一个Network Namespace。容器将不会虚拟出自己的网卡而是使用宿主机的IP和端口。

image.png

# 正确
[root@localhost ~]# docker run -d              --network host --name tomcat84 billygoo/tomcat8-jdk8
76e9c6fb9652d962919a876c06cae4657f5c1b46c2f86c37523b711def8a1344
    
# 警告
[root@localhost ~]# docker run -d -p 8083:8080 --network host --name tomcat83 billygoo/tomcat8-jdk8
WARNING: Published ports are discarded when using host network mode
4cb69a84e9fd642efac54ae5a1be02e4c99f1c99d24989254c435e7645cd9374
    
# docke启动时总是遇见标题中的警告
# 原因就是docker启动时指定--network=host或-net=host,如果还指定了-p映射端口,那这个时候就会有此警告,并且通过-p设置的参数将不会起到任何作用,端口号会以主机端口号为主,重复时则递增。
# 解决的办法就是使用docker的其他网络模式,例如--network=bridge,这样就可以解决问题,或者直接无视

无之前的配对显示了,看容器实例内部

# 可以看到Gateway、IPAddress都是空
[root@localhost ~]# docker inspect tomcat83 | tail -n 20
            "Networks": {
                "host": {
                    "IPAMConfig": null,
                    "Links": null,
                    "Aliases": null,
                    "NetworkID": "06eb9a89af62e5f86b83884d763d67f0a90004bbe5f44b64cc180c54ebbe9138",
                    "EndpointID": "0c8b3893771ec4a07abbb1556e24bc20c70f2c3009d55e963c1924ee62216897",
                    "Gateway": "",
                    "IPAddress": "",
                    "IPPrefixLen": 0,
                    "IPv6Gateway": "",
                    "GlobalIPv6Address": "",
                    "GlobalIPv6PrefixLen": 0,
                    "MacAddress": "",
                    "DriverOpts": null
                }
            }
        }
    }
]

那么没有设置-p的端口映射了,如何访问启动的tomcat83?

http://宿主机IP:8080/ 在CentOS里面用默认的火狐浏览器访问容器内的tomcat83看到访问成功,因为此时容器的IP借用主机的,所以容器共享宿主机网络IP,这样的好处是外部主机与容器可以直接通信。

3.2.3 none

在none模式下,并不为Docker容器进行任何网络配置。也就是说,这个Docker容器没有网卡、IP、路由等信息,只有一个lo ,需要我们自己为Docker容器添加网卡、配置IP等。即 禁用网络功能,只有lo标识(就是127.0.0.1表示本地回环)

[root@localhost ~]# docker run -d -p 8085:8080 --network none --name tomcat85 billygoo/tomcat8-jdk8
a66db311199647a03716159c421dfcf3654172ff2f285ed408ac5428655b074f
[root@localhost ~]# docker ps
CONTAINER ID   IMAGE                   COMMAND                  CREATED          STATUS          PORTS                                                  NAMES
a66db3111996   billygoo/tomcat8-jdk8   "catalina.sh run"        5 seconds ago    Up 4 seconds                                                           tomcat85
4cb69a84e9fd   billygoo/tomcat8-jdk8   "catalina.sh run"        9 minutes ago    Up 9 minutes                                                           tomcat83
4a3e63d9ffd4   billygoo/tomcat8-jdk8   "catalina.sh run"        19 minutes ago   Up 19 minutes   0.0.0.0:8082->8080/tcp, :::8082->8080/tcp              tomcat82
80ed40b8ebbe   billygoo/tomcat8-jdk8   "catalina.sh run"        19 minutes ago   Up 19 minutes   0.0.0.0:8081->8080/tcp, :::8081->8080/tcp              tomcat81
d9104936962d   centosjava8:1.5         "/bin/bash"              2 days ago       Up 2 days       80/tcp                                                 upbeat_proskuriakova
053253a872a5   mysql:5.7               "docker-entrypoint.s…"   3 days ago       Up 3 days       33060/tcp, 0.0.0.0:3308->3306/tcp, :::3308->3306/tcp   mysql-slave
d670b7ae668f   mysql:5.7               "docker-entrypoint.s…"   3 days ago       Up 3 days       33060/tcp, 0.0.0.0:3307->3306/tcp, :::3307->3306/tcp   mysql-master
[root@localhost ~]# docker exec -it tomcat85 bash
root@a66db3111996:/usr/local/tomcat# ip addr
1: lo: <LOOPBACK,UP,LOWER_UP> mtu 65536 qdisc noqueue state UNKNOWN group default qlen 1000
    link/loopback 00:00:00:00:00:00 brd 00:00:00:00:00:00
    inet 127.0.0.1/8 scope host lo
       valid_lft forever preferred_lft forever
root@a66db3111996:/usr/local/tomcat# read escape sequence
[root@localhost ~]# docker inspect tomcat85 | tail -n 20
            "Networks": {
                "none": {
                    "IPAMConfig": null,
                    "Links": null,
                    "Aliases": null,
                    "NetworkID": "251a0c2e1d470d3097e287f6b90c16bdc5e63887b0e18ed68e5d8ce60bf2e27a",
                    "EndpointID": "5a3890ac132c8ce3e7a3761e3ee9baa8ad574e0503df5c6e94d1baeb1de0fddc",
                    "Gateway": "",
                    "IPAddress": "",
                    "IPPrefixLen": 0,
                    "IPv6Gateway": "",
                    "GlobalIPv6Address": "",
                    "GlobalIPv6PrefixLen": 0,
                    "MacAddress": "",
                    "DriverOpts": null
                }
            }
        }
    }
]
    
# 关注重点 
# 容器内部 1: lo:
# 容器外部 "Networks": { "none": {

3.2.4 container

新建的容器和已经存在的一个容器共享一个网络ip配置而不是和宿主机共享。新创建的容器不会创建自己的网卡,配置自己的IP,而是和一个指定的容器共享IP、端口范围等。同样,两个容器除了网络方面,其他的如文件系统、进程列表等还是隔离的。

image.png

Alpine Linux 是一款独立的、非商业的通用 Linux 发行版,专为追求安全性、简单性和资源效率的用户而设计。 可能很多人没听说过这个 Linux 发行版本,但是经常用 Docker 的朋友可能都用过,因为他小,简单,安全而著称,所以作为基础镜像是非常好的一个选择,可谓是麻雀虽小但五脏俱全,镜像非常小巧,不到 6M的大小,所以特别适合容器打包。

[root@localhost ~]# docker search linux
NAME                        DESCRIPTION                                     STARS     OFFICIAL   AUTOMATED
ubuntu                      Ubuntu is a Debian-based Linux operating sys…   15244     [OK]
alpine                      A minimal Docker image based on Alpine Linux…   9439      [OK]
debian                      Debian is a Linux distribution that's compos…   4499      [OK]
linuxserver/sonarr          A Sonarr container, brought to you by LinuxS…   1694                 [OK]
linuxserver/plex            A Plex Media Server container, brought to yo…   1513                 [OK]
linuxserver/radarr          A Radarr container, brought to you by LinuxS…   1342
amazonlinux                 Amazon Linux provides a stable, secure, and    1259      [OK]
linuxserver/transmission    A Transmission container, brought to you by    1078

[root@localhost ~]# docker pull alpine
Using default tag: latest
latest: Pulling from library/alpine
59bf1c3509f3: Pull complete
Digest: sha256:21a3deaa0d32a8057914f36584b5288d2e5ecc984380bc0118285c70fa8c9300
Status: Downloaded newer image for alpine:latest
docker.io/library/alpine:latest

[root@localhost ~]# docker run -it --name alpine1 alpine /bin/sh
/ # ip addr
1: lo: <LOOPBACK,UP,LOWER_UP> mtu 65536 qdisc noqueue state UNKNOWN qlen 1000
    link/loopback 00:00:00:00:00:00 brd 00:00:00:00:00:00
    inet 127.0.0.1/8 scope host lo
       valid_lft forever preferred_lft forever
119: eth0@if120: <BROADCAST,MULTICAST,UP,LOWER_UP,M-DOWN> mtu 1500 qdisc noqueue state UP
    link/ether 02:42:ac:11:00:07 brd ff:ff:ff:ff:ff:ff
    inet 172.17.0.7/16 brd 172.17.255.255 scope global eth0
       valid_lft forever preferred_lft forever
/ # [root@localhost ~]# dockun -it --network container:alpine1 --name alpine2 alpine /bin/sh
/ # ip addr
1: lo: <LOOPBACK,UP,LOWER_UP> mtu 65536 qdisc noqueue state UNKNOWN qlen 1000
    link/loopback 00:00:00:00:00:00 brd 00:00:00:00:00:00
    inet 127.0.0.1/8 scope host lo
       valid_lft forever preferred_lft forever
119: eth0@if120: <BROADCAST,MULTICAST,UP,LOWER_UP,M-DOWN> mtu 1500 qdisc noqueue state UP
    link/ether 02:42:ac:11:00:07 brd ff:ff:ff:ff:ff:ff
    inet 172.17.0.7/16 brd 172.17.255.255 scope global eth0
       valid_lft forever preferred_lft forever
/ # [root@localhost ~]#

# 此时关闭alpine1 ,再看看alpine2的ip信息
[root@localhost ~]# docker kill alpine1
alpine1
[root@localhost ~]# docker exec -it alpine2 /bin/sh
/ # ip addr
1: lo: <LOOPBACK,UP,LOWER_UP> mtu 65536 qdisc noqueue state UNKNOWN qlen 1000
    link/loopback 00:00:00:00:00:00 brd 00:00:00:00:00:00
    inet 127.0.0.1/8 scope host lo
       valid_lft forever preferred_lft forever
/ #

# 结论:此时alpine2看不到eth0的任何信息了 

3.2.5 自定义网络

自定义网络默认使用的是桥接网络bridge

# 运行两个容器 ip分别为172.17.0.2、172.17.0.3 
[root@localhost ~]# docker run -d -p 8081:8080 --name tomcat81 billygoo/tomcat8-jdk8
b118e0742b15b6465b85365e4b560a4c81b65e2f92a7f79749e493310d7bd090
[root@localhost ~]# docker run -d -p 8082:8080 --name tomcat82 billygoo/tomcat8-jdk8
8830f6e44356b9ee9fadad43bd005fd2ee17c279b1d5b785a9d579344bcb26bc
    
# 互相ping测试
# ping ip 通的
root@b118e0742b15:/usr/local/tomcat# ping 172.17.0.3
PING 172.17.0.3 (172.17.0.3) 56(84) bytes of data.
64 bytes from 172.17.0.3: icmp_seq=1 ttl=64 time=0.169 ms
    
root@8830f6e44356:/usr/local/tomcat# ping 172.17.0.2
PING 172.17.0.2 (172.17.0.2) 56(84) bytes of data.
64 bytes from 172.17.0.2: icmp_seq=1 ttl=64 time=0.139 ms
    
# ping 服务名 报错
root@b118e0742b15:/usr/local/tomcat# ping tomcat82
ping: tomcat82: Name or service not known

root@8830f6e44356:/usr/local/tomcat# ping tomcat81
ping: tomcat81: Name or service not known

处理办法 : 使用自定义网络即可

# 查看网络
[root@localhost ~]# docker network ls
NETWORK ID     NAME      DRIVER    SCOPE
600ae4b10486   bridge    bridge    local
06eb9a89af62   host      host      local
251a0c2e1d47   none      null      local
    
# 创建自定义网络
[root@localhost ~]# docker network create zdy_network
554c042e81528a608b3d3f29de6e7696f09cd5b70e34360168b0f25eb9221324
[root@localhost ~]# docker network ls
NETWORK ID     NAME          DRIVER    SCOPE
600ae4b10486   bridge        bridge    local
06eb9a89af62   host          host      local
251a0c2e1d47   none          null      local
554c042e8152   zdy_network   bridge    local
    
# 运行两个容器
[root@localhost ~]# docker run -d -p 8081:8080 --network zdy_network --name tomcat81 billygoo/tomcat8-jdk8
742450e73a039835ef354eaf9e40784e7f1c4d35b1bfa6b00a9cae4be19685a5
[root@localhost ~]# docker run -d -p 8082:8080 --network zdy_network --name tomcat82 billygoo/tomcat8-jdk8
217dcbbc4f57275153ed546f5c8c08be9a7a3f409ee584419d754833b8cad5f2
    
# 分别进入两个容器互相ping 此时可以ping通了
[root@localhost ~]# docker exec -it tomcat81 /bin/bash
root@742450e73a03:/usr/local/tomcat# ping tomcat82
PING tomcat82 (172.19.0.3) 56(84) bytes of data.
64 bytes from tomcat82.zdy_network (172.19.0.3): icmp_seq=1 ttl=64 time=0.103 ms
64 bytes from tomcat82.zdy_network (172.19.0.3): icmp_seq=2 ttl=64 time=0.089 ms
^C
--- tomcat82 ping statistics ---
2 packets transmitted, 2 received, 0% packet loss, time 999ms
rtt min/avg/max/mdev = 0.089/0.096/0.103/0.007 ms
root@742450e73a03:/usr/local/tomcat# read escape sequence
[root@localhost ~]# docker exec -it tomcat82 /bin/bash
root@217dcbbc4f57:/usr/local/tomcat# ping tomcat81
PING tomcat81 (172.19.0.2) 56(84) bytes of data.
64 bytes from tomcat81.zdy_network (172.19.0.2): icmp_seq=1 ttl=64 time=0.045 ms
64 bytes from tomcat81.zdy_network (172.19.0.2): icmp_seq=2 ttl=64 time=0.203 ms
^C
--- tomcat81 ping statistics ---
2 packets transmitted, 2 received, 0% packet loss, time 1000ms
rtt min/avg/max/mdev = 0.045/0.124/0.203/0.079 ms
root@217dcbbc4f57:/usr/local/tomcat# 

结论:自定义网络本身就维护好了主机名和ip的对应关系(ip和域名都能通)

3.3 Docker平台架构图解

3.3.1 整体说明

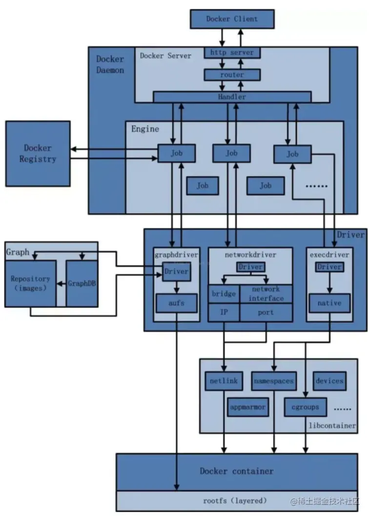
从其架构和运行流程来看,Docker 是一个 C/S 模式的架构,后端是一个松耦合架构,众多模块各司其职。Docker 运行的基本流程为:

(1) 用户是使用 Docker Client 与 Docker Daemon 建立通信,并发送请求给后者。

(2) Docker Daemon 作为 Docker 架构中的主体部分,首先提供 Docker Server 的功能使其可以接受 Docker Client 的请求。

(3) Docker Engine 执行 Docker 内部的一系列工作,每一项工作都是以一个 Job 的形式的存在。

(4) Job 的运行过程中,当需要容器镜像时,则从 Docker Registry 中下载镜像,并通过镜像管理驱动 Graph driver将下载镜像以Graph的形式存储。

(5) 当需要为 Docker 创建网络环境时,通过网络管理驱动 Network driver 创建并配置 Docker 容器网络环境。

(6) 当需要限制 Docker 容器运行资源或执行用户指令等操作时,则通过 Execdriver 来完成。

(7) Libcontainer是一项独立的容器管理包,Network driver以及Exec driver都是通过Libcontainer来实现具体对容器进行的操作。

3.3.2 整体架构

image.png

九、docker的Docker-compose容器编排

1. 介绍

官网:docs.docker.com/compose/com…

官网下载:docs.docker.com/compose/ins…

介绍:

Docker-Compose是Docker官方的开源项目, 负责实现对Docker容器集群的快速编排。

Compose 是 Docker 公司推出的一个工具软件,可以管理多个 Docker 容器组成一个应用。你需要定义一个 YAML 格式的配置文件docker-compose.yml,写好多个容器之间的调用关系。然后,只要一个命令,就能同时启动/关闭这些容器。

作用:

docker建议我们每一个容器中只运行一个服务,因为docker容器本身占用资源极少,所以最好是将每个服务单独的分割开来但是这样我们又面临了一个问题?如果我需要同时部署好多个服务,难道要每个服务单独写Dockerfile然后在构建镜像,构建容器,这样累都累死了,所以docker官方给我们提供了docker-compose多服务部署的工具

例如要实现一个Web微服务项目,除了Web服务容器本身,往往还需要再加上后端的数据库mysql服务容器,redis服务器,注册中心eureka,甚至还包括负载均衡容器等等。。。。。。

Compose允许用户通过一个单独的docker-compose.yml模板文件(YAML 格式)来定义一组相关联的应用容器为一个项目(project)。可以很容易地用一个配置文件定义一个多容器的应用,然后使用一条指令安装这个应用的所有依赖,完成构建。Docker-Compose 解决了容器与容器之间如何管理编排的问题。

2. 安装与卸载

安装:

curl -L "github.com/docker/comp… -s)-$(uname -m)" -o /usr/local/bin/docker-compose

curl -L get.daocloud.io/docker/comp… -s-uname -m` > /usr/local/bin/docker-compose

chmod +x /usr/local/bin/docker-compose

docker-compose --version

# 网络问题 导致失败
[root@localhost ~]# curl -L "https://github.com/docker/compose/releases/download/1.29.2/docker-compose-$(uname -s)-$(uname -m)" -o /usr/local/bin/docker-compose
  % Total    % Received % Xferd  Average Speed   Time    Time     Time  Current
                                 Dload  Upload   Total   Spent    Left  Speed
  0     0    0     0    0     0      0      0 --:--:--  0:00:21 --:--:--     0curl: (7) Failed connect to github.com:443; Connection refused
[root@localhost ~]# curl -L "https://github.com/docker/compose/releases/download/1.29.2/docker-compose-$(uname -s)-$(uname -m)" -o /usr/local/bin/docker-compose
  % Total    % Received % Xferd  Average Speed   Time    Time     Time  Current
                                 Dload  Upload   Total   Spent    Left  Speed
  0     0    0     0    0     0      0      0 --:--:--  0:00:19 --:--:--     0
curl: (35) TCP connection reset by peer

# 换一种下载方式
[root@localhost ~]# curl -L https://get.daocloud.io/docker/compose/releases/download/1.29.2/docker-compose-`uname -s`-`uname -m` > /usr/local/bin/docker-compose
  % Total    % Received % Xferd  Average Speed   Time    Time     Time  Current
                                 Dload  Upload   Total   Spent    Left  Speed
100   423  100   423    0     0    210      0  0:00:02  0:00:02 --:--:--   210
100 12.1M  100 12.1M    0     0  3122k      0  0:00:03  0:00:03 --:--:-- 8788k
[root@localhost ~]# chmod +x /usr/local/bin/docker-compose
[root@localhost ~]# docker-compose --version
docker-compose version 1.29.2, build 5becea4c 

卸载:

sudo rm /usr/local/bin/docker-compose

3. Compose的核心概念

3.1 一文件

docker-compose.yml

3.2 两要素

(1) 服务(service):一个个应用容器实例,比如订单微服务、库存微服务、mysql容器、nginx容器或者redis容器。

(2) 工程(project):由一组关联的应用容器组成的一个完整业务单元,在 docker-compose.yml 文件中定义。

4. Compose使用的三个步骤

(1) 编写Dockerfile定义各个微服务应用并构建出对应的镜像文件

(2) 使用 docker-compose.yml 定义一个完整业务单元,安排好整体应用中的各个容器服务。

(3) 最后,执行docker-compose up命令 来启动并运行整个应用程序,完成一键部署上线

5. Compose的常用命令

# 查看帮助
docker-compose -h 

# 启动所有docker-compose服务
docker-compose up                  

# 启动所有docker-compose服务并后台运行
docker-compose up -d                        

# 停止并删除容器、网络、卷、镜像。
docker-compose down                         

# 进入容器实例内部  docker-compose exec docker-compose.yml文件中写的服务id /bin/bash
docker-compose exec  yml里面的服务id                 

# 展示当前docker-compose编排过的运行的所有容器
docker-compose ps                      

# 展示当前docker-compose编排过的容器进程
docker-compose top                     

# 查看容器输出日志
docker-compose logs  yml里面的服务id     

# 检查配置
docker-compose config     

# 检查配置,有问题才有输出
docker-compose config -q  

# 重启服务
docker-compose restart   

# 启动服务
docker-compose start     

# 停止服务
docker-compose stop   

6. Compose编排微服务

如果没有用到Compose编排,那么假设我们此时要将redis mysql jar包服务都启动,那么我们的做法就是执行多次run命令分别启动。

那么这里就存在一些问题

(1) 如果是100个服务就要run 100次

(2) 容器间的启停或宕机,有可能导致IP地址对应的容器实例变化,映射出错,要么生产IP写死(可以但不推荐),要么通过服务调用

(3) 如果先后顺序需要固定,比如先mysql再redis才能微服务访问成功

使用Compose:

6.1 创建微服务工程docker_boot并构建

要保证jar包和Dockerfile文件在一个目录下

[root@localhost ~]# docker search jdk
[root@localhost ~]# docker pull java
[root@localhost ~]# docker pull redis:6.0.8
[root@localhost ~]# mkdir /mydockerfile
[root@localhost ~]# cd /mydockerfile/
[root@localhost mydockerfile]# vim Dockerfile

Dockerfile内容

# 基础镜像使用java
FROM java
# 作者
MAINTAINER tm
# VOLUME 指定临时文件目录为/tmp,在主机/var/lib/docker目录下创建了一个临时文件并链接到容器的/tmp
VOLUME /tmp
# 将jar包添加到容器中并更名为tm_docker.jar
ADD docker_boot-0.0.1-SNAPSHOT.jar tm_docker.jar
# 运行jar包
RUN bash -c 'touch /tm_docker.jar'
ENTRYPOINT ["java","-jar","/tm_docker.jar"]
#暴露6001端口作为微服务
EXPOSE 6001

构建镜像

[root@localhost mydockerfile]# docker build -t tm_docker:1.6 .

6.2 创建自定义网络

创建自定义网络的目的在于微服务的配置文件里直接使用服务名连接,而不是写的具体ip

[root@localhost mydockerfile]# docker network create tm_network
5c4d494d03c7f45239b43cac133ece5336de0505b63ee4de658e605b8f414426
[root@localhost mydockerfile]# docker network ls
NETWORK ID     NAME          DRIVER    SCOPE
600ae4b10486   bridge        bridge    local
06eb9a89af62   host          host      local
251a0c2e1d47   none          null      local
5c4d494d03c7   tm_network    bridge    local

6.3 编写docker-compose.yml文件

编写之前要注意以下事项

(1) 需要先使用Dockerfile构建对应的镜像 比如:tm_docker:1.6 否则会报错

[root@localhost ~]# docker-compose up
Creating network "root_tm_network" with the default driver
Pulling microService (tm_docker:1.6)...
ERROR: The image for the service you're trying to recreate has been removed. If you continue, volume data could be lost. Consider backing up your data before continuing.

(2) 要保证有对应的自定义网络 比如:tm_network,并且自定义网络里的redis、mysql要与微服务代码配置文件里的对应host的配置相等

(3) redis要放开访问权限 否则执行docker-compose up命令之后 涉及到访问redis的时候 日志会报错

允许redis外地连接 -> 注释掉bind 127.0.0.1

daemonize no -> 将daemonize yes注释起来或者 daemonize no设置,因为该配置和docker run中-d参数冲突,会导致容器一直启动失败

ms01            | 2022-11-21 08:03:51.917 ERROR 1 --- [nio-6001-exec-3] o.a.c.c.C.[.[.[/].[dispatcherServlet]    : Servlet.service() for servlet [dispatcherServlet] in context with path [] threw exception [Request processing failed; nested exception is org.springframework.data.redis.RedisConnectionFailureException: Unable to connect to Redis; nested exception is org.springframework.data.redis.connection.PoolException: Could not get a resource from the pool; nested exception is io.lettuce.core.RedisConnectionException: Unable to connect to redis:6379] with root cause
ms01            |

docker-compose.yml

version: "3"

services:
  microService:
    image: tm_docker:1.6
    container_name: ms01
    ports:
      - "6001:6001"
    volumes:
      - /app/microService:/data
    networks: 
      - tm_network
    depends_on: 
      - redis
      - mysql

  redis:
    image: redis:6.0.8
    ports:
      - "6379:6379"
    volumes:
      - /app/redis/redis.conf:/etc/redis/redis.conf
      - /app/redis/data:/data
    networks: 
      - tm_network
    command: redis-server /etc/redis/redis.conf

  mysql:
    image: mysql:5.7
    environment:
      MYSQL_ROOT_PASSWORD: '123456'
      MYSQL_ALLOW_EMPTY_PASSWORD: 'no'
      MYSQL_DATABASE: 'db2021'
      MYSQL_USER: 'tm'
      MYSQL_PASSWORD: '123456'
    ports:
       - "3306:3306"
    volumes:
       - /app/mysql/db:/var/lib/mysql
       - /app/mysql/conf/my.cnf:/etc/my.cnf
       - /app/mysql/init:/docker-entrypoint-initdb.d
    networks:
      - tm_network
    command: --default-authentication-plugin=mysql_native_password #解决外部无法访问

networks: 
   tm_network: 

6.4 执行

docker-compose up 或者 docker-compose up -d

这里要注意:

(1) 要在docker-compose所在目录中执行命令

[root@localhost redis]# docker-compose up
ERROR:
        Can't find a suitable configuration file in this directory or any
        parent. Are you in the right directory?

        Supported filenames: docker-compose.yml, docker-compose.yaml, compose.yml, compose.yaml

[root@localhost redis]# cd /mydockerfile/
[root@localhost mydockerfile]# ls
docker_boot-0.0.1-SNAPSHOT.jar  docker-compose.yml  Dockerfile
[root@localhost mydockerfile]# docker-compose up
Starting mydockerfile_redis_1 ... done
Starting mydockerfile_mysql_1 ... done
Starting ms01                 ... done
Attaching to mydockerfile_mysql_1, mydockerfile_redis_1, ms01
mysql_1         | 2022-11-21 08:20:44+00:00 [Note] [Entrypoint]: Entrypoint script for MySQL Server 5.7.36-1debian10 started.
mysql_1         | 2022-11-21 08:20:44+00:00 [Note] [Entrypoint]: Switching to dedicated user 'mysql'
mysql_1         | 2022-11-21 08:20:44+00:00 [Note] [Entrypoint]: Entrypoint script for MySQL Server 5.7.36-1debian10 started.
mysql_1         | 2022-11-21T08:20:45.110034Z 0 [Warning] TIMESTAMP with implicit DEFAULT value is deprecated. Please use --explicit_defaults_for_timestamp server option (see documentation for more details).
mysql_1         | 2022-11-21T08:20:45.114221Z 0 [Note] mysqld (mysqld 5.7.36) starting as process 1 ...
mysql_1         | 2022-11-21T08:20:45.118878Z 0 [Note] InnoDB: PUNCH HOLE support available
mysql_1         | 2022-11-21T08:20:45.118921Z 0 [Note] InnoDB: Mutexes and rw_locks use GCC atomic builtins
mysql_1         | 2022-11-21T08:20:45.118931Z 0 [Note] InnoDB: Uses event mutexes
mysql_1         | 2022-11-21T08:20:45.118937Z 0 [Note] InnoDB: GCC builtin __atomic_thread_fence() is used for memory barrier
mysql_1         | 2022-11-21T08:20:45.118942Z 0 [Note] InnoDB: Compressed tables use zlib 1.2.11
mysql_1         | 2022-11-21T08:20:45.118951Z 0 [Note] InnoDB: Using Linux native AIO
mysql_1         | 2022-11-21T08:20:45.119450Z 0 [Note] InnoDB: Number of pools: 1
mysql_1         | 2022-11-21T08:20:45.119838Z 0 [Note] InnoDB: Using CPU crc32 instructions
mysql_1         | 2022-11-21T08:20:45.123349Z 0 [Note] InnoDB: Initializing buffer pool, total size = 128M, instances = 1, chunk size = 128M
mysql_1         | 2022-11-21T08:20:45.138582Z 0 [Note] InnoDB: Completed initialization of buffer pool
mysql_1         | 2022-11-21T08:20:45.144971Z 0 [Note] InnoDB: If the mysqld execution user is authorized, page cleaner thread priority can be changed. See the man page of setpriority().
mysql_1         | 2022-11-21T08:20:45.159505Z 0 [Note] InnoDB: Highest supported file format is Barracuda.
mysql_1         | 2022-11-21T08:20:45.171646Z 0 [Note] InnoDB: Creating shared tablespace for temporary tables
mysql_1         | 2022-11-21T08:20:45.171857Z 0 [Note] InnoDB: Setting file './ibtmp1' size to 12 MB. Physically writing the file full; Please wait ...
mysql_1         | 2022-11-21T08:20:45.199500Z 0 [Note] InnoDB: File './ibtmp1' size is now 12 MB.
mysql_1         | 2022-11-21T08:20:45.200552Z 0 [Note] InnoDB: 96 redo rollback segment(s) found. 96 redo rollback segment(s) are active.
mysql_1         | 2022-11-21T08:20:45.200584Z 0 [Note] InnoDB: 32 non-redo rollback segment(s) are active.
mysql_1         | 2022-11-21T08:20:45.201577Z 0 [Note] InnoDB: Waiting for purge to start
redis_1         | 1:C 21 Nov 2022 08:20:44.664 # oO0OoO0OoO0Oo Redis is starting oO0OoO0OoO0Oo
redis_1         | 1:C 21 Nov 2022 08:20:44.664 # Redis version=6.0.8, bits=64, commit=00000000, modified=0, pid=1, just started
redis_1         | 1:C 21 Nov 2022 08:20:44.664 # Configuration loaded
redis_1         |                 _._
redis_1         |            _.-``__ ''-._
redis_1         |       _.-``    `.  `_.  ''-._           Redis 6.0.8 (00000000/0) 64 bit
redis_1         |   .-`` .-```.  ```\/    _.,_ ''-._
redis_1         |  (    '      ,       .-`  | `,    )     Running in standalone mode
redis_1         |  |`-._`-...-` __...-.``-._|'` _.-'|     Port: 6379
redis_1         |  |    `-._   `._    /     _.-'    |     PID: 1
redis_1         |   `-._    `-._  `-./  _.-'    _.-'
redis_1         |  |`-._`-._    `-.__.-'    _.-'_.-'|
redis_1         |  |    `-._`-._        _.-'_.-'    |           http://redis.io
redis_1         |   `-._    `-._`-.__.-'_.-'    _.-'
redis_1         |  |`-._`-._    `-.__.-'    _.-'_.-'|
redis_1         |  |    `-._`-._        _.-'_.-'    |
redis_1         |   `-._    `-._`-.__.-'_.-'    _.-'
redis_1         |       `-._    `-.__.-'    _.-'
redis_1         |           `-._        _.-'
redis_1         |               `-.__.-'
redis_1         |
redis_1         | 1:M 21 Nov 2022 08:20:44.667 # WARNING: The TCP backlog setting of 511 cannot be enforced because /proc/sys/net/core/somaxconn is set to the lower value of 128.
redis_1         | 1:M 21 Nov 2022 08:20:44.667 # Server initialized
redis_1         | 1:M 21 Nov 2022 08:20:44.667 # WARNING overcommit_memory is set to 0! Background save may fail under low memory condition. To fix this issue add 'vm.overcommit_memory = 1' to /etc/sysctl.conf and then reboot or run the command 'sysctl vm.overcommit_memory=1' for this to take effect.
redis_1         | 1:M 21 Nov 2022 08:20:44.667 # WARNING you have Transparent Huge Pages (THP) support enabled in your kernel. This will create latency and memory usage issues with Redis. To fix this issue run the command 'echo madvise > /sys/kernel/mm/transparent_hugepage/enabled' as root, and add it to your /etc/rc.local in order to retain the setting after a reboot. Redis must be restarted after THP is disabled (set to 'madvise' or 'never').
redis_1         | 1:M 21 Nov 2022 08:20:44.668 * DB loaded from append only file: 0.000 seconds
redis_1         | 1:M 21 Nov 2022 08:20:44.668 * Ready to accept connections
mysql_1         | 2022-11-21T08:20:45.252256Z 0 [Note] InnoDB: 5.7.36 started; log sequence number 12665937
mysql_1         | 2022-11-21T08:20:45.252655Z 0 [Note] InnoDB: Loading buffer pool(s) from /var/lib/mysql/ib_buffer_pool
mysql_1         | 2022-11-21T08:20:45.253604Z 0 [Note] Plugin 'FEDERATED' is disabled.
mysql_1         | 2022-11-21T08:20:45.258925Z 0 [Note] InnoDB: Buffer pool(s) load completed at 221121  8:20:45
mysql_1         | 2022-11-21T08:20:45.263305Z 0 [Note] Found ca.pem, server-cert.pem and server-key.pem in data directory. Trying to enable SSL support using them.
mysql_1         | 2022-11-21T08:20:45.263354Z 0 [Note] Skipping generation of SSL certificates as certificate files are present in data directory.
mysql_1         | 2022-11-21T08:20:45.263362Z 0 [Warning] A deprecated TLS version TLSv1 is enabled. Please use TLSv1.2 or higher.
mysql_1         | 2022-11-21T08:20:45.263368Z 0 [Warning] A deprecated TLS version TLSv1.1 is enabled. Please use TLSv1.2 or higher.
mysql_1         | 2022-11-21T08:20:45.264326Z 0 [Warning] CA certificate ca.pem is self signed.
mysql_1         | 2022-11-21T08:20:45.264411Z 0 [Note] Skipping generation of RSA key pair as key files are present in data directory.
mysql_1         | 2022-11-21T08:20:45.265172Z 0 [Note] Server hostname (bind-address): '*'; port: 3306
mysql_1         | 2022-11-21T08:20:45.265279Z 0 [Note] IPv6 is available.
mysql_1         | 2022-11-21T08:20:45.265293Z 0 [Note]   - '::' resolves to '::';
mysql_1         | 2022-11-21T08:20:45.265381Z 0 [Note] Server socket created on IP: '::'.
mysql_1         | 2022-11-21T08:20:45.267287Z 0 [Warning] Insecure configuration for --pid-file: Location '/var/run/mysqld' in the path is accessible to all OS users. Consider choosing a different directory.
mysql_1         | 2022-11-21T08:20:45.280851Z 0 [Note] Event Scheduler: Loaded 0 events
mysql_1         | 2022-11-21T08:20:45.281121Z 0 [Note] mysqld: ready for connections.
mysql_1         | Version: '5.7.36'  socket: '/var/run/mysqld/mysqld.sock'  port: 3306  MySQL Community Server (GPL)
ms01            |
ms01            |   .   ____          _            __ _ _
ms01            |  /\\ / ___'_ __ _ _(_)_ __  __ _ \ \ \ \
ms01            | ( ( )\___ | '_ | '_| | '_ \/ _` | \ \ \ \
ms01            |  \\/  ___)| |_)| | | | | || (_| |  ) ) ) )
ms01            |   '  |____| .__|_| |_|_| |_\__, | / / / /
ms01            |  =========|_|==============|___/=/_/_/_/
ms01            |  :: Spring Boot ::                (v2.5.6)
ms01            |
ms01            | 2022-11-21 08:20:46.934  INFO 1 --- [           main] com.boot.docker.DockerBootApplication    : Starting DockerBootApplication v0.0.1-SNAPSHOT using Java 1.8.0_111 on b270e667c38c with PID 1 (/tm_docker.jar started by root in /)
ms01            | 2022-11-21 08:20:46.938  INFO 1 --- [           main] com.boot.docker.DockerBootApplication    : No active profile set, falling back to default profiles: default
ms01            | 2022-11-21 08:20:48.971  WARN 1 --- [           main] o.m.s.mapper.ClassPathMapperScanner      : No MyBatis mapper was found in '[com.boot.docker]' package. Please check your configuration.
ms01            | 2022-11-21 08:20:49.296  INFO 1 --- [           main] .s.d.r.c.RepositoryConfigurationDelegate : Multiple Spring Data modules found, entering strict repository configuration mode!
ms01            | 2022-11-21 08:20:49.303  INFO 1 --- [           main] .s.d.r.c.RepositoryConfigurationDelegate : Bootstrapping Spring Data Redis repositories in DEFAULT mode.
ms01            | 2022-11-21 08:20:49.351  INFO 1 --- [           main] .s.d.r.c.RepositoryConfigurationDelegate : Finished Spring Data repository scanning in 22 ms. Found 0 Redis repository interfaces.
ms01            | 2022-11-21 08:20:51.116  INFO 1 --- [           main] o.s.b.w.embedded.tomcat.TomcatWebServer  : Tomcat initialized with port(s): 6001 (http)
ms01            | 2022-11-21 08:20:51.136  INFO 1 --- [           main] o.apache.catalina.core.StandardService   : Starting service [Tomcat]
ms01            | 2022-11-21 08:20:51.137  INFO 1 --- [           main] org.apache.catalina.core.StandardEngine  : Starting Servlet engine: [Apache Tomcat/9.0.54]
ms01            | 2022-11-21 08:20:51.233  INFO 1 --- [           main] o.a.c.c.C.[Tomcat].[localhost].[/]       : Initializing Spring embedded WebApplicationContext
ms01            | 2022-11-21 08:20:51.233  INFO 1 --- [           main] w.s.c.ServletWebServerApplicationContext : Root WebApplicationContext: initialization completed in 4159 ms
ms01            | 2022-11-21 08:20:51.626  INFO 1 --- [           main] c.a.d.s.b.a.DruidDataSourceAutoConfigure : Init DruidDataSource
ms01            | 2022-11-21 08:20:51.999  INFO 1 --- [           main] com.alibaba.druid.pool.DruidDataSource   : {dataSource-1} inited
ms01            | 2022-11-21 08:20:54.628  INFO 1 --- [           main] o.s.b.a.e.web.EndpointLinksResolver      : Exposing 1 endpoint(s) beneath base path '/actuator'
ms01            | 2022-11-21 08:20:54.762  INFO 1 --- [           main] pertySourcedRequestMappingHandlerMapping : Mapped URL path [/v2/api-docs] onto method [springfox.documentation.swagger2.web.Swagger2Controller#getDocumentation(String, HttpServletRequest)]
ms01            | 2022-11-21 08:20:55.864  INFO 1 --- [           main] o.s.b.w.embedded.tomcat.TomcatWebServer  : Tomcat started on port(s): 6001 (http) with context path ''
ms01            | 2022-11-21 08:20:55.866  INFO 1 --- [           main] d.s.w.p.DocumentationPluginsBootstrapper : Context refreshed
ms01            | 2022-11-21 08:20:55.893  INFO 1 --- [           main] d.s.w.p.DocumentationPluginsBootstrapper : Found 1 custom documentation plugin(s)
ms01            | 2022-11-21 08:20:55.944  INFO 1 --- [           main] s.d.s.w.s.ApiListingReferenceScanner     : Scanning for api listing references
ms01            | 2022-11-21 08:20:56.226  INFO 1 --- [           main] com.boot.docker.DockerBootApplication    : Started DockerBootApplication in 10.175 seconds (JVM running for 11.007)
ms01            | 2022-11-21 08:21:40.946  INFO 1 --- [nio-6001-exec-1] o.a.c.c.C.[Tomcat].[localhost].[/]       : Initializing Spring DispatcherServlet 'dispatcherServlet'
ms01            | 2022-11-21 08:21:40.947  INFO 1 --- [nio-6001-exec-1] o.s.web.servlet.DispatcherServlet        : Initializing Servlet 'dispatcherServlet'
ms01            | 2022-11-21 08:21:40.950  INFO 1 --- [nio-6001-exec-1] o.s.web.servlet.DispatcherServlet        : Completed initialization in 3 ms
[root@localhost ~]# docker ps
CONTAINER ID   IMAGE           COMMAND                  CREATED          STATUS         PORTS                                                  NAMES
b270e667c38c   tm_docker:1.6   "java -jar /tm_docke…"   25 minutes ago   Up 4 minutes   0.0.0.0:6001->6001/tcp, :::6001->6001/tcp              ms01
63c6fd934b25   redis:6.0.8     "docker-entrypoint.s…"   25 minutes ago   Up 4 minutes   0.0.0.0:6379->6379/tcp, :::6379->6379/tcp              mydockerfile_redis_1
0ff5c685801f   mysql:5.7       "docker-entrypoint.s…"   25 minutes ago   Up 4 minutes   0.0.0.0:3306->3306/tcp, :::3306->3306/tcp, 33060/tcp   mydockerfile_mysql_1

6.5 进入mysql容器实例并新建数据库、表并添加数据

数据库db2021 表t_user

CREATE TABLE `t_user` (
  `id` INT(10) UNSIGNED NOT NULL AUTO_INCREMENT,
  `username` VARCHAR(50) NOT NULL DEFAULT '' COMMENT '用户名',
  `password` VARCHAR(50) NOT NULL DEFAULT '' COMMENT '密码',
  `sex` TINYINT(4) NOT NULL DEFAULT '0' COMMENT '性别 0=女 1=男 ',
  `deleted` TINYINT(4) UNSIGNED NOT NULL DEFAULT '0' COMMENT '删除标志,默认0不删除,1删除',
  `update_time` TIMESTAMP NOT NULL DEFAULT CURRENT_TIMESTAMP ON UPDATE CURRENT_TIMESTAMP COMMENT '更新时间',
  `create_time` TIMESTAMP NOT NULL DEFAULT CURRENT_TIMESTAMP COMMENT '创建时间',
  PRIMARY KEY (`id`)
) ENGINE=INNODB AUTO_INCREMENT=1 DEFAULT CHARSET=utf8mb4 COMMENT='用户表';

image.png

6.6 测试接口

请求路径:http://192.168.198.100:6001/user/find/1

结果:

{
	"id": 1,
	"username": "张三",
	"password": "123456",
	"sex": 0,
	"deleted": 0,
	"updateTime": "2022-11-21T08:01:52.000+00:00",
	"createTime": "2022-11-21T08:01:52.000+00:00"
}

image.png

swagger请求路径:http://192.168.198.100:6001/swagger-ui.html#/

image.png

6.7 关停

docker-compose stop

[root@localhost mydockerfile]# docker-compose stop