PCB layout有DRC,为什么还要用CAM和DFM检查?

363 阅读5分钟

随着电子产品的高速发展,PCB生产中大量使用BGA、QFP、PGA和CSP等高集成度封装器件,PCB的复杂程度也大大增加,这对于PCB设计也提出了更高的要求。所以在PCB设计阶段,除了基础的电气性能之外,还需要考虑可制造性(DFM)和可装配性(DFA)方面的因素。

001-封装发展历程.jpg

许多新进的PCB工程师,一般都会使用DRC检查。DRC检查也叫设计规则检查,通过Checklist和Report等检查手段,重点规避开路、短路类的重大设计缺陷,检查的同时遵循PCB设计质量控制流程与方法。但是 DRC 中可制造性的分析项目一般也不超过 100个 ,而且还不能进行可装配性分析。

002-DRC.jpg

这也是为什么大家明明已经做了DRC,板厂有时还是会返回一大堆EQ,如果没有找到根本原因,还会被按在其他问题中来回蹂躏:

▪ 元器件选型不当、PCB设计缺陷,导致方案多次修改

▪ PCB评审不通过,不断改板,返厂重新打板

▪ 多次修改、验证设计,使得产品开发周期延长,成本增加、质量和可靠性得不到保障

▪ 设计的PCB因超制程无法生产

……

003-EQ详单.jpg

除了PCB layout的DRC,CAM和DFM工具可以检查些什么呢?

CAM工具

CAM即Computer Aided Manufacturing计算机辅助制造,一般就是指板厂专业的CAM工程师使用的工具,用来检查处理我们提交的Gerber文件。CAM工程师会根据板厂的工艺能力,对Gerber资料进行适当的补偿修正以满足生产要求。但是,不能通过修正解决的问题,则要求PCB设计者进行修改以符合板厂的制造工艺限制。

这样一来,如果提交Gerber资料之前,自行先用CAM工具检查一遍,就能尽量避免与PCB板厂就工艺的问题反复多次沟通。

004-CAM图片.jpg

但是无论是国内还是国外的 CAM工具,仅仅只是做到了PCB裸板的可制造性检查 对于硬件设计,PCB裸板的可制造性检查只是一部分,即使PCB板可以满足板厂生产工艺,顺利打完板了,但是如果在SMT时才发现BOM物料和PCB装不匹配导致无法进行SMT贴片,此时再重新打板,那么项目周期会严重拖延,而且浪费打板的钱。

老wu这里推荐一个国产的DFM工具,我自己一直都在使用,操作简单一键自动化检查,可靠性还非常高。最近工具还更新了可装配性分析功能(DFA),可以更全面帮助大家评估设计潜在风险。

国产免费DFM工具

需要下载DFM工具的同学,可以直接访问华秋官网或者下方获取安装包:

dfm.elecfans.com/uploads/sof…


这个工具能满足工程师个人、公司的PCB DFM评审要求,可快速明确设计风险、质量隐患等问题,并给出合适的解决建议,免去多次重复修改、验证打板等过程,能将项目时间和效率成本节省近60%!

005-DFM示意图1.jpg

PCB可制造性分析(DFM)

工具目前有19大项检测功能,52细项检查规则, 支持一键DFM分析,导入PCB或者Gerber文件后就可以自动分析!

006-DFM示意图2(动图).gif

可装配性分析(DFA)

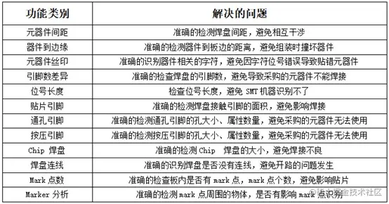
在最新的版本中,工具新增了DFA功能,可以实现10大项、234细项的规则检查:

007-DFM示意图3.jpg

其中比较常用的几个检查项有:

1、检测BOM与封装是否匹配

比如:用户的BOM表里面的型号是P6KE6.8CA,位号D4、D5、D8设计的PCB封装是DFN1610贴片二极管封装,BOM表里面的型号P6KE6.8CA实际是插件双向二极管封装,因此设计的封装无法使用采购的元器件。

008-BOM与封装匹配图1.jpg

009-BOM与封装匹配图2.jpg

或者是BOM表里有型号,实际没有PCB封装,PCB设计完成后制版,按照BOM表采购元器件,在组装时才发现采购的元器件实际PCB板上面没有地方焊接或贴片。

010-BOM与封装匹配图3.jpg

2、检测器件间距是否合理

PCB布局时没有考虑是否能够组装,生产出来的板子组装时器件距离不足,则会导致生产困难,或者无法组装。器件的间距不足即便是能组装,以后也不方便返修。

011-检测器件距离是否合理.jpg

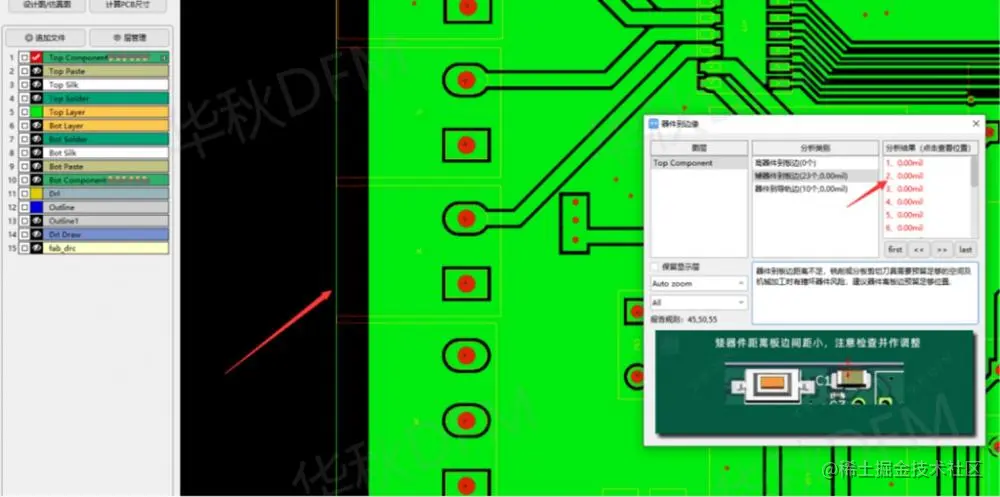
3、检测器件到板边的安全距离

元器件到板边的安全距离不够,在组装过贴片机器时会撞坏板边的器件,拼版生产的板子在过V-CUT机器时会导致板边的器件焊盘被割小,组装时器件无法贴片。

012-检测器件到板边安全距离.jpg

4、检测器件与引脚是否匹配

在BOM表的型号与设计的PCB器件封装不一致时,采购的元器件与板子上面的器件引脚不匹配,导致采购的元器件无法使用。

013-检测器件与引脚是否匹配.jpg

5、检测焊盘大小是否合理

在PCB中画元器件封装时,经常遇到焊盘的大小尺寸不好把握的问题,因为元器件规格书是本身的大小,如引脚宽度,间距等,但是在PCB板上相应的焊盘大小应该比引脚的尺寸要稍大,否则焊接的可靠性将不能保证。

014检测焊盘大小是否合理.jpg

除此之外,软件还具备多种工程师常用的工具的功能:

015-DFM其他功能图片.jpg

需要下载华秋DFM工具的同学,请访问下边的链接获取安装包,或者到华秋官网直接下载:

dfm.elecfans.com/uploads/sof…