Vue3深度指南之基础

231 阅读1分钟

开启掘金成长之旅!这是我参与「掘金日新计划 · 12 月更文挑战」的第2天,点击查看活动详情

本人在初学vue时完全跟着bilibili上讲解视频来学习,对于Vue官网阅读非常少。最近做项目时发现vue的一些语法忘记了,想要阅读vue官方文档来把忘了的捡起来。通过阅读发现vue官网文档写的很好,很值得阅读。在此将本人这几天阅读同时做的思维导图分享给大家,推荐配合Vue官方文档来看。

思维导图的内容完全依据Vue官网来写,请放心阅读。想要源文件的可以私我,如果思维导图有错误也请评论区指出。

VUE3 深度指南之基础概览

vue (1).png

以上图片为Vue深度指南的第一部分,主要是Vue的基础知识。虽然是基础,但是确实非常值得学习,不仅可以巩固完善自己的知识体系,官网给出的一些例子和警示也可以帮助我们少些点bug。废话不多说,上图。

创建一个Vue应用

vue (2).png

模板语法

vue (3).png

响应式基础

vue (4).png

Class 与 Style 绑定

vue (5).png

条件渲染

vue (6).png

列表渲染

vue (7).png

事件处理

vue (8).png

表单输入绑定

vue (9).png

生命周期钩子

vue (10).png

侦听器

vue (11).png

模板引用

vue (12).png

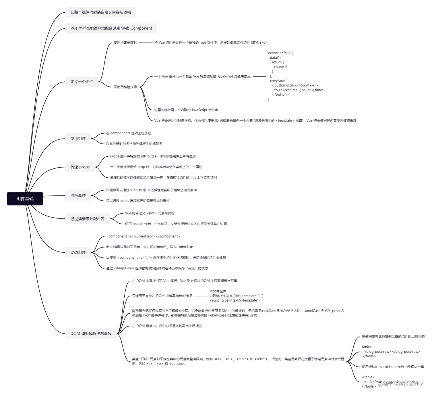
组件基础

vue (13).png