文献1-急性髓系白血病的单细胞图谱

349 阅读6分钟

开启掘金成长之旅!这是我参与「掘金日新计划 · 12 月更文挑战」的第1天,点击查看活动详情

今天读的文章来源于浙大的郭国骥教授。

image.png

image.png

作者简介:

郭国骥的主要科研业绩包括:一、建立高通量单细胞分析领域的多种实验方法以及数据分析手段,推动了单细胞水平系统生物学的发展;二、绘制世界首个小鼠细胞图谱和首个人类细胞图谱,并建立基于细胞图谱的单细胞比对系统;三、利用单细胞图谱数据解析细胞命运决定的谱系特异性及谱系共性机制。其以通讯作者身份在Nature ,CellNature Genetics ******等权威期刊发表论文20余篇,研究处于国际领先水平。

近五年的代表性论文包括:

  1. Construction of a human cell landscape at single-cell level. Nature. Epub 2020 Mar 25. 

  2. Mapping the Mouse Cell Atlas by Microwell-seq. Cell. 2018 Feb;172(5):1091-1107.e17. 

3. Deep learning of cross-species single-cell landscapes identifies conserved regulatory programs underlying cell types. Nat Genet. 2022 Nov;54(11):1711-1720. 

4. Systematic identification of cell-fate regulatory programs using a single-cell atlas of mouse development. Nat Genet. 2022 Jul;54(7):1051-1061. 

  1. A molecular roadmap for induced multi-lineage trans-differentiation of fibroblasts by chemical combinations. Cell Research. 2017 Mar;27(3):386-401. 

  2. Mapping human pluripotent stem cell differentiation pathways using high throughput single-cell RNA-sequencing. Genome Biology. 2018 Apr 5;19(1):47. 

7. A single-cell survey of cellular hierarchy in acute myeloid leukemia. Journal of Hematology & Oncology. 2020 Sep 25;13(1):128.  

8. High-throughput Microwell-seq 2.0 profiles massively multiplexed chemical perturbation. Cell Discov. 2021 Nov 9;7(1):107. 

  1. Maintenance of human haematopoietic stem and progenitor cells in vitro using a chemical cocktail. Cell Discov. 2018 Oct 30;4:59. 

  2. Construction of the axolotl cell landscape using combinatorial hybridization sequencing at single- cell resolution. Nat Commun. 2022 Jul 22;13(1):4228.

文章摘要

急性髓系白血病 (AML) 是一种致命的造血系统恶性肿瘤,其预后因遗传复杂性而异。然而,目前还没有对不同 AML 亚型的层次结构进行适当的综合分析。作者使用高通量单细胞 mRNA 测序平台 Microwell-seq,分析了来自 40 名患者和 3 名健康供体的骨髓样本的细胞层次结构。同时使用单细胞单分子实时** (SMRT)** 测序来研究 AML 细胞的克隆异质性。 通过对 191727 个 AML 细胞(BMMC骨髓单核细胞)的综合分析,

  • 我们建立了单细胞 AML 景观
  • 鉴定了具有新 AML 标记的 AML 祖细胞簇
  • ribosomal protein high progenitor cells患者的缓解率较低。
  • 推断出两种具有不同临床结果的 AML。
  • 将 Microwell-seq 与 SMRT 测序相结合来追踪 AML 景观中的线粒体突变
  • 存在一种表型“癌症吸引子”,它可能有助于定义 AML 祖细胞的常见表型。
  • 我们通过比较 AML 和人类细胞来探索潜在的药物靶点

FS1A,1B image.png 作者将健康和疾病患者分开分析的,首先描述了健康人的细胞图谱

取样测序流程,每个健康人的单细胞图谱绘制--分的cluster可以不一样

Figure 1

image.png

A 三个健康人的细胞图谱--带细胞label

B 三个健康人分别做得t-SNE

C 细胞分群marker展示

Figure s2 image.png

中性粒细胞重新进行亚群的细分,分成了三群

1A 细胞分群

1B 这三群的marker分布,如果小提琴图确实不够具有分辨力,倒是可以用这种show

1C是marker gene

image.png 1D 细胞谱系示踪--细胞不够,数据库数据来凑

another 2000 hematopoietic stem/progenitor cells (HSPCs) and 2719 peripheral blood mononuclear cells (PBMCs) from our previous study to get a total of 13280 healthy cells

DEF三个图?

image.png 1G 这是谱系示踪髓系细胞的基因表达变化,以体现细胞分化发育过程中的基因改变

Figure S3+S4 image.png 40例AML患者的聚类图谱,和健康人明显不同,细胞分群不清晰

Figure2 image.png 2A,2B 去批次后,所有人的细胞图谱

2C 按照是否患病分群,并将细胞圈出来,其中中间很大一部分细胞,标记的AML progenitor cell的细胞是没有标记基因的

image.png S5A各个人中细胞占比图

image.png 2D 网络连接图显示AML progenitor cell与髓系细胞的关系密切

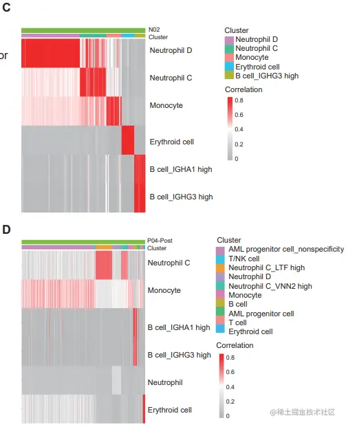
2E cluster相关矩阵图显示AML progenitor cell与HSPC具有相似性

image.png

S5B health与数据库中normal human hematopoietic or non-hematopoietic cell进行match

image.png 2F 但是AML患者中,AML progenitor cell是map不到任何一种细胞类型上的

image.png

S5C,S5D 健康及患者分别与正常个体进行match,上面是数据库,下面是自己的数据

Figure3

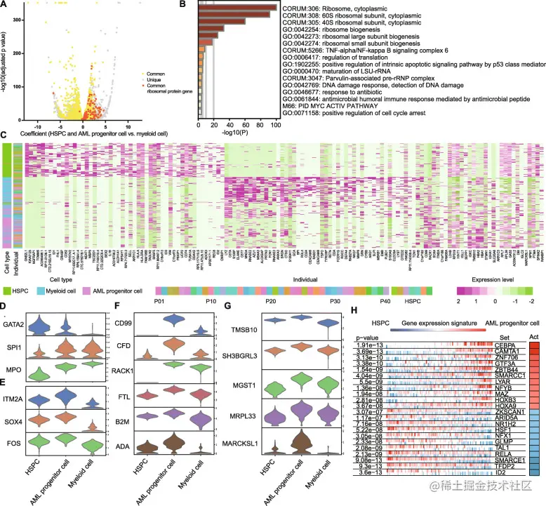
image.png 3A 基因表达火山图(祖细胞与髓系细胞),祖细胞共享一些核糖体蛋白基因 3B AML GO分析 3C HPSC,AML,髓系细胞差异表达(top) 3D-3G HSPC、AML 祖细胞和骨髓细胞之间 DEG 的小提琴图。这些基因与先前研究中的造血发育( d)、原始状态(e)、AML(f)和其他实体瘤(g )有关

3H AML中激活和抑制的转录因子,激活的多为参与恶性肿瘤的转录因子

image.png FigureS6A 核糖体相关基因验证

S6B-S6C AML高/低表达蛋白验证

image.png S7A Metascape 分析, AML 祖细胞具有高转录活性-核糖体活跃

S7B 与 HSPC 相比,在骨髓细胞中差异表达最高的 TF 中,参与造血发育的 TF

S7C FLT3主要积累在AML祖细胞和增殖细胞团中--AML与恶性相关

Figure 4 image.png 4A 将AML细胞进行重新分类,分为16个cluster,四个大类--和既往报道一致--没有新的细胞群 4B 不同患者不同细胞类群占比

4C 16个cluster的KEGG富集分析---S8B,C使用不同的富集方式进行的分析,S8D细胞周期

4D RP gene high中不同cluster中的核糖体相关基因网络图

4E 富集的RP基因进行GO分析--和肿瘤相关

4F 未缓解的病人有更多的RP基因改变

image.png S8E,F WGCNA显示核糖体相关基因的富集--参与AML的调控

❤ 后面写了AML中cluster1的占比与临床预后的关系

Figure5 image.png 5A,5C,5E 恢复,未恢复,部分恢复患者的聚类图

5B,5D,5F上述三种情况病人三个时期,pro,post和Normal中各种细胞比例图

5G,5H,5I 三种情况下,集群相关性的 Circos 图 5J-5L 异表达标记基因的热图,不能恢复的患者主要是由于AML RP基因的高表达

Figure6 image.png

Figure7

image.png