Spring事务的底层原理

119 阅读1分钟

  1. 划分处理单元——IOC

由于spring解决的问题是对单个数据库进行局部事务处理的,具体的实现首相用spring 中的IOC划分了事务处理单元。并且将对事务的各种配置放到了ioc容器中(设置事务管理器,设置事务的传播特性及隔离机制)。

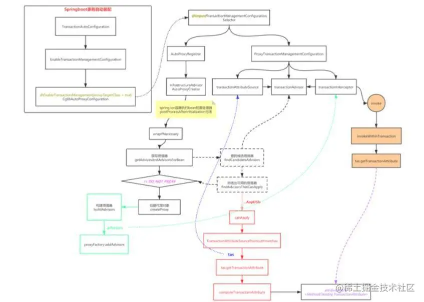
  1. AOP拦截需要进行事务处理的类

Spring事务处理模块是通过AOP功能来实现声明式事务处理的,具体操作(比如事务实行的配置和读取,事务对象的抽象),用TransactionProxyFactoryBean接口来使用AOP功能,生成proxy代理对象,通过TransactionInterceptor完成对代理方法的拦截,将事务处理的功能编织到拦截的方法中。读取ioc容器事务配置属性,转化为spring事务处理需要的内部数据结构(TransactionAttributeSourceAdvisor),转化为 TransactionAttribute表示的数据对象。

  1. 对事物处理实现(事务的生成、提交、回滚、挂起)

Spring委托给具体的事务处理器实现。实现了一个抽象和适配。适配的具体事务处理器:DataSource数据源支持、hibernate数据源事务处理支持、JDO数据源事务处理支持,JPA、JTA数据源事务处理支持。这些支持都是通过设计PlatformTransactionManager、AbstractPlatforTransaction一系列事务处理的支持。 为常用数据源支持提供了一系列的TransactionManager。

  1. 结合

PlatformTransactionManager实现了TransactionInterception接口,让其与TransactionProxyFactoryBean结合起来,形成一个Spring声明式事务处理的设计体系。