千万不要白扔钱买面试题当大冤种了!这份十年面试官汇总的java高频面试解析又全还不过时,囊括了95%的面试必问题!

109 阅读4分钟

每个技术人都有个大厂梦,我觉得这很正常,并不是饭后的谈资而是每个技术人的追求。像阿里、腾讯、美团、字节跳动、京东等等的技术氛围与技术规范度还是要明显优于一些创业型公司/小公司,如果说能够在这样的公司锻炼几年,相信对自己能力的提升还是非常大的。

那怎样才能快速拿到大厂的 Offer 呢?

从业十多年,我从面试者变成面试官,在 Java 面试上积累了比较丰富的经验。

其实,很多面试者在搜集面试资料的时候都踩过一些 “坑” ,你是不是也遇到过:

  • 免费搜索的面试题,内容不全面,这就算了,有时候答案都不准确;
  • 很多找到的面试宝典内容虽然不少,但深度不够,且面试题过于老旧脱离了企业实际需要;
  • 还有很多付费的面试题存在滥竽充数,提供了很多没有价值的面试题,钱花了,干货没学到;(最坑的一个,浪费钱不说还浪费了自己的时间)
  • 市面上大部分面试题只讲了基础概念,没有提供题目解析和示例代码,不利于读者真正的掌握背后的原理,只能死记硬背,且容易忘记。

为了规避这些“坑”,我跑了 20 多家互联网公司,来确认 Java 面试中实际考察的高频知识点和常见题型。可是有了第一手素材后,我要如何让大家真正从我的讲解中学到干货、用到实处呢?
经过反复验证,结合自己 4 年多作为面试官的经历,把这些内容整理成文,用大约 10 万字的内容对 Java 的核心知识点和常见的 1000 多道面试题【+jcc4261获取】,做了详细的介绍,也就是最终你所看到的全部内容。

包含的模块

全文大致包括: Java 基础、容器、多线程、反射、对象拷贝、Java Web 、异常、网络、设计模式、Spring/Spring MVC、Spring Boot/Spring Cloud、Hibernate、MyBatis、RabbitMQ、Kafka、Zookeeper、MySQL、Redis、JVM

Redis面试专题

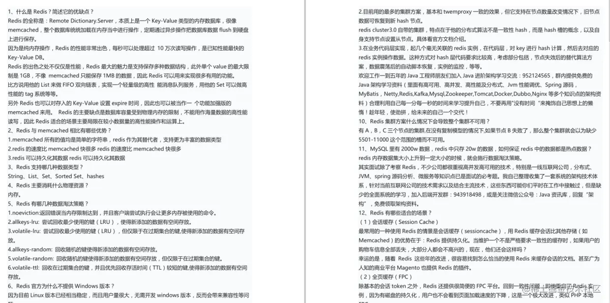
1、什么是 Redis?简述它的优缺点?

2、Redis 与 memcached 相比有哪些优势?

3、Redis 支持哪几种数据类型?

4、Redis 主要消耗什么物理资源?

5、Redis 有哪几种数据淘汰策略?

6、Redis 官方为什么不提供 Windows 版本?

7、MySQL 里有 2000w 数据,redis 中只存 20w 的数据,如何保证 redis 中的数据都是热点数据?

8、Redis 有哪些适合的场景?

9、 什么是缓存穿透?如何避免?什么是缓存雪崩?何如避免?

展示部分……………………

答案展示

由于篇幅有限,所有的面试专题已经被整理成了完整的PDF文档

mysql面试专题

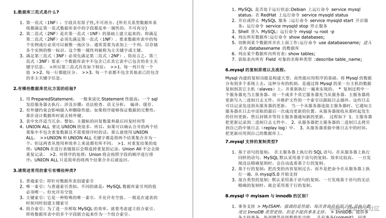
1. 数据库三范式是什么?

2. 有哪些数据库优化方面的经验?

3. 请简述常用的索引有哪些种类?

4. 以及在 mysql 数据库中索引的工作机制是什么?

5. 切换到某个数据库并在上面工作:运行命令 use databasename; 进入名为 databasename 的数据库

6.mysql 的复制原理以及流程。

7.mysql 支持的复制类型?

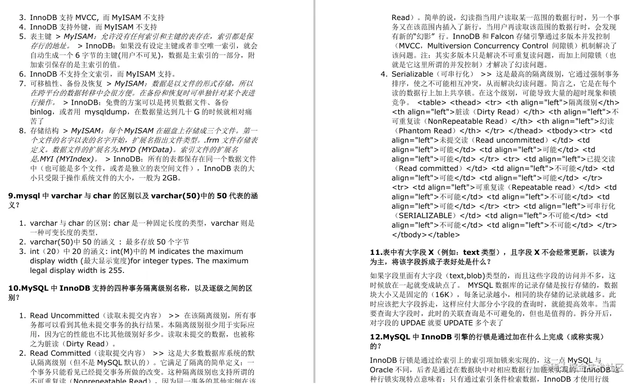
8.mysql 中 中 myisam 与 与 innodb 的区别?

9.mysql 中 中 varchar 与 与 char 的区别以及 varchar(50) 中的 50 代表的涵义?

10.MySQL 中 中 InnoDB 支持的四种事务隔离级别名称,以及逐级之间的区别?

………………

答案展示

SpringBoot面试专题

什么是 Spring Boot?

Spring Boot 有哪些优点?

什么是 JavaConfig?

Spring Boot 中的监视器是什么?

如何在 Spring Boot 中禁用 Actuator 端点安全性?

如何在自定义端口上运行 Spring Boot 应用程序?

什么是 YAML?

如何实现 Spring Boot 应用程序的安全性?

如何集成 Spring Boot 和 ActiveMQ?

如何使用 Spring Boot 实现分页和排序?

什么是 Swagger?你用 Spring Boot 实现了它吗?

………………

答案展示

Kafka面试专题

1.Kafka 的设计时什么样的呢?

2.数据传输的事物定义有哪三种?

3.Kafka 判断一个节点是否还活着有那两个条件?

4.producer 是否直接将数据发送到 broker 的 leader(主节点)?

5、Kafa consumer 是否可以消费指定分区消息?

6、Kafka 消息是采用 Pull 模式,还是 Push 模式?

……………………

Linux面试专题及答案

  1. Linux 中主要有哪几种内核锁?

  2. Linux 中的用户模式和内核模式是什么含意?

  3. 怎样申请大块内核内存?

  4. 用户进程间通信主要哪几种方式?

………………

Dubbo面试专题

面试题合辑

总共包括29个面试专辑,囊括了java95%以上的java后端面试题,绝对让你不虚此行!!!

部分内容展示