Delve的内部架构与实现

852 阅读6分钟

Delve的内部架构与实现

前言

本文内容系本人基于Alessandro Arzilli在GopherCon EU 2018上的talk整理加工而成,转载请注明出处。原视频及ppt链接在文章末尾。

目的

  • 对delve的架构做一个总体概述
  • 解释为什么其他debugger在调试Go程序时会遇到困难

什么是Delve?

Delve是一款专用于Go编程语言的debugger,旨在为Go提供一个简单、功能齐全的调试工具。

github主页:github.com/derekparker…

为什么会有Delve?

这就要谈到Go语言的底层实现了。简单来说,有两点:

  1. Go语言中的堆栈概念与我们平时理解的C/C++那种“程序堆栈”的概念不太一样。传统意义上的“栈”被Go语言的运行时消耗掉了,用于调度器、GC等;而对于用户代码而言,它们所消耗的“堆”和“栈”实际上都是Go运行时向OS申请的堆内存!这也就意味着,Go语言在程序逻辑上的“栈”是可以被移动的,也正是因为这一特点,对普通指针所作的算术运算不能奏效,除非你使用unsafe包。

  2. 由于Go的“栈”是动态的,goroutine可以在创建的时候只使用很小的一块内存空间(默认为2KB),这也是创建goroutine的代价比创建线程要小的原因。而当goroutine的栈已经不足以储存它所需要存储的数据时,就会进行扩容,如果当前栈的下一块内存空间已经被占用了,那么整个栈将会被拷贝到内存的另一块位置。

传统的调试工具如gdb,是基于“栈不会在内存中发生移动”这一假设而设计的,因此它们无法正确地处理Go语言中栈发生移动的情形,Go语言需要一款自己的调试工具,Delve也就应运而生了。

架构

Go语言程序是编译成汇编代码再去执行的,而汇编指令需要进行大量的寄存器访问,debugger的工作主要关注两个特殊的寄存器:程序计数器(PC)和堆栈指针(SP)。

Delve的整体架构如下,分为三层:

  • UI Layer,直接与用户交互;
  • Symbolic Layer,拥有代码行号、数据类型、变量名等信息;
  • Target Layer,控制目标进程,不关心用户源码。

Delve的三层架构

Target Layer

下面首先详细介绍一下Target Layer的功能:

  • 附加到目标进程或与目标进程(也就是正在debug的进程)脱离
  • 枚举目标进程中的线程
  • 可以启动/停止单个线程(或整个进程)。
  • 接收“调试事件(debug event)”(线程的创建/死亡,最重要的是线程在断点上的停止)。
  • 可以读/写目标进程的内存
  • 可以读/写一个停止的线程的CPU寄存器

Symbolic Layer

编译器会向可执行文件中写入一些用于调试的信息,我们称为debug symbol,Symbolic Layer所做的事情就是从可执行文件中读取这些符号。Go语言采用的debug symbol规范是DWARFv4(2018年),我们可以看看DWARF有哪些section:

DWARF的sections

emmmm看起来也不少,不过好在Delve只需要关心其中的三种:

Delve关心的sections

  • debug_line:这是一个表,它将指令地址映射到文件:行号。
  • debug_frame:堆栈解压信息。
  • debug_info:描述程序中的所有函数、类型和变量。

debug_line太过简单,一看就明白什么意思,debug_frame实现比较复杂,Alessandro Arzilli在大会上也未作说明,这里我们重点关注一下debug_info。

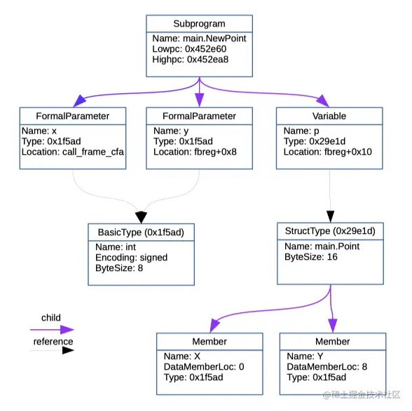
以下面这段代码为例:

package main 

type Point struct {
    X, Y int 
} 

func NewPoint(x, y int) Point {
    p := Point{ x, y }
    return p 
}

它的debug_info长这样: NewPoint的debug_info结构 NewPoint函数作为一个Subprogram节点,它拥有三个子节点,其中两个是形参,一个是局部变量,变量均通过一个reference指向具体的类型,对于结构体类型而言,它又通过child指向每个成员。

那么,Delve是如何打印出下面这样的堆栈信息的呢?

堆栈信息示例

上面出现的信息一共有三种:

  • 指令地址
  • 函数名
  • 文件:行号

Delve通过debug_info找到函数名,通过debug_line找到某条指令对应的代码在哪个文件的哪一行,这都很好理解,稍微复杂一点的是debug_frame获取指令地址的过程: debug_frame获取指令地址的过程

开始时,PC0PC_0SP0SP_0分别取PC寄存器和SP寄存器的值,然后通过在debug_frame中查找PCiPC_i,获取对应的栈帧大小,再由此计算出PCi+1PC_{i+1}SPi+1SP_{i+1}的值,以此类推,最后打印堆栈的地址依次为PC0PC_0,PC1PC_1,PC2PC_2,...

Delve的真实架构

之前所说的三层模型其实是一种更为简单的抽象,在Delve的实际实现中,UI层与后两层是分离的,通过一个Service层进行交互,如下图所示。 Delve的真实架构

Delve这么设计的目的在于用户能够更方便地定制自己想要的UI,已经比较成熟的UI如下: Delve的UI

一些Delve功能的具体实现

Variable Evaluation

当我们在delve中输入print a命令,UI层将其翻译成EvalExpression(”a”),由Symbolic层通过debug_info确定变量a的地址和大小(int是8个字节),再由Target Layer读取指定内存地址的内容。 打印变量信息,由上到下 Target层将读取的8个字节向上传递至Symbolic层,为其添加地址、变量名、类型信息以后,再交给UI层,最终将a = int(1)返回给用户。 打印变量信息,由下到上

因为Delve是专为Go语言设计的,在打印变量信息方面,具有gdb所不具备的优势,对比如下: Delve与gdb打印变量信息的对比

从上图可以看到,对于error接口类型和channel类型,gdb只能打印出变量的地址,而delve能够打印出对用户更友好的信息。

Creating Breakpoints

打断点的过程 当用户输入break main.f时,UI层将其翻译为SetBreakpoint(FunctionName: “main.f”),Symbolic层在debug_info中查找main.f的地址,再由Target层向该地址写入断点。Target层写入断点的操作实际上是将原先处于这一地址的指令覆盖掉,替换成一条新的指令:当执行该指令时,线程停止运行并让OS通知debugger(debug event)。

在给程序打断点这件事上,delve也比gdb更为优秀,这同样与Go语言的设计有关: Delve与gdb打断点的对比

橙色部分代码的作用是在函数执行前进行判断,该函数是否需要更多的栈空间,如果需要,则调用runtime.morestack函数进行扩栈操作。break main.f 会在函数f的起始位置打断点,如果使用gdb的话,那么断点对应的汇编代码地址是0x452eb0,如果发生了扩栈,那么这个断点将会被hit两次,给用户的感觉就像是函数执行了两次一样。而delve针对Go语言的特点做了优化,它会越过前三行汇编指令,将断点打在0x452ebf处。

— The End

码字不易,如果对你有帮助,动动手指点个赞吧!

原视频链接:www.youtube.com/watch?v=IKn…

ppt可在此获取:speakerdeck.com/aarzilli/in…