中台架构究竟是什么?为什么这么火?通过阿里中台架构实战让你的架构思维有所成长

118 阅读6分钟

背景

中台是一剂良药, 对症下药能治顽疾,用药不当,会送了你的命。

你真的知道中台吗?

最近有不少于两百个小伙伴问到了我关于中台的事,本文聊聊中台。
今年在IT圈内,中台的概念确实比较火,你可能在朋友圈,或是各个媒体渠道上天天都能看到跟中台相关的文章和资讯。
但是,大家讲的很多都是各个企业中台建设的结果,一张大大的线框图,然后对企业带来了怎样怎样的好处。

可是:

  • 中台到底是什么?
  • 从哪里来?
  • 又会到哪里去?
  • 具体又该怎么建设?

这几个最基本的问题,谈到的其实并不是特别多,鲜有谈到的观点还都不太一致。
如果再将这些问题进一步展开,你就会发现有更多的问题仍然模糊不清。

所谓的“中台”,并不是阿里巴巴首先提出的词语,从字面意思上理解,中台是居于前台和后台之间。其实在阿里巴巴集团启动中台战略之前,有另一个被很.多外界所熟知的“厚平台,薄应用”架构,说起这个架构则不得不说其中最为重要的一个部门一共享业务事业部, 这个部门的产生、演变和发展在我看来都极具代表性和参考价值。

所以,今天就来分享”阿里巴巴中台战略思想与架构实战”,文中主要介绍了阿里巴巴电商系统架构的演变历史,让大家对中台架构有所了解【+jcc4261获取】。因为文章篇幅有限以下只能为大家展示部分内容

主要内容:

第一部分:引子(1、2章)

第二部分:共享服务体系搭建(3-9章)

第三部分:阿里巴巴能力输出与案例(10、11章)

开始

第一部分 引子

第1章 阿里巴巴集团中台战略引发的思考

本章从阿里巴巴为何启动中台战略说起,谈到阿里巴巴共享业务事业部从建立、摸索及系列演变,到最终成为阿里巴巴业务中台战略中核心组成部分的过程。

第2章 构建业务中台的基础——共享服务体系

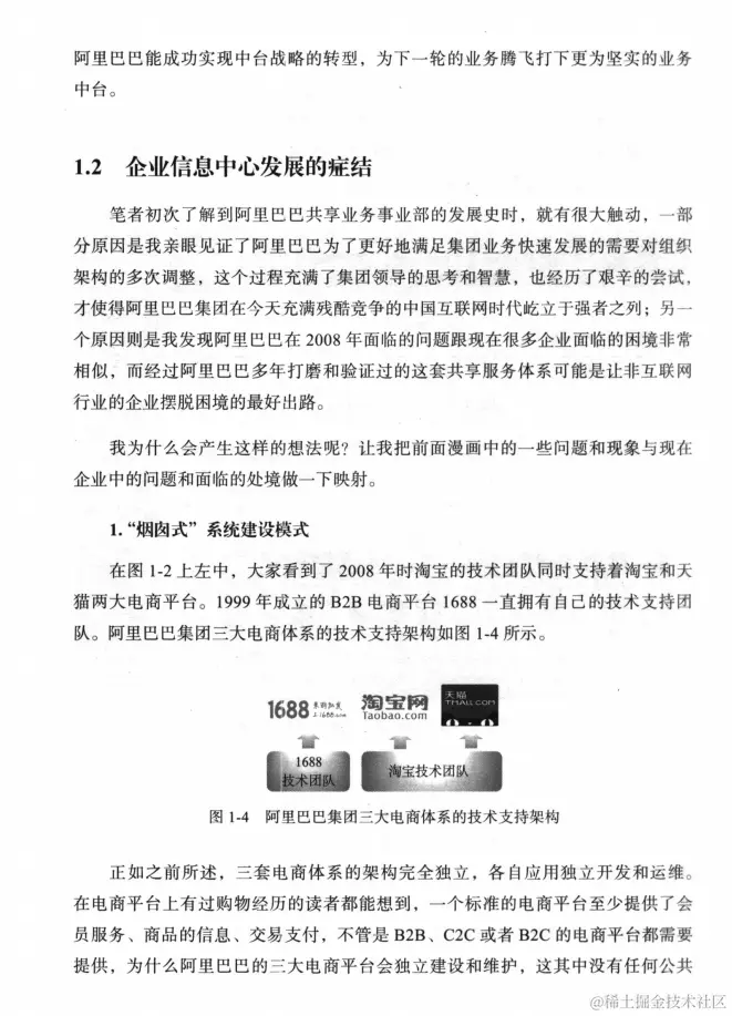
共享服务架构的建设使得阿里巴巴摆脱了因为“烟囱式”系统建设方式所带来的种种发展桎梏,最终成为阿里巴巴业务中台战略的核心组成。那么建设这样的业务中台阵型到底给阿里巴巴带来哪些显著的业务价值,这是本章重点阐述的内容。

第3章 分布式服务框架的选择

构建共享服务体系,必然需要采用一套服务化框架来支撑整个服务体系的运转,本章将介绍淘宝从单一系统模式转变为服务化架构的过程,详细阐述为什么“去中心化”服务架构成为今天绝大多数互联网平台所采用的服务框架。

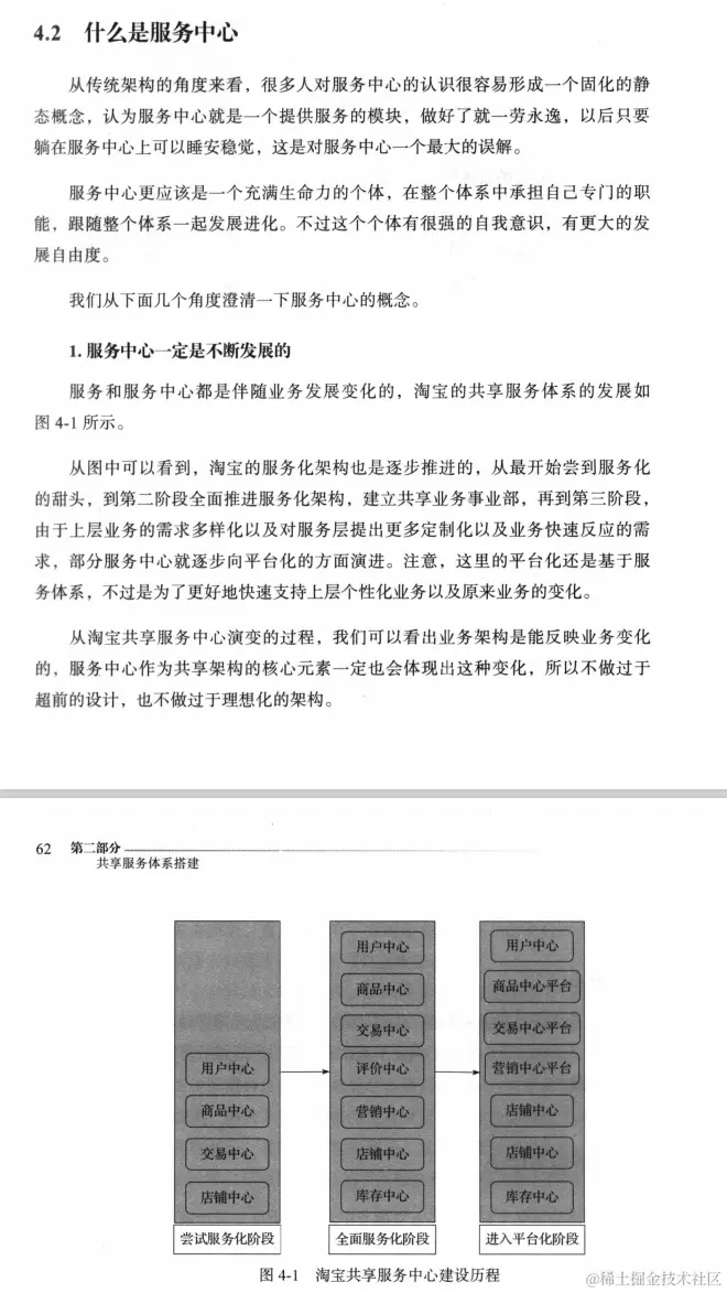
第4章 共享服务中心建设原则

本章将介绍阿里巴巴共享服务中心的架构,以及在架构转变的过程中,技术团队对如何建设共享服务中心的思考,包括在过去几年建设历程中,我们沉淀出的一些建设原则。

第5章 数据拆分实现数据库能力线性扩展

本章详细介绍淘宝如何基于数据库分库分表的方式,利用分布式数据库平台解决数据库瓶颈问题,包括在进行数据库改造的过程中如何进行数据分库分表设计的最佳实践。

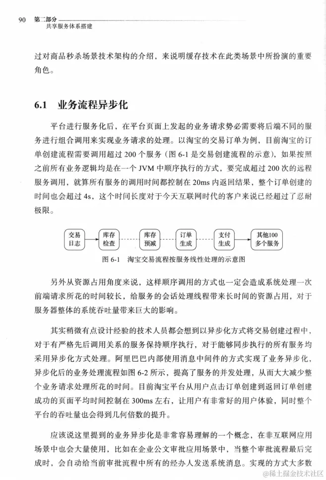
第6章 异步化与缓存原则

异步化与缓存两个技术都与系统的性能有很大的关系,当今分布式应用架构中,如果不能很好地掌握这两项技术,所设计出的应用将很难有优质的性能表现。本章将介绍阿里集团是如何使用这两种技术的。

第7章 打造数字化运营能力

这一章将系统介绍阿里巴巴采用分布式日志引擎解决各类技术和业务问题,为今天阿里巴巴的数字化运营能力逐步奠定了坚实的平台和数据基础。

第8章 打造平台稳定性能力

第9章 共享服务中心对内和对外的协作共享

本章通过对阿里巴巴共享服务平台(Shared Platform as Service,SPAS)建设背景、建设过程以及建设后收效的介绍,系统阐述了共享服务平台对于提升阿里巴巴内部服务共享的效率提升起到的重大作用,同时也会对阿里巴巴通过淘宝开放平台构建淘宝电商生态体系进行剖析。

第三部分 阿里巴巴能力输出与案例

第10章 大型央企互联网转型

第11章 时尚行业品牌公司互联网转型

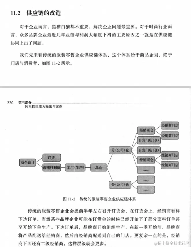
本章通过对当前零售快消行业内供应链和全渠道营销的业务剖析,阐述了针对这两个领域中共性问题解决方法,介绍如何基于阿里巴巴共享服务理念以及Aliware互联网架构平台很好地帮助该企业解决业务问题

共勉

“他山之石,可以攻玉”,希望更多的企业IT管理者、架构师、立志成为架构师的技术人员能从这本书中获取有价值的信息,进而对自身职业发展和所在企业业务发展有所帮助。对于有一定技术背景,希望对互联网架构有一个整体了解的读者,本书也是一本不错的入门书籍。
最后给大家几个问题进行思考,可以一起讨论交流。
首先是以下几个问题:

  • 中台,昙花一现还是下一个风口?中台到底是不是在炒概念?为什么突然很火🔥?
  • 你听说的中台,是真的中台吗?是李逵,还是李鬼?
  • 当我们谈论中台时,到底是在谈些什么?

如果再深入一下,以下这些问题你有过疑问吗?

  • 中台与平台 / 微服务 / SaaS 的区别是什么?中台到底长什么样子?
  • 中台与前台和后台的边界怎么界定?
  • 有了中台,那后台是什么?
  • 什么样的企业需要建中台,什么样的企业不需要建中台?对企业到底有哪些好处?
  • 业务中台与数据中台的关系和区别又是什么?
  • 中台建设有什么样的门槛,需要哪些准入条件?
  • 中台该怎么建?分几个阶段?需要什么样的能力?从哪开始?怎么算结束?到底该怎么落地?
  • 中台建设的结果好坏如何评估?由谁来评估?
  • 中台到底有多少种?哪些是哪些又不是?有建设顺序么?为什么有这么多中台?
  • 中台需要组织调整么?怎么调整?
  • 如果让你用一句话来给中台下个定义,你会怎么讲?
  • 在你所在的公司或企业,中台是解决方案还是问题本身?

这些问题仔细想过吗?

**

心里有答案吗?

**