python小白学习编写学生信息管理系统(简易版)

1,116 阅读6分钟

我是一个学习python的小白,前几天看视频学习到了如何编写一个简易的学生信息管理系统,在此跟大家分享一下啊! 编者使用的是window11系统,python解释器版本使用的是3.7.5,在pycharm上进行python程序的编写。 接下来,就让我来介绍如何使用python编写简易的学生信息管理系统吧。

第一步 先要明白系统要有哪些功能 进行需求分析

a589fc7397d72f4df2315feacd59b04.png

流程图设计

e27de4ddb3833fec87bdfd85ea27bc7.png

然后就开始想如何用python实现每个功能,接下来就进行下一步,系统分析。

第二步 要实现这些功能,肯定要有一个系统框架,所以我们要进行系统设计。

433d0baca3e4bba1779e30e7665c950.png

系统设计完成,接下来开始各个模块的设计和代码编写。

第三步 系统功能的设计与编写

先树立大致框架

5c79604569dd1de36a6c5ec89d40112.png

主函数部分

2da97f4c1bc8965fb2a76a4473c8b3d.png

代码部分

def main():
    while True:
        menu()
        choice = int(input('请选择:'))
        if choice in [0, 1, 2, 3, 4, 5, 6, 7, ]:
            if choice == 0:
                answer = input('你确定要退出系统嘛?Y/N')
                if answer == 'Y' or answer == 'y':
                  break
                else:
                  continue
            elif choice == 1:
                insert()
            elif choice == 2:
                search()
            elif choice == 3:
                delete()
            elif choice == 4:
                modify()
            elif choice == 5:
                sort()
            elif choice == 6:
                total()
            elif choice == 7:
                show()


def menu():
    print('========================学生信息管理系统======================')
    print('----------------------------功能菜单-------------------------')
    print('            1.录入学生信息')
    print('            2.查找学生信息')
    print('            3.删除学生信息')
    print('            4.修改学生信息')
    print('            5.排序      ')
    print('            6.统计学生总人数')
    print('            7.显示所有学生信息')
    print('            0.退出系统')
    print('------------------------------------------------------------')
    
    ```

if __name__ == '__main__':
       main()

录入学生信息功能模块

7deee6d59dc8f93d66f3be9b7ba3a83.png

代码部分

def insert(): student_list = [] while True: id = input('请输入ID(如6666)') if not id: break name = input('请输入姓名:') if not name: break

    try:
        english = int(input('请输入英语成绩:'))
        math = int(input('请输入高数成绩:'))
        clanguage = int(input('请输入c语言成绩:'))
    except:
        print('输入无效,不是整数类型,请重新输入:')
        continue
    # 将输入的学生信息保存到字典
    student = {'id':id,'name':name,'english':english,'clanguage': clanguage,'math' :math}
    # 将学生信息添加到列表当中
    student_list.append(student)
    answer = input('是否继续添加? y/n\n')
    if answer == 'y' or answer == 'Y':
        continue
    else:
        break
# 调用save()函数 自己定义一个  把信息存储到student_list中
save(student_list)
print('学生信息已录入!')

删除学生信息功能模块

141a0815b38f0d2de01ce898a7dab83.png

代码部分

def delete():
    pass
    while True:
         student_id = input('请输入要删除的学生id:')
         if student_id !='':
             if os.path.exists(filename):
                 with open(filename,'r',encoding = 'utf-8') as file:
                   student_old = file.readlines()
             else:
                   student_old = []
             flag = False
             if student_old:  #看是否有内容
                  with open(filename,'w',encoding = 'utf-8') as wfile:
                      d = {}
                      for item in student_old:
                          d = dict(eval(item))  # eval()是将字符串的单引号或者双引号删掉 然后再用dict()转成字典形式
                          if d['id'] != student_id:
                             # wfile.write(str(d)+'\n')
                          else:
                               flag = True
                      if flag:
                          print(f'id为{student_id}的学生信息已被删除')
                      else:
                          print(f'没找到id为{student_id}的学生信息')
             else:
                 print('无学生信息')
                 break
             show()  # 删除之后要重新显示所有学生信息
             answer = input('是否继续删除?y/n\n')
             if answer=='y'  or answer=='Y':
                 continue
             else:
                 break

修改学生信息功能模块 思路:先把学生信息删除 再把学生信息录入。

6a853a7beb94a9cae2a58dd3af992e2.png

代码部分

def modify():
    #思路就是先删除 在增加 学生信息
    show()
    if os.path.exists(filename):
        with open(filename,'r', encoding='utf-8') as rfile:
           student_old = rfile.readlines()
    else:
        return  #不存在就用return 结束if函数
    student_id = input('请输入学生ID:')
    with open(filename,'w',encoding='utf-8') as wfile:
        for item in student_old:
            d = dict(eval(item))
            if d['id'] == student_id:
                print('找到学生信息,可以修改他的相关信息了')
                while True:
                      # 为防止成绩输入出现错误 可以使用try 进行错误修正
                   try:
                    d['name'] = input('请输入姓名:')
                    d['english'] = input('请输入英语成绩:')
                    d['math'] = input('请输入高数成绩:')
                    d['clanguage'] = input('请输入c语言成绩:')
                   except:
                       print('您的输入有误,请重新输入!!!')
                   else:
                       break
                wfile.write(str(d)+'\n')  # 写完之后要将列表内容重新转为字符
                print('修改成功!!!')
            else:
                print('你输入的id有误,请重新输入!')
                wfile.write(str(d)+'\n')

    answer = input('是否继续修改其他学生的信息? y/n\n')
    if answer == 'y' or answer == 'Y':
              modify()

查找学生信息功能模块 还需定义个显示查询结果的show_student(list)功能模块。

ea7ac3b9bad04706dc2645c110f619d.png

408dc370b3bb18e9ecb762ea98c7141.png

代码部分

def search():
    student_ya = []  # 定义列表是为了防止有重名的学生
    while True:
        id = ''
        name = ''
        if os.path.exists(filename):
            mode = input('按ID查找请输入1,按姓名查找请输入2:')
            if mode == '1':# 1带上''是因为输入的是字符类型
              id = input('请输入学生ID:')
            elif mode == '2':
              name = input('请输入学生姓名:')
            else:
              print('您的输入有误,请重新输入!')
              search()
            with open(filename, 'r', encoding='utf-8') as rfile:
                student = rfile.readlines()
                for item in student:
                    d = dict(eval(item))
                    if id != '':
                        if d['id'] == id:
                            student_ya.append(d)
                    elif name != '':
                        if d['name'] == name:
                            student_ya.append(d)
            # 显示查询结果
            show_student(student_ya)
            # 清空列表 目的是防止第二次查询列表存在上次查询的内容
            student_ya.clear()
            answer = input('是否要继续查询?y/n\n')
            if answer == 'y' or answer == 'Y':
                continue
            else:
                break
        else:
            print('为查询到此人!')
            return


def show_student(lst):
    if len(lst) == 0:
        print('没有查询到学生信息,无数据显示!!!')
        return
    # 定义标题 使用格式化字符串  调用format()函数
    format_title = '{:^6}\t{:^12}\t{:^6}\t{:^6}\t{:^6}'
    print(format_title.format('ID', '姓名', '英语成绩', 'c语言成绩', '高数成绩', '总成绩'))
    # 定义内容的显示格式
    format_data ="{:^6}\t{:^12}\t{:^8}\t{:^8}\t{:^8} " # :^数字表示的是居中
    for item in lst:
        print(format_data.format(item.get('id'),
                                 item.get('name'),
                                 item.get('english'),
                                 item.get('clanguage'),
                                 item.get('math'),
                                 int(item.get('english')) + int(item.get('clanguage')) + int(item.get('math'))))

统计学生总人数功能模块

6bc1f706486556016830f1475b3d26f.png

代码部分

def total():
    if os.path.exists(filename):
        with open(filename, 'r', encoding='utf-8') as rfile:
            student = rfile.readlines()
            if student:
                print(f'一共有{len(student)}名学生。')
            else:
                print('还未录入学生信息。')
    else:
        print('数据库还未录入学生信息!')

显示学生信息功能模块

ad34d2e575463c8162da7495f5bbd2f.png

代码部分

def show():
    if os.path.exists(filename):
        with open(filename, 'r', encoding='utf-8') as rfile:
            students = rfile.readlines()
            student_list = []
            for item in students:
                student_list.append(eval(item))
            if student_list:
                show_student(student_list)
    else:
        print('暂未保存学生数据信息!')
        return

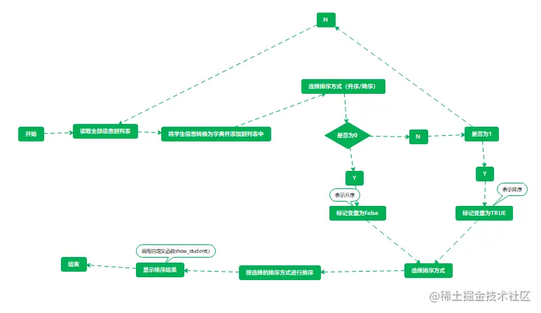
学生成绩排序模块

e2694076548276b6f4aa2ebc9b75a7a.png

代码部分

def sort():# 主要对学生信息按英语成绩,c语言成绩,高数成绩,总成绩进行排序
    show()
    if os.path.exists(filename):
        with open(filename, 'r', encoding='utf-8') as rfile:
            student_sort = rfile.readlines()
            students_sort = []
            for item in student_sort:
                students_sort.append(dict(eval(item)))
    else:
        return
    asc_or_desc = input('请选择(0. 升序 1. 降序):')
    if asc_or_desc == '0':
        # 使用bool类型进行升序
        asc_or_desc_bool = False
    elif asc_or_desc == '1':
        # 使用bool类型进行降序
        asc_or_desc_bool = True
    else:
        print('您输入有误,请重新输入!')
        sort()
    mode = input('请选择排序方式(0.按总成绩排序 1. 按英语成绩排序 2.按高数成绩排序 3.按c语言成绩排序)')
    if mode == '1':  # lambda函数的结果是回传后面函数体的值
        students_sort.sort(key=lambda students_sort: int(students_sort['english']), reverse=asc_or_desc_bool)
    elif mode == '2':
        students_sort.sort(key=lambda students_sort: int(students_sort['math']), reverse=asc_or_desc_bool)
    elif mode == '3':
        students_sort.sort(key=lambda students_sort: int(students_sort['clanguage']), reverse=asc_or_desc_bool)
    elif mode == '0':
        students_sort.sort(key=lambda students_sort: int(students_sort['math']) + int(students_sort['english']) + int(students_sort['clanguage']), reverse=asc_or_desc_bool)
    else:
        print('您的输入有误,请重新输入!!!')
        sort()
    show_student(students_sort)

到这里,系统代码部分已经全部编写完毕。

第四步 进行项目打包

安装第三方模块 按住ctrl+r 输入cmd 打开运行窗口

输入pip install PyInstaller(注意大小写) 进行第三方模块的在线下载

安装完后 输入pyinstaller -F + 自己要打包的python文件地址

然后就可以进行打包处理 最后再运行窗口找到打包好的.exe文件 就可以进行相关操作了

学到这里的同学已经算是迈入了python学习的大门,未来的道路还很漫长,大家一起加油吧!

这些代码还存在一些不足之处,欢迎大家在评论区进行错误指正!