【深入浅出 Yarn 架构与实现】3-3 Yarn Application Master 编写

1,707 阅读2分钟

本篇文章继续介绍 Yarn Application 中 ApplicationMaster 部分的编写方法。

一、Application Master 编写方法

上一节讲了 Client 提交任务给 RM 的全流程,RM 收到任务后,由 ApplicationsManager 向 NM 申请 Container,并根据 Client 提供的 ContainerLaunchContext 启动 ApplicationMaster本篇代码已上传 Github: Github - MyApplicationMaster

一)整体流程

am 流程.png

1&2、启动 NMClient 和 RMClient

在 AM 中需要分别启动 NMClient 和 RMClient 进行通信。 两个客户端中都注册了我们自定义的 eventHandler,将会在后面进行介绍。 在 amRMClient 中会定义 AM 向 RM 定时发送心跳的间隔。(在 RM 中会有心跳容忍时间,注意不要超过 RM 配置的时间)

// logInformation();
Configuration conf = new Configuration();

// 1 create amRMClient
// 第一个参数是心跳时间 ms
amRMClient = AMRMClientAsync.createAMRMClientAsync(1000, new RMCallbackHandler());
amRMClient.init(conf);
amRMClient.start();

// 2 Create nmClientAsync
amNMClient = new NMClientAsyncImpl(new NMCallbackHandler());
amNMClient.init(conf);
amNMClient.start();

3、向 RM 注册 ApplicationMaster

// 3 register with RM and this will heart beating to RM
RegisterApplicationMasterResponse response = amRMClient
                .registerApplicationMaster(NetUtils.getHostname(), -1, "");

4、申请 Containers

首先需要从 response 中确认资源池剩余资源,然后再根据需求申请 container

// 4 Request containers
response.getContainersFromPreviousAttempts();

// 4.1 check resource
long maxMem = response.getMaximumResourceCapability().getMemorySize();
int maxVCores = response.getMaximumResourceCapability().getVirtualCores();

// 4.2 request containers base on avail resource
for (int i = 0; i < numTotalContainers.get(); i++) {
    ContainerRequest containerAsk = new ContainerRequest(
            //100*10M + 1vcpu
            Resource.newInstance(100, 1), null, null,
            Priority.newInstance(0));
    amRMClient.addContainerRequest(containerAsk);
}

5、运行任务

将在 RMCallbackHandler 中的 onContainersAllocated 回调函数中处理,并在其中调用 NMCallbackHandler 的方法,执行对应的 task。 (RMCallbackHandlerNMCallbackHandler将在后面进行详细介绍。)

// RMCallbackHandler
public void onContainersAllocated(List<Container> containers) {
    for (Container c : containers) {
        log.info("Container Allocated, id = " + c.getId() + ", containerNode = " + c.getNodeId());
        // LaunchContainerTask 实现在下面
        exeService.submit(new LaunchContainerTask(c));
    }
}

private class LaunchContainerTask implements Runnable {
    @Override
    public void run() {
        // ……
        // 发送事件交给 nm 处理
        amNMClient.startContainerAsync(container, ctx);
    }
}

6、结束任务

当全部子任务完成后,需要做收尾工作,将 amNMClientamRMClient 停止。

while(numTotalContainers.get() != numCompletedContainers.get()){
    try{
        Thread.sleep(1000);
        log.info("waitComplete" +
                ", numTotalContainers=" + numTotalContainers.get() +
                ", numCompletedConatiners=" + numCompletedContainers.get());
    } catch (InterruptedException ex){}
}
log.info("ShutDown exeService Start");
exeService.shutdown();
log.info("ShutDown exeService Complete");
amNMClient.stop();
log.info("amNMClient stop Complete");
amRMClient.unregisterApplicationMaster(FinalApplicationStatus.SUCCEEDED, "dummy Message", null);
log.info("unregisterApplicationMaster Complete");
amRMClient.stop();
log.info("amRMClient stop Complete");

二)NMClient 和 RMClient Callback Handler 编写

1、RMCallbackHandler

本质是个 eventHandler,对事件库不熟悉的同学可以翻之前的文章「2-3 Yarn 基础库 - 服务库与事件库」进行学习。 其会处理 Container 启动、停止、更新等事件。 收到不同的事件时,会执行相应的回调函数。这里仅给出两个函数的实现。

💡 思考:之前版本中(2.6之前)还是实现 CallbackHandler 接口,为何后面改为了抽象类? A:对原接口有了扩展增加了方法 onContainersUpdated。推测是因为避免使用接口继承。

private class RMCallbackHandler extends AMRMClientAsync.AbstractCallbackHandler {
    @Override
    public void onContainersCompleted(List<ContainerStatus> statuses) {
        for (ContainerStatus status : statuses) {
            log.info("Container completed: " + status.getContainerId().toString()
                    + " exitStatus=" + status.getExitStatus());
            if (status.getExitStatus() != 0) {
                log.error("Container return error status: " + status.getExitStatus());
                log.warn("Need rerun container!");
                // do something restart container
                continue;
            }
            ContainerId containerId = status.getContainerId();
            runningContainers.remove(containerId);
            numCompletedContainers.addAndGet(1);
        }
    }
    
    @Override
    // 这里在 container 中启动相应的 task
    public void onContainersAllocated(List<Container> containers) {
        for (Container c : containers) {
            log.info("Container Allocated, id = " + c.getId() + ", containerNode = " + c.getNodeId());
            // LaunchContainerTask 实现在下面
            exeService.submit(new LaunchContainerTask(c));
        }
    }
	// 其他方法实现…… 
}
        

private class LaunchContainerTask implements Runnable {
    Container container;
    public LaunchContainerTask(Container container) {
        this.container = container;
    }
    
    @Override
    public void run() {
        LinkedList<String> commands = new LinkedList<>();
        commands.add("sleep " + sleepSeconds.addAndGet(1));
        ContainerLaunchContext ctx = ContainerLaunchContext.newInstance(null, null, commands, null, null, null);
        // 这里去执行 amNMClient 的回调
        amNMClient.startContainerAsync(container, ctx);
    }
}

2、NMCallbackHandler

定义 nm container 需要执行的各种事件处理。

private class NMCallbackHandler extends NMClientAsync.AbstractCallbackHandler {
    @Override
    public void onContainerStarted(ContainerId containerId, Map<String, ByteBuffer> allServiceResponse) {
        log.info("Container Stared " + containerId.toString());
    }
    
    // ……

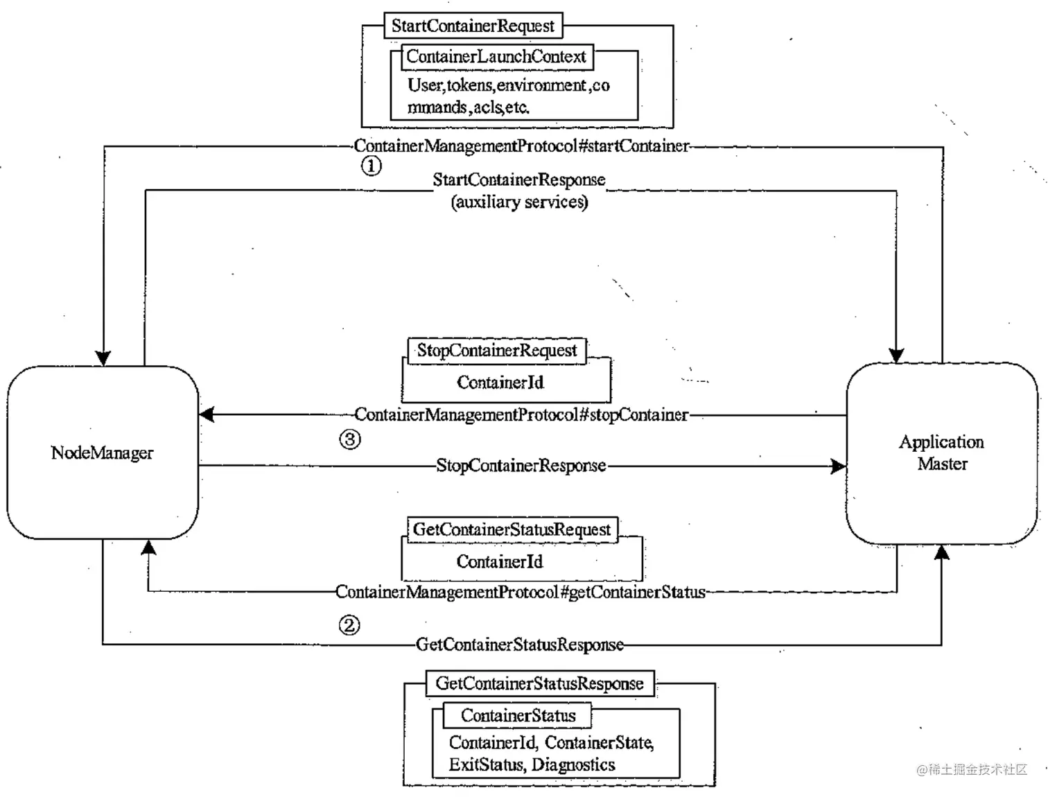
三)涉及的通信协议

AM 与 RM image.png

AM 与 NM image.png

二、小结

至此我们学习了编写 Yarn Application 的整体流程和实现方法,相信各位同学对其有了更深的认识。之后可以从 hadoop 提供的 DistributedShell 入手,再到其他框架(Hive、Flink)等探究工业级框架是如何提交 Application 的。


参考文章: Hadoop Doc: Writing an ApplicationMaster (AM) 《Hadoop 技术内幕 - 深入解析 Yarn 结构设计与实现原理》第四章