硬盘文件系统

149 阅读14分钟

目前 Linux 下最主流的文件系统格式——ext 系列的文件系统的格式。

inode 与块的存储

就像图书馆的书架都要分成大小相同的格子,硬盘也是一样的。硬盘分成相同大小的单元,我们称为(Block)。一块的大小是扇区大小的整数倍,默认是 4K。在格式化的时候,这个值是可以设定的。

一大块硬盘被分成了一个个小的块,用来存放文件的数据部分。这样一来,如果我们像存放一个文件,就不用给他分配一块连续的空间了。我们可以分散成一个个小块进行存放。这样就灵活得多,也比较容易添加、删除和插入数据。

但是这也带来一个新的问题,那就是文件的数据存放得太散,找起来就比较困难。有什么办法解决呢?我们是不是可以像图书馆那样,也设立一个索引区域,用来维护“某个文件分成几块、每一块在哪里“等等这些基本信息?

另外,文件还有元数据部分,例如名字、权限等,这就需要一个结构inode来存放。

什么是 inode 呢?inode 的“i”是 index 的意思,其实就是“索引”,类似图书馆的索引区域。既然如此,我们每个文件都会对应一个 inode;一个文件夹就是一个文件,也对应一个 inode。

至于 inode 里面有哪些信息,其实我们在内核中就有定义。你可以看下面这个数据结构。

struct ext4_inode {
	__le16	i_mode;		/* File mode */
	__le16	i_uid;		/* Low 16 bits of Owner Uid */
	__le32	i_size_lo;	/* Size in bytes */
	__le32	i_atime;	/* Access time */
	__le32	i_ctime;	/* Inode Change time */
	__le32	i_mtime;	/* Modification time */
	__le32	i_dtime;	/* Deletion Time */
	__le16	i_gid;		/* Low 16 bits of Group Id */
	__le16	i_links_count;	/* Links count */
	__le32	i_blocks_lo;	/* Blocks count */
	__le32	i_flags;	/* File flags */
......
	__le32	i_block[EXT4_N_BLOCKS];/* Pointers to blocks */
	__le32	i_generation;	/* File version (for NFS) */
	__le32	i_file_acl_lo;	/* File ACL */
	__le32	i_size_high;
......
};

从这个数据结构中,我们可以看出,inode 里面有文件的读写权限 i_mode,属于哪个用户 i_uid,哪个组 i_gid,大小是多少 i_size_io,占用多少个块 i_blocks_io。咱们讲 ls 命令行的时候,列出来的权限、用户、大小这些信息,就是从这里面取出来的。

另外,这里面还有几个与文件相关的时间。i_atime 是 access time,是最近一次访问文件的时间;i_ctime 是 change time,是最近一次更改 inode 的时间;i_mtime 是 modify time,是最近一次更改文件的时间。

这里你需要注意区分几个地方。首先,访问了,不代表修改了,也可能只是打开看看,就会改变 access time。其次,修改 inode,有可能修改的是用户和权限,没有修改数据部分,就会改变 change time。只有数据也修改了,才改变 modify time。

某个文件分成几块、每一块在哪里,这些在 inode 里面,应该保存在 i_block 里面。具体如何保存的呢?EXT4_N_BLOCKS 有如下的定义,计算下来一共有 15 项。

#define	EXT4_NDIR_BLOCKS		12
#define	EXT4_IND_BLOCK			EXT4_NDIR_BLOCKS
#define	EXT4_DIND_BLOCK			(EXT4_IND_BLOCK + 1)
#define	EXT4_TIND_BLOCK			(EXT4_DIND_BLOCK + 1)
#define	EXT4_N_BLOCKS			(EXT4_TIND_BLOCK + 1)

在 ext2 和 ext3 中,其中前 12 项直接保存了块的位置,也就是说,我们可以通过 i_block[0-11],直接得到保存文件内容的块。

但是,如果一个文件比较大,12 块放不下。当我们用到 i_block[12] 的时候,就不能直接放数据块的位置了,要不然 i_block 很快就会用完了。这该怎么办呢?我们需要想个办法。我们可以让 i_block[12] 指向一个块,这个块里面不放数据块,而是放数据块的位置,这个块我们称为间接块。也就是说,我们在 i_block[12] 里面放间接块的位置,通过 i_block[12] 找到间接块后,间接块里面放数据块的位置,通过间接块可以找到数据块。

如果文件再大一些,i_block[13] 会指向一个块,我们可以用二次间接块。二次间接块里面存放了间接块的位置,间接块里面存放了数据块的位置,数据块里面存放的是真正的数据。如果文件再大一些,i_block[14] 会指向三次间接块。原理和上面都是一样的,就像一层套一层的俄罗斯套娃,一层一层打开,才能拿到最中心的数据块。

如果你稍微有点经验,现在你应该能够意识到,这里面有一个非常显著的问题,对于大文件来讲,我们要多次读取硬盘才能找到相应的块,这样访问速度就会比较慢。

为了解决这个问题,ext4 做了一定的改变。它引入了一个新的概念,叫作Extents

我们来解释一下 Extents。比方说,一个文件大小为 128M,如果使用 4k 大小的块进行存储,需要 32k 个块。如果按照 ext2 或者 ext3 那样散着放,数量太大了。但是 Extents 可以用于存放连续的块,也就是说,我们可以把 128M 放在一个 Extents 里面。这样的话,对大文件的读写性能提高了,文件碎片也减少了。

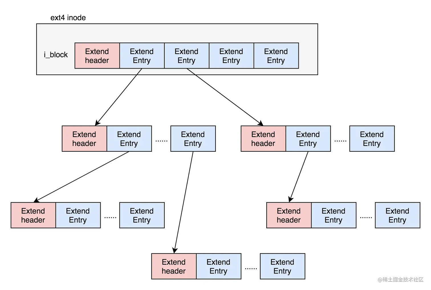
Exents 如何来存储呢?它其实会保存成一棵树。树有一个个的节点,有叶子节点,也有分支节点。每个节点都有一个头,ext4_extent_header 可以用来描述某个节点。

struct ext4_extent_header {
	__le16	eh_magic;	/* probably will support different formats */
	__le16	eh_entries;	/* number of valid entries */
	__le16	eh_max;		/* capacity of store in entries */
	__le16	eh_depth;	/* has tree real underlying blocks? */
	__le32	eh_generation;	/* generation of the tree */
};

我们仔细来看里面的内容。eh_entries 表示这个节点里面有多少项。这里的项分两种,如果是叶子节点,这一项会直接指向硬盘上的连续块的地址,我们称为数据节点 ext4_extent;如果是分支节点,这一项会指向下一层的分支节点或者叶子节点,我们称为索引节点 ext4_extent_idx。这两种类型的项的大小都是 12 个 byte。

image.png

如果文件不大,inode 里面的 i_block 中,可以放得下一个 ext4_extent_header 和 4 项 ext4_extent。所以这个时候,eh_depth 为 0,也即 inode 里面的就是叶子节点,树高度为 0。

如果文件比较大,4 个 extent 放不下,就要分裂成为一棵树,eh_depth>0 的节点就是索引节点,其中根节点深度最大,在 inode 中。最底层 eh_depth=0 的是叶子节点。

除了根节点,其他的节点都保存在一个块 4k 里面,4k 扣除 ext4_extent_header 的 12 个 byte,剩下的能够放 340 项,每个 extent 最大能表示 128MB 的数据,340 个 extent 会使你的表示的文件达到 42.5GB。这已经非常大了,如果再大,我们可以增加树的深度。

如果我要保存一个数据块,或者要保存一个 inode,我应该放在硬盘上的哪个位置呢?难道需要将所有的 inode 列表和块列表扫描一遍,找个空的地方随便放吗?

在文件系统里面,我们专门弄了一个块来保存 inode 的位图。在这 4k 里面,每一位对应一个 inode。如果是 1,表示这个 inode 已经被用了;如果是 0,则表示没被用。同样,我们也弄了一个块保存 block 的位图。

如果创建一个新文件,会调用 open 函数,并且参数会有 O_CREAT。这表示当文件找不到的时候,我们就需要创建一个。open 是一个系统调用,在内核里面会调用 sys_open

这里我们还是重点看对于 inode 的操作。其实 open 一个文件很复杂,下一节我们会详细分析整个过程。

我们来看接下来的调用链:do_sys_open-> do_filp_open->path_openat->do_last->lookup_open。这个调用链的逻辑是,要打开一个文件,先要根据路径找到文件夹。如果发现文件夹下面没有这个文件,同时又设置了 O_CREAT,就说明我们要在这个文件夹下面创建一个文件,那我们就需要一个新的 inode。

想要创建新的 inode,我们就要调用 dir_inode,也就是文件夹的 inode 的 create 函数。里 create 操作调用的是 ext4_create。

接下来的调用链是这样的:ext4_create->ext4_new_inode_start_handle->__ext4_new_inode。在 __ext4_new_inode 函数中,我们会创建新的 inode。这里面一个重要的逻辑就是,从文件系统里面读取 inode 位图,然后找到下一个为 0 的 inode,就是空闲的 inode。

文件系统的格式

看起来,我们现在应该能够很顺利地通过 inode 位图和 block 位图创建文件了。如果仔细计算一下,其实还是有问题的。

数据块的位图是放在一个块里面的,共 4k。每位表示一个数据块,共可以表示 4∗1024∗8=2154∗1024∗8=215 个数据块。如果每个数据块也是按默认的 4K,最大可以表示空间为 215∗4∗1024=227215∗4∗1024=227 个 byte,也就是 128M。

也就是说按照上面的格式,如果采用“一个块的位图 + 一系列的块”,外加“一个块的 inode 的位图 + 一系列的 inode 的结构”,最多能够表示 128M。是不是太小了?现在很多文件都比这个大。我们先把这个结构称为一个块组。有 N 多的块组,就能够表示 N 大的文件。

对于块组,我们也需要一个数据结构来表示为 ext4_group_desc。这里面对于一个块组里的 inode 位图 bg_inode_bitmap_lo、块位图 bg_block_bitmap_lo、inode 列表 bg_inode_table_lo,都有相应的成员变量。

这样一个个块组,就基本构成了我们整个文件系统的结构。因为块组有多个,块组描述符也同样组成一个列表,我们把这些称为块组描述符表

当然,我们还需要有一个数据结构,对整个文件系统的情况进行描述,这个就是超级块ext4_super_block。这里面有整个文件系统一共有多少 inode,s_inodes_count;一共有多少块,s_blocks_count_lo,每个块组有多少 inode,s_inodes_per_group,每个块组有多少块,s_blocks_per_group 等。这些都是这类的全局信息。

对于整个文件系统,别忘了咱们讲系统启动的时候说的。如果是一个启动盘,我们需要预留一块区域作为引导区,所以第一个块组的前面要留 1K,用于启动引导区。

最终,整个文件系统格式就是下面这个样子。

image.png

这里面我还需要重点说一下,超级块和块组描述符表都是全局信息,而且这些数据很重要。如果这些数据丢失了,整个文件系统都打不开了,这比一个文件的一个块损坏更严重。所以,这两部分我们都需要备份,但是采取不同的策略。

默认情况下,超级块和块组描述符表都有副本保存在每一个块组里面。

如果开启了 sparse_super 特性,超级块和块组描述符表的副本只会保存在块组索引为 0、3、5、7 的整数幂里。除了块组 0 中存在一个超级块外,在块组 1(30=130=1)的第一个块中存在一个副本;在块组 3(31=331=3)、块组 5(51=551=5)、块组 7(71=771=7)、块组 9(32=932=9)、块组 25(52=2552=25)、块组 27(33=2733=27)的第一个 block 处也存在一个副本。

对于超级块来讲,由于超级块不是很大,所以就算我们备份多了也没有太多问题。但是,对于块组描述符表来讲,如果每个块组里面都保存一份完整的块组描述符表,一方面很浪费空间;另一个方面,由于一个块组最大 128M,而块组描述符表里面有多少项,这就限制了有多少个块组,128M * 块组的总数目是整个文件系统的大小,就被限制住了。

我们的改进的思路就是引入Meta Block Groups 特性

首先,块组描述符表不会保存所有块组的描述符了,而是将块组分成多个组,我们称为元块组(Meta Block Group)。每个元块组里面的块组描述符表仅仅包括自己的,一个元块组包含 64 个块组,这样一个元块组中的块组描述符表最多 64 项。我们假设一共有 256 个块组,原来是一个整的块组描述符表,里面有 256 项,要备份就全备份,现在分成 4 个元块组,每个元块组里面的块组描述符表就只有 64 项了,这就小多了,而且四个元块组自己备份自己的。

image.png

根据图中,每一个元块组包含 64 个块组,块组描述符表也是 64 项,备份三份,在元块组的第一个,第二个和最后一个块组的开始处。

这样化整为零,我们就可以发挥出 ext4 的 48 位块寻址的优势了,在超级块 ext4_super_block 的定义中,我们可以看到块寻址的分为高位和地位,均为 32 位,其中有用的是 48 位,2^48 个块是 1EB,足够用了。

目录的存储格式

通过前面的描述,我们现在知道了一个普通的文件是如何存储的。有一类特殊的文件,我们会经常用到,就是目录,它是如何保存的呢?

其实目录本身也是个文件,也有 inode。inode 里面也是指向一些块。和普通文件不同的是,普通文件的块里面保存的是文件数据,而目录文件的块里面保存的是目录里面一项一项的文件信息。这些信息我们称为 ext4_dir_entry。从代码来看,有两个版本,在成员来讲几乎没有差别,只不过第二个版本 ext4_dir_entry_2 是将一个 16 位的 name_len,变成了一个 8 位的 name_len 和 8 位的 file_type。

在目录文件的块中,最简单的保存格式是列表,就是一项一项地将 ext4_dir_entry_2 列在哪里。

每一项都会保存这个目录的下一级的文件的文件名和对应的 inode,通过这个 inode,就能找到真正的文件。第一项是“.”,表示当前目录,第二项是“…”,表示上一级目录,接下来就是一项一项的文件名和 inode。

有时候,如果一个目录下面的文件太多的时候,我们想在这个目录下找一个文件,按照列表一个个去找,太慢了,于是我们就添加了索引的模式。

当然,首先出现的还是差不多的,第一项是“.”,表示当前目录;第二项是“…”,表示上一级目录,这两个不变。接下来就开始发生改变了。是一个 dx_root_info 的结构,其中最重要的成员变量是 indirect_levels,表示间接索引的层数。

接下来我们来看索引项 dx_entry。这个也很简单,其实就是文件名的哈希值和数据块的一个映射关系。

如果我们要查找一个目录下面的文件名,可以通过名称取哈希。如果哈希能够匹配上,就说明这个文件的信息在相应的块里面。然后打开这个块,如果里面不再是索引,而是索引树的叶子节点的话,那里面还是 ext4_dir_entry_2 的列表,我们只要一项一项找文件名就行。通过索引树,我们可以将一个目录下面的 N 多的文件分散到很多的块里面,可以很快地进行查找。

软链接和硬链接的存储格式

还有一种特殊的文件格式,硬链接(Hard Link)和软链接(Symbolic Link)。在讲操作文件的命令的时候,我们讲过软链接的概念。所谓的链接(Link),我们可以认为是文件的别名,而链接又可分为两种,硬链接与软链接。通过下面的命令可以创建ln [参数][源文件或目录][目标文件或目录]

硬链接与原始文件共用一个 inode 的,但是 inode 是不跨文件系统的,每个文件系统都有自己的 inode 列表,因而硬链接是没有办法跨文件系统的。

而软链接不同,软链接相当于重新创建了一个文件。这个文件也有独立的 inode,只不过打开这个文件看里面内容的时候,内容指向另外的一个文件。这就很灵活了。我们可以跨文件系统,甚至目标文件被删除了,链接文件还是在的,只不过指向的文件找不到了而已。