
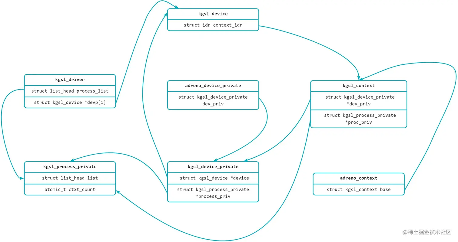
1. kgsl_driver定义
struct kgsl_driver {
struct cdev cdev;
dev_t major;
struct class *class;
struct device virtdev;
struct kobject *ptkobj;
struct kobject *prockobj;
struct kgsl_device *devp[1];
struct list_head process_list;
struct list_head pagetable_list;
spinlock_t ptlock;
struct mutex process_mutex;
rwlock_t proclist_lock;
struct mutex devlock;
struct {
atomic_long_t vmalloc;
atomic_long_t vmalloc_max;
atomic_long_t page_alloc;
atomic_long_t page_alloc_max;
atomic_long_t coherent;
atomic_long_t coherent_max;
atomic_long_t secure;
atomic_long_t secure_max;
atomic_long_t mapped;
atomic_long_t mapped_max;
} stats;
unsigned int full_cache_threshold;
struct workqueue_struct *workqueue;
struct workqueue_struct *mem_workqueue;
struct kthread_worker worker;
struct task_struct *worker_thread;
};
2. kgsl_driver初始化
struct kgsl_driver kgsl_driver = {
.process_mutex = __MUTEX_INITIALIZER(kgsl_driver.process_mutex),
.proclist_lock = __RW_LOCK_UNLOCKED(kgsl_driver.proclist_lock),
.ptlock = __SPIN_LOCK_UNLOCKED(kgsl_driver.ptlock),
.devlock = __MUTEX_INITIALIZER(kgsl_driver.devlock),
.full_cache_threshold = SZ_16M,
.stats.vmalloc = ATOMIC_LONG_INIT(0),
.stats.vmalloc_max = ATOMIC_LONG_INIT(0),
.stats.page_alloc = ATOMIC_LONG_INIT(0),
.stats.page_alloc_max = ATOMIC_LONG_INIT(0),
.stats.coherent = ATOMIC_LONG_INIT(0),
.stats.coherent_max = ATOMIC_LONG_INIT(0),
.stats.secure = ATOMIC_LONG_INIT(0),
.stats.secure_max = ATOMIC_LONG_INIT(0),
.stats.mapped = ATOMIC_LONG_INIT(0),
.stats.mapped_max = ATOMIC_LONG_INIT(0),
};
3. kgsl_fops
static const struct file_operations kgsl_fops = {
.owner = THIS_MODULE,
.release = kgsl_release,
.open = kgsl_open,
.mmap = kgsl_mmap,
.read = kgsl_read,
.get_unmapped_area = kgsl_get_unmapped_area,
.unlocked_ioctl = kgsl_ioctl,
.compat_ioctl = kgsl_compat_ioctl,
};
3.1 kgsl_open
static int kgsl_open(struct inode *inodep, struct file *filep)
{
int result;
struct kgsl_device_private *dev_priv;
struct kgsl_device *device;
unsigned int minor = iminor(inodep);
device = kgsl_get_minor(minor);
if (device == NULL) {
pr_err("kgsl: No device found\n");
return -ENODEV;
}
result = pm_runtime_get_sync(&device->pdev->dev);
if (result < 0) {
dev_err(device->dev,
"Runtime PM: Unable to wake up the device, rc = %d\n",
result);
return result;
}
result = 0;
dev_priv = device->ftbl->device_private_create();
if (dev_priv == NULL) {
result = -ENOMEM;
goto err;
}
dev_priv->device = device;
filep->private_data = dev_priv;
result = kgsl_open_device(device);
if (result)
goto err;
dev_priv->process_priv = kgsl_process_private_open(device);
if (IS_ERR(dev_priv->process_priv)) {
result = PTR_ERR(dev_priv->process_priv);
kgsl_close_device(device);
goto err;
}
err:
if (result) {
filep->private_data = NULL;
kfree(dev_priv);
pm_runtime_put(&device->pdev->dev);
}
return result;
}
3.2 adreno_device_private_create
static struct kgsl_device_private *adreno_device_private_create(void)
{
struct adreno_device_private *adreno_priv =
kzalloc(sizeof(*adreno_priv), GFP_KERNEL);
if (adreno_priv) {
INIT_LIST_HEAD(&adreno_priv->perfcounter_list);
return &adreno_priv->dev_priv;
}
return NULL;
}
3.2.1 adreno_device_private
struct adreno_device_private {
struct kgsl_device_private dev_priv;
struct list_head perfcounter_list;
};
3.2.2 kgsl_device_private
struct kgsl_device_private {
struct kgsl_device *device;
struct kgsl_process_private *process_priv;
};
3.2.3 kgsl_process_private
struct kgsl_process_private {
unsigned long priv;
struct pid *pid;
char comm[TASK_COMM_LEN];
spinlock_t mem_lock;
struct kref refcount;
struct idr mem_idr;
struct kgsl_pagetable *pagetable;
struct list_head list;
struct kobject kobj;
struct kobject kobj_memtype;
struct dentry *debug_root;
struct {
atomic64_t cur;
uint64_t max;
} stats[KGSL_MEM_ENTRY_MAX];
atomic64_t gpumem_mapped;
struct idr syncsource_idr;
spinlock_t syncsource_lock;
int fd_count;
atomic_t ctxt_count;
spinlock_t ctxt_count_lock;
atomic64_t frame_count;
};
3.2.4 adreno_context
struct adreno_context {
struct kgsl_context base;
unsigned int timestamp;
unsigned int internal_timestamp;
unsigned int type;
spinlock_t lock;
struct kgsl_drawobj *drawqueue[ADRENO_CONTEXT_DRAWQUEUE_SIZE];
unsigned int drawqueue_head;
unsigned int drawqueue_tail;
wait_queue_head_t wq;
wait_queue_head_t waiting;
wait_queue_head_t timeout;
int queued;
unsigned int fault_policy;
struct dentry *debug_root;
unsigned int queued_timestamp;
struct adreno_ringbuffer *rb;
unsigned int submitted_timestamp;
uint64_t submit_retire_ticks[SUBMIT_RETIRE_TICKS_SIZE];
int ticks_index;
struct list_head active_node;
unsigned long active_time;
};
3.2.5 kgsl_context
struct kgsl_context {
struct kref refcount;
uint32_t id;
uint32_t priority;
pid_t tid;
struct kgsl_device_private *dev_priv;
struct kgsl_process_private *proc_priv;
unsigned long priv;
struct kgsl_device *device;
unsigned int reset_status;
struct kgsl_sync_timeline *ktimeline;
struct kgsl_event_group events;
unsigned int flags;
struct kgsl_pwr_constraint pwr_constraint;
struct kgsl_pwr_constraint l3_pwr_constraint;
unsigned int fault_count;
unsigned long fault_time;
struct kgsl_mem_entry *user_ctxt_record;
unsigned int total_fault_count;
unsigned int last_faulted_cmd_ts;
bool gmu_registered;
u32 gmu_dispatch_queue;
};
3.3 kgsl_open_device
static int kgsl_open_device(struct kgsl_device *device)
{
int result = 0;
mutex_lock(&device->mutex);
if (device->open_count == 0) {
result = device->ftbl->first_open(device);
if (result)
goto out;
}
device->open_count++;
out:
mutex_unlock(&device->mutex);
return result;
}
3.4 kgsl_process_private_open
static struct kgsl_process_private *kgsl_process_private_open(
struct kgsl_device *device)
{
struct kgsl_process_private *private;
int i;
private = _process_private_open(device);
for (i = 0; (PTR_ERR_OR_ZERO(private) == -EEXIST) && (i < 5); i++) {
usleep_range(10, 100);
private = _process_private_open(device);
}
return private;
}
3.4.1 _process_private_open
static struct kgsl_process_private *_process_private_open(
struct kgsl_device *device)
{
struct kgsl_process_private *private;
mutex_lock(&kgsl_driver.process_mutex);
private = kgsl_process_private_new(device);
if (IS_ERR(private))
goto done;
private->fd_count++;
done:
mutex_unlock(&kgsl_driver.process_mutex);
return private;
}
3.4.2 kgsl_process_private_new
static struct kgsl_process_private *kgsl_process_private_new(
struct kgsl_device *device)
{
struct kgsl_process_private *private;
struct pid *cur_pid = get_task_pid(current->group_leader, PIDTYPE_PID);
list_for_each_entry(private, &kgsl_driver.process_list, list) {
if (private->pid == cur_pid) {
if (!kgsl_process_private_get(private))
private = ERR_PTR(-EEXIST);
put_pid(cur_pid);
return private;
}
}
private = kzalloc(sizeof(struct kgsl_process_private), GFP_KERNEL);
if (private == NULL) {
put_pid(cur_pid);
return ERR_PTR(-ENOMEM);
}
kref_init(&private->refcount);
private->pid = cur_pid;
get_task_comm(private->comm, current->group_leader);
spin_lock_init(&private->mem_lock);
spin_lock_init(&private->syncsource_lock);
spin_lock_init(&private->ctxt_count_lock);
idr_init(&private->mem_idr);
idr_init(&private->syncsource_idr);
private->pagetable = kgsl_mmu_getpagetable(&device->mmu, pid_nr(cur_pid));
if (IS_ERR(private->pagetable)) {
int err = PTR_ERR(private->pagetable);
idr_destroy(&private->mem_idr);
idr_destroy(&private->syncsource_idr);
put_pid(private->pid);
kfree(private);
private = ERR_PTR(err);
return private;
}
kgsl_process_init_sysfs(device, private);
kgsl_process_init_debugfs(private);
write_lock(&kgsl_driver.proclist_lock);
list_add(&private->list, &kgsl_driver.process_list);
write_unlock(&kgsl_driver.proclist_lock);
return private;
}