前端必懂的设计模式-工厂模式

284 阅读5分钟

1. 介绍

工厂模式(Factory Pattern),根据不同的输入返回不同类的实例,一般用来创建同一类对象。工厂模式的主要思想是将对象的创建与对象的实现分离。

2. 生活中的示例

  • 我们去 KFC 购买汉堡,只需直接点餐、取餐,不用自己亲手做
  • KFC 要「封装」做汉堡的工作,做好直接给购买者

在类似场景中,这些例子有以下特点:

  • 访问者只需要知道产品名,就可以从工厂获得对应实例。
  • 访问者不关心实例创建过程。

3. 分类

工厂模式分为简单工厂模式、工厂方法模式、抽象工厂模式。

4. 简单工厂模式

简单工厂模式是由一个工厂对象决定创建出哪一种产品类的实例

4.1 类图

类图: AmericanoCoffee、LatteCoffee和CappuccinoCoffee都是继承Coffee

代码

abstract class Coffee {
   constructor(public name: string) {

   }
}
class AmericanoCoffee extends Coffee {
   constructor(public name: string) {
       super(name);
   }
}
class LatteCoffee extends Coffee {
   constructor(public name: string) {
       super(name);
   }
}
class CappuccinoCoffee extends Coffee {
   constructor(public name: string) {
       super(name);
   }
}

class Café {
   static order(name: string) {
       switch (name) {
           case 'Americano':
               return new AmericanoCoffee('美式咖啡');
           case 'Latte':
               return new LatteCoffee('拿铁咖啡');
           case 'Cappuccino':
               return new LatteCoffee('卡布奇诺');
           default:
               return null;
       }
   }
}
console.log(Café.order('Americano'));
console.log(Café.order('Latte'));
console.log(Café.order('Cappuccino'));

4.2 前端应用场景

4.2.1 jQuery

jQuery

class jQuery{
    constructor(selector){
        let elements = Array.from(document.querySelectorAll(selector));
        let length = elements?elements.length:0;
        for(let i=0;i<length;i++){
            this[i]=elements[i];
        }
        this.length = length;
    }
    html(html){
        if(html){
           this[0].innerHTML=html;
        }else{
          return this[0].innerHTML;
        }
    }
}
window.$ = function(selector){
   return new jQuery(selector);
}

4.2.2 Vue/React 源码中的工厂模式

和原生的 document.createElement 类似,Vue React 这种具有虚拟 DOM 树(Virtual Dom Tree)机制的框架在生成虚拟 DOM 的时候,都提供了 createElement 方法用来生成 VNode,用来作为真实 DOM 节点的映射

// Vue
createElement('h3', { class: 'main-title' }, [
  createElement('img', { class: 'avatar', attrs: { src: '../avatar.jpg' } }),
  createElement('p', { class: 'user-desc' }, '放弃不难,但坚持一定很酷')
])

// React
React.createElement('h3', { className: 'user-info' },
  React.createElement('img', { src: '../avatar.jpg', className: 'avatar' }),
  React.createElement('p', { className: 'user-desc' }, '放弃不难,但坚持一定很酷')
)

createElement 函数结构大概如下:

class Vnode (tag, data, children) { ... }

function createElement(tag, data, children) {
  return new Vnode(tag, data, children)
}

可以看到 createElement 函数内会进行 VNode 的具体创建,创建的过程是很复杂的,而框架提供的 createElement 工厂方法封装了复杂的创建与验证过程,对于使用者来说就很方便了。

4.2.3 vue-router 源码中的工厂模式

工厂模式在源码中应用频繁,以 vue-router 中的源码为例,代码位置:vue-router/src/index.js

// src/index.js
export default class VueRouter {
  constructor(options) {
    this.mode = mode	// 路由模式
        
    switch (mode) {     // 简单工厂
      case 'history':   // history 方式
        this.history = new HTML5History(this, options.base)
        break
      case 'hash':      // hash 方式
        this.history = new HashHistory(this, options.base, this.fallback)
        break
      case 'abstract':  // abstract 方式
        this.history = new AbstractHistory(this, options.base)
        break
      default:
        // ... 初始化失败报错
    }
  }
}

稍微解释一下这里的源码。mode 是路由创建的模式,这里有三种 HistoryHashAbstract,前两种我们已经很熟悉了,History H5 的路由方式,Hash 是路由中带 # 的路由方式,Abstract 代表非浏览器环境中路由方式,比如 Nodeweex 等;this.history 用来保存路由实例,vue-router 中使用了工厂模式的思想来获得响应路由控制类的实例。

源码里没有把工厂方法的产品创建流程封装出来,而是直接将产品实例的创建流程暴露在 VueRouter 的构造函数中,在被 new 的时候创建对应产品实例,相当于 VueRouter的构造函数就是一个工厂方法。

如果一个系统不是 SPASingle Page Application,单页应用),而是是 MPAMulti Page Application,多页应用),那么就需要创建多个 VueRouter 的实例,此时 VueRouter 的构造函数也就是工厂方法将会被多次执行,以分别获得不同实例。

4.3 简单工厂模式的优缺点

4.3.1 优点

我们可以在不动之前原逻辑的基础上,继承和拓展新的功能,这样我们就可以提高效率,之前大神写好的功能可以复用,而且可以站在巨人的肩膀上,不断拓展。

4.3.2 缺点

  • 工厂负责所有产品的创建:如果产品的种类非常多switch case的判断会变得非常多
  • 耦合和依赖于具体的实现:不符合开放—封闭原则,如果要增加或删除一个产品种类,就要修改switch case的判断代码

5. 工厂方法模式

  • 工厂方法模式Factory Method,又称多态性工厂模式。
  • 在工厂方法模式中,核心的工厂类不再负责所有的产品的创建,而是将具体创建的工作交给工厂子类去做。

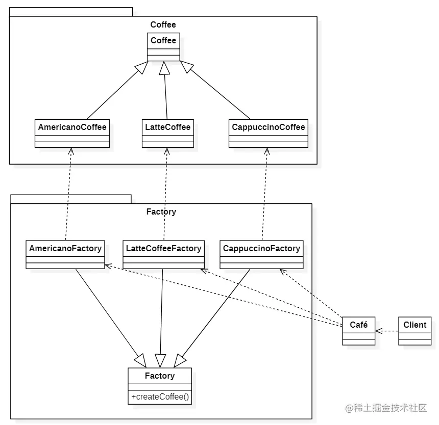
5.1 类图

5.2 代码

abstract class Coffee {
    constructor(public name: string) {

    }
}
abstract class Factory {
    abstract createCoffee(): Coffee;
}
class AmericanoCoffee extends Coffee {
    constructor(public name: string) {
        super(name);
    }
}

class AmericanoCoffeeFactory extends Factory {
    createCoffee() {
        return new AmericanoCoffee('美式咖啡')
    }
}

class LatteCoffee extends Coffee {
    constructor(public name: string) {
        super(name);
    }
}
class LatteCoffeeFactory extends Factory {
    createCoffee() {
        return new LatteCoffee('拿铁咖啡')
    }
}
class CappuccinoCoffee extends Coffee {
    constructor(public name: string) {
        super(name);
    }
}
class CappuccinoFactory extends Factory {
    createCoffee() {
        return new CappuccinoCoffee('卡布奇诺')
    }
}
class Café {
    static order(name: string) {
        switch (name) {
            case 'Americano':
                return new AmericanoCoffeeFactory().createCoffee();
            case 'Latte':
                return new LatteCoffeeFactory().createCoffee();
            case 'Cappuccino':
                return new CappuccinoFactory().createCoffee();
            default:
                return null;
        }
    }
}
console.log(Café.order('Americano'));
console.log(Café.order('Latte'));
console.log(Café.order('Cappuccino'));

5.3 改进

  • 上面 的方案虽然具体创建的工作交给工厂子类去做,抽象工厂也不在负责创建具体的产品;但是新增产品是还是需要添加switch case
  • 我们可以采用map的方案来做工厂的映射,这样新增产品改动就比较少
const settings={
    'Americano': AmericanoCoffeeFactory,
    'Latte': LatteCoffeeFactory,
    'Cappuccino': CappuccinoFactory
}

console.log(new settings('Americano'). createCoffee());
console.log(new settings('Latte'). createCoffee());
console.log(new settings('Cappuccino'). createCoffee());

6. 设计原则验证

  • 构造函数和创建者分离
  • 符合开放封闭原则

7. 工厂模式的优缺点

优点:

良好的封装,代码结构清晰,访问者无需知道对象的创建流程,特别是创建比较复杂的情况下。 扩展性优良,通过工厂方法隔离了用户和创建流程隔离,符合开放封闭原则。 解耦了高层逻辑和底层产品类,符合最少知识原则,不需要的就不要去交流。

缺点:

带来了额外的系统复杂度,增加了抽象性。

8 工厂模式的适用场景

那在什么时候使用工厂模式呢:

  • 对象的创建比较复杂,而访问者无需知道创建的具体流程。
  • 处理大量具有相同属性的小对象。

什么时候不该用工厂模式:

滥用只是增加了不必要的系统复杂度,过犹不及。