Vue2-生命周期&数据共享

110 阅读2分钟

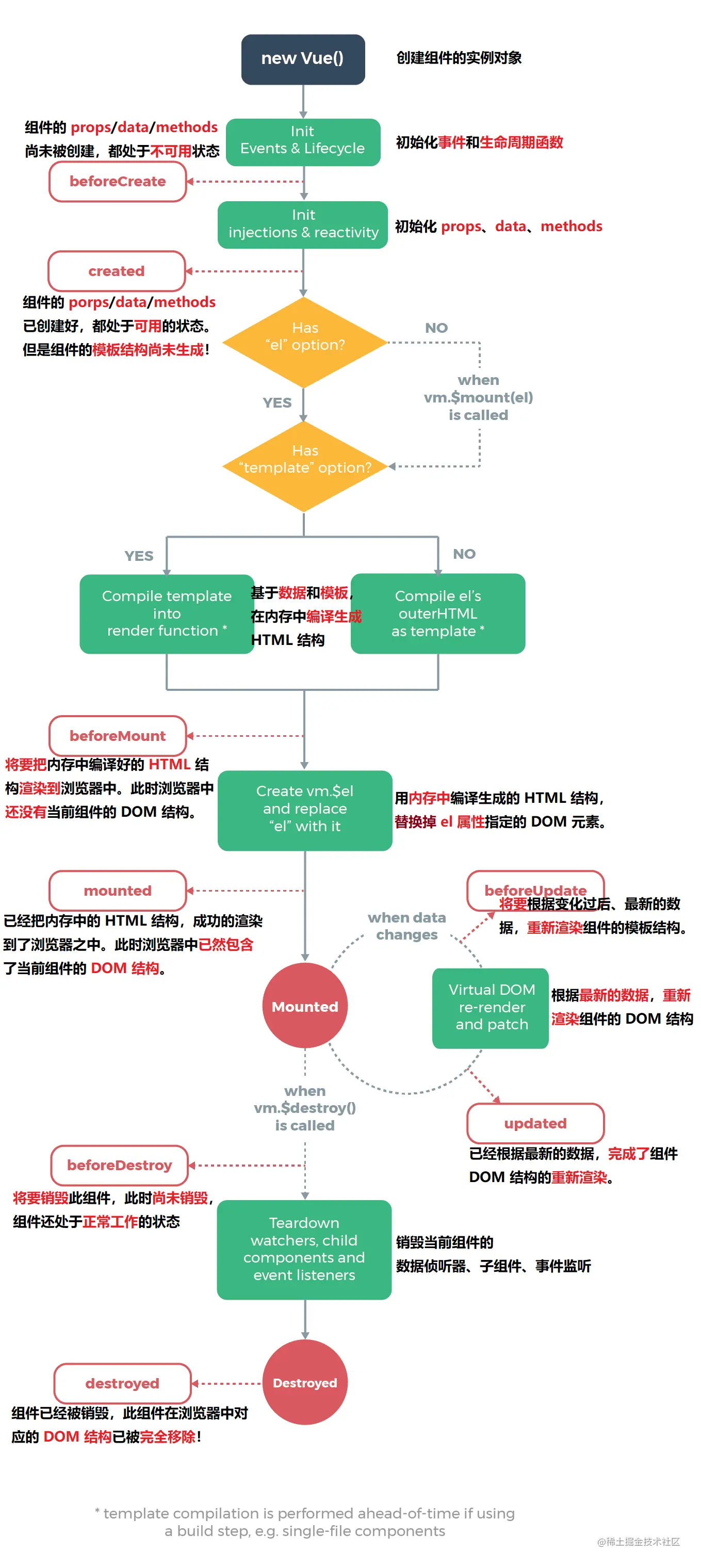
组件的生命周期

生命周期 & 生命周期函数

生命周期(Life Cycle)是指一个组件从创建 -> 运行 -> 销毁的整个过程,强调的是一个时间段

生命周期函数是由 vue 框架提供的内置函数,会伴随着组件的生命周期,自动按次执行

生命周期强调的是时间段,生命周期函数强调的是时间点

组件生命周期函数的分类

Vue-shengmingzhouqi01.png

生命周期图示

Vue-lifecycle.png

组件之间的数据共享

组件之间关系

组件之间最常见的关系分为以下两种:

  1. 父子关系
  2. 兄弟关系 Vue-shujvgongxiang01.png

父组件向子组件共享数据

父组件向子组件共享数据需要使用自定义属性:

// 父组件
<Son :msg="message" :user="userinfo"></Son>

data() {
    return {
        message: 'Hello Vue.js',
        userinfo: {
            name: '张三',
            age: 18
        }
    }
}

// 子组件
<template>
    <div>
        <h5>Son 组件</h5>
        <p>父组件传递过来的 msg 值是:{{ msg }}</p>
        <p>父组件传递过来的 user 值是:{{ user }}</p>
    </div>
</template>

props: ['msg', 'user']

子组件向父组件共享数据

子组件向父组件共享数据需要使用自定义事件:

// 子组件
export default {
    data() {
        return {
            count: 0
        }
    },
    methods: {
        add() {
            this.count += 1
            // 修改数据时,通过 $emit() 触发 自定义事件
            this.$emit('numcgange', this.count)
        }
    }
}

// 父组件
<Son @numchange="getNewCount"></Son>

export default {
    data() {
        return {
            countFromSon: 0
        }
    },
    methods: {
        getNewCount(val) {
            this.countFromSon = val
        }
    }
}

兄弟之间的数据共享

在 vue2.x 中,兄弟组件之间数据共享的方案是 EventBus Vue-shujigongxiang01.png

EventBus 使用步骤

  1. 创建 eventBus.js 模块,并向外共享一个 Vue 的实例对象
  2. 在数据发送方,调用 bus.$emit('事件名称', 要发送的数据) 方法触发自定义事件
  3. 在数据接收方,调用 bus.$on('事件名称', 事件处理函数) 方法注册一个自定义事件

ref 引用

ref 用来辅助开发者在不依赖于 jQuery 的情况下,获取 DOM 元素或组件的引用

每个 vue 的组件实例上,都包含一个 $refs 对象,里面存储着对应的 DOM 元素或组件的引用,默认情况下,组件的 $refs 指向一个空对象

<template>
    <div>
        <h3>MyRef 组件</h3>
        <button @click="getRef">获取 $refs 引用</button>
    </div>
</template>

<script>
    export default {
        methods: {
            getRef() {
                // this 是当前组件的实例对象,this.$refs 默认指向空对象
                console.log(this.$refs) // { }
            }
        }
    }
</script>

使用 ref 引用 DOM 元素

如果想要使用 ref 引用页面上的 DOM 元素,则可以按照以下的方式进行操作:

<template>
    <div>
        <h3 ref="myH3">MyRef 组件</h3>
        <button @click="getRef">获取 $refs 引用</button>
    </div>
</template>

<script>
    export default {
        methods: {
            getRef() {
                // 通过 this.$refs.引用的名称 可以获取到 DOM 元素的引用
                console.log(this.$refs.myH3)
                // 操作 DOM 元素,把文本改为红色
                this.$refs.myH3.style.color = 'red'
            }
        }
    }
</script>

使用 ref 引用页面上的组件实例

如果想要使用 ref 引用页面上的组件实例,则可以按照以下的方式进行操作:

// 父组件
<template>
    <div>
        <h3 ref="myH3">MyRef 组件</h3>
        <button @click="getRef">获取 $refs 引用</button>
        // 子组件
        // 设置 ref 拿到它的实例
        <Count ref='Count'></Count>
    </div>
</template>

<script>
import Count from './Count.vue'
    export default {
        methods: {
            getRef() {
                // 通过 this.$refs.引用的名称 可以引用组件的实例
                console.log(this.$refs.Count)
                // 引用到组件的实例之后,就可以调用或设置组件上的 属性 方法
                this.$refs.Count.resetCount()
            }
        },
        components: {
            Count
        }
    }
</script>

this.$nextTick(callback) 方法

组件的 $nextTick(callback) 方法,会把 callback 回调推迟到下一个 DOM 更新周期之后执行

简单理解:等组件的 DOM 更新完成之后,再执行 callback 回调函数,从而保证 callback 回调函数可以操作到最新的 DOM 元素

<input type"text" v-if="inputVisible" ref="ipt" />
<button v-else @click="showInput">展示input输入框</button>

methods: {
    showInput() {
        this.inputVisible = true
        // 把对 input 文本框的操作,推迟到下次 DOM 更新之后,否则页面上根本不存在文本框元素
        this.$nextTick(() => {
            this.$refs.ipt.focus()
        })
    }
}

总结

vue 中常用的生命周期函数

  • 创建阶段、运行阶段、销毁阶段
  • createdmounted

组件之间数据共享

  • 父 -> 子(自定义属性)
  • 子 -> 父(自定义事件)
  • 兄弟组件(EventBus)

使用 ref 引用 DOM 元素或组件

  • 给元素或组件添加 ref="xxx" 的引用名称
  • 通过 this.$refs.xxx 获取元素或组件的实例
  • $nextTick() 函数的执行时机