目录
零基础 OpenGL ES 学习路线推荐 : OpenGL ES 学习目录 >> OpenGL ES 基础
零基础 OpenGL ES 学习路线推荐 : OpenGL ES 学习目录 >> OpenGL ES 特效
零基础 OpenGL ES 学习路线推荐 : OpenGL ES 学习目录 >> OpenGL ES 转场
零基础 OpenGL ES 学习路线推荐 : OpenGL ES 学习目录 >> OpenGL ES 函数
零基础 OpenGL ES 学习路线推荐 : OpenGL ES 学习目录 >> OpenGL ES GPUImage 使用
零基础 OpenGL ES 学习路线推荐 : OpenGL ES 学习目录 >> OpenGL ES GLSL 编程
一.前言
在讲解 EAGLContext 和 EGLContext 之前,我们需要先说明一下 OpenGL 和 OpenGL ES 的关系
1.OpenGL
OpenGL(全写 Open Graphics Library)是个定义了一个跨编程语言、跨平台的应用程序接口(API)的规格,它用于生成二维、三维图像。OpenGL 广泛用于 PC 平台(windows、Linux、Unix、Mac OS X);
2.OpenGL ES
早先定义 OpenGL ES 是 OpenGL 的嵌入式设备版本,用于移动端平台(Android、iOS),但由于嵌入式设备要求的是高性能,所以一些其它纯追求高性能的设备也开始用这种 API 方式;
OpenGL ES 是 OpenGL 的子集,区别在于 OpenGL ES 删减了 OpenGL 一切低效能的操作方式,有高性能的决不留低效能的,即只求效能不求兼容性。(即:OpenGL ES 能实现的,OpenGL 也能实现;OpenGL 部分 API,OpenGL ES 不支持)

**OpenGL ES 是个与硬件无关的软件接口,可以在不同的平台如 Windows、Unix、Linux、MacOS、IOS、Android 之间进行移植。**因此,支持 OpenGL ES 的软件具有很好的移植性,可以获得非常广泛的应用。
3.平台差异
OpenGL 和 OpenGL ES 在不同平台上有不同的机制以关联窗口系统
1. OpenGL 在 Windows 上是 WGL ,在 Linux 上是 GLX ,在 Apple OS 上是 AGL ;
2. OpenGL ES 在 Windows / Android 上是 EGL,在 IOS 中是 EAGL;
二. EAGLContext 和 EGLContext 简介
1.EGLContext
Windows / Android 上是 EGL ,EGL 是渲染 API(如 OpenGL ES)和原生窗口系统之间的接口。通常来说,OpenGL 是一个操作 GPU 的 API,它通过驱动向 GPU 发送相关指令,控制图形渲染管线状态机的运行状态,但是当涉及到与本地窗口系统进行交互时,就需要这么一个中间层,因此 EGL 被设计出来,作为 OpenGL 和原生窗口系统之间的桥梁,且它与平台无关的。

EGLContext 创建 OpenGL ES 上下文:
/******************************************************************************************/
//@Author:猿说编程
//@Blog(个人博客地址): www.codersrc.com
//@File:OpenGL ES OpenGL ES EAGLContext 和 EGLContext
//@Time:2022/08/04 07:30
//@Motto:不积跬步无以至千里,不积小流无以成江海,程序人生的精彩需要坚持不懈地积累!
/******************************************************************************************/
//创建上下文
EGLint contextAttribs[] = { EGL_CONTEXT_CLIENT_VERSION, 3, EGL_NONE };
EGLContext context = eglCreateContext ( display , config , EGL_NO_CONTEXT, contextAttribs );
//绑定上下文
eglMakeCurrent ( display , surface , surface , context )
2.EAGLContext
**IOS 平台为 OpenGL 提供的实现是 EAGL,**OpenGL ES 系统与本地窗口(UIKit)桥接由 EAGL 上下文系统实现。
IOS EAGLContext 创建 OpenGL ES 上下文:
/******************************************************************************************/
//@Author:猿说编程
//@Blog(个人博客地址): www.codersrc.com
//@File:OpenGL ES OpenGL ES EAGLContext 和 EGLContext
//@Time:2022/08/04 07:30
//@Motto:不积跬步无以至千里,不积小流无以成江海,程序人生的精彩需要坚持不懈地积累!
/******************************************************************************************/
EAGLContext *_context;
_context = [[EAGLContext alloc] initWithAPI:kEAGLRenderingAPIOpenGLES2];
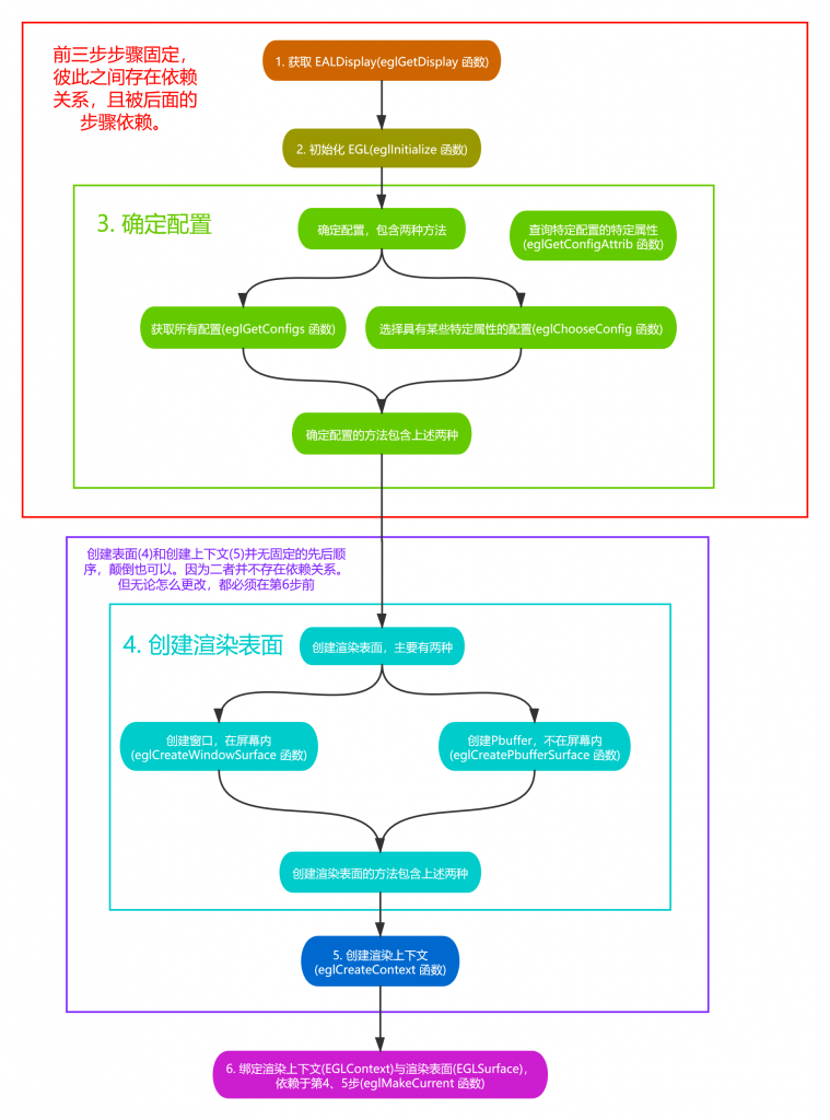
三. EGL 绘制流程简介
- 获取 EGL Display 对象:eglGetDisplay
- 初始化与 EGLDisplay 之间的连接:eglInitialize
- 获取 EGLConfig 对象:eglChooseConfig / eglGetConfigs
- 创建 EGLContext 实例:eglCreateContext
- 创建 EGLSurface 实例:eglCreateWindowSurface / eglCreatePbufferSurface
- 连接 EGLContext 和 EGLSurface 上下文 eglMakeCurrent
- 使用 OpenGL ES API 绘制图形:gl_*
- 切换 front buffer 和 back buffer 显示:eglSwapBuffer
- 断开并释放与 EGLSurface 关联的 EGLContext 对象:eglRelease
- 删除 EGLSurface 对象 eglDestroySurface
- 删除 EGLContext 对象 eglDestroyContext
- 终止与 EGLDisplay 之间的连接

EGL OpenGL ES 绘制可以参考以下代码:
- Windows OpenGL ES 调节亮度 Demo
- Windows OpenGL ES 调节曝光 Demo
- Windows OpenGL ES 调节对比度 Demo
- Windows OpenGL ES 调节饱和度 Demo
- Windows OpenGL ES 调节伽马线 Demo
四. EAGL 绘制
IOS EAGL OpenGL ES 绘制可以参考以下代码:
- GPUImageBrightnessFilter //亮度
- GPUImageExposureFilter //曝光
- GPUImageContrastFilter //对比度
- GPUImageSaturationFilter //饱和度
- GPUImageGammaFilter //伽马线
- GPUImageColorInvertFilter //反色
- GPUImageSepiaFilter //褐色(怀旧)
- GPUImageLevelsFilter //色阶
- GPUImageGrayscaleFilter //灰度
五.猜你喜欢
- OpenGL ES 简介
- OpenGL ES 版本介绍
- OpenGL ES 2.0 和 3.0 区别
- OpenGL ES 名词解释(一)
- OpenGL ES 名词解释(二)
- OpenGL ES GLSL 着色器使用过程
- OpenGL ES EGL 简介
- OpenGL ES EGL 名词解释
- OpenGL ES EGL eglGetDisplay
- OpenGL ES EGL eglInitialize
- OpenGL ES EGL eglGetConfigs
- OpenGL ES EGL eglChooseConfig
- OpenGL ES EGL eglGetError
- OpenGL ES EGL eglCreateContext
- OpenGL ES EGL eglCreateWindowSurface
- OpenGL ES EGL eglCreatePbufferSurface
- OpenGL ES EGL eglMakeCurrent
- OpenGL ES EGL eglSwapBuffer
- OpenGL ES EGL eglDestroySurface
- OpenGL ES EGL eglDestroyContext
- OpenGL ES EGL eglQueryContext
- OpenGL ES EAGLContext 和 EGLContext
本文由博客 - 猿说编程 猿说编程 发布!