盒马 iOS Live Activity &“灵动岛”配送场景实践

9,373 阅读9分钟

作者:陈振港、李凯

苹果在 WWDC22 中,提出了实时活动(Live Activity)的概念,以便于用户在锁屏查看一些应用实时活动的更新,这与盒马的配送场景十分贴合。因此,我们将 Live Activity & “灵动岛” 特性第一时间落地到盒马 30 分钟配送场景,并作为第一批适配实时活动的 iOS 应用,获得 App Store Today 推荐。

目前,盒马 App 适配“灵动岛”的最新 5.51.1 版本已正式上线,欢迎大家升级体验。在适配过程中,盒马 App 也在端侧踩过很多“坑”,特此汇总为实战经验分享给大家,欢迎交流。

快速落地时间线

  • 6月16日,根据WWDC相关内容提前调研;
  • 8月16日,开始基于官方文档和beta版做demo;
  • 9月8日,登上Apple中国区官网;
  • 9月15日,iOS 16.1 beta开放,开始正式的需求流程;
  • 10月19日,iOS 16.1 RC上线,开始打包以及回归测验;
  • 10月20日,提交审核;
  • 10月22日,审核通过上架;
  • 10月25日,App Store Today推荐。

苹果官网截图

App Store Today截图

客户端技术方案

Live Activity&灵动岛简介

在介绍盒马最终落地技术方案之前,先给大家简单介绍一下Live Activity&灵动岛技术调研得出的一些关键信息及其比较适用的场景。

场景限制及建议

  1. 最多持续8小时,使用场景需要考虑,8小时之后无法再刷新(目前实际还可以,但是以官方文档为准,自行限制),12小时后强制消失(因此跨天场景不考虑)
  2. 创建时,需要app在前台主动创建,没启动应用的时候不能自己出现(与特定业务绑定,比如下单后显示)
  3. 卡片本身禁止定位以及网络请求,少量(4KB)数据可通过通知发送,或通过后台活动刷新数据
  4. 同场景多卡片由于样式趋同且折叠,不建议同时创建多卡片

灵动岛适配必要性

  • 与锁屏Live Activity共享数据,在支持灵动岛的机型下,用户在非锁屏页面时,信息的更新会以灵动岛的形式展示更新
  • Live Activity创建后,灵动岛就可以进行点击响应了,如果不适配的话,点击灵动岛会自动进入主程序,并且长按会变成一个没有任何信息的黑块
  • 盒马iPhone14 Pro以及 Pro Max用户占比逐渐升高

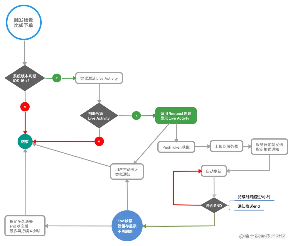
整体方案流程图

注意事项:

  • Live Activity有一个独立的权限,并且是不需要请求同意的,默认开启
  • 用户必须保持开始通知权限,才能通过通知刷新,后台活动不需要
  • 必须在应用处于前台时启动,相当于要主动触发
  • 数据更新时,系统自动适配动画,不需要自己额外添加动画(添加了也会被忽略)
  • 不支持在其中显示gif图片和网络图片
  • 可以设置响应页面,比如点击不同控件跳到不同页面,和widget类似

技术难点及策略

基于上述流程方案,我们在实际落地过程中也遇到一些问题,下面是核心问题和应对策略。

实时更新 - 通知刷新数据

更新方式有2种:

  1. 通过本地update方式在后台刷新数据,比如蓝牙、后台活动等。此方式要求主App进程必须存在,进程一旦杀掉就无法更新;
  2. 通过通知刷新的实时活动,需要通知为Token-Based,并且对请求的参数做新的扩展。此方式比较灵活,无需主App进程存在,更新及时,因此我们采用此方式。

监听并上报token

使用通知刷新的方式需要获取实时活动独立的pushToken,对比在Swift中通过Http请求的方式上报,这里考虑用block的方式,将Swift中的token丢回给主工程,由主工程负责上传token。

图片传入 - 非本地化图片

技术限制

因为Live Activity内部禁用网络图片,传统的服务端传图片URL的方式无法满足实际使用,但是希望传入订单图片来个性化地表达并且区分不同订单。

解决方案

iOS 16 beta版时可以通过创建时将图片转为Data格式传入卡片,但是iOS16.1该方案仅限传入4KB左右的图片(API限制),因此暂时不考虑非本地图片方案,采用内置图片方式实现。

机型适配 - 获取屏幕宽度问题

技术限制

iOS 16 beta版时,尝试使用UIScreen.main.bounds.width获取屏幕宽度,该方法在模拟器上可以正确获取,但是在真机上,得到值为0,导致无法进行适配。

解决方案

考虑在创建Live Activity时,直接从主工程将屏幕宽度作为起始属性传入其中,验证发现可行。

过渡动画 - 系统限制

Live Activity限制了自定义动画,在数据刷新时,系统自行进行过渡,这也导致了过渡时会出现一些问题。

卡片大小变化过渡问题及解决方案

如果通过设置整个View的.background,在变更整体Live Activity大小的时候,一开始会先把之后的区域框定,但是超出的部分颜色与自定义的背景是不一致的。

改之前(渐变背景为.background设置),有明显不同色的情况。

改之后(渐变背景为单独图层),变化时不再有颜色区别。

视频效果展示,请点击此处

进度条长度变化过渡问题及解决方案

实际应用发现,通过mask实现的进度条,如果进度条变长,并没有过渡效果,而是直接跳到最终位置,因此考虑相反的进度条,就可以实现过渡效果。

视频效果展示,请点击此处

埋点分析 - 点击跳转

由于默认情况点击是回主程序,而并不是固定页面,因此有必要自定义widgetUrl(如用于回到订单页面),也可以通过Link实现分区域的跳转,Link和widgetUrl共存时,点击Link区域会响应Link,因此两者同时使用即可。

技术限制

无法在widget内部直接添加埋点,并且灵动岛收起时,仅支持添加同一个widgetUrl,对于收起状态添加Link并没有响应。

解决方案

因为点击直接跳转到主App,因此考虑将埋点参数加入URL参数即可,主App解析时埋点。但是无法记录包括用户查看、用户关闭(关闭卡片 继续发送推送也没有报错 因此无法判断)等行为的埋点。

对于灵动岛的区分,实际测试发现,在展开模式下,可以加入Link并且可以正常响应,这与官方文档中的描述一致。

版本适配 - 与小镇widget共存

盒马App本来上线有小镇Widget,iOS 14即可支持,而Live Activity需要iOS 16.1,因此需要对两者做版本适配。

技术限制

  • Xcode 14beta不支持在Bundle内部区分版本,只能重新创建一个扩展;
  • Xcode 14.1支持在同一个widget Extension内部区分版本。但beta版发现使用了该方法,会导致两个widget都不出现,不使用则都可以正常使用,确认是当前版本bug。

解决方案

后置系统版本判断,在LiveActivityWidget内部去限制版本,成功使二者同时展现。

触发场景 - 前置判断

权限限制

系统版本:

  • 不支持iOS 16.1以下

没有权限:

  • 通知权限
  • 实时活动权限

前置权限限制判断,不满足以上条件时,不尝试创建Live Activity。

时间限制

送达时间超过8小时的场景不创建,因为创建后8小时就无法再刷新

异常场景

  • 已经存在了很多卡片,达到上限,创建时失败(返回创建结果,失败不进行后续推送)
  • 用户关闭卡片,应用无法感知(继续推送,也不会再显示)

触发提醒 - 疲劳度控制

锁屏提醒

实时活动的刷新支持静默刷新和提醒刷新,这就需要考虑用户疲劳度,并且灵动岛的展开提醒会比普通的通知屏占比更大,更容易影响到用户。

带有alert字段的通知会触发锁屏的亮起以及声音,在主屏幕时会展示灵动岛,不带有alert字段的通知,会静默更新,锁屏时不会亮起,息屏显示时也不会有动画过渡,直接显示后续进度。

特殊情况

事件类型为END的通知,即使带了alert,也不会触发提醒。如果需要的话,可以在此时发一条update。

对于不支持灵动岛的机型,添加alert字段,会在主屏幕中触发锁屏Live Activity样式的横幅通知,目前该横屏会常驻显示,但屏幕有新的任何用户点击都会直接被收起。

扩展能力 - 字段解析

技术限制

为了保证通知能正常解析,通知payload字段必须保证包含客户端定义的字段,若新版本加了新字段,服务端下发了新字段,老版本不会受到影响也可以正常解析。

原因:原生的解析方式,将通知中的JSON解析为对象,但是对于字段缺少的JSON,解析会失败,这时候无法成功刷新。

解决方案

考虑外部传入JSONString,内部进行单独解析,注意不要解析为对象,不然还是没法处理字段缺少的情况,直接解析为字典,字典内部再对各个属性判断,并将空的属性置为空值,widget内部再对应进行调整显示。

这样方式可以使各业务端只要传自己需要用到的字段即可,不必再传入空值。

后续技术规划

第一阶段我们在盒马即时配送场景进行初步探索,后续会持续关注用户使用反馈,不断优化迭代,把更好的购物体验带给大家。同时,持续关注苹果官方技术动态,尝试在更多与盒马紧密结合的业务场景落地,也欢迎热爱iOS新技术的同学与我们交流。