【Blender 小 Tips】 如何制作完美球体

475 阅读1分钟

第零步

为场景添加一个 Cube (如果是新建的工程,则自带一个 Cube

第一步

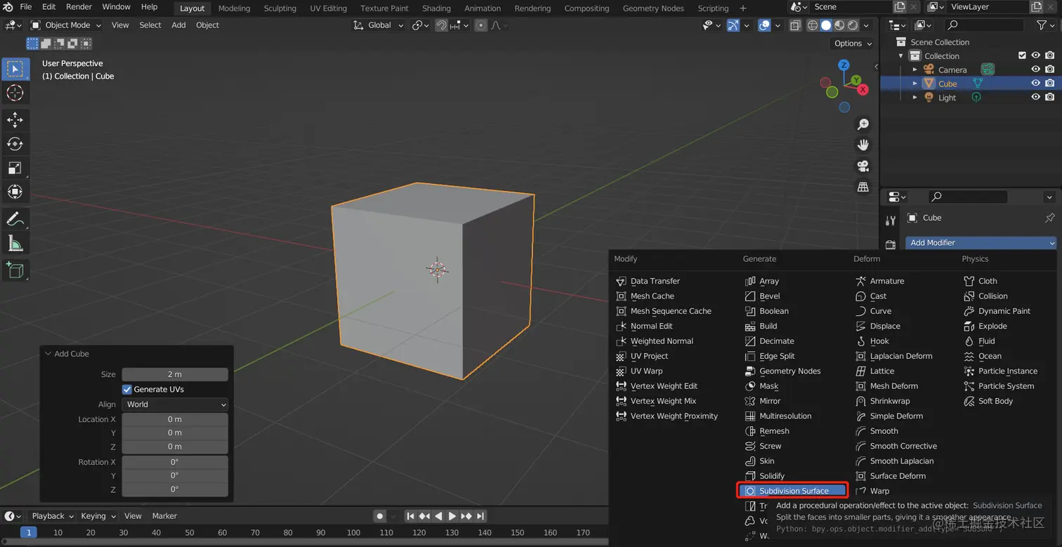
先为场景中的 Cube 添加一个 Subdivion Surface 修改器

image.png

参数设置如下

image.png

之后点击 Apply ,应用该修改器

image.png

第二步

切换到 编辑 模式下

image.png

image.png

此时再按 Alt + Shift + S

image.png

再按 1 + Enter

image.png

第三步

切换为 物体 模式则可以得到如下结果(完美球体

image.png

其线框图如下所示(不再是那种细分很多格子的线框图

image.png

image.png

第四步

如果还不太满意的话,还可以更进一步 平滑着色

image.png

(完)