目录
零基础 OpenGL ES 学习路线推荐 : OpenGL ES 学习目录 >> OpenGL ES 基础
零基础 OpenGL ES 学习路线推荐 : OpenGL ES 学习目录 >> OpenGL ES 特效
零基础 OpenGL ES 学习路线推荐 : OpenGL ES 学习目录 >> OpenGL ES 转场
零基础 OpenGL ES 学习路线推荐 : OpenGL ES 学习目录 >> OpenGL ES 函数
零基础 OpenGL ES 学习路线推荐 : OpenGL ES 学习目录 >> OpenGL ES GPUImage 使用
零基础 OpenGL ES 学习路线推荐 : OpenGL ES 学习目录 >> OpenGL ES GLSL 编程
一. EGL 前言
EGLNativeDisplayType – 系统显示类型,标识你所开发设备的物理屏幕,DX/OPenGL ES/Metal/Vulkan….
EGLNativeWindowType – 系统窗口,渲染显示的窗口句柄
EGLDisplay – 关联 EGLNativeDisplayType 系统物理屏幕的通用数据类型,是平台上 WGL / GLX / AGL 的等价物
EGLSurface – 渲染区域,相当于 OpenGL ES 绘图的画布 (一块内存空间),用户想绘制的信息首先都要先绘制到 EGLSurface 上,然后通过 EGLDisplay 显示
EGLConfig – 对 EGLSurface 的 EGL 配置,可以理解为绘制目标 framebuffer 的配置属性
EGLContext – OpenGL ES 图形上下文
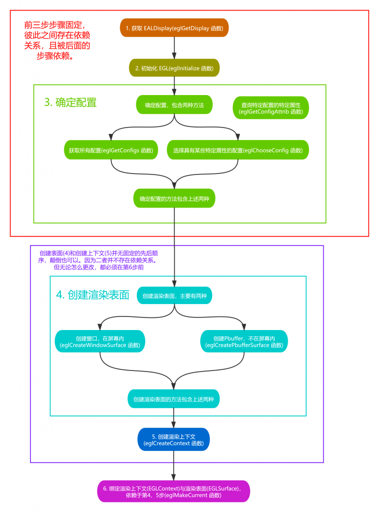
二. EGL 绘制流程简介
- 获取 EGL Display 对象:eglGetDisplay
- 初始化与 EGLDisplay 之间的连接:eglInitialize
- 获取 EGLConfig 对象:eglChooseConfig / eglGetConfigs
- 创建 EGLContext 实例:eglCreateContext
- 创建 EGLSurface 实例:eglCreateWindowSurface / eglCreatePbufferSurface
- 连接 EGLContext 和 EGLSurface 上下文 eglMakeCurrent
- 使用 OpenGL ES API 绘制图形:gl_*
- 切换 front buffer 和 back buffer 显示:eglSwapBuffer
- 断开并释放与 EGLSurface 关联的 EGLContext 对象:eglRelease
- 删除 EGLSurface 对象 eglDestroySurface
- 删除 EGLContext 对象 eglDestroyContext
- 终止与 EGLDisplay 之间的连接

三.eglDestroySurface 函数简介
eglDestroySurface 用于销毁渲染 EGLSurface(内存画布),如果有其它线程使用这个 EGLSurface 时就要等到不使用时再销毁,否则立即销毁;
/*描述:用于销毁渲染 EGLSurface
*参数:
* display:指定显示的连接
* context:EGLContext 上下文
*
*返回值:成功是返回 EGL_TRUE,失败时返回 EGL_FALSE
*/
EGLAPI EGLBoolean eglDestroySurface(EGLDisplay display,
EGLSurface surface);
可能返回错误:
EGL_FALSE is returned if destruction of the context fails, EGL_TRUE otherwise.
EGL_BAD_DISPLAY is generated if display is not an EGL display connection.
EGL_NOT_INITIALIZED is generated if display has not been initialized.
EGL_BAD_SURFACE is generated if surface is not an EGL surface.
类似 eglDestroyContext 摧毁上下文一样 ,eglDestroySurface** 摧毁EGLSurface** 之前一定要记得通过 eglMakeCurrent 绑定当前上下文;
四.eglDestroySurface 使用
/******************************************************************************************/
//@Author:猿说编程
//@Blog(个人博客地址): www.codersrc.com
//@File:OpenGL ES EGL eglDestroySurface
//@Time:2022/08/04 07:30
//@Motto:不积跬步无以至千里,不积小流无以成江海,程序人生的精彩需要坚持不懈地积累!
/******************************************************************************************/
void egl_demo()
{
EGLDisplay display = eglGetDisplay ( EGL_DEFAULT_DISPLAY );
eglInitialize ( display , 0, 0);
EGLConfig config;
eglChooseConfig ( display , attribs , & config , 1, & numConfigs );
EGLSurface surface = eglCreateWindowSurface ( display , config , ANativeWindow , NULL );
EGLContext context = eglCreateContext ( display , config , NULL , NULL );
eglMakeCurrent ( display , surface , surface , context )
while(true){
//opengl绘制
glxx();
eglSwapBuffers ( display , surface );
}
eglDestroyContext ( display , context );
eglDestroySurface ( display , surface );
eglTerminate ( display );
}
四.猜你喜欢
- OpenGL ES 简介
- OpenGL ES 版本介绍
- OpenGL ES 2.0 和 3.0 区别
- OpenGL ES 名词解释(一)
- OpenGL ES 名词解释(二)
- OpenGL ES GLSL 着色器使用过程
- OpenGL ES EGL 简介
- OpenGL ES EGL 名词解释
- OpenGL ES EGL eglGetDisplay
- OpenGL ES EGL eglInitialize
- OpenGL ES EGL eglGetConfigs
- OpenGL ES EGL eglChooseConfig
- OpenGL ES EGL eglGetError
- OpenGL ES EGL eglCreateContext
- OpenGL ES EGL eglCreateWindowSurface
- OpenGL ES EGL eglCreatePbufferSurface
- OpenGL ES EGL eglMakeCurrent
- OpenGL ES EGL eglSwapBuffer
- OpenGL ES EGL eglDestroySurface
- OpenGL ES EGL eglDestroyContext
本文由博客 - 猿说编程 猿说编程 发布!