多副本技术在数据安全中的应用

235 阅读3分钟

为了保护数据可用性,一方面需要云服务提供商采取数据安全保障措施,防止由于系统漏洞、人为破坏等可控因素导致的数据丢失或服务器宕机;另一方面需要云服务提供商采取一定的技术手段,确保在由于自然灾害等不可控因素导致数据丢失或服务器宕机之后可以迅速地恢复用户数据和重新开始云服务。

多副本技术是预防由于硬件故障或者其他因素导致数据丢失的有效技术手段,将数据存储在不同的存储节点上。多副本技术不仅仅是为了防止数据丢失,也是为了提高数据的读写速度,为数据容灾做技术支撑,提升数据的可用性。云计算具有多种服务类型和多种部署方式,且不同的用户对数据安全有不同的需求,因此云计算中的多副本技术需要在传统技术的基础上,综合云计算平台特性和客户需求进行优化。

一、传统的多副本技术

在传统的分布式系统中,何时何地创建副本以及如何保证多副本之间的一致性是在实施多副本技术时需要重点考虑的问题,由此产生了副本创建技术及多副本一致性技术。

(1)副本创建技术。

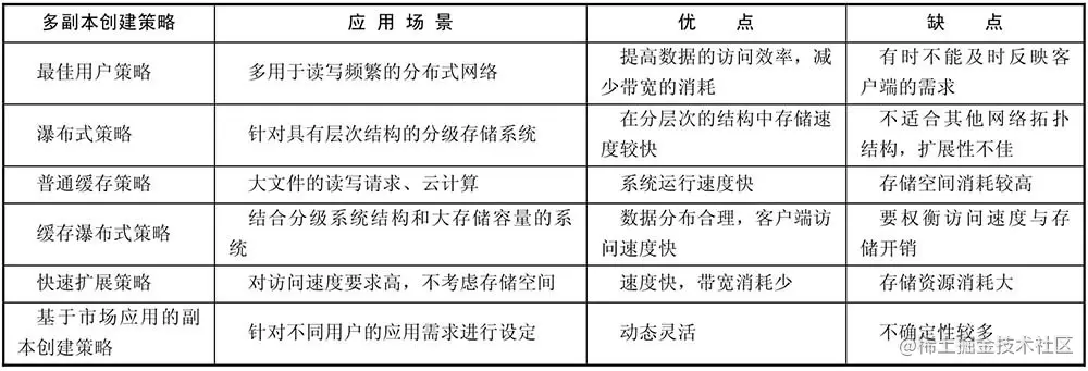
无论何种文件系统,在制定副本创建策略时都必须考虑系统运行负载、存储终端效率、网络状况和数据副本尺寸大小等物理因素,还需要结合用户访问特征,最终确定此时是否适合创建副本以及最佳的副本放置位置是哪里。目前主要有六种多副本创建策略,分别为最佳用户策略、瀑布式策略、普通缓存策略、快速扩展策略,以及基于市场应用的副本创建策略。多副本创建策略的优缺点比较如表1所示。

                                                   表1多副本创建策略的优缺点比较

(2)多副本一致性技术。

多用户同时读写数据往往会造成副本状态不一致的问题,因此必须采取一定的技术手段保障多副本具有物理和逻辑上的一致性,即同一数据的多个副本的内容应相同,不同数据之间的业务逻辑应保持一致性。

二、云计算中的多副本技术

云计算中的多副本管理不仅依赖于传统的多副本管理技术,还要针对云中的不同应用来对相关技术进行优化。

(1)云计算中的多副本创建。

在云计算中创建多副本主要考虑创建粒度和放置位置。云中的数据是海量的,因此在最初创建副本时,需要结合副本选择预测算法预测出热点位置,并创建合理的副本数量,这可以保证大量的数据在多个数据中心之间能够畅通传输。

(2)云计算中的多副本一致性技术。

随着用户对数据安全的需求度越来越高,云计算中的多副本技术也将成为云计算安全领域的重点研究内容之一。在云计算中,多副本技术主要基于云计算平台的数据迁移问题、如何保障对多用户多应用的即时响应、多副本的安全性三个研究方向。

在云计算中对数据可用性具有更高的要求,确保用户能够正常并且高效地访问其在云上存储的数据。在因自然灾害等不可控因素导致数据丢失或服务器宕机之后,可以迅速地恢复用户数据和重新开始云服务。