初学Taro---安装

245 阅读1分钟

前言

最近,公司的项目告一段落,下一个项目还在需求定制中,所以这两天闲下来。

借此时间来学习一个新的东西:Taro。因为上一个项目使用的是uni-app(公司要求)实现的一个小程序,现在想要自己实现一个小程序并且使用新学习的Taro

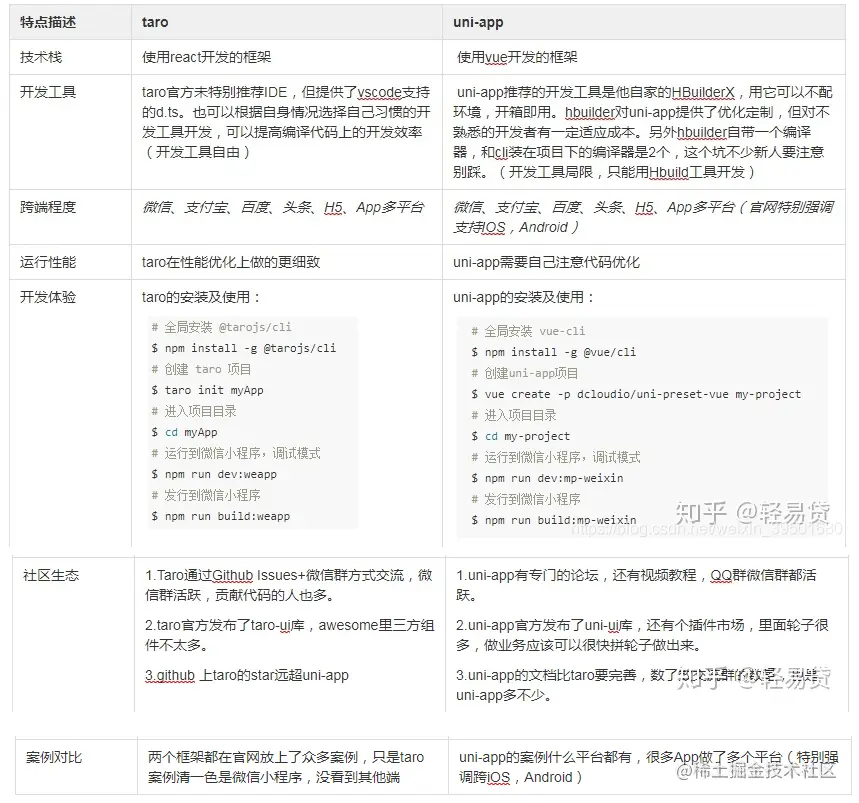
Taro 与 uni-app

最大的区别就是技术栈不同:Taro使用React; Uni-app使用的是Vue 具体的不同点可以看下图

image.png

第一步

学习第一步Taro [ 没有什么比官网更直接的 ]

安装

# 使用 npm 安装 CLI  
$ npm install -g @tarojs/cli  

# OR 使用 yarn 安装 CLI  
$ yarn global add @tarojs/cli  

# OR 安装了 cnpm,使用 cnpm 安装 CLI  
$ cnpm install -g @tarojs/cli

image.png

image.png

创建项目

执行:taro init myFirstTaroApp

image.png

注意:‘myFirstTaroApp’是作为项目名,可以自己设定,下方其他的选项,可以自己根据自己的需求、喜好设定哦!

成功

image.png

第二步

现在,项目创建好啦!接下来就是安装依赖,启动项目。

# 进入项目根目录  
$ cd myApp  

# 使用 yarn 安装依赖  
$ yarn  

# OR 使用 npm 安装依赖  
$ npm install  

# OR 使用 pnpm 安装依赖  
$ pnpm install  

# OR 使用 cnpm 安装依赖  
$ cnpm install

根据package.json 中的命令,启动项目:dev:weapp

image.png

然后在开发者工具中打开项目目录(这一点跟uni-app不太一样)

image.png

image.png

解决问题

最后试了一下修改文件,但是开发者工具并没有自动更新,经过一系列的排查,发现热重载是开启状态,把他关闭就可以正常更新了

image.png

结尾

可以开始创作啦!!

下一篇:初学Taro开发篇(一)