应用安全迁移实施方案

105 阅读3分钟

企业应用迁移过程包括制定迁移方案、选择云服务提供商、选择迁移内容、选择迁移策略及实施迁移方案,在企业应用迁移应用过程中还要采取必要措施,确保迁移过程顺利。

一、制定迁移方案

在做好必要性评估后,就可以着手制定迁移方案。具体的迁移方案应遵循稳妥、可控、全面、安全的原则,涵盖以下几个方面∶选择满足要求的云服务提供商,选择正确的迁移内容,选择合适的迁移策略,明确部署方式和资源分配策略,明确数据及应用迁移工作的时间表,明确迁移操作步骤和问题处理步骤,总结汇报阶段性工作成果,明确相关数据转换的需求和实施计划,准备完整可行的应急预案和回退计划,制订迁移后的用户培训计划,确定必要的系统标准参数配置。

二、选择云服务提供商

将应用迁移到云中,实质上是将企业的基础设施资源、应用软件、数据与用户信息等迁移到云服务提供商的云中。因此,云服务提供商的基础设施资源状况、技术实力、信誉度、所提供的云服务与云计算安全保障水平等因素,对迁移后企业的运营状况和服务质量有较大的影响。

三、选择迁移内容

云计算支持的资产可以分为数据和应用两类。数据包括企业的经营计划、用户资源以及各种重要信息。应用也可以指功能或过程,如企业的内/外部应用、OA、日常工作流程等。向云迁移的实质是把数据或应用迁移到云中。因此,在制定云迁移方案时,应以服务的业务持续性、可伸缩性、更低的总体拥有成本等特性为标准,选择合适的应用数据等作为迁移对象,制定合理的迁移次序与优先级别,同时确保云服务、云应用、云组件与云基础设施之间具有较强的兼容性和交互性,从而提高企业迁移到云的效率、安全性和可靠性。

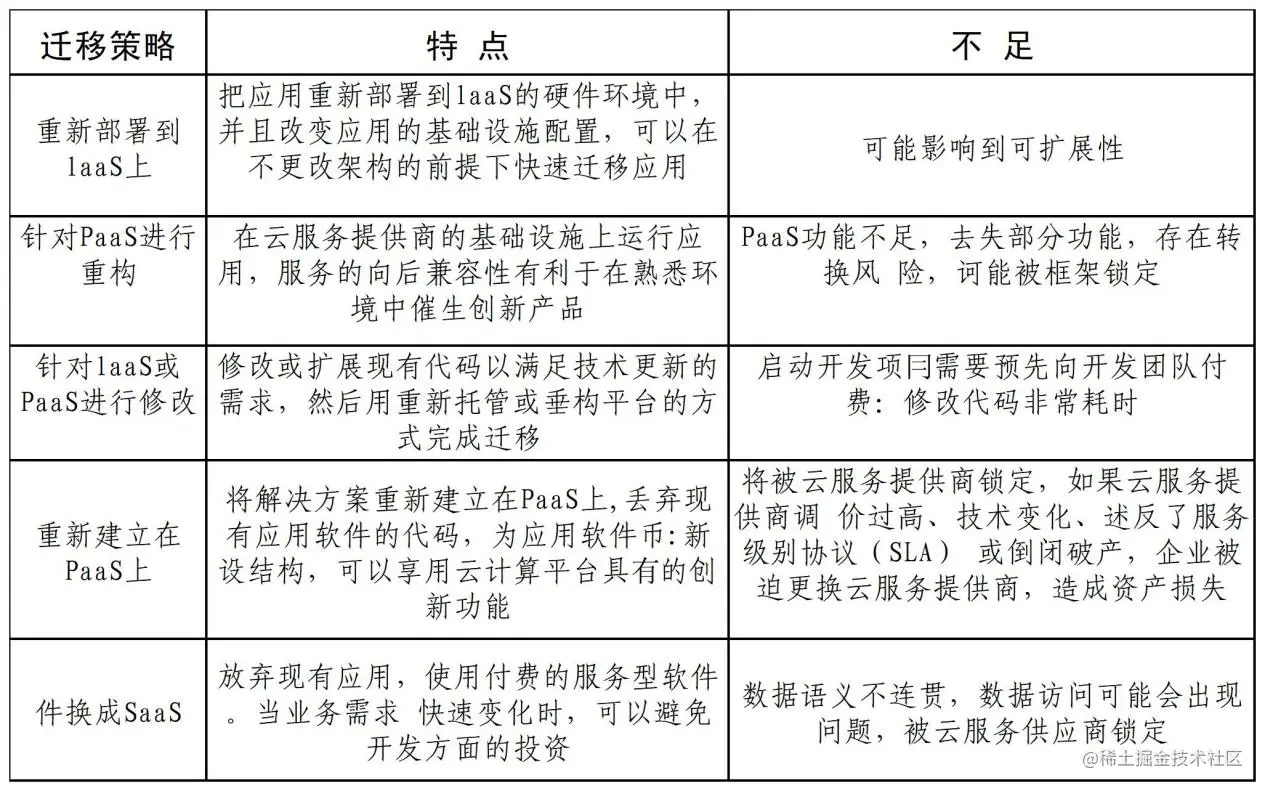
四、选择迁移策略

企业在制定迁移方案之前,必须依据企业需求、评估标准和架构原则等选择合适的迁移策略。目前可选用的迁移策略有五种∶重新部署到laaS 上、针对PaaS进行重构、针对laaS或PaaS进行修改、重新建立在PaaS 上、替换成SaaS。表1给出了这五种迁移策略的对比。

在选择迁移策略时,负责迁移的团队需要从多个角度、依据多重标准,深入了解迁移策略,确保迁移安全、平滑进行。

五、实施迁移方案

在实施迁移方案时,应按照先普通应用后重点应用、先一般数据后关键数据的原则,采用分次迁移的方式将企业的应用和数据迁移到云中。

六、迁移后安全管理

企业的应用和数据迁移到云端后,应加强对应用和数据的管理与监控。云服务提供商负责云基础设施及云应用的安全防护,企业可以通过加强操作系统、数据库和应用的管理来提高应用的整体效率与安全。

另外,在企业将相关的应用或数据迁移到云中后,应充分做好回退至传统平台的准备,保证能够将业务和应用从云中平稳地迁回到传统平台,并在过渡期内保证业务的稳定性。