耗时半月,终于把掘金社区上的Java面试八股文整理成了PDF合集

198 阅读3分钟

前段时间有不少小伙伴们私信我,最近的面试题越来越困难了,要背的八股文也越来越多了,考核的也越来越细腻了,摆明了就是想让我们面试造航母嘛,真的是太为难我们这些程序员了。。。

这不,为了帮大家节约时间,给大家搞来了今年牛客网上半年碰到的大厂Java面试题已经做成了合集,内容非常的全面。适合所有想跳槽涨薪找工作的小伙伴们。

技术面试官都会考察程序员的技术功底与基础理论知识。

如果:

  • 项目框架,Spring、Mybatis 等框架实现原理是否熟悉?
  • 消息中间件,负载均衡、RPC 框架等技术是否有接触过?MySQL 分库分表是否做过?
  • 分布式架构设计,Redis 分布式锁是否有涉及?
  • ......(省略 2W 字)

很多的时候,面试官问的东西会和自己刷的“题库”大不一样,即使复盘了,在下一次的面试中还是不知道从何下手

为此我花费大量的时间从牛客网上整理的《Java进阶学习+1700页面试核心宝典》分享给大家,内容涵盖的非常丰富,计算机基础、Java、JVM、spring、算法、微服务、分布式、大厂面经、技术脑图等等,质量杠杠的!!

内容展示:

今天给大家分享的就是这本《国内大厂最牛的Java面试八股文合集(全彩版)》,由于内容篇幅过多,下面会给大家展示一下其中的部分内容!

京东篇:

美团篇:

阿里篇:

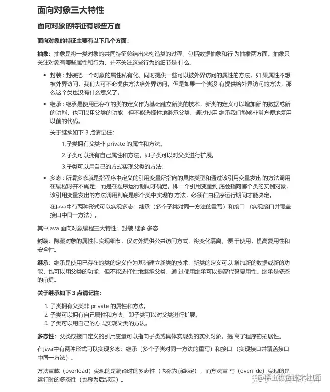
一、基础篇:2022版

二、设计模式篇:2022版

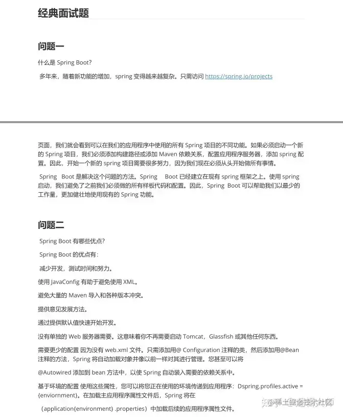
三、经典面试题篇:2022版(含:22大问题,从基础到高级,BATJ面试常问的点...)

四、JVM篇:2022版

含:

  • JVM虚拟机
  • 内存模型
  • GC算法
  • 性能调优
  • 源码分析
  • 老年代和新生代
  • JVM常见面试题

五、算法篇:2022版

大厂必备算法!

含:

  • 红黑树
  • B+树
  • 贪心算法
  • 哈希分治法
  • 七大查找算法
  • 动态规划
  • 一致性算法
  • 数据结构等

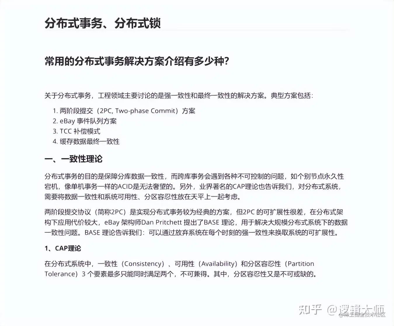
六、分布式篇:2022版

含:

  • 分布式系统原,
  • 数据分布式方式,
  • 基本副本协议,
  • Lease机制,
  • Dubbo,
  • 集群,
  • 分布式锁

七、Spring篇:2022版

(含:

  • spring原理,
  • spring AOP的实现原理和常见,
  • spring 5,
  • spring IOC,
  • springMVC,
  • 事务管理,
  • MVC框架等.

八、Mysql篇:2022版

(含:

  • mysql数据库基础知识,
  • 数据类型,
  • 失误,
  • 试图,
  • mysql索引,
  • mysql锁,
  • mysql优化,

九、Dubbo篇:2022版

(含:

  • Dubbo基础,
  • 架构设计,
  • 集群,
  • 配置,
  • 通信协议,
  • SPI,等...)

十、计算机网络篇:2022版

(含:

  • 网络协议,
  • TCP/IP系统结构,
  • TCP/IP协议族,
  • 常见面试题,等...)

写在后面

过多内容就不一一展示了, 好了,” 退休程序猿 “会持续更新,咱们下期再见~~~