已跪,大佬通过图文就把Java多线程设计模式剖析透彻了

58 阅读6分钟

从物种进化说起

寒武纪时期之前,所有的生物都没有进化出眼睛,突然有一天,许多生物们都开始有了视觉。能看见多姿多彩的世界,周围的环境、敌人和猎物。于是生物的适应性提高了,智能不断发展,进化开始了。

"看见"很重要。因为看见周围的场景,就对当下场景的分类,为下一步的处理方式提供了基础。

多线程设计模式 通过 场景 + 处理方式 提供了前人总结的解决方案 。我们以后在看见对应场景时,心里有数。

外行看热闹,内行看门道。熟悉多线程的设计模式让我们从喧嚣的技术中回归那不变的套路。

提起多线程编程,恐怕许多开发人员都会摇头表示不懂。在校生和刚就职的开发人员往往很少有机会能够实践多线程编程。多数情况下,都是在开发框架下编写单线程的业务代码,而多线程的部分则被封装在了框架内部。毫不夸张地说,多线程是开发人员在继续“升级”的过程中必须打倒的一只“怪物”。

“设计模式”一词也常常会让开发人员感到畏惧。其实设计模式不过是对代码设计方式的总结和归纳。

嘿嘿,今天就为大家分享将多线程和设计模式合而成一的秘籍_图解Java多线程设计模式,【+jcc4261获取】希望能够帮到大家更好的学习~~~

序章1:Java线程

本章主要介绍Java线程的一些基础知识。如果大家已经熟悉这些内容,也可阅读一下以便检验自己的掌握程度。

序章2:多线程程序的评价标准

在本章中,我们学习了多线程程序的评价标准,同时也了解到这些评价标准有时是互相制约的。

第1章:Single Threaded Execution模式——能通过这座桥的只有一个人

本章将介绍多线程编程中最基础的一种设计模式——Single Threaded Execution模式。该模式可以确保执行处理的线程只能是一个,这样就可以有效防止实例不一致。本章还将深入介绍Java语言的synchronized关键字,并给出计数信号量java. util. concurrent . Semaphore的示例程序。

第2章:Immutable模式——想破坏也破坏不了

本章将介绍Immutable模式,即实例一旦创建完毕,其内容便不可更改的模式。在该模式下,由于实例不会不一致,所以无需执行互斥处理,程序性能也能提高。本章还将讲述Java语言中final的含义,并给出Collections. synchronizedList及java. util. concurrent . CopyOnWriteArrayList的示例程序。

第3章:Guarded Suspension模式——等我准备好哦

本章将介绍Guarded Suspension 模式,即在实例进入目标状态之前,防止线程继续执行的模式。该模式也可以防止实例不一致。通过本章还可以练习Java语言中的wait方法和notifyAll方法的使用。本章还将给出阻塞队列java.util. concurrent . LinkedBlockingQueue的示例程序。

第4章:Balking模式——不需要就算了

第4章将介绍Balking模式,即如果实例未进入目标状态,则中断方法执行的模式。该模式可防止执行无效的等待和多余的方法。

第5章:Producer-Consumer模式——我来做, 你来用

第5章将介绍Producer-Consumer模式。在该模式下,多个线程能够协调运行。采用该模式时,生成数据的线程与使用数据的线程在并发运行时不会互相抢占。本章还将给出阻塞队列java . util . concurrent . ArrayBlockingQueue的示例程序。

第6章:Read-WriteLock模式——大家一起读没问题, 但读的时候不要写哦

第6章将介绍Read-Write Lock模式,该模式会采用灵活的互斥处理。在该模式下,写数据的线程只能有一个,但读数据的线程可以有很多。该模式能够提高程序的整体性能。本章还将给出可重人的java.util.concurrent. locks . Reent rantReadWriteLock的示例程序。

第7章:Thread-Per-Message模式——这项工作就交给你了

第7章将介绍Thread-Per-Message模式,即将处理委托给其他线程的模式。在该模式下,线程可以将任务委托给其他线程,自己则直接处理接下来的工作。该模式能够提高程序的响应性。本章还将介绍Java语言中内部类的使用方法,并给出java .util . concurrent包中Executor和ExecutorService的示例程序。

第8章:Worker Thread模式——工作没来就一直等, 工作来了就干活

第8章将介绍WorkerThread模式,即多个线程通过线程池进行等待,然后按照顺序接受工作并执行的模式。该模式可减少创建线程时的资源消耗,还可以通过调节等待线程的个数来控制可用的资源量。本章还将介绍AWT及Swing ( JFC )的线程处理方法,并给出通过java. util. concurrent包来使用线程池的示例程序。

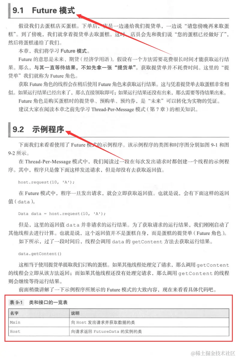
第9章:Future 模式——先给您提货单

第9章将介绍Future模式。在该模式下,可以同步获取交给其他线程的任务的结果。该模式适用于调用异步方法的情况。另外,本章还将给出java .util.concurrent. Future、FutureTask及Callable的示例程序。

第10章:Two-Phase Termination模式——先收拾房间再睡觉

本章将介绍用于终止线程的Two-Phase Termination模式。该模式能够采用合适的终止处理来安全地终止线程。本章还将介绍线程的中断处理,并给出java . util. concurrent包中CountDownLatch、CyclicBarrier 的示例程序。

第11章:Thread-Specific Storage模式——个线程一个储物柜

第11章将介绍Thread-Spcific-Storage模式。在该模式下,每个线程都会拥有自己的变量空间。采用该模式时,多个线程之间的变量空间是完全分离的,所以并不需要执行互斥处理。本章还将介绍java. lang . ThreadLocal类的使用方法。

第12章:Active Object模式——接收异步消息的主动对象

第12章将介绍Active Object模式。在该模式下,程序会创建主动对象。该主动对象将接收外部消息,并交由自已的线程来处理。采用该模式时,方法调用和方法执行是彼此分开的。本章还将给出使用了java. util .concurrent包中的类的示例程序。

第13章:总结——多线程编程的模式语言

第13章将采用模式语言的形式归纳本篇所介绍的12种模式之间的关系。

最后,笔者还整理了一些Java多线程面试题~~~