easycar 分布式事务更新日记

232 阅读1分钟

easycar 是什么?

easycar 是一个用 go 实现的支持两阶段提交协议的分布式事务框架。它的全称是(easy commit and rollback).

更多关于 easycar 看这篇文章:easycar

架构图

Features

同时支持协议和事务模式混用

在一组分布式事务中,每个 RM 可以使用不同的传输协议(HTTP/gRPC),也可以使用不同的事务模式(TCC/Sage...),因此允许 RM 协议和事务模式的混合使用。

支持并发执行事务

支持分层并发执行每个 RM 。 对参与的 RM 设置分层,同一层的 RM 可以并发调用,一层处理完毕再接下一层。

服务注册和发现

暂时只支持 etcd 。

负责均衡

提供:

  • IPHash
  • ConsistentHash
  • P2C
  • Random
  • R2
  • LeastLoad
  • Bounded

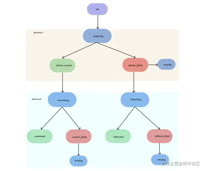
成功的例子

失败的例子

状态

Easycar: github.com/wuqinqiang/…

Client-go: github.com/easycar/cli…

Examples: github.com/easycar/exa…

觉得还行,star 支持一下,大佬轻喷