思维导图display:flex弹性盒子

3,670 阅读3分钟

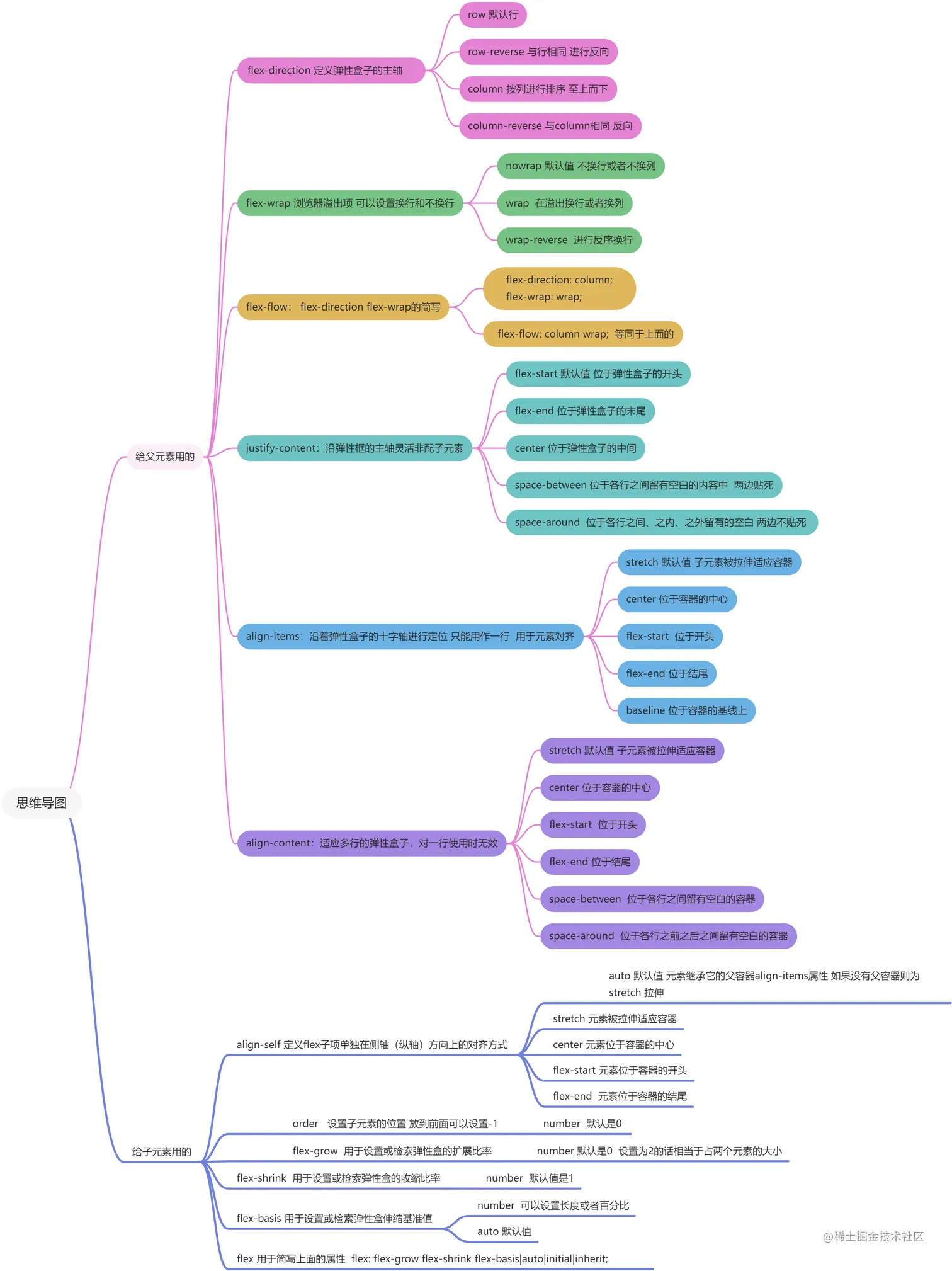
web开发中,弹性盒子是必备的基本知识,我做了一张思维导图,方便你来使用它。你可以收藏下来方便查找

思维导图.jpg 弹性盒子主要可以分为俩类,一个是给父元素添加的,一个是给子元素添加的,下面我用文字来描述他们

给父元素

一共6种类型的弹性容器

flex-direction 设置子元素排序是行或者列

  • flex-direction:row; 设置按照行进行排列
  • flex-direction:column; 按照列进行排序
  • flex-direction: column-reverse;按照列进行反向排序 severse反序
  • flex-direction:row-reverse;按照行进行反向排序

flex-wrap 浏览器溢出项 可以设置换行和不换行

  • flex-wrap: nowrap; 默认值不换行
  • flex-wrap: wrap;  在溢出换行或者换列
  • flex-wrap: wrap-reverse  进行反序换行

flex-flow flex-direction:flex-wrap;的简写

  • flex-direction: column; flex-wrap: wrap; (相当于)flex-flow: column wrap;

justify-content 沿弹性框的主轴灵活非配子元素

  • justify-content: flex-start 默认值 位于弹性盒子的开头
  • justify-content: flex-end 位于弹性盒子的末尾
  • justify-content: center 位于弹性盒子的中间
  • justify-content: space-between 位于各行之间留有空白的内容中  两边贴死
  • justify-content: space-around  位于各行之间、之内、之外留有的空白 两边不贴死

align-items 沿着弹性盒子的十字轴进行定位 只能用作一行  用于元素对齐

  • align-items: stretch 默认值 子元素被拉伸适应容器
  • align-items: center 位于容器的中心
  • align-items: flex-start  位于开头
  • align-items: flex-end 位于结尾
  • align-items: baseline 位于容器的基线上

align-content 适应多行的弹性盒子,对一行使用时无效

  • align-content: stretch 默认值 子元素被拉伸适应容器
  • align-content: center 位于容器的中心
  • align-content: flex-start  位于开头
  • align-content: flex-end 位于结尾
  • align-content: space-between  位于各行之间留有空白的容器
  • align-content: space-around  位于各行之前之后之间留有空白的容器

给子元素

align-self 定义flex子项单独在侧轴(纵轴)方向上的对齐方式

  • ​auto 默认值 元素继承它的父容器align-items属性 如果没有父容器则为stretch 拉伸
  • ​stretch 元素被拉伸适应容器
  • ​center 元素位于容器的中心
  • ​flex-start 元素位于容器的开头
  • ​flex-end  元素位于容器的结尾

order   设置子元素的位置 放到前面可以设置-1

  • number  默认是0

flex-grow  用于设置或检索弹性盒的扩展比率

  • number  默认是0
  • 设置为2的话相当于占两个元素的大小

​flex-shrink  用于设置或检索弹性盒的收缩比率

  • number  默认值是1

flex-basis 用于设置或检索弹性盒伸缩基准值

  • ​auto 默认值
  • ​number  可以设置长度或者百分比

flex 用于简写上面的属性 

  • flex: flex-grow flex-shrink flex-basis|auto|initial|inherit;

我的博客即将同步至腾讯云开发者社区,邀请大家一同入驻:cloud.tencent.com/developer/s…