本文已参与「新人创作礼」活动.一起开启掘金创作之路。
任务1:旅馆住宿系统测试用例设计(忽略房间状态)
需求:某旅馆住宿系统可为游客办理房间选定、房间支付及房间管理相关任务,此系统默认房间资源始终保持充足的状态。其需求描述如下:当支付房间全款(即预期入住天数内所有房款)或支付房间房款不足(仅支付订金),选择“单人间”、“双人间”或“豪华间”,则相应类型的房间被开启。若游客支付房款不足,则在开启房门的同时系统提示房款支付不足。
解:
**1.分析需求找到因和果 **
原因:
1-选择单人间
2-选择双人间
3-选择豪华间
4-支付全款
5-支付房款不足
结果:
7-开启单人间
8-开启双人间
9-开启豪华间
10-该类型的房门被打开并且提示信息支付房间房款不足
2.添加约束和中间结点
通过分析需求,发现原因1、原因2和原因3不可能同时出现,添加约束E,添加中间结点11已选择房间类型,原因4和原因5也是不可能同时出现,添加约束E,添加中间结点12已选择支付房款。
3.画出因果图
写出判断表
| 输入条件 | 选择单人间(1 ) | 1 | 0 | 0 | 0 | 1 | 0 | 0 | 0 | 1 | 0 | 0 | ||
|---|---|---|---|---|---|---|---|---|---|---|---|---|---|---|
| 选择双人间(2 ) | 0 | 1 | 0 | 0 | 0 | 1 | 0 | 0 | 0 | 1 | 0 | |||
| 选择豪华间(3 ) | 0 | 0 | 1 | 0 | 0 | 0 | 1 | 0 | 0 | 0 | 1 | |||
| 支付全款(4 ) | 1 | 1 | 1 | 1 | 0 | 0 | 0 | 0 | 0 | 0 | 0 | |||
| 支付房款不足(5 ) | 0 | 0 | 0 | 0 | 1 | 1 | 1 | 1 | 0 | 0 | 0 | |||
| 中间结果 | 已选择房间类型(11 ) | 1 | 1 | 1 | 0 | 1 | 1 | 1 | 0 | 1 | 1 | 1 | ||
| 已支付房款(12 ) | 1 | 1 | 1 | 1 | 1 | 1 | 1 | 1 | 0 | 0 | 0 | |||
| 输出结果 | 开启单人间(6 ) | 1 | 0 | 0 | 0 | 1 | 0 | 0 | 0 | 0 | 0 | 0 | ||
| 开启双人间(7 ) | 0 | 1 | 0 | 0 | 0 | 1 | 0 | 0 | 0 | 0 | 0 | |||
| 开启豪华间(8 ) | 0 | 0 | 1 | 0 | 0 | 0 | 1 | 0 | 0 | 0 | 0 | |||
| 该类型的房门被打开并且提示信息支付房间房款不足(9 ) | 0 | 0 | 0 | 0 | 1 | 1 | 1 | 0 | 0 | 0 | 0 | |||
| 测试用例 | Y | Y | Y | Y | Y | Y | Y | Y | Y | Y | Y |
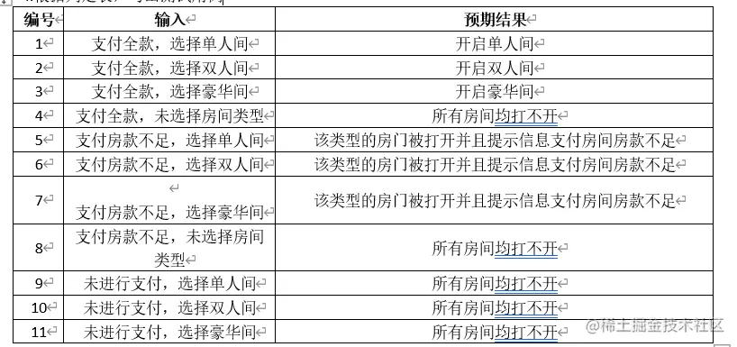
4.根据判定表,写出测试用例
| 编号 | 输入 | 预期结果 |
|---|---|---|
| 1 | 支付全款,选择单人间 | 开启单人间 |
| 2 | 支付全款,选择双人间 | 开启双人间 |
| 3 | 支付全款,选择豪华间 | 开启豪华间 |
| 4 | 支付全款,未选择房间类型 | 所有房间均打不开 |
| 5 | 支付房款不足,选择单人间 | 该类型的房门被打开并且提示信息支付房间房款不足 |
| 6 | 支付房款不足,选择双人间 | 该类型的房门被打开并且提示信息支付房间房款不足**** |
| 7 | 支付房款不足,选择豪华间 | 该类型的房门被打开并且提示信息支付房间房款不足 |
| 8 | 支付房款不足,未选择房间类型 | 所有房间均打不开 |
| 9 | 未进行支付,选择单人间 | 所有房间均打不开 |
| 10 | 未进行支付,选择双人间 | 所有房间均打不开 |
| 11 | 未进行支付,选择豪华间 | 所有房间均打不开 |