433MHz 自发电无线控制器

601 阅读2分钟

本篇博文为各位分享DF创客社区一款有意思的设备,433MHz自发电无线开关。

对物联网、嵌入式、智能家居技术感兴趣的小伙伴请关注公众号:美男子玩编程,公众号优先推送最新技术博文,创作不易,请各位朋友多多点赞、收藏、关注支持~

之前为各位分享过,433MHz无线控制器和无线插座。

​它们的发送控制器必须使用电池供电,这种供电方式可能会遇到换电池麻烦,电池在潮湿环境易腐蚀,电池污染环境等问题。

433MHz自发电无线开关解决了以上问题,它的供电方式非常有趣。

它是由微型发电机和433MHz射频电路组成。

微型发电机利用电磁感应原理,能够将按压的动能转化为电能,射频电路将微型发电机的电能进行整流、储能,最终将信号无线发射出去。

​UP主小时候特别喜欢玩儿的手捏式发电筒也是这种原理通过将按压的动能转化为电能,实现给灯泡供电。

​433MHz自发电无线开关的设计比较简单。

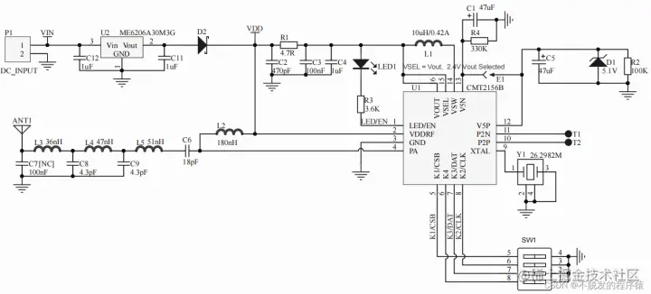
使用华普微电子CMT2156B OOK(On-Off Keying,二进制启闭键控)编码发射芯片实现信号发送。

它是一款针对微能量收集并进行发射的单芯片,支持240至960MHz的能量收集无线发射的应用。

​CMT2156B可以独立运行无需外部MCU控制,且功耗极低,睡眠电流小于20nA。

​433MHz自发电无线开关,这种供电方式适合作为一个免维护的开关,通过长期监测按压、碰撞等状态的变化发送信号,适用于制作无线门铃、呼叫器、点餐器、墙面开关等装置。

​最后通过一个小实验了解该设备的使用吧。

使用Arduino写一段简单的控制程序,监控无线接收器的IO状态,组网匹配成功,按压无线发送器后,无线接收器会反转IO,输出高、低电平,控制LED灯的开关状态。