**文献:**菜用大豆可溶性糖含量的GWAS及相关候选基因的鉴定
摘要
可溶性总糖(TSS)是大豆籽粒的重要成分,对大豆风味有重要影响。 作者在两种环境下对264份种质资源进行了调查。利用GWAS获得了27个有意义的SNPs关联。两种环境中均鉴定出显著的SNPs。
利用RT-PCR技术对菜用大豆种子中TSS含量进行鉴定,并进行候选基因分析,发现9个候选基因可能是菜用大豆种子中TSS含量的调节因子,这些基因可能参与了大豆种子可溶性糖含量的调控。
关键词
可溶性总糖; GWAS; 菜用大豆; R6阶段
介绍
大豆是世界上最重要的经济作物之一。 菜用大豆是一种特殊的大豆,通常在R6-R7阶段收获,此时种子饱满,豆荚绿色,可供食用。可溶性糖是影响鲜食种子感官品质的重要因素,也是影响鲜食和甜味的关键因素。
可溶性糖含量是一个复杂的品质性状,受多基因控制和环境因子的影响。 在大豆中,连锁图谱和全基因组关联研究(GWAS)已被有效地用作揭示品质性状遗传基础的精确工具。
GWAS或连锁不平衡(LD)作图是鉴定一组性状与遗传标记或候选基因之间关系的有效方法。 与QTL定位相比,GWAS提供了一种更有效的策略,节省了时间和人力。
重要的是,GWAS利用了具有较高遗传变异量的自然群体,使得无需构建遗传群体就能识别遗传标记。 GWAS已广泛应用于大豆但是只有很少的研究用这种方法来研究可溶性糖的含量,从而鉴定出一组分布在不同大豆染色体上的相关标记。
在之前的研究中,我们对大豆材料进行了重测序,共鉴定了2597425个SNPs。 在此,我们进行了全基因组关联研究,以解剖菜用大豆种子R6生育期可溶性糖的遗传结构。 该策略使我们在两种环境下共识别出5个关联,与27个显著的SNPs,其中两个峰值SNPs位于CHr.06,两个位于CHr.15。 通过对参考基因组的基因注释和实时定量PCR(RT-PCR)分析,筛选出9个与R6期可溶性糖含量相关的候选基因。
材料和方法
植物材料与实验条件
选择264份中国种质资源,其中地方种质52份,良种212份,构建了组合图谱。 新鲜菜用大豆种子在R6阶段采集样品,立即转移到液氮中,最后在-80◦C下储存,以测定可溶性糖含量和提取RNA。
菜用大豆鲜种子TTS的测定
为了测定可溶性糖,在R6期收获50个新鲜豆荚,在105℃烘箱中保存30分钟,在80℃烘干,然后研磨。 每个样本取自多种不同的植物,混合作为生物复制,用蒽酮比色法测定大豆种子可溶性糖含量。
全基因组关联分析GWAS
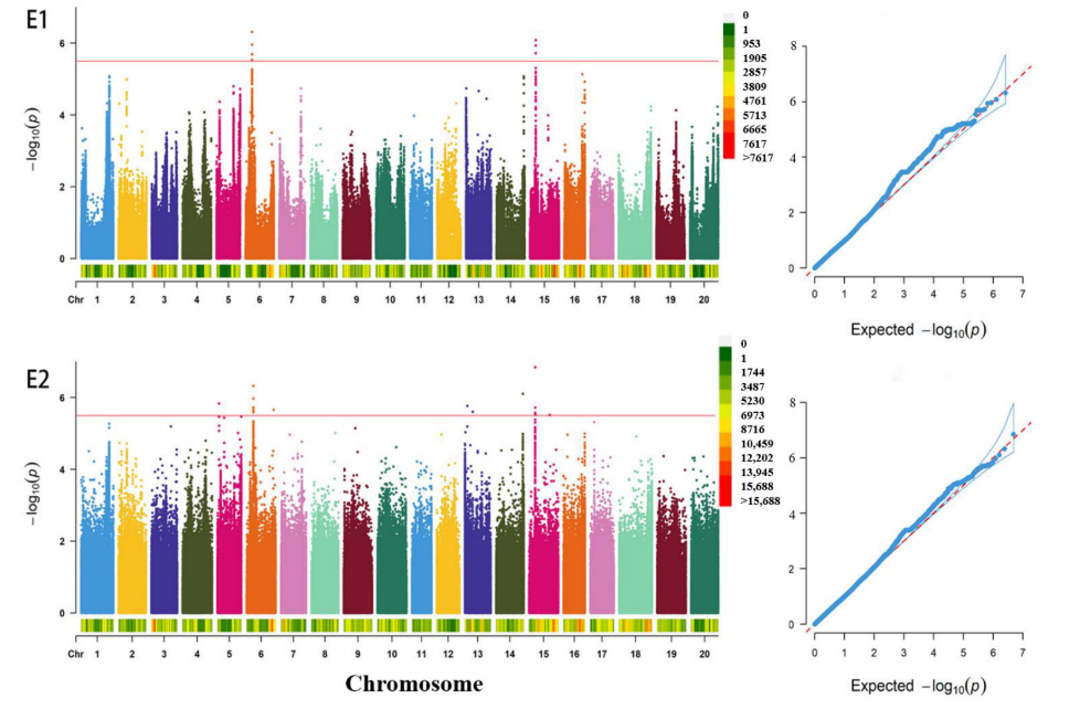
利用SNP数据对菜用大豆可溶性糖含量进行全基因组关联研究。 该数据集由2,597,425个SNPs组成。 GWAS采用R软件中的基因组关联与预测集成工具包(GAPIT),在GWAS运行的同时自动计算群体结构和亲缘关系。曼哈顿图和qq图是用R包Cmplot生成。
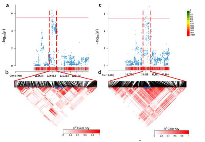
可溶性总糖是一个受不同位点调控的复杂数量性状。 本研究将阈值定为log10(p)>5.5,以检测更多与TSS相关的SNPs,更好地理解大豆TSS的发生机制。 此外,将阈值设置为低于-log10(1/n),n作为SNP的数目)是一种常见且有效的策略从自然群体重测序揭示了以往研究中目标性状的遗传基础。 根据我们以前的工作19264个大豆的连锁不平衡(LD)衰减速率为120kb,并用“LDHeatMap”的R包生成了GWAS结果中与周围峰的LD热图。
候选基因介绍
我们通过在120kb的峰值SNPs(最显著的SNPs具有最大log10(P)值)范围内的LD衰减距离上和下游的基因,确定了与鲜食菜用大豆种子可溶性总糖有关的潜在候选基因。 从Soybase数据库中获得候选区域大豆基因的功能注释。 我们使用大豆参考基因组版本WM82.A2.V1。
候选基因的RT-PCR
用试剂盒提取大豆种子不同发育阶段的总RNA。 用1%琼脂糖凝胶检测RNA的污染和降解,每个组织中包含三个生物重复。从基因模块中根据其结节内基因意义选择目标候选基因,并从大豆参考基因组数据库中获得注释信息结果。
结果
表型变异
连续两年(2019年和2020年)共种植264份种质材料,在R6发育阶段测定可溶性总糖(TSS)。 在本研究中,E1和E2的TSS值范围分别为0.76%~13.99%和0.58%~13.62%。 新鲜种子可溶性糖呈连续分布。

可溶性总糖GWAS
我们利用混合线性模型(MLM)对2597425个SNPs进行了可溶性糖的GWAS分析。 GWAS结果的曼哈顿图和qq图如图所示。这项分析使我们能够识别出五个关联与27个TSS含量的显著性SNPs。这些结果表明,鲜食菜用大豆种子可溶性糖含量受多基因控制。 单个SNP可解释8.70%-18.77%的表型变异。 如图所示,与TSS相关的显著SNPs主要在CHr.06和CHr.15上并表现出强烈的连锁不平衡。

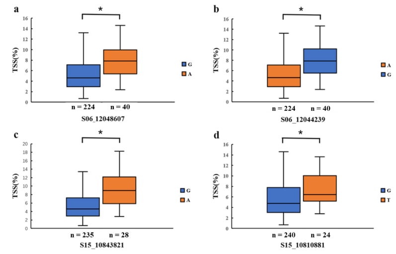
此外,在两个环境中,我们发现两个峰值SNPs分别位于CHR.15和CHR.06。 注释分析表明,这些SNPs是同义变异,没有氨基酸变化。 在本研究的品种和地方品种中,我们观察到携带SNP S06_12048607-A等位基因的大豆材料的TSS平均值显著高于携带S06_12048607-G等位基因的大豆材料,而SNP S06_12044239正好相反。 携带SNP S15_10843821-A等位基因和SNP S15_10810881-T等位基因的大豆材料的TSS平均值显著高于携带S15_10843821-G等位基因和S15_10810881-G等位基因的大豆材料,说明这些区域是菜用大豆种子R6发育期可溶性总糖含量的关键区域。


候选基因鉴定
我们发现SNPs峰值S15_10810881和S15_10843821相距30kb,而S06_12044239和S06_12048607相距50kb。 根据基因注释,我们在CHR.06和CHR.15上的这些区域附近分别鉴定出26和25个候选基因。 为了确定哪些基因与鲜食种子可溶性糖有关,我们采用RT-PCR技术,研究了这些基因在总可溶性糖含量差异显著的大豆材料中的表达。

结果表明,Chr.06上有10个基因表达低于检测水平,Chr.15上有12个基因表达低于检测水平,18个基因无明显变化。 在R6期,大豆种质中有7个基因(Chr.06上)和4个基因(Chr.15上)表现出显著差异。 通过对可溶性总糖差异显著的大豆材料的表达水平分析,发现Glyma.06G146500、Glyma.06G147600、Glyma.06G148300、Glyma.06G148600、Glyma.06G148800、Glyma.06G148900、Glyma.15G134400、Glyma.15G135100和Glyma.15G135200基因存在显著差异。 为进一步确定与TSS相关的基因,采用RT-PCR技术分析了开花后14d至28d的相关基因表达。 结果表明,除GlymA.06G147600和GlymA.06G148900外,14个DAF和28个DAF之间多数基因的表达水平存在显著差异。 最后,Glyma.15G135200基因在14~28DAF之间的表达量增加,而其他基因的表达量减少。

根据大豆参考基因组(WM82.A2.V1)的基因注释,我们确定了9个候选基因的同源基因,具体为AT2G21950、AT5G09900、AT1G43130、AT5G09880、AT1G76010、AT5G11720、AT1G30690、AT1G49950和AT1G30690。 这9个基因在大豆种子发育过程中表达差异显著。
讨论
TSS可溶性总糖含量是影响鲜食菜用大豆种子口感的重要指标之一,高可溶性糖种子品种的开发是目前菜用大豆改良中最具挑战性的课题之一。
因此,研究大豆中控制这一性状的基因对提高菜用大豆品质具有重要意义。 在我们的表型数据集中,在可溶性糖中观察到的大表型变异使我们能够识别出影响最大的基因。 鲜种子可溶性糖呈正态分布,变化范围为0.58%~13.99%,与前人研究结果基本一致。
鲜食大豆种子可溶性糖是一个复杂的数量性状,由多个遗传位点控制,每个位点都表现出较小的效应。 由于环境因素的不同,这些微小的影响极难解开。 几个大豆糖相关性状位点已在不同的独立研究中报道。
我们对R6发育阶段的可溶性糖总量进行了GWAS分析。 利用一个遗传变异丰富的自然群体,我们在Chr.05、06、13、14上鉴定了5个涉及27个SNPs的可溶性糖相关联和15个解释了8.70%~18.77%的表型变异。 在Chr.06和15上,4个物理位置相近的显着SNPs位于不同的环境中,表明这些SNPs对测定可溶性糖含量至关重要。 SNPs S06_12044239和S06_12048607与前人报道的4个QTLs重叠,分别位于种子蛋白、种皮开裂、种子甘油素和节数。 变体S15_10810881和S15_10843821是首次在此描述。
在Chr.06上的两个大效应SNP标记的候选区域内,共有5个潜在候选基因与R6期可溶性总糖相关。 在CHR.06上,Glyma.06G146500基因与编码SKP1相互作用伙伴6的AT2G21950同源。 ATSKIP参与细胞分裂素调节的叶片启动和其他几个生理过程,包括开花、细胞周期调控、光形态建成和拟南芥的逆境耐受。 Glyma.06G148300编码26S蛋白酶体调节蛋白亚基RPN5的两种异构体之一,并与副基因RPN5B独立而冗余地发挥作用。
Book表明编码调节颗粒非ATP酶亚基(RPN5)的基因对在蛋白酶体功能和拟南芥发育中具有独特的作用。 在普通菜豆中,RPN5是最有潜力的ACC脱氨酶活性和溶解各种无机和有机磷的菌株,对植物病原真菌的生长有很强的抑制作用。 Glyma.06G148600编码位于高尔基体的LCV2-likeCov2蛋白Glyma.06G148700是编码CC1样蛋白的剪接因子,Glyma.06G148800编码ALBA DNA/RNA结合蛋白。 ALBA蛋白通过控制发育基因表达参与多种调控途径,并与核糖体亚基、翻译因子和其他RNA结合蛋白相互作用。
在Chr.15上的两个大效应SNP标记的候选区中,有4个与R6期可溶性总糖相关的潜在候选基因。 在Chr.15上,Glyma.15G133700编码糖基水解酶家族蛋白(AGLU1)。 在水稻中,Aglu1对抗真菌病害的抗性至关重要,与RCH10协同作用可进一步增强抗菌活性。 GlymA.15G134400与AT1G30690同源,AT1G30690编码类SEC14P磷脂酰家族蛋白(PITPs)。 PITPs可以从ER中动员PI,为驻留激酶提供磷酸化的底物。 Glyma.15G135100编码端粒重复序列结合因子(TRB1),是一个来自单myb-组蛋白(SMH)家族的蛋白质。
在苹果中,MDTRB1是花青素和原花青素积累的正调节因子,并与MDMYB9相互作用,调节JA介导的花青素和原花青素积累。 Glyma.15G135200基因与编码苯甲酚酸羟化酶(ATKAO2)的AT2G32440同源。 在拟南芥中,ATKAO2与赤霉素生物合成基因有关,该基因是CYP88A亚家族的一类细胞色素P450单加氧酶的一部分,该酶催化苯甲酚酸(KA)转化为赤霉素(GA)GA12(所有气体的前体)。 9个基因的表达量在大豆种子发育早期(14~28d)或显着增加或显着降低。
综合结果表明,这些基因可能参与菜用大豆种子发育的调控,从而影响R6发育期种子可溶性总糖含量。
本文由mdnice多平台发布