阿里Redis技术修炼宝典,神功大成指日可待

114 阅读4分钟

Redis 基本概念

Redis是使用c语言开发的一个高性能键值数据库。Redis可以通过一些键值类型来存储数据。
键值类型:
String字符类型
map散列类型
list列表类型
set集合类型
sortedset有序集合类型

发展历史

2008年,意大利的一家创业公司Merzia推出了一款基于MySQL的网站实时统计系统LLOOGG,然而没过多久该公司的创始人 Salvatore Sanfilippo便 对MySQL的性能感到失望,于是他决定亲自为LLOOGG量身定做一个数据库,并于2009年开发完成,这个数据库就是Redis。 不过Salvatore Sanfilippo并不满足只将Redis用于LLOOGG这一款产品,而是希望更多的人使用它,于是在同一年Salvatore Sanfilippo将Redis开源发布,并开始和Redis的另一名主要的代码贡献者Pieter Noordhuis一起继续着Redis的开发,直到今天。
Salvatore Sanfilippo自己也没有想到,短短的几年时间,Redis就拥有了庞大的用户群体。Hacker News在2012年发布了一份数据库的使用情况调查,结果显示有近12%的公司在使用Redis。国内如新浪微博、街旁网、知乎网,国外如GitHub、Stack Overflow、Flickr等都是Redis的用户。
VMware公司从2010年开始赞助Redis的开发, Salvatore Sanfilippo和Pieter Noordhuis也分别在3月和5月加入VMware,全职开发Redis。

应用场景

缓存(数据查询、短连接、新闻内容、商品内容等等)。(最多使用)
分布式集群架构中的session分离。
聊天室的在线好友列表。
任务队列。(秒杀、抢购、12306等等)
应用排行榜。
网站访问统计。
数据过期处理(可以精确到毫秒)

今天公开了一份宝藏的技术笔记,【+jcc4261获取】由阿里技术专家整理出来的Redis技术笔记

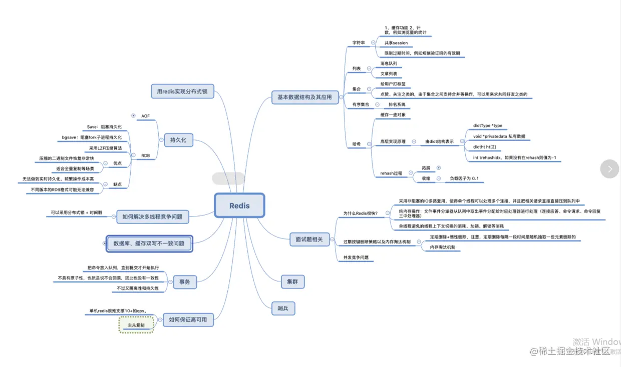
首先,上一套Redis思维脑图

这一套Redis的思维脑图还是非常详细具体的,内容比较多,图片展示的是“简约版”,实际上还有更完整的内容,“+”键未展开,Redis的思维导图能够更好地去帮助我们理解这本笔记的内容,也让我们在学习Redis的时候有一个更清晰的思路。

Redis思维导图内容:

  • 基本数据结构及其应用:字符串+列表+集合+有序集合+哈希

  • 用Redis实现分布式锁

  • 持久化:AOF+RDB

  • 如何解决多线程竞争问题

  • 数据库、缓存双写不一致问题

  • 事务

  • 如何保证高可用

  • 哨兵

  • 集群

  • 面试题相关

然后,上正菜:Redis技术笔记

1.认识Redis(Redis简介+Redis数据结构简介)

2.使用Redis构建Web应用(登录和cookie缓存+使用Redis实现购物车+网页缓存+数据行缓存+网页分析)

3.Redis命令(字符串+列表+集合+散列+有序集合+发布与订阅+其他命令)

4.数据安全与性能保障(持久化选项+复制+处理系统故障+Redis事务+非事务型流水线+关于性能方面的注意事项)

5.使用Redis构建支持程序(使用Redis来记录日记+计数器和统计数据+查找IP所属城市及国家+服务的发现与配置)

6.使用Redis构建应用程序组件(自动补全+分布式锁+计数信号量+任务队列+消息拉取+使用Redis进行文件分发)

7.基于搜索的应用程序(使用Redis进行搜索+有序索引+广告定向+职位搜索)

8.构建简单的社交网站(用户和状态+主页时间线+关注者列表和正在关注列表+状态消息的发布与删除+流API)

9.降低内存占用(短结构+分片结构+打包存储二进制位字节)

10.扩展Redis(扩展读性能+扩展写性能和内存容量+扩展复杂的查询)

11.Redis的Lua脚本编程(在不编写C代码的情况下添加新功能+使用Lua重写锁和信号量+移除WATCH/MULTI/EXEC事务+使用Lua对列表进行分片)

最后,Redis面试题也要有

  • 说说Redis基本数据类型有哪些吧
  • Redis为什么快呢?
  • 那为什么Redis6.0之后又改用多线程呢?
  • 知道什么是热key吗?热key问题怎么解决?
  • 什么是缓存击穿、缓存穿透、缓存雪崩?
  • Redis的过期策略有哪些?
  • 那么定期+惰性都没有删除过期的key怎么办?
  • 持久化方式有哪些?有什么区别?
  • 怎么实现Redis的高可用?
  • 能说说redis集群的原理吗?
  • 了解Redis事务机制吗?

更多BATJM等大厂Redis面试题(108道):

总结

一来,阅读可以提高编程能力。学习都从模仿开始,不管是入门时阅读教程里的示例代码,还是进阶时阅读优秀项目源码,都是很好的学习方式。

二来,阅读可以提高 debug 能力。只有练习积累的阅读代码的能力,才能看懂代码,从而快速准确地定位代码中的问题。