内存泄漏以及eslint内存泄漏排查工具开发

1,584 阅读6分钟

内存泄漏以及eslint内存泄漏排查工具开发

主要内容有两部分:

  1. 内存泄漏的原因及场景案例
  2. 根据案例开发eslint内存泄漏排查插件

项目地址

项目地址:(eslint-study-notes)[github.com/goblin-pitc…]

项目共包含两部分:

  1. eslint配置和自动format
  2. eslint内存泄露插件开发

前端内存泄漏问题

内存泄漏原因

像js这种自带垃圾回收机制的语言,产生内存泄漏的原因不外乎是定义了全局的对象、事件,定时器,而没有及时清理,导致随着程序运行,内存占用越来越高。

全局事件

常见于在window、document上添加事件未及时解绑。需要注意的是,绑定事件必须保证addEvenetListenerremoveEventListener参数的一致性

const f = function(){}
// eq1 解绑失败,f.bind(this)生成了新的函数对象
window.addEvenetListener('click', f.bind(this))
window.removeEvenetListener('click', f.bind(this))

// eq2 解绑失败,第三个参数不一致
window.addEvenetListener('click', f, false)
window.removeEvenetListener('click', f, true)

// 查看window绑定函数
getEventListeners(window)

全局变量

全局变量不一定是指挂在window下的对象,单个js文件中,直接定义该文件在文件全局下的变量也属于全局变量。当某个代码逻辑生命周期中修改了全局变量后,该生命周期结束时,应移除修改部分。

import 'echarts' from echarts;
const obj = {};
// 比较危险方法,修改了全局变量obj,且作为导出项,不可控
export const injectData = (key, val) => {
  obj[key] = val;
}

......

// 使用第三方库时,应注意文档中关于创建对象的描述
// echarts.init生成chart对象时,会将该对象挂载在全局的echarts下,调用dispose方法才能销毁
function Comp() {
  useEffect(()=>{
      const chart = echarts.init(element, undefined, opts);
  		chart.setOption(option);
    	// 此处应加上注释中的代码
    	// return () => chart.dispose()
  }, [])
}

定时器

诸如setIntervalrequestAnimationFrame这类生成全局定时器的函数,需要在退出对应业务代码生命周期时进行销毁。

常规情况比较容易判断,但异步递归 + setTimeout的场景容易被忽略:

let timer;
async function loopFetchData() {
  const data = await fetchData();
	timer = setTimeout(()=>{
    loopFetchData();
  }, 3000)
}

......
// 退出生命周期时
clearTimeout(timer)
timer = null

如上所示用例,看似在退出生命周期时销毁了定时器,但仔细看便能发现,该操作忽略了fetchData处于请求中的状态。

该代码状态如下图所示

loop-setTimeout.png

若要正确结束递归调用,需结束所有虚线表示的异步代码。

较为合理的方式是定义一个退出循环的判断条件,代码如下所示

let toStop;
async function loopFetchData() {
  const data = await fetchData();
  if(toStop) return;
	timer = setTimeout(()=>{
    loopFetchData();
  }, 3000)
}

......
// 进入生命周期时
toStop = false;
......
// 退出生命周期时
toStop = true;

如此,代码结构如下,整个过程有了终结态

loop-setTimeout-right.png

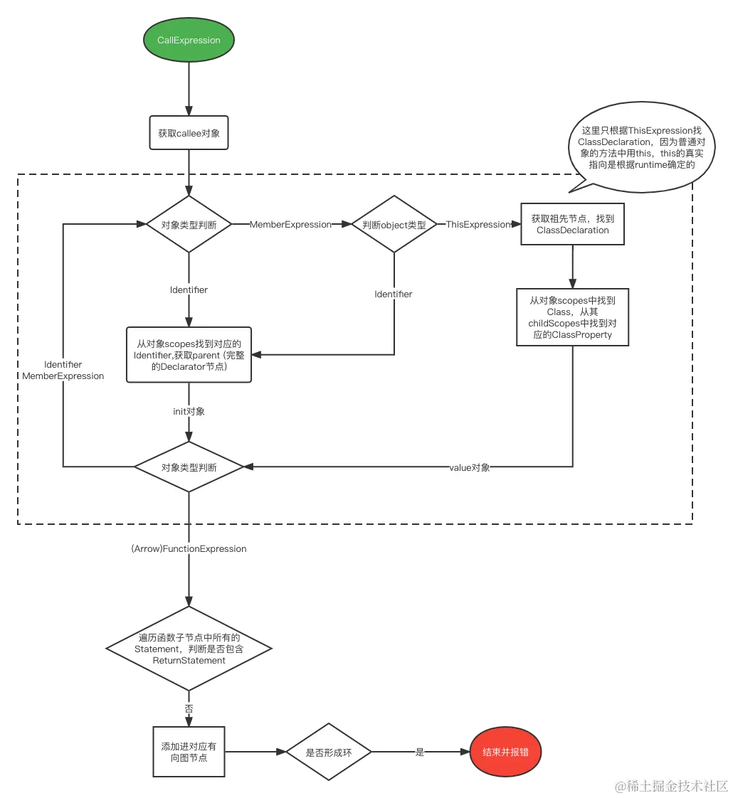
eslint内存泄漏排查插件

前面列举了常见的前端内存泄漏情形,是否可以开发一个eslint插件,辅助内存泄漏的排查工作?

最近开发进度比较紧,没来得及实现所有内存泄漏场景的插件,只开发了递归调用合法性判定插件。

eslint插件开发及原理

这部分内容网上比较多,参考文章

递归调用合法性判定插件

前面说了定时器未回收的问题,我们可以发现,递归调用无论同步异步,最好还是包含return,以避免不必要的问题,因此开发了相关插件。地址如下:

测试方式:

  • 全局安装pnpm

  • 进入代码仓库,pnpm install后执行如下操作

    • cd ./test-pkgs
      pnpm link ../eslint-plugin-memory-leak
      npx eslint ./
      
    • 可在控制台中查看test-pkgs/index.js文件的错误信息

递归的判定

check-recursion.png

函数之间的关系判定

假设函数的引用关系如下,如何最快判定任意两个节点之间的关系(包含、a在b之前等)?

tree.png

我们可以在dfs的同时,给各个节点加上进入、退出的count。以节点a为例,进入时标记起始值为count,再进入子节点d,给d标记起始值count+1,退出d,给d标记终止值count+2,再退出a,a标记终止值count+3......

tree-with-loc.png

可以看到,子节点的起止值必然是父节点的起止值的子集,a节点在b节点之前,则必然满足a.end > b.start。大部分库生成的ast树中,节点都包含startend参数,可用来判定代码块之间的关系;标记完起止值后,仅需O(1)的时间就能获取节点之间的关系。

函数引用的有向图是否形成环

假设函数都是一个节点,方向指的是函数的使用情况,例如:

function a() {
	b()
	c()
}

则有向图的方向表示为a->[b,c]

可以发现,函数的使用逻辑整体是一个有向图,而我们需要做的是判定有向图中是否存在环。

值得注意的是,此处有向图是否包含环的判定,和常见类似算法题不一样的是,并不是要在生成整个有向图之后进行判定,而是在生成有向图的过程中,每添加一个节点都要判定一次

参考无向图找环的Union Find方法:

graph.png

N(0) -> 1,2,3
N(1) -> 0,2
N(2) -> 0,1
N(3) -> 0,4
N(4) -> 3

由于 N(2)∈(N(0) ∪ N(1)),可以判定节点0、1、2组成环。

将此逻辑应用到有向图上

diagraph.png

函数之间的使用关系如下

N(0) -> 2,3,N(2),N(3)
N(1) -> 0,N(0)
N(2) -> 1,N(1)
N(3) -> 4,N(4)
N(4) -> null

可以采用dfs+banList获取各个函数的使用项集合,判定函数的子集中是否包含自身。

小结

由于开发时间不足,以及水平有限,eslint内存泄漏排查插件只完成了很小一部分,相关处理也有很多有待提升的地方,后续随着相关内容的学习和开发将进一步完善。

今年年初入职新公司后,老板支持(情感上支持,没太多排期😭)把这个项目继续搞下去,目前已完成三个规则:

  • event-listener规则:监控事件是否解绑
  • setInterval规则:监控是否有未销毁的定时器
  • import-lib-dispose规则:提供一套配置方案,可以监控配置的第三方库是否销毁
    • 例如mitt库,如果定义了const bus = new Mitt(),可以通过配置,监控所有的bus.on是否存在对应的bus.off行为

在做的规则:

  • 全局引用变量上,数据挂载情况的监控

规则已经在部分项目试点,确实能检测出大部分问题,后续看公司(公司政策)和个人(是否跑路)情况开源