Vue要做权限管理该怎么做?控制到按钮级别的权限怎么做?

815 阅读11分钟

本文已参与「新人创作礼」活动.一起开启掘金创作之路。

Vue要做权限管理该怎么做?控制到按钮级别的权限怎么做?

1 什么是权限?

权限是对特定资源的访问许可,所谓权限控制,也就是确保用户只能访问到被分配的资源

而前端权限归根结底是请求的发起权,请求的发起可能有下面两种形式触发

  • 页面加载触发
  • 页面上的按钮点击触发

总的来说,所有的请求发起都触发自前端路由或视图

所以我们可以从这两方面入手,对触发权限的源头进行控制,最终要实现的目标是:

  • 路由方面,用户登录后只能看到自己有权访问的导航菜单,也只能访问自己有权访问的路由地址,否则将跳转 4xx 提示页
  • 视图方面,用户只能看到自己有权浏览的内容和有权操作的控件
  • 最后再加上请求控制作为最后一道防线,路由可能配置失误,按钮可能忘了加权限,这种时候请求控制可以用来兜底,越权请求将在前端被拦截

2 为什么要做前端权限管理?

前端权限控制并不是新生事物,早在后端 MVC 时代,web 系统中就已经普遍存在对按钮和菜单的显示 / 隐藏控制,只不过当时它们是由后端程序员在 jsp 或者 php 模板中实现的。

随着前后端分离架构的流行,前后端以接口为界实现开发解耦,权限控制也一分为二,前端权限控制的所有权才真正回到了前端。

可能有的同学会想,前后端分别做一套控制,是不是将事情复杂化了,而且从根本上讲前端没有秘密,后端才是权限的关键,那是不是只在后端做控制就可以了。

对于这个问题我们首先应该明确,前后端权限控制他们的控制对象、控制目的和控制手段都不一样,如果仅从技术实现的角度讲,确实只在后端做控制就足够了,但在实际项目中,前端权限控制也有其不可或缺的作用,主要体现为三点:

  • 提升突破权限的门槛;
  • 过滤越权请求,减轻服务端压力;
  • 提升用户体验。

第一点可以理解为前端权限控制是系统安全的排头兵,虽然不是主力,但起码手动输 url、控制台发请求、开发者工具改数据这种级别的入侵可以防范掉;

第二点是为了省钱,不该发的请求干脆就让他发不出去,带宽都是钱买的;

第三点是从用户体验角度出发,一个设计优良的系统理应根据权限为每个用户展现特定的内容,避免在界面上给用户带来困扰,这是前端的本职工作,也是我个人做前端权限最大的动力之一。

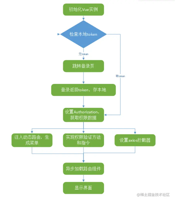
3 Vue 页面显示流程

image.png

从第一步 “初始化 Vue 实例” 到 “获取权限数据” 之间做的其实是用户鉴权,这一步跟权限控制关系不大,怎么做都可以。

这里的做法是用户登录后获得一个 token,然后在请求 Headers 中设置 “Authorization”。token 会存进 sessionStorage 里,用户刷新将直接使用本地 token 授权,并重新获取权限数据,如果本地 token 失效,那么后端应该返回 401 状态码,前端跳回登陆界面。

从 “获取权限数据” 到 “异步加载路由组件” 之间做的是用户权限初始化,分别用addRoutes()方法实现动态路由及菜单,实现全局权限验证方法及指令,以及实现 axios 请求拦截。

因为用的是动态路由方案,当动态路由注入时异步路由组件会开始加载,首次访问通常是加载首页组件,如果是用户刷新,地址栏还保留着之前浏览的的 url,那么动态路由注入后也会正确的加载对应的路由组件,显示对应的界面。

4 怎么做权限管理?

前端权限控制可以分为接口权限、按钮权限、菜单权限、路由权限四个方面。

4.1 接口权限

接口权限目前一般采用jwt的形式来验证,没有通过的话一般返回401,跳转到登录页面重新进行登录

登录完拿到token,将token存起来,通过axios请求拦截器进行拦截,每次请求的时候头部携带token

axios.interceptors.request.use(config => {  
    config.headers['token'] = cookie.get('token')  
    return config  
})  
axios.interceptors.response.use(res=>{},{response}=>{  
    if (response.data.code === 40099 || response.data.code === 40098) { //token过期或者错误  
        router.push('/login')  
    }  
})

4.2 按钮权限

一个页面会有新增,删除,编辑等等按钮。不同用户应该是有不同操作权限的。

方案一
按钮权限也可以用v-if判断

但是如果页面过多,每个页面页面都要获取用户权限role和路由表里的meta.btnPermissions,然后再做判断,比较麻烦。

方案二
通过自定义指令进行按钮权限的判断
step1: 配置路由

{  
    path: '/permission',  
    component: Layout,  
    name: '权限测试',  
    meta: {  
        btnPermissions: ['admin''supper''normal']  
    },  
    //页面需要的权限  
    children: [{  
        path: 'supper',  
        component: _import('system/supper'),  
        name: '权限测试页',  
        meta: {  
            btnPermissions: ['admin''supper']  
        } //页面需要的权限  
    },  
    {  
        path: 'normal',  
        component: _import('system/normal'),  
        name: '权限测试页',  
        meta: {  
            btnPermissions: ['admin']  
        } //页面需要的权限  
    }]  
}

step2: 自定义权限鉴定指令

import Vue from 'vue'  
/**权限指令**/  
const has = Vue.directive('has', {  
    bind: function (el, binding, vnode) {  
        // 获取页面按钮权限  
        let btnPermissionsArr = [];  
        if(binding.value){  
            // 如果指令传值,获取指令参数,根据指令参数和当前登录人按钮权限做比较。  
            btnPermissionsArr = Array.of(binding.value);  
        }else{  
            // 否则获取路由中的参数,根据路由的btnPermissionsArr和当前登录人按钮权限做比较。  
            btnPermissionsArr = vnode.context.$route.meta.btnPermissions;  
        }  
        if (!Vue.prototype.$_has(btnPermissionsArr)) {  
            el.parentNode.removeChild(el);  
        }  
    }  
});  
// 权限检查方法  
Vue.prototype.$_has = function (value) {  
    let isExist = false;  
    // 获取用户按钮权限  
    let btnPermissionsStr = sessionStorage.getItem("btnPermissions");  
    if (btnPermissionsStr == undefined || btnPermissionsStr == null) {  
        return false;  
    }  
    if (value.indexOf(btnPermissionsStr) > -1) {  
        isExist = true;  
    }  
    return isExist;  
};  
export {has}

step3: 在使用的按钮中只需要引用v-has指令

<el-button @click='editClick' type="primary" v-has>编辑</el-button>

4.3 菜单权限

菜单权限,如果说我们没有去某个页面的导航菜单,实际上就是没有去那个页面的权限了。
菜单权限可以理解成将页面与路由进行解耦
方案一
菜单与路由分离,菜单由后端返回

前端定义路由信息

{  
    name: "login",  
    path: "/login",  
    component: () => import("@/pages/Login.vue")  
}

name字段都不为空,需要根据此字段与后端返回菜单做关联,后端返回的菜单信息中必须要有name对应的字段,并且做唯一性校验

全局路由守卫里做判断

function hasPermission(router, accessMenu) {  
  if (whiteList.indexOf(router.path) !== -1) {  
    return true;  
  }  
  let menu = Util.getMenuByName(router.name, accessMenu);  
  if (menu.name) {  
    return true;  
  }  
  return false;  
  
}  
  
Router.beforeEach(async (tofromnext) => {  
  if (getToken()) {  
    let userInfo = store.state.user.userInfo;  
    if (!userInfo.name) {  
      try {  
        await store.dispatch("GetUserInfo")  
        await store.dispatch('updateAccessMenu')  
        if (to.path === '/login') {  
          next({ name: 'home_index' })  
        } else {  
          //Util.toDefaultPage([...routers], to.name, router, next);  
          next({ ...to, replace: true })//菜单权限更新完成,重新进一次当前路由  
        }  
      }    
      catch (e) {  
        if (whiteList.indexOf(to.path) !== -1) { // 在免登录白名单,直接进入  
          next()  
        } else {  
          next('/login')  
        }  
      }  
    } else {  
      if (to.path === '/login') {  
        next({ name: 'home_index' })  
      } else {  
        if (hasPermission(to, store.getters.accessMenu)) {  
          Util.toDefaultPage(store.getters.accessMenu,to, routes, next);  
        } else {  
          next({ path: '/403',replace:true })  
        }  
      }  
    }  
  } else {  
    if (whiteList.indexOf(to.path) !== -1) { // 在免登录白名单,直接进入  
      next()  
    } else {  
      next('/login')  
    }  
  }  
  let menu = Util.getMenuByName(to.name, store.getters.accessMenu);  
  Util.title(menu.title);  
});  
  
Router.afterEach((to) => {  
  window.scrollTo(00);  
});

每次路由跳转的时候都要判断权限,这里的判断也很简单,因为菜单的name与路由的name是一一对应的,而后端返回的菜单就已经是经过权限过滤的

如果根据路由name找不到对应的菜单,就表示用户有没权限访问

如果路由很多,可以在应用初始化的时候,只挂载不需要权限控制的路由。取得后端返回的菜单后,根据菜单与路由的对应关系,筛选出可访问的路由,通过addRoutes动态挂载

这种方式的缺点:

  • 菜单需要与路由做一一对应,前端添加了新功能,需要通过菜单管理功能添加新的菜单,如果菜单配置的不对会导致应用不能正常使用
  • 全局路由守卫里,每次路由跳转都要做判断 **方案二 **

菜单和路由都由后端返回 前端统一定义路由组件

const Home = () => import("../pages/Home.vue");  
const UserInfo = () => import("../pages/UserInfo.vue");  
export default {  
    homeHome,  
    userInfoUserInfo  
};

后端路由组件返回以下格式

[  
    {  
        name: "home",  
        path"/",  
        component: "home"  
    },  
    {  
        name: "home",  
        path"/userinfo",  
        component: "userInfo"  
    }  
]

在将后端返回路由通过addRoutes动态挂载之间,需要将数据处理一下,将component字段换为真正的组件

如果有嵌套路由,后端功能设计的时候,要注意添加相应的字段,前端拿到数据也要做相应的处理

这种方法也会存在缺点:

  • 全局路由守卫里,每次路由跳转都要做判断
  • 前后端的配合要求更高

4.4 路由权限

上面的菜单权限虽然做到能看不见菜单,但是我可以通过直接输入url的方式去没有权限的页面呀,这种情况需要靠我们的路由权限来阻止。
方案一
初始化即挂载全部路由,并且在路由上标记相应的权限信息,每次路由跳转前做校验

const routerMap = [  
  {  
    path'/permission',  
    componentLayout,  
    redirect'/permission/index',  
    alwaysShowtrue// will always show the root menu  
    meta: {  
      title'permission',  
      icon'lock',  
      roles: ['admin''editor'// you can set roles in root nav  
    },  
    children: [{  
      path'page',  
      component() => import('@/views/permission/page'),  
      name'pagePermission',  
      meta: {  
        title'pagePermission',  
        roles: ['admin'// or you can only set roles in sub nav  
      }  
    }, {  
      path'directive',  
      component() => import('@/views/permission/directive'),  
      name'directivePermission',  
      meta: {  
        title'directivePermission'  
        // if do not set roles, means: this page does not require permission  
      }  
    }]  
  }]

这种方式存在以下四种缺点:

  • 加载所有的路由,如果路由很多,而用户并不是所有的路由都有权限访问,对性能会有影响。
  • 全局路由守卫里,每次路由跳转都要做权限判断。
  • 菜单信息写死在前端,要改个显示文字或权限信息,需要重新编译
  • 菜单跟路由耦合在一起,定义路由的时候还有添加菜单显示标题,图标之类的信息,而且路由不一定作为菜单显示,还要多加字段进行标识
    方案二
    初始化的时候先挂载不需要权限控制的路由,比如登录页,404等错误页。如果用户通过URL进行强制访问,则会直接进入404,相当于从源头上做了控制
    登录后,获取用户的权限信息,然后筛选有权限访问的路由,在全局路由守卫里进行调用addRoutes添加路由
import router from './router'  
import store from './store'  
import { Message } from 'element-ui'  
import NProgress from 'nprogress' // progress bar  
import 'nprogress/nprogress.css'// progress bar style  
import { getToken } from '@/utils/auth' // getToken from cookie  
  
NProgress.configure({ showSpinnerfalse })// NProgress Configuration  
  
// permission judge function  
function hasPermission(roles, permissionRoles) {  
  if (roles.indexOf('admin') >= 0return true // admin permission passed directly  
  if (!permissionRoles) return true  
  return roles.some(role => permissionRoles.indexOf(role) >= 0)  
}  
  
const whiteList = ['/login''/authredirect']// no redirect whitelist  
  
router.beforeEach((to, from, next) => {  
  NProgress.start() // start progress bar  
  if (getToken()) { // determine if there has token  
    /* has token*/  
    if (to.path === '/login') {  
      next({ path'/' })  
      NProgress.done() // if current page is dashboard will not trigger afterEach hook, so manually handle it  
    } else {  
      if (store.getters.roles.length === 0) { // 判断当前用户是否已拉取完user_info信息  
        store.dispatch('GetUserInfo').then(res => { // 拉取user_info  
          const roles = res.data.roles // note: roles must be a array! such as: ['editor','develop']  
          store.dispatch('GenerateRoutes', { roles }).then(() => { // 根据roles权限生成可访问的路由表  
            router.addRoutes(store.getters.addRouters// 动态添加可访问路由表  
            next({ ...to, replacetrue }) // hack方法 确保addRoutes已完成 ,set the replace: true so the navigation will not leave a history record  
          })  
        }).catch((err) => {  
          store.dispatch('FedLogOut').then(() => {  
            Message.error(err || 'Verification failed, please login again')  
            next({ path'/' })  
          })  
        })  
      } else {  
        // 没有动态改变权限的需求可直接next() 删除下方权限判断 ↓  
        if (hasPermission(store.getters.roles, to.meta.roles)) {  
          next()//  
        } else {  
          next({ path'/401'replacetruequery: { noGoBacktrue }})  
        }  
        // 可删 ↑  
      }  
    }  
  } else {  
    /* has no token*/  
    if (whiteList.indexOf(to.path) !== -1) { // 在免登录白名单,直接进入  
      next()  
    } else {  
      next('/login'// 否则全部重定向到登录页  
      NProgress.done() // if current page is login will not trigger afterEach hook, so manually handle it  
    }  
  }  
})  
  
router.afterEach(() => {  
  NProgress.done() // finish progress bar  
})

按需挂载,路由就需要知道用户的路由权限,也就是在用户登录进来的时候就要知道当前用户拥有哪些路由权限

这种方式也存在了以下的缺点:

  • 全局路由守卫里,每次路由跳转都要做判断
  • 菜单信息写死在前端,要改个显示文字或权限信息,需要重新编译
  • 菜单跟路由耦合在一起,定义路由的时候还有添加菜单显示标题,图标之类的信息,而且路由不一定作为菜单显示,还要多加字段进行标识

5 结语

权限需要前后端结合,前端尽可能的去控制,更多的需要后台判断。在实际项目开发中选择何种适合的方案,需要结合实际项目方案进行分析,如考虑路由和菜单是否分离。

6 参考资料