vue生命周期

149 阅读2分钟

使用

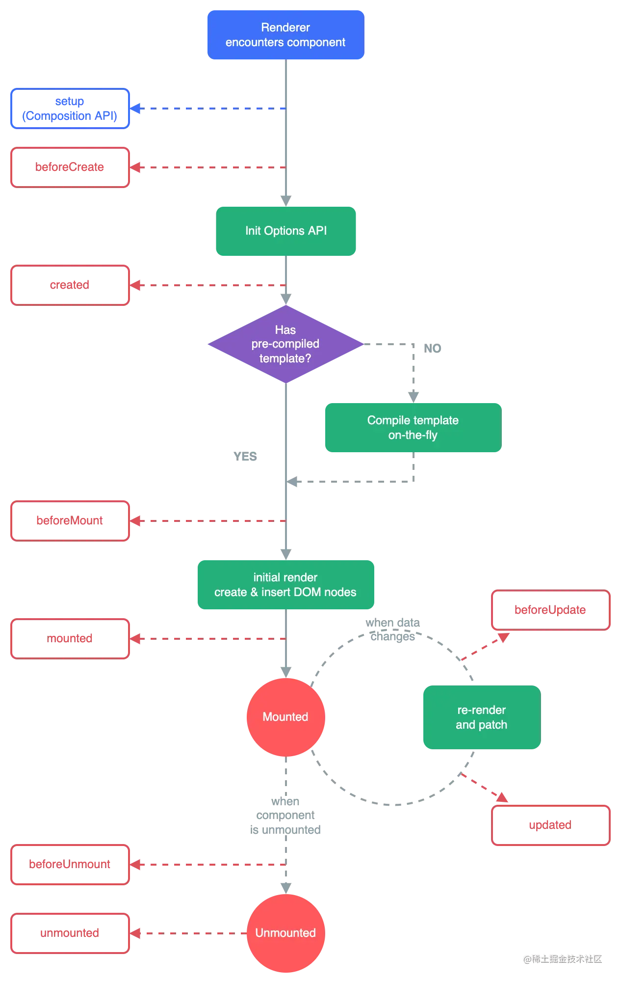
每个 Vue 组件实例在创建时都需要经历一系列的初始化步骤,比如设置好数据侦听,编译模板,挂载实例到 DOM,以及在数据改变时更新 DOM。在此过程中,它也会运行被称为生命周期钩子的函数,让开发者有机会在特定阶段运行自己的代码。

  • 1、beforeCreate(创建前):在此生命周期函数执行的时候,data和methods中的数据都还没有初始化。

  • 2、created(创建后):在此生命周期函数中,data和methods都已经被初始化好了,如果要调用 methods中的方法,或者操作data中的数 据,最早只能在created中操作。

  • 3、beforeMount(载入前):在此生命周期函数执行的时候,模板已经在内存中编译好了,但是尚未挂载到页面中去,此时页面还是旧的。

  • 4、mounted(载入后):此时页面和内存中都是最新的数据,这个钩子函数是最早可以操作dom节点的方法。

  • 5、beforeUpdate(更新前):此时页面中显示的数据还是旧的,但是data中的数据是最新的,且页面并未和最新的数据同步。

  • 6、Updated(更新后):此时页面显示数据和最新的data数据同步。

    • 7、beforeDestroy(销毁前):当执行该生命周期函数的时候,实例身上所有的data,所有的methods以及过滤器…等都处于可用状态,并没有真正执行销毁。
  • 8、destroyed(销毁后):此时组件以及被完全销毁,实例中的所有的数据、方法、属性、过滤器…等都已经不可用了。

  • 9、activated(组件激活时):和上面的beforeDestroy和destroyed用法差不多,但是如果我们需要一个实例,在销毁后再次出现的话,用 beforeDestroy和destroyed的话,就太浪费性能了。实例被激活时使用,用于重复激活一个实例的时候

  • 10、deactivated(组件未激活时):实例没有被激活时。

  • 11、errorCaptured(错误调用):当捕获一个来自后代组件的错误时被调用

image.png

原理

欢迎关注我的前端自检清单,我和你一起成长