leetcode刷题之两数相加

93 阅读2分钟

两数相加

两数相加,题目链接

给你两个 非空 的链表,表示两个非负的整数。它们每位数字都是按照 逆序 的方式存储的,并且每个节点只能存储 一位 数字。

请你将两个数相加,并以相同形式返回一个表示和的链表。

你可以假设除了数字 0 之外,这两个数都不会以 0 开头。

来源:力扣(LeetCode) 链接:leetcode.cn/problems/ad… 著作权归领扣网络所有。商业转载请联系官方授权,非商业转载请注明出处。

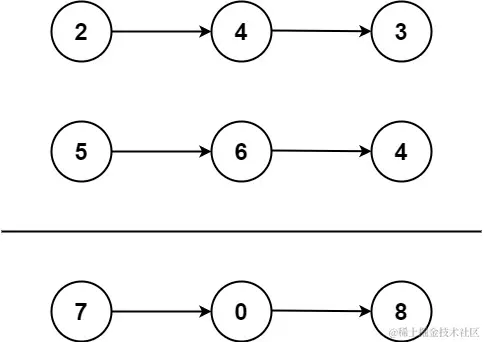
  • 示例一:

img

输入:l1 = [2,4,3], l2 = [5,6,4]
输出:[7,0,8]
解释:342 + 465 = 807.
  • 示例二:
输入:l1 = [0], l2 = [0]
输出:[0]
  • 示例三:
输入:l1 = [9,9,9,9,9,9,9], l2 = [9,9,9,9]
输出:[8,9,9,9,0,0,0,1]

解体过程:

  1. 遍历链表,把所有数整合成一个整数 然后相加,再把得到的数字转化回去

    1. 这样出现问题,不能实现,代码运行超时,不能通过测试
  2. 观察题目:

    通过观察题目发出输出的结果可以看作是每次列表的相同位置上的值的和,如果前两个数之和大于10后面的数字会进行加一操作,当一个列表走到尽头后会与0进行相加操作,所以,我们可以写出解体代码

class Solution {
    public ListNode addTwoNumbers(ListNode l1, ListNode l2) {
        // 用来存储是否要进一
        int temp = 0;
        // 创建结果链表
        ListNode root = new ListNode(-1);
        // 创建一个中间链表,用来做更新操作
        ListNode cur = root;
        // 进行循环
        while (l1 != null || l2 != null || temp != 0) {
            // 定义变量用来存储l1,l2两个链表的值
            int l1Val = l1 != null ? l1.val : 0;
            int l2Val = l2 != null ? l2.val : 0;
            // 用来存储他们的和
            int sum = l1Val + l2Val + temp;
            // 对10整除,如果大于那么temp = 1否则temp = 0
            temp = sum / 10;
            // 创建next指针, value = 和对10取余的结果
            ListNode needAdd = new ListNode(sum % 10);
            cur.next = needAdd;
            cur = needAdd;
​
            if (l1 != null) {
                l1 = l1.next;
            }
            if (l2 != null) {
                l2 = l2.next;
            }
        }
        return root.next;
    }
}