代码随想录算法训练营第四十一天 343. 整数拆分 96.不同的二叉搜索树

68 阅读1分钟

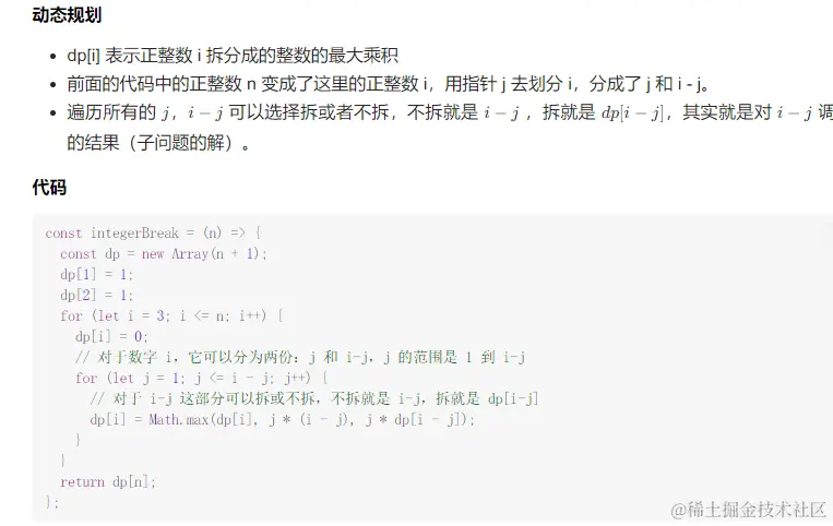
343. 整数拆分

image.png

我的答案

image.png

我的思路

image.png

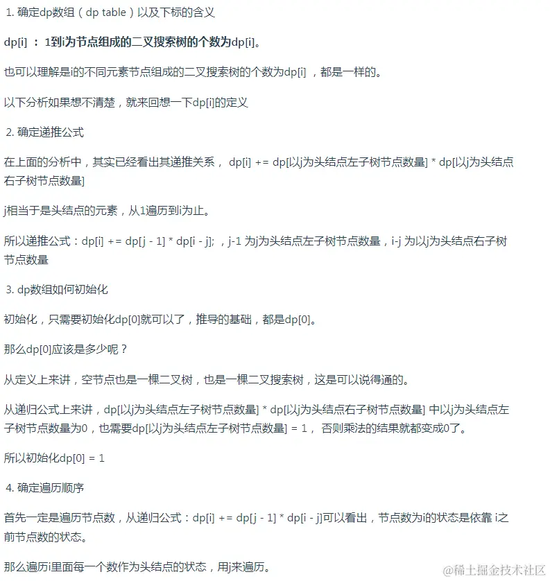
96. 不同的二叉搜索树

image.png

我的答案

image.png

我的思路

image.png

image.png