React源码分析1-jsx转换及React.createElement

99 阅读6分钟

jsx 的转换

我们从 react 应用的入口开始对源码进行分析,创建一个简单的 hello, world 应用:

import React, { Component } from 'react';
import ReactDOM from 'react-dom';
export default class App extends Component {
  render() {
    return <div>hello, world</div>;
  }
}

ReactDOM.render(<App />, document.getElementById('root'));

我们注意到,我们在 App 组件中直接写了 return <div>hello, world</div> 的 jsx 语句,那么 jsx 语法是如何被浏览器识别执行的呢?

另外我在第一次学习 react 的时候,就有一个疑惑: import React, { Component } from 'react' 这段代码中,React 似乎在代码中没有任何地方被用到,为什么要引入呢?

16.x 版本及之前

我们在 react16.8 版本的代码中,尝试将 React 的引用去掉:

// import React, { Component } from 'react';
import { Component } from 'react'; // 去掉 React 的引用
import ReactDOM from 'react-dom';

export default class App extends Component {
  render() {
    return <div>hello, world</div>;
  }
}

ReactDOM.render(<App />, document.getElementById('root'));

运行应用程序,发现会提示 'React' must be in scope when using JSX 的 error:

这是因为上述的类组件 render 中返回了 <div>hello, world</div> 的 jsx 语法,在React16版本及之前,应用程序通过 @babel/preset-react 将 jsx 语法转换为 React.createElement 的 js 代码,因此需要显式将 React 引入,才能正常调用 createElement。我们可以在 Babel REPL 中看到 jsx 被 @babel/preset-react 编译后的结果

17.x 版本及之后

React17版本之后,官方与 bbel 进行了合作,直接通过将 react/jsx-runtime 对 jsx 语法进行了新的转换而不依赖 React.createElement,转换的结果便是可直接供 ReactDOM.render 使用的 ReactElement 对象。因此如果在React17版本后只是用 jsx 语法不使用其他的 react 提供的api,可以不引入 React,应用程序依然能够正常运行。

更多有关于 React jsx 转换的内容可以去看官网了解:介绍全新的JSX转换,在这里就不再过多展开了。

React.createElement 源码

虽然现在 react17 之后我们可以不再依赖 React.createElement 这个 api 了,但是实际场景中以及很多开源包中可能会有很多通过 React.createElement 手动创建元素的场景,所以还是推荐学习一下React.createElement源码。

React.createElement 其接收三个或以上参数:

  • type:要创建的 React 元素类型,可以是标签名称字符串,如 'div' 或者 'span' 等;也可以是 React组件 类型(class组件或者函数组件);或者是 React fragment 类型。
  • config:写在标签上的属性的集合,js 对象格式,若标签上未添加任何属性则为 null。
  • children:从第三个参数开始后的参数为当前创建的React元素的子节点,每个参数的类型,若是当前元素节点的 textContent 则为字符串类型;否则为新的 React.createElement 创建的元素。

函数中会对参数进行一系列的解析,源码如下,对源码相关的理解都用注释进行了标记:

export function createElement(type, config, children) {
  let propName;

  // 记录标签上的属性集合
  const props = {};

  let key = null;
  let ref = null;
  let self = null;
  let source = null;

  // config 不为 null 时,说明标签上有属性,将属性添加到 props 中
  // 其中,key 和 ref 为 react 提供的特殊属性,不加入到 props 中,而是用 key 和 ref 单独记录
  if (config != null) {
    if (hasValidRef(config)) {
      // 有合法的 ref 时,则给 ref 赋值
      ref = config.ref;

      if (__DEV__) {
        warnIfStringRefCannotBeAutoConverted(config);
      }
    }
    if (hasValidKey(config)) {
      // 有合法的 key 时,则给 key 赋值
      key = '' + config.key;
    }

    // self 和 source 是开发环境下对代码在编译器中位置等信息进行记录,用于开发环境下调试
    self = config.__self === undefined ? null : config.__self;
    source = config.__source === undefined ? null : config.__source;
    // 将 config 中除 key、ref、__self、__source 之外的属性添加到 props 中
    for (propName in config) {
      if (
        hasOwnProperty.call(config, propName) &&
        !RESERVED_PROPS.hasOwnProperty(propName)
      ) {
        props[propName] = config[propName];
      }
    }
  }

  // 将子节点添加到 props 的 children 属性上
  const childrenLength = arguments.length - 2;
  if (childrenLength === 1) {
    // 共 3 个参数时表示只有一个子节点,直接将子节点赋值给 props 的 children 属性
    props.children = children;
  } else if (childrenLength > 1) {
    // 3 个以上参数时表示有多个子节点,将子节点 push 到一个数组中然后将数组赋值给 props 的 children
    const childArray = Array(childrenLength);
    for (let i = 0; i < childrenLength; i++) {
      childArray[i] = arguments[i + 2];
    }
    // 开发环境下冻结 childArray,防止被随意修改
    if (__DEV__) {
      if (Object.freeze) {
        Object.freeze(childArray);
      }
    }
    props.children = childArray;
  }

  // 如果有 defaultProps,对其遍历并且将用户在标签上未对其手动设置属性添加进 props 中
  // 此处针对 class 组件类型
  if (type && type.defaultProps) {
    const defaultProps = type.defaultProps;
    for (propName in defaultProps) {
      if (props[propName] === undefined) {
        props[propName] = defaultProps[propName];
      }
    }
  }

  // key 和 ref 不挂载到 props 上
  // 开发环境下若想通过 props.key 或者 props.ref 获取则 warning
  if (__DEV__) {
    if (key || ref) {
      const displayName =
        typeof type === 'function'
          ? type.displayName || type.name || 'Unknown'
          : type;
      if (key) {
        defineKeyPropWarningGetter(props, displayName);
      }
      if (ref) {
        defineRefPropWarningGetter(props, displayName);
      }
    }
  }

  // 调用 ReactElement 并返回
  return ReactElement(
    type,
    key,
    ref,
    self,
    source,
    ReactCurrentOwner.current,
    props,
  );
}

相关参考视频讲解:进入学习

由代码可知,React.createElement 做的事情主要有:

  • 解析 config 参数中是否有合法的 key、ref、__source 和 __self 属性,若存在分别赋值给 key、ref、source 和 self;将剩余的属性解析挂载到 props 上

  • 除 type 和 config 外后面的参数,挂载到 props.children

  • 针对类组件,如果 type.defaultProps 存在,遍历 type.defaultProps 的属性,如果 props 不存在该属性,则添加到 props 上

  • 将 type、key、ref、self、props 等信息,调用 ReactElement 函数创建虚拟 dom,ReactElement 主要是在开发环境下通过 Object.defineProperty 将 _store、_self、_source 设置为不可枚举,提高 element 比较时的性能:

    const ReactElement = function(type, key, ref, self, source, owner, props) {
      const element = {
        // 用于表示是否为 ReactElement
        $$typeof: REACT_ELEMENT_TYPE,
    
        // 用于创建真实 dom 的相关信息
        type: type,
        key: key,
        ref: ref,
        props: props,
    
        _owner: owner,
      };
    
      if (__DEV__) {
        element._store = {};
    
        // 开发环境下将 _store、_self、_source 设置为不可枚举,提高 element 的比较性能
        Object.defineProperty(element._store, 'validated', {
          configurable: false,
          enumerable: false,
          writable: true,
          value: false,
        });
    
        Object.defineProperty(element, '_self', {
          configurable: false,
          enumerable: false,
          writable: false,
          value: self,
        });
    
        Object.defineProperty(element, '_source', {
          configurable: false,
          enumerable: false,
          writable: false,
          value: source,
        });
        // 冻结 element 和 props,防止被手动修改
        if (Object.freeze) {
          Object.freeze(element.props);
          Object.freeze(element);
        }
      }
    
      return element;
    };
    

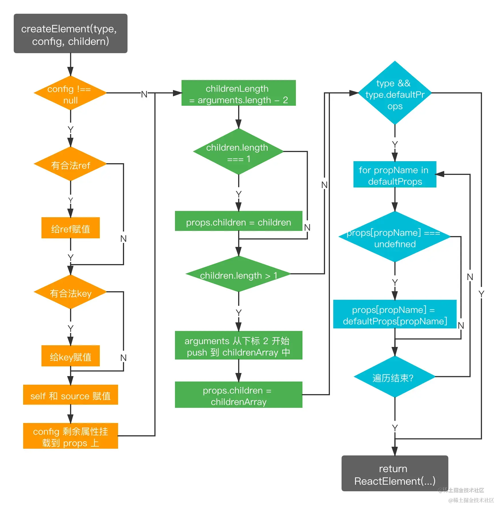
所以通过流程图总结一下 createElement 所做的事情如下:

React.Component 源码

我们回到上述 hello,world 应用程序代码中,创建类组件时,我们继承了从 react 库中引入的 Component,我们再看一下React.Component源码:

function Component(props, context, updater) {
  // 接收 props,context,updater 进行初始化,挂载到 this 上
  this.props = props;
  this.context = context;
  this.refs = emptyObject;
  // updater 上挂载了 isMounted、enqueueForceUpdate、enqueueSetState 等触发器方法
  this.updater = updater || ReactNoopUpdateQueue;
}

// 原型链上挂载 isReactComponent,在 ReactDOM.render 时用于和函数组件做区分
Component.prototype.isReactComponent = {};

// 给类组件添加 `this.setState` 方法
Component.prototype.setState = function(partialState, callback) {
  // 验证参数是否合法
  invariant(
    typeof partialState === 'object' ||
      typeof partialState === 'function' ||
      partialState == null
  );
  // 添加至 enqueueSetState 队列
  this.updater.enqueueSetState(this, partialState, callback, 'setState');
};

// 给类组件添加 `this.forceUpdate` 方法
Component.prototype.forceUpdate = function(callback) {
  // 添加至 enqueueForceUpdate 队列
  this.updater.enqueueForceUpdate(this, callback, 'forceUpdate');
};

从源码上可以得知,React.Component 主要做了以下几件事情:

  • 将 props, context, updater 挂载到 this 上
  • 在 Component 原型链上添加 isReactComponent 对象,用于标记类组件
  • 在 Component 原型链上添加 setState 方法
  • 在 Component 原型链上添加 forceUpdate 方法 这样我们就理解了 react 类组件的 super() 作用,以及 this.setStatethis.forceUpdate 的由来

总结

本章讲述了 jsx 在 react17 之前和之后的不同的转换,实际上 react17 之后 babel 的对 jsx 的转换就是比之前多了一步 React.createElement 的动作:

另外讲述了 React.createElementReact.Component 的内部实现是怎样的。通过 babel及 React.createElement,将 jsx 转换为了浏览器能够识别的原生 js 语法,为 react 后续对状态改变、事件响应以及页面更新等奠定了基础。

后面的章节中,将探究 react 是如何一步步将状态等信息渲染为真实页面的。