浅析基于云-边-端协同架构的AI算力资源智能调度能力

139 阅读3分钟

随着AI、云计算、边缘计算、大数据、物联网等技术的不断发展、数据的不断增加,基于云、边、端协同架构的部署需求也越来越多。TSINGSEE青犀视频的智能分析网关/云平台,不仅融合了AI智能识别技术,同时依托云、边、端协同的架构优势,由终端负责数据感知,边缘负责局部的数据分析,而云端则汇集所有边缘的感知数据、业务数据以及互联网数据,最终完成场景下的态势感知、分析结果输出、数据分发等服务。

1、AI智能识别

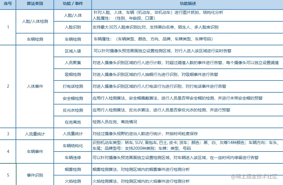
可支持人脸/人体检测与识别、车辆检测/识别、车牌识别、区域入侵检测、人员聚集检测、人流量统计、行为识别(抽烟、打电话等)、安全帽/反光衣检测、在岗离岗检测、烟火识别等。

具体算法如下:

通过对监控场景中的视频图像进行智能识别与分析,可提供人脸、人体、车辆、烟火、物体、行为等识别、抓拍、比对、告警等服务,支持对场景中的异常及违规现象进行精准研判、数据分析、结果汇聚、智能预警、辅助决策等,从而实现事前预警、事中管控、事后取证的视频监管目的。

2、云-边-端协同

在智能分析网关平台,能提供基于全局数据的云服务,通过汇集、融合所有的数据,并提供相关的计算、网络、存储、安全资源等,实现对全业务链的智能调度、资源整合与运维、AI算力分发、辅助决策等能力。

云-边-端协同放大了云计算与边缘计算的应用价值,边缘计算更接近业务现场,并且通过数据的采集和初步处理,支撑云端更多的应用。与此同时,云端平台通过后端的计算、大数据处理分析等能力,优化输出的业务场景规则或模型,将指令下发到边缘端,让边缘端快速执行。

基于云端的计算能力,智能分析网关平台可以实现海量资源的接入、汇聚、计算、存储、处理等,解决视频监控场景中海量设备接入、边端资源异构、网络通信不稳定、统一运维管理复杂等难题。

3、AI算力资源精细化调度

智能分析网关可支持数据按需汇聚,以及AI算力资源的灵活与精细化调度能力。通过建立AI算法模型规范,将多种AI算法在算法仓中进行管理调度,同时还能管理、调度域内计算存储资源池、数据资源池和AI算法仓库的资源,改善AI计算的资源使用效率,实现算法的灵活接入、AI算力资源的统一调度分配、智能分析结果统一展示等。

TSINGSEE青犀视频智能分析网关具备海量数据汇聚处理、高稳定性、高灵活性、高可用性等特点,同时基于云、边、端架构闭环式协同管理,让海量数据实现存储、处理、智能分析、辅助决策和快捷执行,满足用户的敏捷部署、智能分析、数据安全等多样化业务需求。TSINGSEE青犀视频的AI项目也支持小批量试错,感兴趣的用户可以联系我们进行了解。