Vue3生命周期及setup

109 阅读1分钟

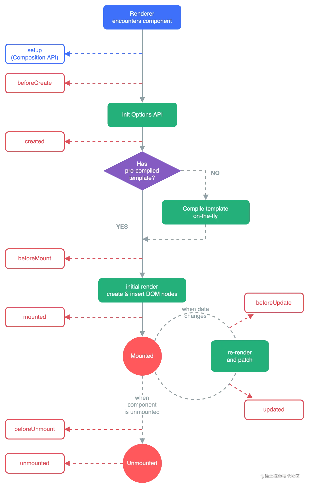
Vue3生命周期

如需要在执行什么额外步骤,需要根据情况考虑使用对应的自调用函数,注意执行顺序

beforeCreate

  • Vue实例创建完成之前执行

created

  • Vue实例创建完成之后的执行

beforeMount

  • 模板渲染到页面之前执行

mounted

  • 模板渲染到页面之后执行,个人理解应该是类似Window.onload

beforeUpdate

  • 数据发生改变之前,一般用于记录之前值

updated

  • 数据发生改变,并且页面重新渲染完毕

beforeUnmount

  • Vue实例失效前

unmountd

  • Vue实例失效,并且DOM元素移除完毕

lifecycle.16e4c08e.png

setup生命周期.png