首页
沸点
课程
数据标注
HOT
AI Coding
更多
直播
活动
APP
插件
直播
活动
APP
插件
搜索历史
清空
创作者中心
写文章
发沸点
写笔记
写代码
草稿箱
创作灵感
查看更多
登录
注册
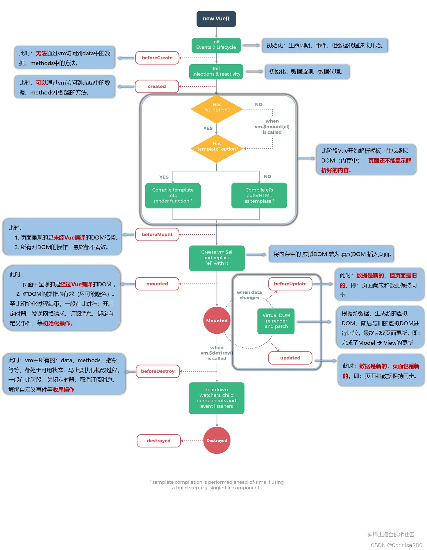
Vue2生命周期
小Tiger
2022-11-01
136
阅读1分钟
Vue2生命周期
如需要在执行什么额外步骤,需要根据情况考虑使用对应的自调用函数,注意
执行顺序
小Tiger
在校研究生
45
文章
8.2k
阅读
1
粉丝
目录
收起
Vue2生命周期