Java多线程(7):JUC(上)

164 阅读3分钟

您好,我是湘王,这是我的掘金小站,欢迎您来,欢迎您再来~

前面把线程相关的生命周期、关键字、线程池(ThreadPool)、ThreadLocal、CAS、锁和AQS都讲完了,现在就剩下怎么来用多线程了。而要想用好多线程,其实是可以取一些巧的,比如JUC(好多面试官喜欢问的JUC,就是现在要讲的JUC)。JUC就是java.util.concurrent的首字母缩写,它是Java并发工具包就是中提供的各种工具类的统称,主要分为几大类:

1、同步器;

2、线程安全的容器;

3、阻塞队列;

4、一些特殊的类。

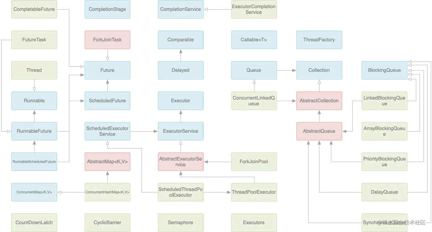
他们都有各自适合应用场景。这里是并发工具包相关类的继承结构:

01.并发工具包相关类.png

 

下面从同步器开始。

常用的JUC同步器有四个:

1、CountDownLatch:字面意思是倒计时锁,如果有“倒计时”的需求,那么CountDownLatch是最好的工具。它还有一个别称:发令枪。可以想象一下,火箭点火发射的时候,所有设备、部门都会依次检查确认,如果全部都确认准备好了才能开始发射,也就是等倒数到指定的数字(一般是0)的时候,就开始执行预设动作;

2、Semaphore:字面意思信号量,好比红绿灯,或者就餐排队时餐馆发的数字序号,一次只允许若干个线程执行。这个在昨天的例子里面也已经演示过了,而且还是通过自定义AQS来实现的(信号量可能不太好理解,我更倾向于叫它摇号器);

3、CyclicBarrier:字面意思是屏障或者栅栏,与CountDownLatch比较像,但它侧重于工作本身,即指定的若干个工作都满足考核标准(某个屏障)之后,才能继续进行下面的工作,且可反复使用;

4、Exchanger:用于线程之间交换数据,更形象地说法是“交换机”,即当一个线程完成某项工作后想与另一个线程交换数据,就可以使用这个工具类。

下面来一个个地演示它们的用法。

 

一、CountDownLatch

CountDownLatch的功能如果用图来表示的话,就会是这样的:

02.CountDownLatch示意图.png

 

CountDownLatch实例代码:

/**
 * 发令枪
 *
 * @author 湘王
 */
public class CountDownLatchTester implements Runnable {
   static final CountDownLatch latch = new CountDownLatch(10);
   @Override
   public void run() {
      // 检查任务
      try {
         System.out.println(Thread.currentThread().getName() + " 检查完毕!");
      } catch (Exception e) {
         e.printStackTrace();
      } finally {
         latch.countDown();
      }
   }

   public static void main(String[] args) throws InterruptedException {
      ExecutorService executor = Executors.newFixedThreadPool(5);
      for (int i = 10; i > 0; i--) {
         Thread.sleep(1000);
         executor.submit(new CountDownLatchTester());
         System.out.println(i);
      }

      Thread.sleep(1000);
      // 检查
      latch.await();

      System.out.println();
      System.out.println("点火,发射!");
      // 关闭线程池
      executor.shutdown();
   }
}

 

执行CountDownLatch的效果是:

04.CountDownLatch演示效果.png

 

二、Semaphore

Semaphore的功能如果用图来表示的话,就会是这样的:

05.Semaphore示意图.png

 

Semaphore实例代码:

/**
 * 信号量(摇号器)
 *
 * @author 湘王
 */
public class SemaphoreTester implements Runnable {
   static final Semaphore semaphore = new Semaphore(3);

   @Override
   public void run() {
      try {
         semaphore.acquire();
         System.out.println(Thread.currentThread().getName() + " 开始进餐");
         Thread.sleep(1000);
      } catch (Exception e) {
         e.printStackTrace();
      }
      semaphore.release();
   }

   public static void main(String[] args) {
      ExecutorService excutor = Executors.newFixedThreadPool(15);
      for (int i = 0; i < 15; i++) {
         excutor.submit(new SemaphoreTester());
      }
      excutor.shutdown();
   }
}

 

Semaphore执行后的效果是:

07.Semaphore演示效果.png

 

三、CyclicBarrier

CyclicBarrier的功能如果用图来表示的话,就会是这样的:

08.CyclicBarrier示意图.png

 

CyclicBarrier实例代码:

/**
 * 栅栏
 *
 * @author 湘王
 */
public class CyclicBarrierTester implements Runnable {
   private final static CyclicBarrier barrier = new CyclicBarrier(3);

   @Override
   public void run() {
      try {
         Thread.sleep(1000);
         System.out.println(Thread.currentThread().getName() + " 已达到预定位置,等待指令...");
         // 只有最后一个线程执行后,所有的线程才能执行2
         barrier.await();
         Thread.sleep(1000);
         // 2 所有线程都会执行的动作
         System.out.println(Thread.currentThread().getName() + " 已突破第一道封锁线");
      } catch (Exception e) {
         e.printStackTrace();
      }
   }

   public static void main(String[] args) {
      ExecutorService executor = Executors.newFixedThreadPool(3);
      for (int i = 0; i < 15; i++) {
         executor.submit(new CyclicBarrierTester());
      }
      // 关闭线程池
      executor.shutdown();
   }
}

 

CyclicBarrier执行后的效果是:

10.CyclicBarrier演示效果.png

 

四、Exchanger

Exchanger的功能如果用图来表示的话,就会是这样的:

11.Exchanger示意图.png

 

 

Exchanger实例代码:

/**
 * 交换机
 *
 * @author 湘王
 */
public class ExchangerTester implements Runnable {
   Exchanger<Object> exchanger = null;
   Object object = null;

   public ExchangerTester(Exchanger<Object> exchanger, Object object) {
      this.exchanger = exchanger;
      this.object = object;
   }

   @Override
   public void run() {
      try {
         Object previous = this.object;
         this.object = this.exchanger.exchange(this.object);
         System.out.println(Thread.currentThread().getName() + " 用对象 " + previous + " 换对象 " + this.object);
      } catch (InterruptedException e) {
         e.printStackTrace();
      }
   }

   public static void main(String[] args) {
      Exchanger<Object> exchanger = new Exchanger<Object>();
      ExchangerTester tester1 = new ExchangerTester(exchanger, "A");
      ExchangerTester tester2 = new ExchangerTester(exchanger, "B");

      new Thread(tester1).start();
      new Thread(tester2).start();
   }
}

 

Exchanger执行后的效果是:

13.Exchanger演示效果.png

 

把这四种同步器掌握好(包括它们的组合使用),几乎可以解决90%以上的使用多线程的场景问题,再也不用担心不会多线程了。

感谢您的大驾光临!咨询技术、产品、运营和管理相关问题,请关注后留言。欢迎骚扰,不胜荣幸~