MOS管的Miller 效应

265 阅读5分钟

MOS管的Miller 效应

(tech.oneyac.com/article/tag…米勒效应 ** 1

本文对于 MOS 管工作在开关状态下的 Miller 效应的原因与现象进行了分析。巧妙的应用 Miller 效应可以实现电源的缓启动。

01 Miller效应

唯样商城,元器件现货速发~ 一、简介

MOS管的米勒效应会在高频开关电路中,延长开关频率、增加功耗、降低系统稳定性,可谓是臭名昭著,各大厂商都在不遗余力的减少米勒电容

2.jpg

下面波形是在博文 ZVS振荡电路工作原理分析[1] 中观察到振荡 MOS 管栅极电压与漏极电压波形。可以看到栅极电压在上升阶段具有一个平坦的小台阶。这就是弥勒效应所带来的 MOS 管驱动电压波形的变化。

3.png

图1.1.1 LTspice仿真ZVS振荡器电路图

1663410028246759.png

图1.1.1 ZVS振荡电路MOS管栅极电压波形

二、仿真波形

为了说明 MOS 管的 Miller 效应,下面在 LTspice 中搭建了最简单的 MOS 管开关电路。

1663410012626962.png

图1.2.1 MOS管开关电路

  

下面给出了 MOS 管 M1 的漏极与栅极电压波形,可以清楚的看到栅极电压在上升与下降阶段都出现了小台阶。

1663409978884138.png

图1.2.2 Miller效应仿真结果 R1=5kOhm

  

为了分析台阶产生的过程, 下图给出了仿真电路中 MOS 管的栅极电压与电流波形。

1663409964622808.png

图1.2.3 MOS管栅极电压与电流波形

  

可以看到 MOS 管栅极电流包括三个阶段:

● 阶段1:栅极电压快速上升,电流呈现先快后慢的电容充电过程;

● 阶段2:栅极电压呈现平台,电流急剧线性增加;

● 阶段3:栅极电压与电流都呈现电容充电过程;

8.png

图1.2.4 MOS管导通过程的三个阶段

三、Miller 原理说明

下图是一般 MOS 管三个电极之间的分布电容示意图。其中:Cgs称为GS寄生电容,Cgd称为GD寄生电容,输入电容Ciss=Cgs+Cgd,输出电容Coss=Cgd+Cds,反向传输电容Crss=Cgd,也叫米勒电容。

9.png

图1.3.1 MOS管分布电容

  

米勒效应的罪魁祸首就是米勒电容,米勒效应指其输入输出之间的分布电容Cgd在反相放大的作用下,使得等效输入电容值放大的效应,米勒效应会形成米勒平台。

上面描述栅极电压、电流变化三个阶段分别是:

● 阶段1:栅极电压从 0V 开始增加到 MOS 管导通过程。在此过程中, Miller 电容不起作用,是驱动电压通过栅极电阻给 Cgs 充电过程;

● 阶段2:MOS 管导通,使得 MOS 管漏极电压下降,通过 Miller 电容将栅极充电电流吸收到漏极,造成 Cgs 充电减小,形成电压平台;

● 阶段3:Miller 电容充满,栅极电流向 Cgs, Cgd 充电,直到充电结束。

  

那米勒效应的缺点是什么呢?下图显示了在电感负载下,由于 Miller 效应 MOS管的开关过程明显拉长了。MOS管的开启是一个从无到有的过程,MOS管D极和S极重叠时间越长,MOS管的导通损耗越大。因为有了米勒电容,有了米勒平台,MOS管的开启时间变长,MOS管的导通损耗必定会增大。

1663409924797630.png

图1.3.2 MOS管在电感负载下的电流电压图

四、消除Miller效应

首先我们需要知道的一个点是:因为MOS管制造工艺,必定产生Cgd,也就是米勒电容必定存在,所以米勒效应不可避免。在上述 MOS 开关电路中,彻底消除Miller 效应是不可能的。但可以通过减少栅极电阻 Rg来减少 Miller 效应的 影响。下图是将栅极电阻 Rg 减少到 100Ω,可以看到栅极电压中的 Miller 平台就变得非常微弱了。

1663409909450275.png

图1.3.4 减少MOS管栅极电阻 Rg=100Ω对应的栅极电压与电流波形

  

MOS管的开启可以看做是输入电压通过栅极电阻R1对寄生电容Cgs的充电过程,R1越小,Cgs充电越快,MOS管开启就越快,这是减小栅极电阻,米勒平台有改善的原因。

五、利用Miller效应

MOS 管的 Miller 也不是一无是处,也可以利用 Miller 效应,实现电路缓启动的目的。认为的增加 MOS 管的栅极电阻,并在 MOS 管的漏极与栅极之间并联大型电容,可以人为拉长 Miller 台阶。

在下面电路中,认为的增加了栅极电阻和漏极和栅极之间的并联电容,这样就可以大大延长 Miller台阶的过程。输出的波形形成了一个三角脉冲的形式。

1663409893496258.png

图1.5.1 人为增加栅极电阻和漏栅极之间的电容

1663409878498060.png

图1.5.2 人为拉长 Miller 台阶过程

  

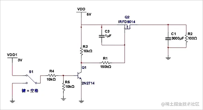
下面电路是利用了 PMOS 管上的 Miller 电容,实现了输出电压的缓启动,是用于一些电源上升速率有严格要求的场合。

14.png

图1.5.3 利用PMOS的Miller 效应完成电源的缓启动

总结

   c2b6a5c42253278db2ce737292cd981.jpg

本文对于 MOS 管工作在开关状态下的 Miller 效应的原因与现象进行了分析。巧妙的应用 Miller 效应可以实现电源的缓启动。

来源:TsinghuaJoking,卓晴

参考资料

[1] ZVS振荡电路工作原理分析: zhuoqing.blog.csdn.net/article/det…