链表--两数相加

87 阅读1分钟

2. 两数相加

给你两个 非空 的链表,表示两个非负的整数。它们每位数字都是按照 逆序 的方式存储的,并且每个节点只能存储 一位 数字。

请你将两个数相加,并以相同形式返回一个表示和的链表。

你可以假设除了数字 0 之外,这两个数都不会以 0 开头。

 

示例 1:

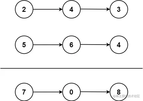
输入: l1 = [2,4,3], l2 = [5,6,4]
输出: [7,0,8]
解释: 342 + 465 = 807.

示例 2:

输入: l1 = [0], l2 = [0]
输出: [0]

示例 3:

输入: l1 = [9,9,9,9,9,9,9], l2 = [9,9,9,9]
输出: [8,9,9,9,0,0,0,1]

 

提示:

  • 每个链表中的节点数在范围 [1, 100] 内
  • 0 <= Node.val <= 9
  • 题目数据保证列表表示的数字不含前导零
/**
 * @param {ListNode} l1
 * @param {ListNode} l2
 * @return {ListNode}
 */
var addTwoNumbers = function(l1, l2) {
	let p = l1;
	let q = l2;
	let result = new ListNode();
	let k = result;
	let preAdd = 0;
	while (p || q || preAdd) {
		let target = preAdd;
		target += p ? p.val : 0;
		target += q ? q.val : 0;
		k.next = new ListNode();
		k.next.val = target % 10;
		preAdd = target >= 10 ? 1 : 0;
		k = k.next;
		p = p ? p.next : null;
		q = q ? q.next : null;
	}

	return result.next;
};