MongoDB源码学习:mongod如何处理请求

251 阅读7分钟

简介

通过MongoDB的源码学习,了解更多细节。本篇主要关注MongoDB从接收请求到执行之间的过程(其实就是突然脑抽筋想写点东西)。

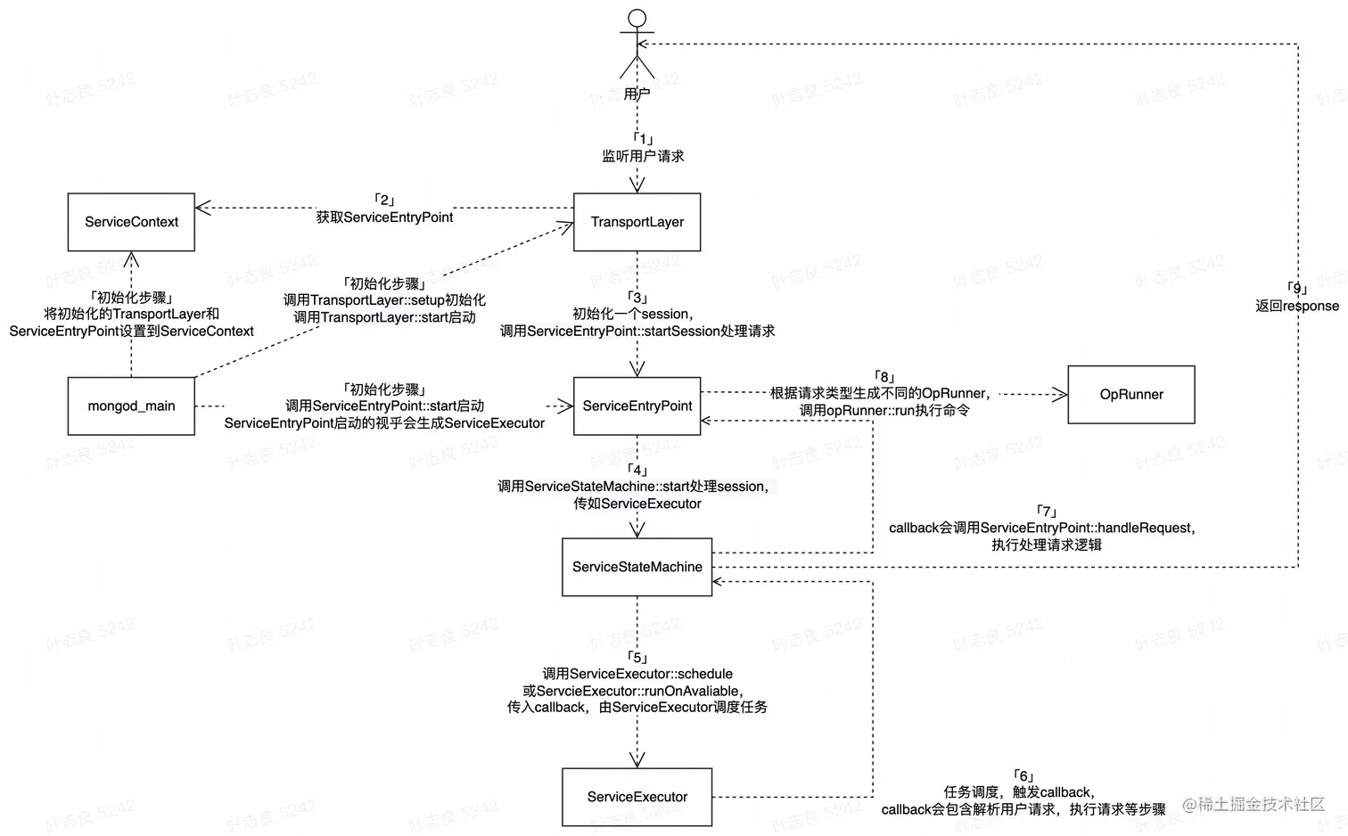
流程:从接收请求到执行命令

Talk is cheap, show you the picture !

请求处理-流程图.jpeg

对象源码浅析

mongod_main

作用是根据配置初始化其他模块对象并且启动服务。

源码文件 src/mongo/db/mongod_main.cpp

int mongod_main(int argc, char* argv[]) {
    // 生成ServiceEntryPoint,注册到ServiceContext中
    service->setServiceEntryPoint(std::make_unique<ServiceEntryPointMongod>(service));
    
    // 生成TransportLayer并且注册到ServiceContext中
    auto tl =
            transport::TransportLayerManager::createWithConfig(&serverGlobalParams, serviceContext);
    auto res = tl->setup();
    serviceContext->setTransportLayer(std::move(tl));
    
    // 启动TransportLayer和ServiceEntryPoint
    auto start = serviceContext->getServiceEntryPoint()->start();
    start = serviceContext->getTransportLayer()->start();
}

ServiceContext

上下文对象,mongod_main将初始化完成的模块都注册到ServiceContext中,并且将这个ServiceContext传递到各个模块,这样就实现了不同模块之间的互相调用。

主要源码文件src/mongo/db/service_context.h

class ServiceContext final : public Decorable<ServiceContext> 
    
public:
    void setServiceEntryPoint(std::unique_ptr<ServiceEntryPoint> sep);
    void setTransportLayer(std::unique_ptr<transport::TransportLayer> tl);
    
    transport::TransportLayer* getTransportLayer() const;
    ServiceEntryPoint* getServiceEntryPoint() const;


private:
    SyncUnique<transport::TransportLayer> _transportLayer;
    SyncUnique<ServiceEntryPoint> _serviceEntryPoint;

}

传输层TransportLayer

TransportLayer负责将Message从Endpoint传递到database。

TransportLayer维护着acceptor用于接收请求,创建一个对应的session传递给database(当中经过ServiceEntryPoint)。database需要管理session,使其完成读取Message、处理Message、回复Message三个步骤组成的生命周期。

主要源码文件 src/mongo/transport/transport_layer.h

class TransportLayer {
public:
    // 开启监听连接之前的准备操作
    virtual Status setup() = 0;
    // 开始监听连接
    virtual Status start() = 0;
    // 不再监听连接,并且结束所有session
    virtual void shutdown() = 0;
}

TransportLayerManager

TransportLayerManager实现了TransportLayer的接口,内部维护其他TransportLayer,让Mongod和Mongos调用其他TransportLayer时候更方便

主要源码文件 src/mongo/transport/transport_layer_manager.hsrc/mongo/transport/transport_layer_manager.cpp

// tranport_layer_manager.h
class TransportLayerManager final : public TransportLayer {
private:
    // 维护其他TransportLayer
    std::vector<std::unique_ptr<TransportLayer>> _tls;
public:
    // 在mongod_main中被调用,根据配置创建TransportLayerManager
    static std::unique_ptr<TransportLayer> createWithConfig(const ServerGlobalParams* config, ServiceContext* ctx);
}


// tranport_layer_manager.cpp
std::unique_ptr<TransportLayer> TransportLayerManager::createWithConfig(const ServerGlobalParams* config, ServiceContext* ctx) {
    // 因为mongod_main中设置的是ServiceEntryPointMongod,因此这里这里会得到ServiceEntryPointMongod
    auto sep = ctx->getServiceEntryPoint();
    
    // 创建TransportLayerASIO,并且作为TransportLayerManager管理的第一个TransportLayer
    retVector.emplace_back(std::make_unique<transport::TransportLayerASIO>(opts, sep));
    return std::make_unique<TransportLayerManager>(std::move(retVector));
}
Status TransportLayerManager::setup() {
    for (auto&& tl : _tls) {
        // 调用所有管理的TransportLayer::setup
        auto status = tl->setup();
    }
}
Status TransportLayerManager::start() {
    for (auto&& tl : _tls) {
        // 调用所有管理的TransportLayer::start
        auto status = tl->start();
    }
}

TransportLayerASIO

TransportLayerASIO是一个基于ASIO封装的TransportLayer(ASIO是C++中用于网络编程的库)。

主要源码文件 src/mongo/transport/transport_layer_asio.cpp

Status TransportLayerASIO::setup() {
    // 从配置中获取服务端需要监听的ip、port等信息
}
Status TransportLayerASIO::start() {
    // 开始监听连接
    for (auto& acceptor : _acceptors) {
        // 调用_acceptConnection等待连接
        _acceptConnection(acceptor.second);
    }
}
void TransportLayerASIO::_acceptConnection(GenericAcceptor& acceptor) {
    auto acceptCb = [this, &acceptor](const std::error_code& ec, GenericSocket peerSocket) mutable {
        try {
            // 创建一个Session,然后调用ServiceEntryPoint::startSession处理
            std::shared_ptr<ASIOSession> session(
                new ASIOSession(this, std::move(peerSocket), true));
            _sep->startSession(std::move(session));
        } catch (const DBException& e) {}
        // 处理完会话或异常之后,重新调用_acceptConnection
        _acceptConnection(acceptor);
    }
    acceptor.async_accept(*_ingressReactor, std::move(acceptCb)); // 设置有连接时候的callback
}

ServiceEntryPoint

ServiceEntryPoint负责接收来自TransportLayer的Session,按照获取Message、处理Message、回复Message三个步骤,不断循环处理Session接收到的Message,直到Session结束。

ServiceEntryPointImpl实现了ServiceEntryPoint的start和startSession方法,mongod_main中创建的ServiceEntryPointMongod是继承了ServiceEntryPoint。

主要源码文件

  • src/mongo/transport/service_entry_point.h
  • src/mong/transport/service_entry_impl.h
  • src/mong/transport/service_entry_impl.cpp
// service_entry.h
class ServiceEntryPoint {
    // 处理一个Session
    virtual void startSession(transport::SessionHandle session) = 0;
    // 启动ServiceEntryPoint
    virtual Status start() = 0;
    // 处理一个Message,并且返回DBResponse
    virtual Future<DbResponse> handleRequest(OperationContext* opCtx,
                                             const Message& request) noexcept = 0;
}

// service_entry_impl.h
class ServiceEntryPointImpl : public ServiceEntryPoint {
private:
    using SSMList = std::list<transport::ServiceStateMachine>;
    // 维护着一个ServiceStateMachine的列表
    SSMList _sessions;
}

// service_entry_impl.cpp
Status ServiceEntryPointImpl::start() {
    // 创建三种类型的ServiceExecutor并且执行start方法
    if (auto status = transport::ServiceExecutorSynchronous::get(_svcCtx)->start();
        !status.isOK()) {
        return status;
    }
    if (auto exec = transport::ServiceExecutorReserved::get(_svcCtx)) {
        if (auto status = exec->start(); !status.isOK()) {
            return status;
        }
    }

    if (auto status = transport::ServiceExecutorFixed::get(_svcCtx)->start(); !status.isOK()) {
        return status;
    }
}


void ServiceEntryPointImpl::startSession(transport::SessionHandle session) {
    // 创建一个client
    auto client = _svcCtx->makeClient(clientName, session);
    auto maybeSsmIt = [&]() -> boost::optional<SSMListIterator> {
        // 创建一个ServiceStateMachine并且添加到_sessions中
        auto it = _sessions.emplace(_sessions.begin(), std::move(client));
        // 返回这个新创建的ServiceStateMachine
        return it;
    }
    auto ssmIt = *maybeSsmIt;
    // 调用ServiceStateMachine::start
    auto seCtx = transport::ServiceExecutorContext{};
    seCtx.setThreadingModel(transport::ServiceExecutor::getInitialThreadingModel()); // 决定了使用那个类型的ServiceExecutor
    seCtx.setCanUseReserved(canOverrideMaxConns);
    ssmIt->start(std::move(seCtx));
}

ServiceEntryPointMongod

主要文件 src/mongo/transport/service_entry_point_mongod.cpp

// service_entry_point_mongod.h
class ServiceEntryPointMongod final : public ServiceEntryPointImpl {
}

// service_entry_point_mongod.cpp
Future<DbResponse> ServiceEntryPointMongod::handleRequest(OperationContext* opCtx,
                                                          const Message& m) noexcept {
    // 处理Message使用ServiceEntryPointCommon中的实现,并且注入一系列的Hooks
    return ServiceEntryPointCommon::handleRequest(opCtx, m, std::make_unique<Hooks>());
}

ServiceEntryPointCommon

ServiceEntryPointCommon是一个实现了ServiceEntryPointImpl的公共方法集合。另外还定义了Hooks(本次不涉及)。

主要文件 src/mongo/transport/service_entry_point_common.cpp

Future<DbResponse> ServiceEntryPointCommon::handleRequest(
    OperationContext* opCtx,
    const Message& m,
    std::unique_ptr<const Hooks> behaviors) {
    // 根据命令创建opRunner(例如QueryOpRunner),返回DBResponse,本次不介绍细节
    HandleRequest hr(opCtx, m, std::move(behaviors));
    auto opRunner = hr.makeOpRunner();
    return opRunner->run().then([hr = std::move(hr)](DbResponse response) mutable {// ....})
}

OpRunner

定义在service_entry_point_common.cpp中,根据Message中不同的操作类型会有创建不同的OpRunner,例如QueryOpRunner、InsertOpRunner、UpdateOpRunner等。

struct OpRunner {
        explicit OpRunner(HandleRequest* hr) : executionContext{hr->executionContext}{}
    virtual ~OpRunner() = default;
    // 执行命令,返回DbResponse
    virtual Future<DbResponse> run() = 0;
    std::shared_ptr<ExecutionContext> executionContext;
};

状态机ServiceStateMachine

ServiceStateMachine(简称SSM)是一个维护客户端连接的状态生命周期的状态机,每个客户端连接都会生成一个SSM。

主要文件 src/mongo/transport/service_state_machine.cpp

// service_state_machine.h
class ServiceStateMachine {
    // start之后,SSM会按照获取Message、处理Message、回复Message步骤执行。维护client的状态,确保状态流转正确。
    void start(ServiceExecutorContext seCtx);
}

// service_state_machine.cpp
// 定义一个SSM的Impl
class ServiceStateMachine::Impl final
    : public std::enable_shared_from_this<ServiceStateMachine::Impl> {
public:
    // 定义状态机的所有状态,整个生命周期如下
    // Source -> SourceWait -> Process -> SinkWait -> Source (standard RPC)
    // Source -> SourceWait -> Process -> SinkWait -> Process -> SinkWait ... (exhaust)
    // Source -> SourceWait -> Process -> Source (fire-and-forget)
    enum class State {
        Created,     // Session创建之后,还没有操作
        Source,      // 等待新Message
        SourceWait,  // 从请求中读取Message,等待Message接收完成
        Process,     // 已经通知DB开始执行Message
        SinkWait,    // 等待DB结果通过网络返回客户端
        EndSession,  // 结束Session,待Session结束后当前SSM会失效
        Ended        // Session已经结束
    };
    
    void start(ServiceExecutorContext seCtx);
    // 通知DB执行Message
    Future<void> processMessage();
    
    // 以下两个方法,在TransportLayer完成网络操作之后回调
    void sourceCallback(Status status);
    void sinkCallback(Status status);
    
    // 通过TransportLayer读取请求或者返回响应
    Future<void> sourceMessage();
    Future<void> sinkMessage();
    
    // 通过ServiceExecutor开启循环的调度
    void scheduleNewLoop(Status status);
    // 开始一个新的循环(例如source、process、最后skin)
    void startNewLoop(const Status& execStatus);
    
    // 根据ServiceExecutor
    ServiceExecutor* executor() {
        return ServiceExecutorContext::get(_clientStrand->getClientPointer())->getServiceExecutor();
    }
    
private:
    AtomicWord<State> _state{State::Created}; // 创建SSM,默认Created
    bool _inExhaust = false;
}

void ServiceStateMachine::Impl::start(ServiceExecutorContext seCtx) {
    scheduleNewLoop(Status::OK());
}

循环-lookup

void ServiceStateMachine::Impl::scheduleNewLoop(Status status) try {
    auto cb = [this, anchor = shared_from_this()](Status executorStatus) {
        _clientStrand->run([&] { startNewLoop(executorStatus); });
    };
    
    try {
        // 调用ServiceExecutor的schedule或runOnDataAvailable调度任务执行,执行触发cb回调
        if (_inExhaust) {
            // If we're in exhaust, we're not expecting more data.
            executor()->schedule(std::move(cb));
        } else {
            executor()->runOnDataAvailable(session(), std::move(cb));
        }
    } catch (const DBException& ex) {
        _state.store(State::EndSession);
    }
}

void ServiceStateMachine::Impl::startNewLoop(const Status& executorStatus) {
    makeReadyFutureWith([&]() -> Future<void> {
        if (_inExhaust) {
            return Status::OK();
        } else {
            // 读取Message
            return sourceMessage();
        }
    })
        .then([this]() { return processMessage(); // 处理Message })
        .then([this]() -> Future<void> {
            if (_outMessage.empty()) {
                return Status::OK();
            }

            return sinkMessage(); // 等待Message回复
        })
        .getAsync([this, anchor = shared_from_this()](Status status) {
            scheduleNewLoop(std::move(status));
        });
}

获取Message-sourceMessage

Future<void> ServiceStateMachine::Impl::sourceMessage() {
    // 更新状态为SourceWait
    _state.store(State::SourceWait);
    
    auto sourceMsgImpl = [&] {
        // 读取Message
        if (transportMode == transport::Mode::kSynchronous) {
            return Future<Message>::makeReady(session()->sourceMessage());
        } else {
            return session()->asyncSourceMessage();
        }
    }
    return sourceMsgImpl().onCompletion([this](StatusWith<Message> msg) -> Future<void> {
        if (msg.isOK()) {
            // 读取完成记录到_inMessage变量中
            _inMessage = std::move(msg.getValue());
            invariant(!_inMessage.empty());
        }
        // 触发sourceCallback
        sourceCallback(msg.getStatus());
        return Status::OK();
    });
}

void ServiceStateMachine::Impl::sourceCallback(Status status) {
    // 更新状态为Process
    _state.store(State::Process);
}

处理Message-handleMessage

Future<void> ServiceStateMachine::Impl::processMessage() {
    // 调用ServiceEntryPoint::handleRequest处理Message
    return _sep->handleRequest(_opCtx.get(), _inMessage).then([this, &compressorMgr = compressorMgr](DbResponse dbresponse) mutable -> void {
        Message& toSink = dbresponse.response;
        if (!toSink.empty()) {
            _outMessage = std::move(toSink);
        } else {
            // Message已经处理完成,等待下一次Message
            _state.store(State::Source);
            _inExhaust = false;
        }
    }
}

返回响应-replyMessage

Future<void> ServiceStateMachine::Impl::sinkMessage() {
    // 更新状态为SinkWait
    _state.store(State::SinkWait);
    auto toSink = std::exchange(_outMessage, {});
    
    
    auto sinkMsgImpl = [&] {
        // 通过TransportLayer返回response
        if (transportMode == transport::Mode::kSynchronous) {
            return Future<void>::makeReady(session()->sinkMessage(std::move(toSink)));
        } else {
            return session()->asyncSinkMessage(std::move(toSink));
        }
    }
    
    return sinkMsgImpl().onCompletion([this](Status status) {
        // 返回响应完成之后,触发sinkCallback
        sinkCallback(std::move(status));
        return Status::OK();
    });
}

void ServiceStateMachine::Impl::sinkCallback(Status status) {
    _state.store(State::EndSession);
}

任务调度ServiceExecutor

ServiceExecutor负责调度并且回调执行Task,例如ServiceExecutorSynchronous实现同步处理Task。

主要文件 src/mongo/transport/service_executor.cpp

// service_executor.h
class ServiceExecutor : public OutOfLineExecutor {
public:
    // 执行Task并且马上返回
    virtual Status scheduleTask(Task task, ScheduleFlags flags) = 0;
        
    // 对scheduleTask的包装
    void schedule(OutOfLineExecutor::Task func) override {
        iassert(scheduleTask([task = std::move(func)]() mutable { task(Status::OK()); },
                             ScheduleFlags::kEmptyFlags));
    }
    
    // 等待session中有可用数据才执行schedule调度
    virtual void runOnDataAvailable(const SessionHandle& session,
                                    OutOfLineExecutor::Task onCompletionCallback) = 0;

    // 根据_threadingModel获取不同的ServiceExecutor
    ServiceExecutor* getServiceExecutor() noexcept;
private:
    ThreadingModel _threadingModel = ThreadingModel::kDedicated; // 决定使用哪种ServiceExecutor
}

ServiceExecutorSynchronous

ServiceExecutorSynchronous每个连接都会有对应的work线程负责调度。当被调用runOnDataAvailable时候,会创建新线程(如果当前线程超过CPU核数,不会创建线程,而是让出当前CPU时间)。

ServiceExecutorReserved

ServiceExecutorReserved根据配置启动serverGlobalParams.reservedThreads个线程,并且确保无论任何时候都会有reservedThreads个线程处理任务(即使线程处于空闲状态)。

ServiceExecutorFixed

ServiceExecutorFixed相当于线程池,在不超过配置数量的情况下,新任务会启动新线程调度。

to be continue