Java并发编程的艺术——3万字血书详解Executor框架

1,665 阅读42分钟

Java并发编程的艺术——3万字血书详解Executor框架

原创2022-10-07 21:29·一个即将退役的码农

目录:

1.Executor框架简介

2.ThreadPoolExecutor详解

3.ScheduledThreadPoolExecutor详解

4.FutureTask详解

在Java中,使用线程来异步执行任务。Java线程的创建与销毁需要一定的开销,如果我们为每一个任务创建一个新线程来执行,这些线程的创建与销毁将消耗大量的计算资源。同时, 为每一个任务创建一个新线程来执行,这种策略可能会使处于高负荷状态的应用最终崩溃。

Java的线程既是工作单元,也是执行机制。从JDK 5开始,把工作单元与执行机制分离开来。工作单元包括Runnable和Callable,而执行机制由Executor框架提供。

一. Executor框架简介

1.1 Executor框架的两级调度模型

在HotSpot VM的线程模型中,Java线程(java.lang.Thread)被一对一映射为本地操作系统线程。Java线程启动时会创建一个本地操作系统线程;当该Java线程终止时,这个操作系统线程也会被回收。操作系统会调度所有线程并将它们分配给可用的CPU。

在上层,Java多线程程序通常把应用分解为若干个任务,然后使用用户级的调度器

(Executor框架)将这些任务映射为固定数量的线程;在底层,操作系统内核将这些线程映射到硬件处理器上。这种两级调度模型的示意图如下图所示。

从图中可以看出,应用程序通过Executor框架控制上层的调度;而下层的调度由操作系统内核控制,下层的调度不受应用程序的控制。

1.2 Executor框架的结构与成员

下面将分两部分来介绍Executor:Executor的结构和Executor框架包含的成员组件。

1.2.1 Executor框架的结构

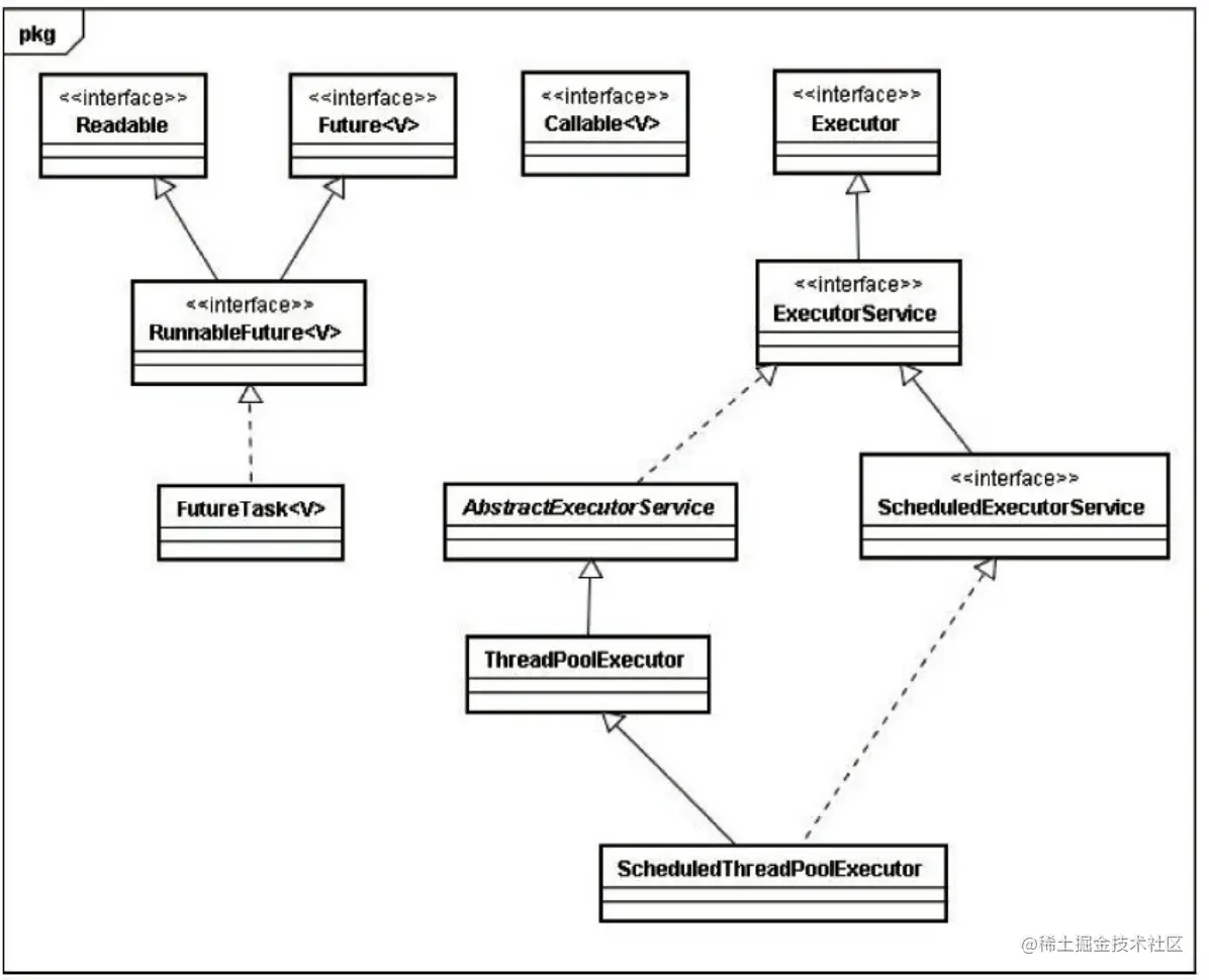
Executor框架主要由3大部分组成如下。

· 任务。包括被执行任务需要实现的接口:Runnable接口或Callable接口。

· 任务的执行。包括任务执行机制的核心接口Executor,以及继承自Executor的ExecutorService接口。Executor框架有两个关键类实现了ExecutorService接口(ThreadPoolExecutor和
ScheduledThreadPoolExecutor)。

· 异步计算的结果。包括接口Future和实现Future接口的FutureTask类。

Executor框架包含的主要的类与接口如下图所示。

Executor框架的类与接口

下面是这些类和接口的简介。

· Executor是一个接口,它是Executor框架的基础,它将任务的提交与任务的执行分离开

来。

· ThreadPoolExecutor是线程池的核心实现类,用来执行被提交的任务。

·
ScheduledThreadPoolExecutor是一个实现类,可以在给定的延迟后运行命令,或者定期执

行命令。
ScheduledThreadPoolExecutor比Timer更灵活,功能更强大。

· Future接口和实现Future接口的FutureTask类,代表异步计算的结果。

· Runnable接口和Callable接口的实现类,都可以被ThreadPoolExecutor或Scheduled- ThreadPoolExecutor执行。

Executor框架的使用示意图如下图所示。

Executor框架的使用示意图

主线程首先要创建实现Runnable或者Callable接口的任务对象。工具类Executors可以把一个Runnable对象封装为一个Callable对象(Executors.callable(Runnable task)或Executors.callable(Runnable task,Object resule))。

然后可以把Runnable对象直接交给ExecutorService执行(ExecutorService.execute(Runnable command));或者也可以把Runnable对象或Callable对象提交给ExecutorService执行(Executor-

Service.submit(Runnable task)或ExecutorService.submit(Callabletask))。

如果执行ExecutorService.submit(…),ExecutorService将返回一个实现Future接口的对象

(到目前为止的JDK中,返回的是FutureTask对象)。由于FutureTask实现了Runnable,程序员也可以创建FutureTask,然后直接交给ExecutorService执行。

最后,主线程可以执行FutureTask.get()方法来等待任务执行完成。主线程也可以执行

FutureTask.cancel(boolean mayInterruptIfRunning)来取消此任务的执行。

1.2.2. Executor框架的成员

本节将介绍Executor框架的主要成员:ThreadPoolExecutor、
ScheduledThreadPoolExecutor、Future接口、Runnable接口、Callable接口和Executors。

(1) ThreadPoolExecutor

ThreadPoolExecutor通常使用工厂类Executors来创建。Executors可以创建3种类型的ThreadPoolExecutor:SingleThreadExecutor、FixedThreadPool和CachedThreadPool。

下面分别介绍这3种ThreadPoolExecutor。

1) FixedThreadPool

下面是Executors提供的,创建使用固定线程数的FixedThreadPool的 API。

public static ExecutorService newFixedThreadPool(int nThreads)

public static ExecutorService newFixedThreadPool(int nThreads, ThreadFactorythreadFactory

FixedThreadPool适用于为了满足资源管理的需求,而需要限制当前线程数量的应用场

景,它适用于负载比较重的服务器。

2) SingleThreadExecutor

下面是Executors提供的,创建使用单个线程的SingleThread-Executor的API。

public static ExecutorService newSingleThreadExecutor()

public static ExecutorService newSingleThreadExecutor(ThreadFactory threadFactory)

SingleThreadExecutor适用于需要保证顺序地执行各个任务;并且在任意时间点,不会有多个线程是活动的应用场景。

3) CachedThreadPool

下面是Executors提供的,创建一个会根据需要创建新线程的CachedThreadPool的API。

public static ExecutorService newCachedThreadPool()

public static ExecutorService newCachedThreadPool(ThreadFactory threadFactory)

CachedThreadPool是大小无界的线程池,适用于执行很多的短期异步任务的小程序,或者 是负载较轻的服务器。

(2) ScheduledThreadPoolExecutor

ScheduledThreadPoolExecutor通常使用工厂类Executors来创建。Executors可以创建2种类

型的
ScheduledThreadPoolExecutor,如下。

·
ScheduledThreadPoolExecutor。包含若干个线程的ScheduledThreadPoolExecutor。

·
SingleThreadScheduledExecutor。只包含一个线程的ScheduledThreadPoolExecutor。下面分别介绍这两种ScheduledThreadPoolExecutor。

下面是工厂类Executors提供的,创建固定个数线程的
ScheduledThreadPoolExecutor的API。

public static ScheduledExecutorService newScheduledThreadPool(int corePoolSize)

public static ScheduledExecutorService newScheduledThreadPool(int corePoolSize,ThreadFactory)

ScheduledThreadPoolExecutor适用于需要多个后台线程执行周期任务,同时为了满足资源管理的需求而需要限制后台线程的数量的应用场景。下面是Executors提供的,创建单个线程的SingleThreadScheduledExecutor的API。

public static ScheduledExecutorService newSingleThreadScheduledExecutor() public static ScheduledExecutorService newSingleThreadScheduledExecutor (ThreadFactory threadFactory)

SingleThreadScheduledExecutor适用于需要单个后台线程执行周期任务,同时需要保证顺

序地执行各个任务的应用场景。

(3) Future接口

Future接口和实现Future接口的FutureTask类用来表示异步计算的结果。当我们把Runnable 接口或Callable接口的实现类提交(submit)给ThreadPoolExecutor或
ScheduledThreadPoolExecutor时,ThreadPoolExecutor或ScheduledThreadPoolExecutor会向我们返回一个FutureTask对象。下面是对应的API。

Future submit(Callable task)

Future submit(Runnable task, T result) Future<> submit(Runnable task)

有一点需要读者注意,到目前最新的JDK 8为止,Java通过上述API返回的是一个FutureTask对象。但从API可以看到,Java仅仅保证返回的是一个实现了Future接口的对象。在将来的JDK实现中,返回的可能不一定是FutureTask。

(4) Runnable接口和Callable接口

Runnable接口和Callable接口的实现类,都可以被ThreadPoolExecutor或Scheduled- ThreadPoolExecutor执行。它们之间的区别是Runnable不会返回结果,而Callable可以返回结果。

除了可以自己创建实现Callable接口的对象外,还可以使用工厂类Executors来把一个

Runnable包装成一个Callable。

下面是Executors提供的,把一个Runnable包装成一个Callable的API。

public static Callable callable(Runnable task) // 假设返回对象Callable1

下面是Executors提供的,把一个Runnable和一个待返回的结果包装成一个Callable的API。

public static Callable callable(Runnable task, T result) // 假设返回对象Callable

前面讲过,当我们把一个Callable对象(比如上面的Callable1或Callable2)提交给ThreadPoolExecutor或
ScheduledThreadPoolExecutor执行时,submit(…)会向我们返回一个FutureTask对象。我们可以执行FutureTask.get()方法来等待任务执行完成。当任务成功完成后FutureTask.get()将返回该任务的结果。例如,如果提交的是对象Callable1,FutureTask.get()方法将返回null;如果提交的是对象Callable2,FutureTask.get()方法将返回result对象。

二. ThreadPoolExecutor详解

带着BAT大厂的面试问题去理解

  • 为什么要有线程池?
  • Java是实现和管理线程池有哪些方式? 请简单举例如何使用。
  • 为什么很多公司不允许使用Executors去创建线程池? 那么推荐怎么使用呢?
  • ThreadPoolExecutor有哪些核心的配置参数? 请简要说明
  • ThreadPoolExecutor可以创建哪是哪三种线程池呢?
  • 当队列满了并且worker的数量达到maxSize的时候,会怎么样?
  • 说说ThreadPoolExecutor有哪些RejectedExecutionHandler策略? 默认是什么策略?
  • 简要说下线程池的任务执行机制? execute –> addWorker –>runworker (getTask)
  • 线程池中任务是如何提交的?
  • 线程池中任务是如何关闭的?
  • 在配置线程池的时候需要考虑哪些配置因素?
  • 如何监控线程池的状态?

2.1 为什么要有线程池

线程池能够对线程进行统一分配,调优和监控:

  • 降低资源消耗(线程无限制地创建,然后使用完毕后销毁)
  • 提高响应速度(无须创建线程)
  • 提高线程的可管理性

2.2 ThreadPoolExecutor例子

Java是如何实现和管理线程池的?

从JDK 5开始,把工作单元与执行机制分离开来,工作单元包括Runnable和Callable,而执行机制由Executor框架提供。

  • WorkerThread
public class WorkerThread implements Runnable {
     
    private String command;
     
    public WorkerThread(String s){
        this.command=s;
    }
 
    @Override
    public void run() {
        System.out.println(Thread.currentThread().getName()+" Start. Command = "+command);
        processCommand();
        System.out.println(Thread.currentThread().getName()+" End.");
    }
 
    private void processCommand() {
        try {
            Thread.sleep(5000);
        } catch (InterruptedException e) {
            e.printStackTrace();
        }
    }
 
    @Override
    public String toString(){
        return this.command;
    }
}  
  • SimpleThreadPool
import java.util.concurrent.ExecutorService;
import java.util.concurrent.Executors;
 
public class SimpleThreadPool {
 
    public static void main(String[] args) {
        ExecutorService executor = Executors.newFixedThreadPool(5);
        for (int i = 0; i < 10; i++) {
            Runnable worker = new WorkerThread("" + i);
            executor.execute(worker);
          }
        executor.shutdown(); // This will make the executor accept no new threads and finish all existing threads in the queue
        while (!executor.isTerminated()) { // Wait until all threads are finish,and also you can use "executor.awaitTermination();" to wait
        }
        System.out.println("Finished all threads");
    }

}

程序中我们创建了固定大小为五个工作线程的线程池。然后分配给线程池十个工作,因为线程池大小为五,它将启动五个工作线程先处理五个工作,其他的工作则处于等待状态,一旦有工作完成,空闲下来工作线程就会捡取等待队列里的其他工作进行执行。

这里是以上程序的输出。

pool-1-thread-2 Start. Command = 1
pool-1-thread-4 Start. Command = 3
pool-1-thread-1 Start. Command = 0
pool-1-thread-3 Start. Command = 2
pool-1-thread-5 Start. Command = 4
pool-1-thread-4 End.
pool-1-thread-5 End.
pool-1-thread-1 End.
pool-1-thread-3 End.
pool-1-thread-3 Start. Command = 8
pool-1-thread-2 End.
pool-1-thread-2 Start. Command = 9
pool-1-thread-1 Start. Command = 7
pool-1-thread-5 Start. Command = 6
pool-1-thread-4 Start. Command = 5
pool-1-thread-2 End.
pool-1-thread-4 End.
pool-1-thread-3 End.
pool-1-thread-5 End.
pool-1-thread-1 End.
Finished all threads

输出表明线程池中至始至终只有五个名为 "pool-1-thread-1" 到 "pool-1-thread-5" 的五个线程,这五个线程不随着工作的完成而消亡,会一直存在,并负责执行分配给线程池的任务,直到线程池消亡。

Executors 类提供了使用了 ThreadPoolExecutor 的简单的 ExecutorService 实现,但是 ThreadPoolExecutor 提供的功能远不止于此。我们可以在创建 ThreadPoolExecutor 实例时指定活动线程的数量,我们也可以限制线程池的大小并且创建我们自己的 RejectedExecutionHandler 实现来处理不能适应工作队列的工作。

这里是我们自定义的 RejectedExecutionHandler 接口的实现。

  • RejectedExecutionHandlerImpl.java
import java.util.concurrent.RejectedExecutionHandler;
import java.util.concurrent.ThreadPoolExecutor;
 
public class RejectedExecutionHandlerImpl implements RejectedExecutionHandler {
 
    @Override
    public void rejectedExecution(Runnable r, ThreadPoolExecutor executor) {
        System.out.println(r.toString() + " is rejected");
    }
 
}

ThreadPoolExecutor 提供了一些方法,我们可以使用这些方法来查询 executor 的当前状态,线程池大小,活动线程数量以及任务数量。因此我是用来一个监控线程在特定的时间间隔内打印 executor 信息。

  • MyMonitorThread.java
import java.util.concurrent.ThreadPoolExecutor;
 
public class MyMonitorThread implements Runnable
{
    private ThreadPoolExecutor executor;
     
    private int seconds;
     
    private boolean run=true;
 
    public MyMonitorThread(ThreadPoolExecutor executor, int delay)
    {
        this.executor = executor;
        this.seconds=delay;
    }
     
    public void shutdown(){
        this.run=false;
    }
 
    @Override
    public void run()
    {
        while(run){
                System.out.println(
                    String.format("[monitor] [%d/%d] Active: %d, Completed: %d, Task: %d, isShutdown: %s, isTerminated: %s",
                        this.executor.getPoolSize(),
                        this.executor.getCorePoolSize(),
                        this.executor.getActiveCount(),
                        this.executor.getCompletedTaskCount(),
                        this.executor.getTaskCount(),
                        this.executor.isShutdown(),
                        this.executor.isTerminated()));
                try {
                    Thread.sleep(seconds*1000);
                } catch (InterruptedException e) {
                    e.printStackTrace();
                }
        }
             
    }
}

这里是使用 ThreadPoolExecutor 的线程池实现例子。

  • WorkerPool.java
import java.util.concurrent.ArrayBlockingQueue;
import java.util.concurrent.Executors;
import java.util.concurrent.ThreadFactory;
import java.util.concurrent.ThreadPoolExecutor;
import java.util.concurrent.TimeUnit;
 
public class WorkerPool {
 
    public static void main(String args[]) throws InterruptedException{
        //RejectedExecutionHandler implementation
        RejectedExecutionHandlerImpl rejectionHandler = new RejectedExecutionHandlerImpl();
        //Get the ThreadFactory implementation to use
        ThreadFactory threadFactory = Executors.defaultThreadFactory();
        //creating the ThreadPoolExecutor
        ThreadPoolExecutor executorPool = new ThreadPoolExecutor(2, 4, 10, TimeUnit.SECONDS, new ArrayBlockingQueue<Runnable>(2), threadFactory, rejectionHandler);
        //start the monitoring thread
        MyMonitorThread monitor = new MyMonitorThread(executorPool, 3);
        Thread monitorThread = new Thread(monitor);
        monitorThread.start();
        //submit work to the thread pool
        for(int i=0; i<10; i++){
            executorPool.execute(new WorkerThread("cmd"+i));
        }
         
        Thread.sleep(30000);
        //shut down the pool
        executorPool.shutdown();
        //shut down the monitor thread
        Thread.sleep(5000);
        monitor.shutdown();
         
    }
}

注意在初始化 ThreadPoolExecutor 时,我们保持初始池大小为 2,最大池大小为 4 而工作队列大小为 2。因此如果已经有四个正在执行的任务而此时分配来更多任务的话,工作队列将仅仅保留他们(新任务)中的两个,其他的将会被
RejectedExecutionHandlerImpl 处理。

上面程序的输出可以证实以上观点。

pool-1-thread-1 Start. Command = cmd0
pool-1-thread-4 Start. Command = cmd5
cmd6 is rejected
pool-1-thread-3 Start. Command = cmd4
pool-1-thread-2 Start. Command = cmd1
cmd7 is rejected
cmd8 is rejected
cmd9 is rejected
[monitor] [0/2] Active: 4, Completed: 0, Task: 6, isShutdown: false, isTerminated: false
[monitor] [4/2] Active: 4, Completed: 0, Task: 6, isShutdown: false, isTerminated: false
pool-1-thread-4 End.
pool-1-thread-1 End.
pool-1-thread-2 End.
pool-1-thread-3 End.
pool-1-thread-1 Start. Command = cmd3
pool-1-thread-4 Start. Command = cmd2
[monitor] [4/2] Active: 2, Completed: 4, Task: 6, isShutdown: false, isTerminated: false
[monitor] [4/2] Active: 2, Completed: 4, Task: 6, isShutdown: false, isTerminated: false
pool-1-thread-1 End.
pool-1-thread-4 End.
[monitor] [4/2] Active: 0, Completed: 6, Task: 6, isShutdown: false, isTerminated: false
[monitor] [2/2] Active: 0, Completed: 6, Task: 6, isShutdown: false, isTerminated: false
[monitor] [2/2] Active: 0, Completed: 6, Task: 6, isShutdown: false, isTerminated: false
[monitor] [2/2] Active: 0, Completed: 6, Task: 6, isShutdown: false, isTerminated: false
[monitor] [2/2] Active: 0, Completed: 6, Task: 6, isShutdown: false, isTerminated: false
[monitor] [2/2] Active: 0, Completed: 6, Task: 6, isShutdown: false, isTerminated: false
[monitor] [0/2] Active: 0, Completed: 6, Task: 6, isShutdown: true, isTerminated: true
[monitor] [0/2] Active: 0, Completed: 6, Task: 6, isShutdown: true, isTerminated: true

注意 executor 的活动任务、完成任务以及所有完成任务,这些数量上的变化。我们可以调用 shutdown() 方法来结束所有提交的任务并终止线程池。

2.3 ThreadPoolExecutor使用详解

其实java线程池的实现原理很简单,说白了就是一个线程集合workerSet和一个阻塞队列workQueue。当用户向线程池提交一个任务(也就是线程)时,线程池会先将任务放入workQueue中。workerSet中的线程会不断的从workQueue中获取线程然后执行。当workQueue中没有任务的时候,worker就会阻塞,直到队列中有任务了就取出来继续执行。

2.3.1 Execute原理

当一个任务提交至线程池之后:

  1. 线程池首先当前运行的线程数量是否少于corePoolSize。如果是,则创建一个新的工作线程来执行任务。如果都在执行任务,则进入2.
  2. 判断BlockingQueue是否已经满了,倘若还没有满,则将线程放入BlockingQueue。否则进入3.
  3. 如果创建一个新的工作线程将使当前运行的线程数量超过maximumPoolSize,则交给RejectedExecutionHandler来处理任务。

当ThreadPoolExecutor创建新线程时,通过CAS来更新线程池的状态ctl.

2.3.2 参数

public ThreadPoolExecutor(int corePoolSize,
                              int maximumPoolSize,
                              long keepAliveTime,
                              TimeUnit unit,
                              BlockingQueue<Runnable> workQueue,
                              RejectedExecutionHandler handler)
  • corePoolSize 线程池中的核心线程数,当提交一个任务时,线程池创建一个新线程执行任务,直到当前线程数等于corePoolSize, 即使有其他空闲线程能够执行新来的任务, 也会继续创建线程;如果当前线程数为corePoolSize,继续提交的任务被保存到阻塞队列中,等待被执行;如果执行了线程池的prestartAllCoreThreads()方法,线程池会提前创建并启动所有核心线程。
  • workQueue 用来保存等待被执行的任务的阻塞队列. 在JDK中提供了如下阻塞队列: 具体可以参考JUC 集合: BlockQueue详解
    • ArrayBlockingQueue: 基于数组结构的有界阻塞队列,按FIFO排序任务;
    • LinkedBlockingQueue: 基于链表结构的阻塞队列,按FIFO排序任务,吞吐量通常要高于ArrayBlockingQueue;
    • SynchronousQueue: 一个不存储元素的阻塞队列,每个插入操作必须等到另一个线程调用移除操作,否则插入操作一直处于阻塞状态,吞吐量通常要高于LinkedBlockingQueue;
    • PriorityBlockingQueue: 具有优先级的无界阻塞队列;

LinkedBlockingQueue比ArrayBlockingQueue在插入删除节点性能方面更优,但是二者在put(), take()任务的时均需要加锁,SynchronousQueue使用无锁算法,根据节点的状态判断执行,而不需要用到锁,其核心是Transfer.transfer().

  • maximumPoolSize 线程池中允许的最大线程数。如果当前阻塞队列满了,且继续提交任务,则创建新的线程执行任务,前提是当前线程数小于maximumPoolSize;当阻塞队列是无界队列, 则maximumPoolSize则不起作用, 因为无法提交至核心线程池的线程会一直持续地放入workQueue.
  • keepAliveTime 线程空闲时的存活时间,即当线程没有任务执行时,该线程继续存活的时间;默认情况下,该参数只在线程数大于corePoolSize时才有用, 超过这个时间的空闲线程将被终止;
  • unit keepAliveTime的单位
  • threadFactory 创建线程的工厂,通过自定义的线程工厂可以给每个新建的线程设置一个具有识别度的线程名。默认为DefaultThreadFactory
  • handler 线程池的饱和策略,当阻塞队列满了,且没有空闲的工作线程,如果继续提交任务,必须采取一种策略处理该任务,线程池提供了4种策略:
    • AbortPolicy: 直接抛出异常,默认策略;
    • CallerRunsPolicy: 用调用者所在的线程来执行任务;
    • DiscardOldestPolicy: 丢弃阻塞队列中靠最前的任务,并执行当前任务;
    • DiscardPolicy: 直接丢弃任务;

当然也可以根据应用场景实现RejectedExecutionHandler接口,自定义饱和策略,如记录日志或持久化存储不能处理的任务。

2.3.3三种类型

2.3.3.1 newFixedThreadPool

public static ExecutorService newFixedThreadPool(int nThreads) {
    return new ThreadPoolExecutor(nThreads, nThreads,
                                0L, TimeUnit.MILLISECONDS,
                                new LinkedBlockingQueue<Runnable>());
}

线程池的线程数量达corePoolSize后,即使线程池没有可执行任务时,也不会释放线程。

FixedThreadPool的工作队列为无界队列LinkedBlockingQueue(队列容量为Integer.MAX_VALUE), 这会导致以下问题:

  • 线程池里的线程数量不超过corePoolSize,这导致了maximumPoolSize和keepAliveTime将会是个无用参数
  • 由于使用了无界队列, 所以FixedThreadPool永远不会拒绝, 即饱和策略失效

2.3.3.2 newSingleThreadExecutor

public static ExecutorService newSingleThreadExecutor() {
    return new FinalizableDelegatedExecutorService
        (new ThreadPoolExecutor(1, 1,
                                0L, TimeUnit.MILLISECONDS,
                                new LinkedBlockingQueue<Runnable>()));
}
  

初始化的线程池中只有一个线程,如果该线程异常结束,会重新创建一个新的线程继续执行任务,唯一的线程可以保证所提交任务的顺序执行.

由于使用了无界队列, 所以SingleThreadPool永远不会拒绝, 即饱和策略失效

2.3.3.3 newCachedThreadPool

public static ExecutorService newCachedThreadPool() {
    return new ThreadPoolExecutor(0, Integer.MAX_VALUE,
                                    60L, TimeUnit.SECONDS,
                                    new SynchronousQueue<Runnable>());
}

线程池的线程数可达到Integer.MAX_VALUE,即2147483647,内部使用SynchronousQueue作为阻塞队列; 和newFixedThreadPool创建的线程池不同,newCachedThreadPool在没有任务执行时,当线程的空闲时间超过keepAliveTime,会自动释放线程资源,当提交新任务时,如果没有空闲线程,则创建新线程执行任务,会导致一定的系统开销; 执行过程与前两种稍微不同:

  • 主线程调用SynchronousQueue的offer()方法放入task, 倘若此时线程池中有空闲的线程尝试读取 SynchronousQueue的task, 即调用了SynchronousQueue的poll(), 那么主线程将该task交给空闲线程. 否则执行(2)
  • 当线程池为空或者没有空闲的线程, 则创建新的线程执行任务.
  • 执行完任务的线程倘若在60s内仍空闲, 则会被终止. 因此长时间空闲的CachedThreadPool不会持有任何线程资源.

2.3.4 关闭线程池

遍历线程池中的所有线程,然后逐个调用线程的interrupt方法来中断线程.

2.3.4.1 关闭方式 - shutdown

将线程池里的线程状态设置成SHUTDOWN状态, 然后中断所有没有正在执行任务的线程.

2.3.4.2 关闭方式 - shutdownNow

将线程池里的线程状态设置成STOP状态, 然后停止所有正在执行或暂停任务的线程. 只要调用这两个关闭方法中的任意一个, isShutDown() 返回true. 当所有任务都成功关闭了, isTerminated()返回true.

2.4 ThreadPoolExecutor源码详解

2.4.1 几个关键属性

//这个属性是用来存放 当前运行的worker数量以及线程池状态的
//int是32位的,这里把int的高3位拿来充当线程池状态的标志位,后29位拿来充当当前运行worker的数量
private final AtomicInteger ctl = new AtomicInteger(ctlOf(RUNNING, 0));
//存放任务的阻塞队列
private final BlockingQueue<Runnable> workQueue;
//worker的集合,用set来存放
private final HashSet<Worker> workers = new HashSet<Worker>();
//历史达到的worker数最大值
private int largestPoolSize;
//当队列满了并且worker的数量达到maxSize的时候,执行具体的拒绝策略
private volatile RejectedExecutionHandler handler;
//超出coreSize的worker的生存时间
private volatile long keepAliveTime;
//常驻worker的数量
private volatile int corePoolSize;
//最大worker的数量,一般当workQueue满了才会用到这个参数
private volatile int maximumPoolSize;

2.4.2 内部状态

private final AtomicInteger ctl = new AtomicInteger(ctlOf(RUNNING, 0));
private static final int COUNT_BITS = Integer.SIZE - 3;
private static final int CAPACITY   = (1 << COUNT_BITS) - 1;

// runState is stored in the high-order bits
private static final int RUNNING    = -1 << COUNT_BITS;
private static final int SHUTDOWN   =  0 << COUNT_BITS;
private static final int STOP       =  1 << COUNT_BITS;
private static final int TIDYING    =  2 << COUNT_BITS;
private static final int TERMINATED =  3 << COUNT_BITS;

// Packing and unpacking ctl
private static int runStateOf(int c)     { return c & ~CAPACITY; }
private static int workerCountOf(int c)  { return c & CAPACITY; }
private static int ctlOf(int rs, int wc) { return rs | wc; }

其中AtomicInteger变量ctl的功能非常强大: 利用低29位表示线程池中线程数,通过高3位表示线程池的运行状态:

  • RUNNING: -1 << COUNT_BITS,即高3位为111,该状态的线程池会接收新任务,并处理阻塞队列中的任务;
  • SHUTDOWN: 0 << COUNT_BITS,即高3位为000,该状态的线程池不会接收新任务,但会处理阻塞队列中的任务;
  • STOP : 1 << COUNT_BITS,即高3位为001,该状态的线程不会接收新任务,也不会处理阻塞队列中的任务,而且会中断正在运行的任务;
  • TIDYING : 2 << COUNT_BITS,即高3位为010, 所有的任务都已经终止;
  • TERMINATED: 3 << COUNT_BITS,即高3位为011, terminated()方法已经执行完成

2.4.3 任务的执行

execute –> addWorker –>runworker (getTask)

线程池的工作线程通过Woker类实现,在ReentrantLock锁的保证下,把Woker实例插入到HashSet后,并启动Woker中的线程。 从Woker类的构造方法实现可以发现: 线程工厂在创建线程thread时,将Woker实例本身this作为参数传入,当执行start方法启动线程thread时,本质是执行了Worker的runWorker方法。 firstTask执行完成之后,通过getTask方法从阻塞队列中获取等待的任务,如果队列中没有任务,getTask方法会被阻塞并挂起,不会占用cpu资源;

2.4.3.1 execute()方法

ThreadPoolExecutor.execute(task)实现了Executor.execute(task)

public void execute(Runnable command) {
    if (command == null)
        throw new NullPointerException();
    /*
     * Proceed in 3 steps:
     *
     * 1. If fewer than corePoolSize threads are running, try to
     * start a new thread with the given command as its first
     * task.  The call to addWorker atomically checks runState and
     * workerCount, and so prevents false alarms that would add
     * threads when it shouldn't, by returning false.
     *
     * 2. If a task can be successfully queued, then we still need
     * to double-check whether we should have added a thread
     * (because existing ones died since last checking) or that
     * the pool shut down since entry into this method. So we
     * recheck state and if necessary roll back the enqueuing if
     * stopped, or start a new thread if there are none.
     *
     * 3. If we cannot queue task, then we try to add a new
     * thread.  If it fails, we know we are shut down or saturated
     * and so reject the task.
     */
    int c = ctl.get();
    if (workerCountOf(c) < corePoolSize) {  
    //workerCountOf获取线程池的当前线程数;小于corePoolSize,执行addWorker创建新线程执行command任务
       if (addWorker(command, true))
            return;
        c = ctl.get();
    }
    // double check: c, recheck
    // 线程池处于RUNNING状态,把提交的任务成功放入阻塞队列中
    if (isRunning(c) && workQueue.offer(command)) {
        int recheck = ctl.get();
        // recheck and if necessary 回滚到入队操作前,即倘若线程池shutdown状态,就remove(command)
        //如果线程池没有RUNNING,成功从阻塞队列中删除任务,执行reject方法处理任务
        if (! isRunning(recheck) && remove(command))
            reject(command);
        //线程池处于running状态,但是没有线程,则创建线程
        else if (workerCountOf(recheck) == 0)
            addWorker(null, false);
    }
    // 往线程池中创建新的线程失败,则reject任务
    else if (!addWorker(command, false))
        reject(command);
} 
  • 为什么需要double check线程池的状态?

在多线程环境下,线程池的状态时刻在变化,而ctl.get()是非原子操作,很有可能刚获取了线程池状态后线程池状态就改变了。判断是否将command加入workque是线程池之前的状态。倘若没有double check,万一线程池处于非running状态(在多线程环境下很有可能发生),那么command永远不会执行。

2.4.3.2 addWorker方法

从方法execute的实现可以看出: addWorker主要负责创建新的线程并执行任务 线程池创建新线程执行任务时,需要 获取全局锁:

private final ReentrantLock mainLock = new ReentrantLock();
private boolean addWorker(Runnable firstTask, boolean core) {
    // CAS更新线程池数量
    retry:
    for (;;) {
        int c = ctl.get();
        int rs = runStateOf(c);

        // Check if queue empty only if necessary.
        if (rs >= SHUTDOWN &&
            ! (rs == SHUTDOWN &&
                firstTask == null &&
                ! workQueue.isEmpty()))
            return false;

        for (;;) {
            int wc = workerCountOf(c);
            if (wc >= CAPACITY ||
                wc >= (core ? corePoolSize : maximumPoolSize))
                return false;
            if (compareAndIncrementWorkerCount(c))
                break retry;
            c = ctl.get();  // Re-read ctl
            if (runStateOf(c) != rs)
                continue retry;
            // else CAS failed due to workerCount change; retry inner loop
        }
    }

    boolean workerStarted = false;
    boolean workerAdded = false;
    Worker w = null;
    try {
        w = new Worker(firstTask);
        final Thread t = w.thread;
        if (t != null) {
            // 线程池重入锁
            final ReentrantLock mainLock = this.mainLock;
            mainLock.lock();
            try {
                // Recheck while holding lock.
                // Back out on ThreadFactory failure or if
                // shut down before lock acquired.
                int rs = runStateOf(ctl.get());

                if (rs < SHUTDOWN ||
                    (rs == SHUTDOWN && firstTask == null)) {
                    if (t.isAlive()) // precheck that t is startable
                        throw new IllegalThreadStateException();
                    workers.add(w);
                    int s = workers.size();
                    if (s > largestPoolSize)
                        largestPoolSize = s;
                    workerAdded = true;
                }
            } finally {
                mainLock.unlock();
            }
            if (workerAdded) {
                t.start();  // 线程启动,执行任务(Worker.thread(firstTask).start());
                workerStarted = true;
            }
        }
    } finally {
        if (! workerStarted)
            addWorkerFailed(w);
    }
    return workerStarted;
}

2.4.3.3 Worker类的runworker方法

 private final class Worker extends AbstractQueuedSynchronizer implements Runnable{
     Worker(Runnable firstTask) {
         setState(-1); // inhibit interrupts until runWorker
         this.firstTask = firstTask;
         this.thread = getThreadFactory().newThread(this); // 创建线程
     }
     /** Delegates main run loop to outer runWorker  */
     public void run() {
         runWorker(this);
     }
     // ...
 }
  • 继承了AQS类,可以方便的实现工作线程的中止操作;
  • 实现了Runnable接口,可以将自身作为一个任务在工作线程中执行;
  • 当前提交的任务firstTask作为参数传入Worker的构造方法;

一些属性还有构造方法:

//运行的线程,前面addWorker方法中就是直接通过启动这个线程来启动这个worker
final Thread thread;
//当一个worker刚创建的时候,就先尝试执行这个任务
Runnable firstTask;
//记录完成任务的数量
volatile long completedTasks;

Worker(Runnable firstTask) {
    setState(-1); // inhibit interrupts until runWorker
    this.firstTask = firstTask;
    //创建一个Thread,将自己设置给他,后面这个thread启动的时候,也就是执行worker的run方法
    this.thread = getThreadFactory().newThread(this);
}   

runWorker方法是线程池的核心:

  • 线程启动之后,通过unlock方法释放锁,设置AQS的state为0,表示运行可中断;
  • Worker执行firstTask或从workQueue中获取任务: 进行加锁操作,保证thread不被其他线程中断(除非线程池被中断) 检查线程池状态,倘若线程池处于中断状态,当前线程将中断。 执行beforeExecute 执行任务的run方法 执行afterExecute方法 解锁操作

通过getTask方法从阻塞队列中获取等待的任务,如果队列中没有任务,getTask方法会被阻塞并挂起,不会占用cpu资源;

final void runWorker(Worker w) {
    Thread wt = Thread.currentThread();
    Runnable task = w.firstTask;
    w.firstTask = null;
    w.unlock(); // allow interrupts
    boolean completedAbruptly = true;
    try {
        // 先执行firstTask,再从workerQueue中取task(getTask())

        while (task != null || (task = getTask()) != null) {
            w.lock();
            // If pool is stopping, ensure thread is interrupted;
            // if not, ensure thread is not interrupted.  This
            // requires a recheck in second case to deal with
            // shutdownNow race while clearing interrupt
            if ((runStateAtLeast(ctl.get(), STOP) ||
                    (Thread.interrupted() &&
                    runStateAtLeast(ctl.get(), STOP))) &&
                !wt.isInterrupted())
                wt.interrupt();
            try {
                beforeExecute(wt, task);
                Throwable thrown = null;
                try {
                    task.run();
                } catch (RuntimeException x) {
                    thrown = x; throw x;
                } catch (Error x) {
                    thrown = x; throw x;
                } catch (Throwable x) {
                    thrown = x; throw new Error(x);
                } finally {
                    afterExecute(task, thrown);
                }
            } finally {
                task = null;
                w.completedTasks++;
                w.unlock();
            }
        }
        completedAbruptly = false;
    } finally {
        processWorkerExit(w, completedAbruptly);
    }
}

2.4.3.4 getTask方法

下面来看一下getTask()方法,这里面涉及到keepAliveTime的使用,从这个方法我们可以看出线程池是怎么让超过corePoolSize的那部分worker销毁的。

private Runnable getTask() {
    boolean timedOut = false; // Did the last poll() time out?

    for (;;) {
        int c = ctl.get();
        int rs = runStateOf(c);

        // Check if queue empty only if necessary.
        if (rs >= SHUTDOWN && (rs >= STOP || workQueue.isEmpty())) {
            decrementWorkerCount();
            return null;
        }

        int wc = workerCountOf(c);

        // Are workers subject to culling?
        boolean timed = allowCoreThreadTimeOut || wc > corePoolSize;

        if ((wc > maximumPoolSize || (timed && timedOut))
            && (wc > 1 || workQueue.isEmpty())) {
            if (compareAndDecrementWorkerCount(c))
                return null;
            continue;
        }

        try {
            Runnable r = timed ?
                workQueue.poll(keepAliveTime, TimeUnit.NANOSECONDS) :
                workQueue.take();
            if (r != null)
                return r;
            timedOut = true;
        } catch (InterruptedException retry) {
            timedOut = false;
        }
    }
}

注意这里一段代码是keepAliveTime起作用的关键:

boolean timed = allowCoreThreadTimeOut || wc > corePoolSize;
Runnable r = timed ?
                workQueue.poll(keepAliveTime, TimeUnit.NANOSECONDS) :
                workQueue.take();

allowCoreThreadTimeOut为false,线程即使空闲也不会被销毁;倘若为ture,在keepAliveTime内仍空闲则会被销毁。

如果线程允许空闲等待而不被销毁timed == false,workQueue.take任务: 如果阻塞队列为空,当前线程会被挂起等待;当队列中有任务加入时,线程被唤醒,take方法返回任务,并执行;

如果线程不允许无休止空闲timed == true, workQueue.poll任务: 如果在keepAliveTime时间内,阻塞队列还是没有任务,则返回null;

2.4.4 任务的提交

  1. submit任务,等待线程池execute
  2. 执行FutureTask类的get方法时,会把主线程封装成WaitNode节点并保存在waiters链表中, 并阻塞等待运行结果;
  3. FutureTask任务执行完成后,通过UNSAFE设置waiters相应的waitNode为null,并通过LockSupport类unpark方法唤醒主线程;
public class Test{
    public static void main(String[] args) {

        ExecutorService es = Executors.newCachedThreadPool();
        Future<String> future = es.submit(new Callable<String>() {
            @Override
            public String call() throws Exception {
                try {
                    TimeUnit.SECONDS.sleep(2);
                } catch (InterruptedException e) {
                    e.printStackTrace();
                }
                return "future result";
            }
        });
        try {
            String result = future.get();
            System.out.println(result);
        } catch (Exception e) {
            e.printStackTrace();
        }
    }
}

在实际业务场景中,Future和Callable基本是成对出现的,Callable负责产生结果,Future负责获取结果。

  1. Callable接口类似于Runnable,只是Runnable没有返回值。
  2. Callable任务除了返回正常结果之外,如果发生异常,该异常也会被返回,即Future可以拿到异步执行任务各种结果;
  3. Future.get方法会导致主线程阻塞,直到Callable任务执行完成;

2.4.4.1 submit方法

AbstractExecutorService.submit()实现了ExecutorService.submit() 可以获取执行完的返回值, 而ThreadPoolExecutor 是AbstractExecutorService.submit()的子类,所以submit方法也是ThreadPoolExecutor`的方法。

// submit()在ExecutorService中的定义
<T> Future<T> submit(Callable<T> task);

<T> Future<T> submit(Runnable task, T result);

Future<?> submit(Runnable task);
// submit方法在AbstractExecutorService中的实现
public Future<?> submit(Runnable task) {
    if (task == null) throw new NullPointerException();
    // 通过submit方法提交的Callable任务会被封装成了一个FutureTask对象。
    RunnableFuture<Void> ftask = newTaskFor(task, null);
    execute(ftask);
    return ftask;
}

通过submit方法提交的Callable任务会被封装成了一个FutureTask对象。通过Executor.execute方法提交FutureTask到线程池中等待被执行,最终执行的是FutureTask的run方法;

2.4.4.2 FutureTask对象

public class FutureTask implements RunnableFuture 可以将FutureTask提交至线程池中等待被执行(通过FutureTask的run方法来执行)

  • 内部状态
/* The run state of this task, initially NEW. 
    * ...
    * Possible state transitions:
    * NEW -> COMPLETING -> NORMAL
    * NEW -> COMPLETING -> EXCEPTIONAL
    * NEW -> CANCELLED
    * NEW -> INTERRUPTING -> INTERRUPTED
    */
private volatile int state;
private static final int NEW          = 0;
private static final int COMPLETING   = 1;
private static final int NORMAL       = 2;
private static final int EXCEPTIONAL  = 3;
private static final int CANCELLED    = 4;
private static final int INTERRUPTING = 5;
private static final int INTERRUPTED  = 6;

内部状态的修改通过sun.misc.Unsafe修改

  • get方法
public V get() throws InterruptedException, ExecutionException {
    int s = state;
    if (s <= COMPLETING)
        s = awaitDone(false, 0L);
    return report(s);
} 

内部通过awaitDone方法对主线程进行阻塞,具体实现如下:

private int awaitDone(boolean timed, long nanos)
    throws InterruptedException {
    final long deadline = timed ? System.nanoTime() + nanos : 0L;
    WaitNode q = null;
    boolean queued = false;
    for (;;) {
        if (Thread.interrupted()) {
            removeWaiter(q);
            throw new InterruptedException();
        }

        int s = state;
        if (s > COMPLETING) {
            if (q != null)
                q.thread = null;
            return s;
        }
        else if (s == COMPLETING) // cannot time out yet
            Thread.yield();
        else if (q == null)
            q = new WaitNode();
        else if (!queued)
            queued = UNSAFE.compareAndSwapObject(this, waitersOffset,q.next = waiters, q);
        else if (timed) {
            nanos = deadline - System.nanoTime();
            if (nanos <= 0L) {
                removeWaiter(q);
                return state;
            }
            LockSupport.parkNanos(this, nanos);
        }
        else
            LockSupport.park(this);
    }
}
  1. 如果主线程被中断,则抛出中断异常;
  2. 判断FutureTask当前的state,如果大于COMPLETING,说明任务已经执行完成,则直接返回;
  3. 如果当前state等于COMPLETING,说明任务已经执行完,这时主线程只需通过yield方法让出cpu资源,等待state变成NORMAL;
  4. 通过WaitNode类封装当前线程,并通过UNSAFE添加到waiters链表;
  5. 最终通过LockSupport的park或parkNanos挂起线程;

run方法

public void run() {
    if (state != NEW || !UNSAFE.compareAndSwapObject(this, runnerOffset, null, Thread.currentThread()))
        return;
    try {
        Callable<V> c = callable;
        if (c != null && state == NEW) {
            V result;
            boolean ran;
            try {
                result = c.call();
                ran = true;
            } catch (Throwable ex) {
                result = null;
                ran = false;
                setException(ex);
            }
            if (ran)
                set(result);
        }
    } finally {
        // runner must be non-null until state is settled to
        // prevent concurrent calls to run()
        runner = null;
        // state must be re-read after nulling runner to prevent
        // leaked interrupts
        int s = state;
        if (s >= INTERRUPTING)
            handlePossibleCancellationInterrupt(s);
    }
}

FutureTask.run方法是在线程池中被执行的,而非主线程

  1. 通过执行Callable任务的call方法;
  2. 如果call执行成功,则通过set方法保存结果;
  3. 如果call执行有异常,则通过setException保存异常;

2.4.5 任务的关闭

shutdown方法会将线程池的状态设置为SHUTDOWN,线程池进入这个状态后,就拒绝再接受任务,然后会将剩余的任务全部执行完

public void shutdown() {
    final ReentrantLock mainLock = this.mainLock;
    mainLock.lock();
    try {
        //检查是否可以关闭线程
        checkShutdownAccess();
        //设置线程池状态
        advanceRunState(SHUTDOWN);
        //尝试中断worker
        interruptIdleWorkers();
            //预留方法,留给子类实现
        onShutdown(); // hook for ScheduledThreadPoolExecutor
    } finally {
        mainLock.unlock();
    }
    tryTerminate();
}

private void interruptIdleWorkers() {
    interruptIdleWorkers(false);
}

private void interruptIdleWorkers(boolean onlyOne) {
    final ReentrantLock mainLock = this.mainLock;
    mainLock.lock();
    try {
        //遍历所有的worker
        for (Worker w : workers) {
            Thread t = w.thread;
            //先尝试调用w.tryLock(),如果获取到锁,就说明worker是空闲的,就可以直接中断它
            //注意的是,worker自己本身实现了AQS同步框架,然后实现的类似锁的功能
            //它实现的锁是不可重入的,所以如果worker在执行任务的时候,会先进行加锁,这里tryLock()就会返回false
            if (!t.isInterrupted() && w.tryLock()) {
                try {
                    t.interrupt();
                } catch (SecurityException ignore) {
                } finally {
                    w.unlock();
                }
            }
            if (onlyOne)
                break;
        }
    } finally {
        mainLock.unlock();
    }
}

shutdownNow做的比较绝,它先将线程池状态设置为STOP,然后拒绝所有提交的任务。最后中断左右正在运行中的worker,然后清空任务队列。

public List<Runnable> shutdownNow() {
    List<Runnable> tasks;
    final ReentrantLock mainLock = this.mainLock;
    mainLock.lock();
    try {
        checkShutdownAccess();
        //检测权限
        advanceRunState(STOP);
        //中断所有的worker
        interruptWorkers();
        //清空任务队列
        tasks = drainQueue();
    } finally {
        mainLock.unlock();
    }
    tryTerminate();
    return tasks;
}

private void interruptWorkers() {
    final ReentrantLock mainLock = this.mainLock;
    mainLock.lock();
    try {
        //遍历所有worker,然后调用中断方法
        for (Worker w : workers)
            w.interruptIfStarted();
    } finally {
        mainLock.unlock();
    }
}

2.5 更深入理解

2.5.1 为什么线程池不允许使用Executors去创建? 推荐方式是什么?

线程池不允许使用Executors去创建,而是通过ThreadPoolExecutor的方式,这样的处理方式让写的同学更加明确线程池的运行规则,规避资源耗尽的风险。 说明:Executors各个方法的弊端:

  • newFixedThreadPool和newSingleThreadExecutor:   主要问题是堆积的请求处理队列可能会耗费非常大的内存,甚至OOM。
  • newCachedThreadPool和newScheduledThreadPool:   主要问题是线程数最大数是Integer.MAX_VALUE,可能会创建数量非常多的线程,甚至OOM。

2.5.1.1 推荐方式 1

首先引入:commons-lang3包

ScheduledExecutorService executorService = new ScheduledThreadPoolExecutor(1,
        new BasicThreadFactory.Builder().namingPattern("example-schedule-pool-%d").daemon(true).build());

2.5.1.2 推荐方式 2

首先引入:com.google.guava包

ThreadFactory namedThreadFactory = new ThreadFactoryBuilder().setNameFormat("demo-pool-%d").build();

//Common Thread Pool
ExecutorService pool = new ThreadPoolExecutor(5, 200, 0L, TimeUnit.MILLISECONDS, new LinkedBlockingQueue<Runnable>(1024), namedThreadFactory, new ThreadPoolExecutor.AbortPolicy());

// excute
pool.execute(()-> System.out.println(Thread.currentThread().getName()));

 //gracefully shutdown
pool.shutdown();

2.5.1.3 推荐方式 3

spring配置线程池方式:自定义线程工厂bean需要实现ThreadFactory,可参考该接口的其它默认实现类,使用方式直接注入bean调用execute(Runnable task)方法即可

    <bean id="userThreadPool" class="org.springframework.scheduling.concurrent.ThreadPoolTaskExecutor">
        <property name="corePoolSize" value="10" />
        <property name="maxPoolSize" value="100" />
        <property name="queueCapacity" value="2000" />

    <property name="threadFactory" value= threadFactory />
        <property name="rejectedExecutionHandler">
            <ref local="rejectedExecutionHandler" />
        </property>
    </bean>
    
    //in code
    userThreadPool.execute(thread);
 

2.5.2 配置线程池需要考虑因素

从任务的优先级,任务的执行时间长短,任务的性质(CPU密集/ IO密集),任务的依赖关系这四个角度来分析。并且近可能地使用有界的工作队列。

性质不同的任务可用使用不同规模的线程池分开处理:

  • CPU密集型: 尽可能少的线程,Ncpu+1
  • IO密集型: 尽可能多的线程, Ncpu*2,比如数据库连接池
  • 混合型: CPU密集型的任务与IO密集型任务的执行时间差别较小,拆分为两个线程池;否则没有必要拆分。

2.5.3 监控线程池的状态

可以使用ThreadPoolExecutor以下方法:

  • getTaskCount() Returns the approximate total number of tasks that have ever been scheduled for execution.

  • getCompletedTaskCount() Returns the approximate total number of tasks that have completed execution. 返回结果少于getTaskCount()。

  • getLargestPoolSize() Returns the largest number of threads that have ever simultaneously been in the pool. 返回结果小于等于maximumPoolSize

  • getPoolSize() Returns the current number of threads in the pool.

  • getActiveCount() Returns the approximate number of threads that are actively executing tasks.

三.ScheduledThreadPoolExecutor详解

带着BAT大厂的面试问题去理解
ScheduledThreadPoolExecutor

  • ScheduledThreadPoolExecutor要解决什么样的问题?
  • ScheduledThreadPoolExecutor相比ThreadPoolExecutor有哪些特性?
  • ScheduledThreadPoolExecutor有什么样的数据结构,核心内部类和抽象类?
  • ScheduledThreadPoolExecutor有哪两个关闭策略? 区别是什么?
  • ScheduledThreadPoolExecutor中scheduleAtFixedRate 和 scheduleWithFixedDelay区别是什么?
  • 为什么ThreadPoolExecutor 的调整策略却不适用于 ScheduledThreadPoolExecutor?
  • Executors 提供了几种方法来构造 ScheduledThreadPoolExecutor?

3.1
ScheduledThreadPoolExecutor简介

ScheduledThreadPoolExecutor继承自 ThreadPoolExecutor,为任务提供延迟或周期执行,属于线程池的一种。和 ThreadPoolExecutor 相比,它还具有以下几种特性:

  • 使用专门的任务类型—ScheduledFutureTask 来执行周期任务,也可以接收不需要时间调度的任务(这些任务通过 ExecutorService 来执行)。

  • 使用专门的存储队列—DelayedWorkQueue 来存储任务,DelayedWorkQueue 是无界延迟队列DelayQueue 的一种。相比ThreadPoolExecutor也简化了执行机制(delayedExecute方法,后面单独分析)。

  • 支持可选的run-after-shutdown参数,在池被关闭(shutdown)之后支持可选的逻辑来决定是否继续运行周期或延迟任务。并且当任务(重新)提交操作与 shutdown 操作重叠时,复查逻辑也不相同。

  • 3.2 ScheduledThreadPoolExecutor数据结构

ScheduledThreadPoolExecutor继承自 ThreadPoolExecutor:

  • 详情请参考: ThreadPoolExecutor详解

ScheduledThreadPoolExecutor 内部构造了两个内部类 ScheduledFutureTask 和 DelayedWorkQueue:

  • ScheduledFutureTask: 继承了FutureTask,说明是一个异步运算任务;最上层分别实现了Runnable、Future、Delayed接口,说明它是一个可以延迟执行的异步运算任务。
  • DelayedWorkQueue: 这是 ScheduledThreadPoolExecutor 为存储周期或延迟任务专门定义的一个延迟队列,继承了 AbstractQueue,为了契合 ThreadPoolExecutor 也实现了 BlockingQueue 接口。它内部只允许存储 RunnableScheduledFuture 类型的任务。与 DelayQueue 的不同之处就是它只允许存放 RunnableScheduledFuture 对象,并且自己实现了二叉堆(DelayQueue 是利用了 PriorityQueue 的二叉堆结构)。

3.3
ScheduledThreadPoolExecutor源码解析

以下源码的解析是基于你已经理解了FutureTask。

3.3.1 内部类ScheduledFutureTask

3.3.1.1 属性

//为相同延时任务提供的顺序编号
private final long sequenceNumber;

//任务可以执行的时间,纳秒级
private long time;

//重复任务的执行周期时间,纳秒级。
private final long period;

//重新入队的任务
RunnableScheduledFuture<V> outerTask = this;

//延迟队列的索引,以支持更快的取消操作
int heapIndex;
  • sequenceNumber: 当两个任务有相同的延迟时间时,按照 FIFO 的顺序入队。sequenceNumber 就是为相同延时任务提供的顺序编号。
  • time: 任务可以执行时的时间,纳秒级,通过triggerTime方法计算得出。
  • period: 任务的执行周期时间,纳秒级。正数表示固定速率执行(为scheduleAtFixedRate提供服务),负数表示固定延迟执行(为scheduleWithFixedDelay提供服务),0表示不重复任务。
  • outerTask: 重新入队的任务,通过reExecutePeriodic方法入队重新排序。

3.3.1.2核心方法run()

public void run() {
    boolean periodic = isPeriodic();//是否为周期任务
    if (!canRunInCurrentRunState(periodic))//当前状态是否可以执行
        cancel(false);
    else if (!periodic)
        //不是周期任务,直接执行
        ScheduledFutureTask.super.run();
    else if (ScheduledFutureTask.super.runAndReset()) {
        setNextRunTime();//设置下一次运行时间
        reExecutePeriodic(outerTask);//重排序一个周期任务
    }
}

说明: ScheduledFutureTask 的run方法重写了 FutureTask 的版本,以便执行周期任务时重置/重排序任务。任务的执行通过父类 FutureTask 的run实现。内部有两个针对周期任务的方法:

  • setNextRunTime(): 用来设置下一次运行的时间,源码如下:
//设置下一次执行任务的时间
private void setNextRunTime() {
    long p = period;
    if (p > 0)  //固定速率执行,scheduleAtFixedRate
        time += p;
    else
        time = triggerTime(-p);  //固定延迟执行,scheduleWithFixedDelay
}
//计算固定延迟任务的执行时间
long triggerTime(long delay) {
    return now() +
        ((delay < (Long.MAX_VALUE >> 1)) ? delay : overflowFree(delay));
}
  • reExecutePeriodic(): 周期任务重新入队等待下一次执行,源码如下:
//重排序一个周期任务
void reExecutePeriodic(RunnableScheduledFuture<?> task) {
    if (canRunInCurrentRunState(true)) {//池关闭后可继续执行
        super.getQueue().add(task);//任务入列
        //重新检查run-after-shutdown参数,如果不能继续运行就移除队列任务,并取消任务的执行
        if (!canRunInCurrentRunState(true) && remove(task))
            task.cancel(false);
        else
            ensurePrestart();//启动一个新的线程等待任务
    }
}

reExecutePeriodic与delayedExecute的执行策略一致,只不过reExecutePeriodic不会执行拒绝策略而是直接丢掉任务。

3.3.1.3 cancel方法

public boolean cancel(boolean mayInterruptIfRunning) {
    boolean cancelled = super.cancel(mayInterruptIfRunning);
    if (cancelled && removeOnCancel && heapIndex >= 0)
        remove(this);
    return cancelled;
}

ScheduledFutureTask.cancel本质上由其父类 FutureTask.cancel 实现。取消任务成功后会根据removeOnCancel参数决定是否从队列中移除此任务。

3.3.2 核心属性

//关闭后继续执行已经存在的周期任务 
private volatile boolean continueExistingPeriodicTasksAfterShutdown;

//关闭后继续执行已经存在的延时任务 
private volatile boolean executeExistingDelayedTasksAfterShutdown = true;

//取消任务后移除 
private volatile boolean removeOnCancel = false;

//为相同延时的任务提供的顺序编号,保证任务之间的FIFO顺序
private static final AtomicLong sequencer = new AtomicLong();
  • continueExistingPeriodicTasksAfterShutdown和executeExistingDelayedTasksAfterShutdown是 ScheduledThreadPoolExecutor 定义的 run-after-shutdown 参数,用来控制池关闭之后的任务执行逻辑。
  • removeOnCancel用来控制任务取消后是否从队列中移除。当一个已经提交的周期或延迟任务在运行之前被取消,那么它之后将不会运行。默认配置下,这种已经取消的任务在届期之前不会被移除。 通过这种机制,可以方便检查和监控线程池状态,但也可能导致已经取消的任务无限滞留。为了避免这种情况的发生,我们可以通过setRemoveOnCancelPolicy方法设置移除策略,把参数removeOnCancel设为true可以在任务取消后立即从队列中移除。
  • sequencer是为相同延时的任务提供的顺序编号,保证任务之间的 FIFO 顺序。与 ScheduledFutureTask 内部的sequenceNumber参数作用一致。

3.3.3 构造函数

首先看下构造函数,
ScheduledThreadPoolExecutor 内部有四个构造函数,这里我们只看这个最大构造灵活度的:

public ScheduledThreadPoolExecutor(int corePoolSize,
                                   ThreadFactory threadFactory,
                                   RejectedExecutionHandler handler) {
    super(corePoolSize, Integer.MAX_VALUE, 0, NANOSECONDS,
          new DelayedWorkQueue(), threadFactory, handler);
}

构造函数都是通过super调用了ThreadPoolExecutor的构造,并且使用特定等待队列DelayedWorkQueue。

3.3.4 核心方法:Schedule

public <V> ScheduledFuture<V> schedule(Callable<V> callable,
                                       long delay,
                                       TimeUnit unit) {
    if (callable == null || unit == null)
        throw new NullPointerException();
    RunnableScheduledFuture<V> t = decorateTask(callable,
        new ScheduledFutureTask<V>(callable, triggerTime(delay, unit)));//构造ScheduledFutureTask任务
    delayedExecute(t);//任务执行主方法
    return t;
}

说明: schedule主要用于执行一次性(延迟)任务。函数执行逻辑分两步:

  • 封装 Callable/Runnable: 首先通过triggerTime计算任务的延迟执行时间,然后通过 ScheduledFutureTask 的构造函数把 Runnable/Callable 任务构造为ScheduledThreadPoolExecutor可以执行的任务类型,最后调用decorateTask方法执行用户自定义的逻辑;decorateTask是一个用户可自定义扩展的方法,默认实现下直接返回封装的RunnableScheduledFuture任务,源码如下:
protected <V> RunnableScheduledFuture<V> decorateTask(
    Runnable runnable, RunnableScheduledFuture<V> task) {
    return task;
}
  • 执行任务: 通过delayedExecute实现。下面我们来详细分析。
private void delayedExecute(RunnableScheduledFuture<?> task) {
    if (isShutdown())
        reject(task);//池已关闭,执行拒绝策略
    else {
        super.getQueue().add(task);//任务入队
        if (isShutdown() &&
            !canRunInCurrentRunState(task.isPeriodic()) &&//判断run-after-shutdown参数
            remove(task))//移除任务
            task.cancel(false);
        else
            ensurePrestart();//启动一个新的线程等待任务
    }
}

说明: delayedExecute是执行任务的主方法,方法执行逻辑如下:

  • 如果池已关闭(ctl >= SHUTDOWN),执行任务拒绝策略;
  • 池正在运行,首先把任务入队排序;然后重新检查池的关闭状态,执行如下逻辑:

A: 如果池正在运行,或者 run-after-shutdown 参数值为true,则调用父类方法ensurePrestart启动一个新的线程等待执行任务。ensurePrestart源码如下:

void ensurePrestart() {
    int wc = workerCountOf(ctl.get());
    if (wc < corePoolSize)
        addWorker(null, true);
    else if (wc == 0)
        addWorker(null, false);
}

ensurePrestart是父类 ThreadPoolExecutor 的方法,用于启动一个新的工作线程等待执行任务,即使corePoolSize为0也会安排一个新线程。

B: 如果池已经关闭,并且 run-after-shutdown 参数值为false,则执行父类(ThreadPoolExecutor)方法remove移除队列中的指定任务,成功移除后调用
ScheduledFutureTask.cancel取消任务

3.3.5 核心方法:scheduleAtFixedRate 和 scheduleWithFixedDelay

/**
 * 创建一个周期执行的任务,第一次执行延期时间为initialDelay,
 * 之后每隔period执行一次,不等待第一次执行完成就开始计时
 */
public ScheduledFuture<?> scheduleAtFixedRate(Runnable command,
                                              long initialDelay,
                                              long period,
                                              TimeUnit unit) {
    if (command == null || unit == null)
        throw new NullPointerException();
    if (period <= 0)
        throw new IllegalArgumentException();
    //构建RunnableScheduledFuture任务类型
    ScheduledFutureTask<Void> sft =
        new ScheduledFutureTask<Void>(command,
                                      null,
                                      triggerTime(initialDelay, unit),//计算任务的延迟时间
                                      unit.toNanos(period));//计算任务的执行周期
    RunnableScheduledFuture<Void> t = decorateTask(command, sft);//执行用户自定义逻辑
    sft.outerTask = t;//赋值给outerTask,准备重新入队等待下一次执行
    delayedExecute(t);//执行任务
    return t;
}

/**
 * 创建一个周期执行的任务,第一次执行延期时间为initialDelay,
 * 在第一次执行完之后延迟delay后开始下一次执行
 */
public ScheduledFuture<?> scheduleWithFixedDelay(Runnable command,
                                                 long initialDelay,
                                                 long delay,
                                                 TimeUnit unit) {
    if (command == null || unit == null)
        throw new NullPointerException();
    if (delay <= 0)
        throw new IllegalArgumentException();
    //构建RunnableScheduledFuture任务类型
    ScheduledFutureTask<Void> sft =
        new ScheduledFutureTask<Void>(command,
                                      null,
                                      triggerTime(initialDelay, unit),//计算任务的延迟时间
                                      unit.toNanos(-delay));//计算任务的执行周期
    RunnableScheduledFuture<Void> t = decorateTask(command, sft);//执行用户自定义逻辑
    sft.outerTask = t;//赋值给outerTask,准备重新入队等待下一次执行
    delayedExecute(t);//执行任务
    return t;
}

说明: scheduleAtFixedRate和scheduleWithFixedDelay方法的逻辑与schedule类似。

注意scheduleAtFixedRate和scheduleWithFixedDelay的区别: 乍一看两个方法一模一样,其实,在unit.toNanos这一行代码中还是有区别的。没错,scheduleAtFixedRate传的是正值,而scheduleWithFixedDelay传的则是负值,这个值就是 ScheduledFutureTask 的period属性。

3.3.6 核心方法:shutdown()

public void shutdown() {
    super.shutdown();
}
//取消并清除由于关闭策略不应该运行的所有任务
@Override void onShutdown() {
    BlockingQueue<Runnable> q = super.getQueue();
    //获取run-after-shutdown参数
    boolean keepDelayed =
        getExecuteExistingDelayedTasksAfterShutdownPolicy();
    boolean keepPeriodic =
        getContinueExistingPeriodicTasksAfterShutdownPolicy();
    if (!keepDelayed && !keepPeriodic) {//池关闭后不保留任务
        //依次取消任务
        for (Object e : q.toArray())
            if (e instanceof RunnableScheduledFuture<?>)
                ((RunnableScheduledFuture<?>) e).cancel(false);
        q.clear();//清除等待队列
    }
    else {//池关闭后保留任务
        // Traverse snapshot to avoid iterator exceptions
        //遍历快照以避免迭代器异常
        for (Object e : q.toArray()) {
            if (e instanceof RunnableScheduledFuture) {
                RunnableScheduledFuture<?> t =
                    (RunnableScheduledFuture<?>)e;
                if ((t.isPeriodic() ? !keepPeriodic : !keepDelayed) ||
                    t.isCancelled()) { // also remove if already cancelled
                    //如果任务已经取消,移除队列中的任务
                    if (q.remove(t))
                        t.cancel(false);
                }
            }
        }
    }
    tryTerminate(); //终止线程池
}

说明: 池关闭方法调用了父类ThreadPoolExecutor的shutdown,具体分析见 ThreadPoolExecutor 篇。这里主要介绍以下在shutdown方法中调用的关闭钩子onShutdown方法,它的主要作用是在关闭线程池后取消并清除由于关闭策略不应该运行的所有任务,这里主要是根据 run-after-shutdown 参数(
continueExistingPeriodicTasksAfterShutdown和executeExistingDelayedTasksAfterShutdown)来决定线程池关闭后是否关闭已经存在的任务。

3.4 再深入理解

  • 为什么ThreadPoolExecutor 的调整策略却不适用于 ScheduledThreadPoolExecutor?

例如: 由于
ScheduledThreadPoolExecutor 是一个固定核心线程数大小的线程池,并且使用了一个无界队列,所以调整maximumPoolSize对其没有任何影响(所以 ScheduledThreadPoolExecutor 没有提供可以调整最大线程数的构造函数,默认最大线程数固定为Integer.MAX_VALUE)。此外,设置corePoolSize为0或者设置核心线程空闲后清除(allowCoreThreadTimeOut)同样也不是一个好的策略,因为一旦周期任务到达某一次运行周期时,可能导致线程池内没有线程去处理这些任务。

  • Executors 提供了哪几种方法来构造 ScheduledThreadPoolExecutor?  newScheduledThreadPool: 可指定核心线程数的线程池。 newSingleThreadScheduledExecutor: 只有一个工作线程的线程池。如果内部工作线程由于执行周期任务异常而被终止,则会新建一个线程替代它的位置。

注意: newScheduledThreadPool(1, threadFactory) 不等价于
newSingleThreadScheduledExecutor。newSingleThreadScheduledExecutor创建的线程池保证内部只有一个线程执行任务,并且线程数不可扩展;而通过newScheduledThreadPool(1, threadFactory)创建的线程池可以通过setCorePoolSize方法来修改核心线程数。

四.FutureTask详解

带着BAT大厂的面试问题去理解FutureTask

  • FutureTask用来解决什么问题的? 为什么会出现?
  • FutureTask类结构关系怎么样的?
  • FutureTask的线程安全是由什么保证的?
  • FutureTask结果返回机制?
  • FutureTask内部运行状态的转变?
  • FutureTask通常会怎么用? 举例说明。

4.1 FutureTask简介

FutureTask 为 Future 提供了基础实现,如获取任务执行结果(get)和取消任务(cancel)等。如果任务尚未完成,获取任务执行结果时将会阻塞。一旦执行结束,任务就不能被重启或取消(除非使用runAndReset执行计算)。FutureTask 常用来封装 Callable 和 Runnable,也可以作为一个任务提交到线程池中执行。除了作为一个独立的类之外,此类也提供了一些功能性函数供我们创建自定义 task 类使用。FutureTask 的线程安全由CAS来保证。

4.2 FutureTask类关系

可以看到,FutureTask实现了RunnableFuture接口,则RunnableFuture接口继承了Runnable接口和Future接口,所以FutureTask既能当做一个Runnable直接被Thread执行,也能作为Future用来得到Callable的计算结果。

4.3 FutureTask源码解析

4.3.1 Callable接口

Callable是个泛型接口,泛型V就是要call()方法返回的类型。对比Runnable接口,Runnable不会返回数据也不能抛出异常。

public interface Callable<V> {
    /**
     * Computes a result, or throws an exception if unable to do so.
     *
     * @return computed result
     * @throws Exception if unable to compute a result
     */
    V call() throws Exception;
}

4.3.2 Future接口

Future接口代表异步计算的结果,通过Future接口提供的方法可以查看异步计算是否执行完成,或者等待执行结果并获取执行结果,同时还可以取消执行。Future接口的定义如下:

public interface Future<V> {
    boolean cancel(boolean mayInterruptIfRunning);
    boolean isCancelled();
    boolean isDone();
    V get() throws InterruptedException, ExecutionException;
    V get(long timeout, TimeUnit unit)
        throws InterruptedException, ExecutionException, TimeoutException;
}
  • cancel():cancel()方法用来取消异步任务的执行。如果异步任务已经完成或者已经被取消,或者由于某些原因不能取消,则会返回false。如果任务还没有被执行,则会返回true并且异步任务不会被执行。如果任务已经开始执行了但是还没有执行完成,若mayInterruptIfRunning为true,则会立即中断执行任务的线程并返回true,若mayInterruptIfRunning为false,则会返回true且不会中断任务执行线程。
  • isCanceled():判断任务是否被取消,如果任务在结束(正常执行结束或者执行异常结束)前被取消则返回true,否则返回false。
  • isDone():判断任务是否已经完成,如果完成则返回true,否则返回false。需要注意的是:任务执行过程中发生异常、任务被取消也属于任务已完成,也会返回true。
  • get():获取任务执行结果,如果任务还没完成则会阻塞等待直到任务执行完成。如果任务被取消则会抛出CancellationException异常,如果任务执行过程发生异常则会抛出ExecutionException异常,如果阻塞等待过程中被中断则会抛出InterruptedException异常。
  • get(long timeout,Timeunit unit):带超时时间的get()版本,如果阻塞等待过程中超时则会抛出TimeoutException异常。

4.3.3 核心属性


//内部持有的callable任务,运行完毕后置空
private Callable<V> callable;

//从get()中返回的结果或抛出的异常
private Object outcome; // non-volatile, protected by state reads/writes

//运行callable的线程
private volatile Thread runner;

//使用Treiber栈保存等待线程
private volatile WaitNode waiters;

//任务状态
private volatile int state;
private static final int NEW          = 0;
private static final int COMPLETING   = 1;
private static final int NORMAL       = 2;
private static final int EXCEPTIONAL  = 3;
private static final int CANCELLED    = 4;
private static final int INTERRUPTING = 5;
private static final int INTERRUPTED  = 6;

其中需要注意的是state是volatile类型的,也就是说只要有任何一个线程修改了这个变量,那么其他所有的线程都会知道最新的值。7种状态具体表示:

  • NEW:表示是个新的任务或者还没被执行完的任务。这是初始状态。
  • COMPLETING:任务已经执行完成或者执行任务的时候发生异常,但是任务执行结果或者异常原因还没有保存到outcome字段(outcome字段用来保存任务执行结果,如果发生异常,则用来保存异常原因)的时候,状态会从NEW变更到COMPLETING。但是这个状态会时间会比较短,属于中间状态。
  • NORMAL:任务已经执行完成并且任务执行结果已经保存到outcome字段,状态会从COMPLETING转换到NORMAL。这是一个最终态。
  • EXCEPTIONAL:任务执行发生异常并且异常原因已经保存到outcome字段中后,状态会从COMPLETING转换到EXCEPTIONAL。这是一个最终态。
  • CANCELLED:任务还没开始执行或者已经开始执行但是还没有执行完成的时候,用户调用了cancel(false)方法取消任务且不中断任务执行线程,这个时候状态会从NEW转化为CANCELLED状态。这是一个最终态。
  • INTERRUPTING: 任务还没开始执行或者已经执行但是还没有执行完成的时候,用户调用了cancel(true)方法取消任务并且要中断任务执行线程但是还没有中断任务执行线程之前,状态会从NEW转化为INTERRUPTING。这是一个中间状态。
  • INTERRUPTED:调用interrupt()中断任务执行线程之后状态会从INTERRUPTING转换到INTERRUPTED。这是一个最终态。 有一点需要注意的是,所有值大于COMPLETING的状态都表示任务已经执行完成(任务正常执行完成,任务执行异常或者任务被取消)。

各个状态之间的可能转换关系如下图所示:

4.3.4 构造函数

  • FutureTask(Callable callable)
public FutureTask(Callable<V> callable) {
    if (callable == null)
        throw new NullPointerException();
    this.callable = callable;
    this.state = NEW;       // ensure visibility of callable
}

这个构造函数会把传入的Callable变量保存在this.callable字段中,该字段定义为private Callable callable;用来保存底层的调用,在被执行完成以后会指向null,接着会初始化state字段为NEW。

  • FutureTask(Runnable runnable, V result)
public FutureTask(Runnable runnable, V result) {
    this.callable = Executors.callable(runnable, result);
    this.state = NEW;       // ensure visibility of callable
}

这个构造函数会把传入的Runnable封装成一个Callable对象保存在callable字段中,同时如果任务执行成功的话就会返回传入的result。这种情况下如果不需要返回值的话可以传入一个null。

顺带看下Executors.callable()这个方法,这个方法的功能是把Runnable转换成Callable,代码如下:

public static <T> Callable<T> callable(Runnable task, T result) {
    if (task == null)
       throw new NullPointerException();
    return new RunnableAdapter<T>(task, result);
}

可以看到这里采用的是适配器模式,调用RunnableAdapter(task, result)方法来适配,实现如下:

static final class RunnableAdapter<T> implements Callable<T> {
    final Runnable task;
    final T result;
    RunnableAdapter(Runnable task, T result) {
        this.task = task;
        this.result = result;
    }
    public T call() {
        task.run();
        return result;
    }
}

这个适配器很简单,就是简单的实现了Callable接口,在call()实现中调用Runnable.run()方法,然后把传入的result作为任务的结果返回。

在new了一个FutureTask对象之后,接下来就是在另一个线程中执行这个Task,无论是通过直接new一个Thread还是通过线程池,执行的都是run()方法,接下来就看看run()方法的实现。

4.3.5 核心方法 - run()

public void run() {
    //新建任务,CAS替换runner为当前线程
    if (state != NEW ||
        !UNSAFE.compareAndSwapObject(this, runnerOffset,
                                     null, Thread.currentThread()))
        return;
    try {
        Callable<V> c = callable;
        if (c != null && state == NEW) {
            V result;
            boolean ran;
            try {
                result = c.call();
                ran = true;
            } catch (Throwable ex) {
                result = null;
                ran = false;
                setException(ex);
            }
            if (ran)
                set(result);//设置执行结果
        }
    } finally {
        // runner must be non-null until state is settled to
        // prevent concurrent calls to run()
        runner = null;
        // state must be re-read after nulling runner to prevent
        // leaked interrupts
        int s = state;
        if (s >= INTERRUPTING)
            handlePossibleCancellationInterrupt(s);//处理中断逻辑
    }
}

说明:

  • 运行任务,如果任务状态为NEW状态,则利用CAS修改为当前线程。执行完毕调用set(result)方法设置执行结果。set(result)源码如下:
protected void set(V v) {
    if (UNSAFE.compareAndSwapInt(this, stateOffset, NEW, COMPLETING)) {
        outcome = v;
        UNSAFE.putOrderedInt(this, stateOffset, NORMAL); // final state
        finishCompletion();//执行完毕,唤醒等待线程
    }
}
  • 首先利用cas修改state状态为COMPLETING,设置返回结果,然后使用 lazySet(UNSAFE.putOrderedInt)的方式设置state状态为NORMAL。结果设置完毕后,调用finishCompletion()方法唤醒等待线程,源码如下:
private void finishCompletion() {
    // assert state > COMPLETING;
    for (WaitNode q; (q = waiters) != null;) {
        if (UNSAFE.compareAndSwapObject(this, waitersOffset, q, null)) {//移除等待线程
            for (;;) {//自旋遍历等待线程
                Thread t = q.thread;
                if (t != null) {
                    q.thread = null;
                    LockSupport.unpark(t);//唤醒等待线程
                }
                WaitNode next = q.next;
                if (next == null)
                    break;
                q.next = null; // unlink to help gc
                q = next;
            }
            break;
        }
    }
    //任务完成后调用函数,自定义扩展
    done();

    callable = null;        // to reduce footprint
}
  • 回到run方法,如果在 run 期间被中断,此时需要调用handlePossibleCancellationInterrupt方法来处理中断逻辑,确保任何中断(例如cancel(true))只停留在当前run或runAndReset的任务中,源码如下:
private void handlePossibleCancellationInterrupt(int s) {
    //在中断者中断线程之前可能会延迟,所以我们只需要让出CPU时间片自旋等待
    if (s == INTERRUPTING)
        while (state == INTERRUPTING)
            Thread.yield(); // wait out pending interrupt
}

4.3.6 核心方法 - get()

//获取执行结果
public V get() throws InterruptedException, ExecutionException {
    int s = state;
    if (s <= COMPLETING)
        s = awaitDone(false, 0L);
    return report(s);
}

说明:FutureTask 通过get()方法获取任务执行结果。如果任务处于未完成的状态(state <= COMPLETING),就调用awaitDone方法(后面单独讲解)等待任务完成。任务完成后,通过report方法获取执行结果或抛出执行期间的异常。report源码如下:

//返回执行结果或抛出异常
private V report(int s) throws ExecutionException {
    Object x = outcome;
    if (s == NORMAL)
        return (V)x;
    if (s >= CANCELLED)
        throw new CancellationException();
    throw new ExecutionException((Throwable)x);
}

4.3.7 核心方法 - awaitDone(boolean timed, long nanos)

private int awaitDone(boolean timed, long nanos)
    throws InterruptedException {
    final long deadline = timed ? System.nanoTime() + nanos : 0L;
    WaitNode q = null;
    boolean queued = false;
    for (;;) {//自旋
        if (Thread.interrupted()) {//获取并清除中断状态
            removeWaiter(q);//移除等待WaitNode
            throw new InterruptedException();
        }

        int s = state;
        if (s > COMPLETING) {
            if (q != null)
                q.thread = null;//置空等待节点的线程
            return s;
        }
        else if (s == COMPLETING) // cannot time out yet
            Thread.yield();
        else if (q == null)
            q = new WaitNode();
        else if (!queued)
            //CAS修改waiter
            queued = UNSAFE.compareAndSwapObject(this, waitersOffset,
                                                 q.next = waiters, q);
        else if (timed) {
            nanos = deadline - System.nanoTime();
            if (nanos <= 0L) {
                removeWaiter(q);//超时,移除等待节点
                return state;
            }
            LockSupport.parkNanos(this, nanos);//阻塞当前线程
        }
        else
            LockSupport.park(this);//阻塞当前线程
    }
}

说明:awaitDone用于等待任务完成,或任务因为中断或超时而终止。返回任务的完成状态。函数执行逻辑如下:

如果线程被中断,首先清除中断状态,调用removeWaiter移除等待节点,然后抛出InterruptedException。removeWaiter源码如下:

private void removeWaiter(WaitNode node) {
    if (node != null) {
        node.thread = null;//首先置空线程
        retry:
        for (;;) {          // restart on removeWaiter race
            //依次遍历查找
            for (WaitNode pred = null, q = waiters, s; q != null; q = s) {
                s = q.next;
                if (q.thread != null)
                    pred = q;
                else if (pred != null) {
                    pred.next = s;
                    if (pred.thread == null) // check for race
                        continue retry;
                }
                else if (!UNSAFE.compareAndSwapObject(this, waitersOffset,q, s)) //cas替换
                    continue retry;
            }
            break;
        }
    }
}
  • 如果当前状态为结束状态(state>COMPLETING),则根据需要置空等待节点的线程,并返回 Future 状态;
  • 如果当前状态为正在完成(COMPLETING),说明此时 Future 还不能做出超时动作,为任务让出CPU执行时间片;
  • 如果state为NEW,先新建一个WaitNode,然后CAS修改当前waiters;
  • 如果等待超时,则调用removeWaiter移除等待节点,返回任务状态;如果设置了超时时间但是尚未超时,则park阻塞当前线程;
  • 其他情况直接阻塞当前线程。

4.3.8 核心方法 - cancel(boolean mayInterruptIfRunning)

public boolean cancel(boolean mayInterruptIfRunning) {
    //如果当前Future状态为NEW,根据参数修改Future状态为INTERRUPTING或CANCELLED
    if (!(state == NEW &&
          UNSAFE.compareAndSwapInt(this, stateOffset, NEW,
              mayInterruptIfRunning ? INTERRUPTING : CANCELLED)))
        return false;
    try {    // in case call to interrupt throws exception
        if (mayInterruptIfRunning) {//可以在运行时中断
            try {
                Thread t = runner;
                if (t != null)
                    t.interrupt();
            } finally { // final state
                UNSAFE.putOrderedInt(this, stateOffset, INTERRUPTED);
            }
        }
    } finally {
        finishCompletion();//移除并唤醒所有等待线程
    }
    return true;
}

说明:尝试取消任务。如果任务已经完成或已经被取消,此操作会失败。

  • 如果当前Future状态为NEW,根据参数修改Future状态为INTERRUPTING或CANCELLED。
  • 如果当前状态不为NEW,则根据参数mayInterruptIfRunning决定是否在任务运行中也可以中断。中断操作完成后,调用finishCompletion移除并唤醒所有等待线程。

4.4 FutureTask示例

常用使用方式:

  • 第一种方式: Future + ExecutorService
  • 第二种方式: FutureTask + ExecutorService
  • 第三种方式: FutureTask + Thread

4.4.1 Future使用示例

public class FutureDemo {
      public static void main(String[] args) {
          ExecutorService executorService = Executors.newCachedThreadPool();
          Future future = executorService.submit(new Callable<Object>() {
              @Override
              public Object call() throws Exception {
                  Long start = System.currentTimeMillis();
                  while (true) {
                      Long current = System.currentTimeMillis();
                     if ((current - start) > 1000) {
                         return 1;
                     }
                 }
             }
         });
  
         try {
             Integer result = (Integer)future.get();
             System.out.println(result);
         }catch (Exception e){
             e.printStackTrace();
         }
     }
}

4.4.2 FutureTask+Thread例子

import java.util.concurrent.*;
 
public class CallDemo {
 
    public static void main(String[] args) throws ExecutionException, InterruptedException {
 
        /**
         * 第一种方式:Future + ExecutorService
         * Task task = new Task();
         * ExecutorService service = Executors.newCachedThreadPool();
         * Future<Integer> future = service.submit(task1);
         * service.shutdown();
         */
 
 
        /**
         * 第二种方式: FutureTask + ExecutorService
         * ExecutorService executor = Executors.newCachedThreadPool();
         * Task task = new Task();
         * FutureTask<Integer> futureTask = new FutureTask<Integer>(task);
         * executor.submit(futureTask);
         * executor.shutdown();
         */
 
        /**
         * 第三种方式:FutureTask + Thread
         */
 
        // 2. 新建FutureTask,需要一个实现了Callable接口的类的实例作为构造函数参数
        FutureTask<Integer> futureTask = new FutureTask<Integer>(new Task());
        // 3. 新建Thread对象并启动
        Thread thread = new Thread(futureTask);
        thread.setName("Task thread");
        thread.start();
 
        try {
            Thread.sleep(1000);
        } catch (InterruptedException e) {
            e.printStackTrace();
        }
 
        System.out.println("Thread [" + Thread.currentThread().getName() + "] is running");
 
        // 4. 调用isDone()判断任务是否结束
        if(!futureTask.isDone()) {
            System.out.println("Task is not done");
            try {
                Thread.sleep(2000);
            } catch (InterruptedException e) {
                e.printStackTrace();
            }
        }
        int result = 0;
        try {
            // 5. 调用get()方法获取任务结果,如果任务没有执行完成则阻塞等待
            result = futureTask.get();
        } catch (Exception e) {
            e.printStackTrace();
        }
 
        System.out.println("result is " + result);
 
    }
 
    // 1. 继承Callable接口,实现call()方法,泛型参数为要返回的类型
    static class Task  implements Callable<Integer> {
 
        @Override
        public Integer call() throws Exception {
            System.out.println("Thread [" + Thread.currentThread().getName() + "] is running");
            int result = 0;
            for(int i = 0; i < 100;++i) {
                result += i;
            }
 
            Thread.sleep(3000);
            return result;
        }
    }
}