计算机网络试题

290 阅读15分钟

小写和大写开头的英文名 internet 和 Internet 在意思上有何重要区别?

(1) internet(互联网或互连网):通用名词,它泛指由多个计算机网络互连而成的网络,协议无特指。

(2)Internet(因特网):专用名词,特指采用 TCP/IP 协议的互联网络。 区别:后者实际上是前者的双向应用。

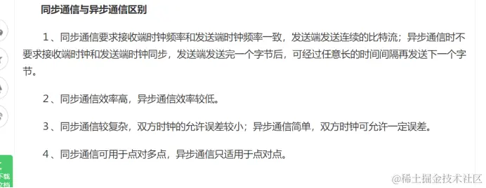
同步通信和异步通信的区别


image.png  

简述子网掩码对IP的作用


子网掩码只有一个作用,就是将某个IP地址划分成网络地址和主机地址两部分。

网络三要素-协议

  1. 语法(Syntax) :语法规定了数据在传输过程中的结构和格式。这包括数据的组织方式、数据字段的含义以及数据如何进行编码和解码。语法确保数据能够被正确地解释和处理。
  2. 语义(Semantics) :语义定义了数据的含义和操作。它描述了数据字段的具体作用以及各种操作的含义。语义确保通信的各方能够理解所传输的信息,并正确地解释其含义。
  3. 时序(Timing) :时序规定了数据在传输过程中的时间顺序和时机。它涉及到数据的发送、接收以及响应的时间间隔,确保数据能够在适当的时间内被发送和处理,从而实现协调的通信过程。  

计算机网络采用分层次结构有什么好处


1. 各层次之间是独立的。某一层并不需要知道它的下一层是如何实现的,而仅仅需要知道该层通过层间的接口所提供的服务。这样,整个问题的复杂程度就下降了

2.灵活性好。当任何一层发生变化时,只要层间接口关系保持不变,则在这层以上或以下层均不受影响。

3.结构上可分割开。各层都可以采用最合适的技术来实现。

4.易于实现和维护。调试和维护时,可以对每一层进行单独的调试,避免了出现找不到、解决错问题的情况。

5.能促进标准化工作。因为每一层的功能及其所提供的服务都已有了精确的说明。标准化的好处就是可以随意替换其中的某一层,对于使用和科研来说十分方便。

DHCP工作过程


image.png

什么是子网掩码? 255.255.255.0 代表什么意思

子网掩码又叫网络掩码、地址掩码、子网络遮罩,它是一种用来指明一个IP地址的哪些位标识的是主机所在的子网以及哪些位标识的是主机的位掩码。

255.255.255.0表示前面在32位的IP地址中,前面的24为为网络(含子网)号,后面的8位为主机号。

 

简述计算机网络的主要功能和系统组成部分

计算机网络的组成基本上包括:计算机、网络操作系统、传输介质(可以是有形的,也可以是无形的,如无线网络的传输介质就是空间)以及相应的应用软件四部分。

从整体上来说计算机网络可以把分布在不同地理区域的计算机与专门的外部设备用通信线路互联成一个规模大、功能强的系统,从而使众多的计算机可以方便地互相传递信息,共享硬件、软件、数据信息等资源。

简单来说,计算机网络就是由通信线路互相连接的许多自主工作的计算机构成的集合体。

简述防火墙的目的


1.限制人们从一个特别的控制点进入,防止侵入者接近内部设施;

2.保护脆弱的服务

3.集中的安全管理

4.增强的保密性

简述局域网的概念及特点


局域网定义指在某一区域内由多台计算机互联成的计算机组。局域网特点:1、覆盖的地理范围较小,只在一个相对独立的局部范围内联,如一个学校。2、使用专门铺设的传输介质进行联网,数据传输速率高(10Mb/s-10Gb/s)。3、通信延迟时间短,可靠性较高。4、可以支持多种传输介质。

简述IP地址与MAC地址的区别,为什么使用两种这两种不同的地址


MAC地址是物理地址,IP地址是逻辑地址;2、MAC地址具有唯一性,IP地址不具备唯一性;3、二层基于MAC地址转发数据帧,三层基于IP地址转发报文。

1.用MAC地址和IP地址两个地址,用于分别表示物理地址和逻辑地址是有好处的。这样分层可以使网络层与数据链路层的协议更灵活地替换。

2.需要知道的其实是两个地址:终点地址、下一跳的地址。IP地址本质上是终点地址,它在跳过路由器的时候不会改变,而MAC地址则是下一跳的地址,每跳过一次路由器都会改变。这就是为什么还要用MAC地址的原因之一,它起到了记录下一跳的信息的作用。

什么叫做比特时间?使用这种时间单位有什么好处?100比特时间是多少微秒?


比特时间是发送一比特多需的时间,它是传信率的倒数,便于建立信息长度与发送延迟的关系“比特时间”换算成“微秒”必须先知道数据率是多少,如数据率是10Mb/s,则100比特时间等于10微秒。

为什么说UDP是面向报文的,而TCP是面向字节流的?


UDP是面向报文的:发送方的UDP对应用程序交下来的报文,在添加了首部之后就向下交付,UDP对应用层交付下来的报文即不合并也不拆分,而是保留这些报文的边界,应用层交给UDP多长的报文,UDP就照样发送,即一次发送一个报文,接收方UDP对下方交上来的UDP用户数据报,在去除首部之后就原封不动的交付给上层的应用程序,一次交付一个完整报文,所以是UDP是面向报文的

TCP是面向字节的:发送方TCP对应用程序交下来的报文数据块,视为无结构的字节流(无边界约束,可拆分/合并),但维持各字节流顺序(相对顺序没有变),TCP发送方有一个发送缓冲区,当应用程序传输的数据块太长,TCP就可以把它划分端一些再传输,如果应用程序一次只传输一个字节,那么TCP可以等待积累足够多的字节后再构成报文端发送出去,所以TCP的面向字节的

因特网的域名结构是怎么样的?它与目前的电话网的号码结构有何异同之处?


(1)域名的结构由标号序列组成,各标号之间用点隔开:

… . 三级域名 . 二级域名 . 顶级域名

各标号分别代表不同级别的域名。

(2)电话号码分为国家号结构分为(中国 +86)、区号、本机号。

image.png

什么是超文本

含有超级链接的信息文本被称为超级文本(Hyper Text),简称超文本。它是采用HTML超文本标注语言编制的,又称为HTML文档。

什么是超媒体

超媒体是一种采用非线性网状结构对块状多媒体信息(包括文本、图像、视频等)进行组织和管理的技术。

计算机网络的性能指标有哪些

1、速率:连接在计算机网络上的主机在数字信道上传送数据的速率。
2、带宽:网络通信线路传送数据的能力。
3、吞吐量:单位时间内通过网络的数据量。
4、时延:数据从网络一端传到另一端所需的时间。
5、时延带宽积:传播时延带宽。
6、往返时间RTT:数据开始到结束所用时间。
7、利用率信道:数据通过信道时间。

# 物理层要解决哪些问题?物理层的主要特点是什么?

1.物理层要尽可能屏蔽掉物理设备、传输媒体和通信手段的不同,使上面的数据链路层感觉不到这些差异的存在,而专注于完成本曾的协议与服务

2.给其服务用户(数据链路层)在一条物理的传输媒体上传送和接收比特流(一般为串行按顺序传输的比特流)的能力。为此,物理层应解决物理连接的建立、维持和释放问题

3.在两个相邻系统之间唯一地标识数据电路

特点:由于在OSI之前,许多物理规程或协议已经制定出来了,而且在数据通信领域中,这些物理规程已被许多商品化的设备所采用,所以将物理层确定为描述与传输媒体接口的机械,电气,功能和规程特性。

image.png

简单文件传送协议TFTP 与 FTP 的主要区别是什么?各用在什么场合

区别:

1、FTP 是完整、面向会话、常规用途文件传输协议;而 TFTP 用作特殊目的文件传输协议。

2、可以以交互方式使用 FTP; TFTP 只能允许文件单向的传送。

3、FTP 提供用户身份验证; TFTP 没有。

4、FTP 依赖于 TCP ; TFTP 依赖 UDP。

5、FTP 使用 端口号21; TFTP 使用端口号 69。

场合:

简单传输环境使用 TFTP 复杂传输环境使用FTP

大文件传输使用FTP 小文件传输使用Tftp

搜索引擎可分为哪两种类型,各有什么特点

全文搜索引擎:是自动网站检索,自动提取用户的网页,收录网站时,只要网站本身没有违反有关的规则,一般都能收录成功并且一般不用考虑网站的分类问题。

目录索引,顾名思义就是将网站分门别类地存放在相应的目录中,因此用户在查询信息时,可选择关键词搜索,也可按分类目录逐层查找。如以关键词搜索,返回的结果跟搜索引擎一样。如果按分层目录查找,某一目录中网站的排名则是由标题字母的先后顺序决定

论述具有五层协议的网络体系结构的要点,包括各层的主要功能

物理层: 物理层的任务就是透明地传送比特流。物理层还要确定连接电缆插头的定义及连接法。
数据链路层:数据链路层的任务是在两个相邻结点间的线路上无差错地传送以帧为单位的数据。每一帧包括数据和必要的控制信息。
网络层:网络层的任务就是要选择合适的路由,使发送站的运输层所传下来的分组能够正确无误地按照地址找到目的站,并交付给目的站的运输层。
运输层:运输层的任务是向上一层的进行通信的两个进程之间提供一个可靠的端到端服务,使它们看不见运输层以下的数据通信的细节。
应用层:应用层直接为用户的应用进程提供服务。

简述计算机网络的主要功能和系统组成部分

1、组成:

计算机网络的组成基本上包括:计算机、网络操作系统、传输介质(可以是有形的,也可以是无形的,如无线网络的传输介质就是空间)以及相应的应用软件四部分。

2、功能:

从整体上来说计算机网络可以把分布在不同地理区域的计算机与专门的外部设备用通信线路互联成一个规模大、功能强的系统,从而使众多的计算机可以方便地互相传递信息,共享硬件、软件、数据信息等资源。

简单来说,计算机网络就是由通信线路互相连接的许多自主工作的计算机构成的集合体。

简述计算机网络层间体系结构的工作原理

除了在物理媒体上进行的是实通信外,其余各对等层间均为虚通信

对等层间的虚通信必须遵循层间共同的协议标准

上层的虚通信是通过层间接口SAP,由下层及其对等层所提供的服务实现。

(2)物理层、数据链路层、网络层、运输层、会话层、表示层、应用层。

电路交换 报文交换 和分组交换优缺点

电路交换:就是计算机终端之间通信时,一方发起呼叫,独占一条物理线路。其优点是实时性强,时延小,交换设备成本较低。缺点是线路利用率低,电路接续时间长,通信效率低。

报文交换:是将用户的报文存储在交换机的存储器中。其优点是中继电路利用率高,可实现不同速率、不同规程的终端间互通。缺点是网络传输时延大且占用大量的交换机内存和外存,不能满足对实时性要求高的用户。

分组交换:是在“存储——转发”基础上发展起来的。兼有电路交换和报文交换的优点。分组交换比电路交换的电路利用率高,比报文交换的传输时延小,交互性好。

http协议是什么

HTTP是超文本传输协议,HTTP是万维网使用的底层协议,例如传输HTML文档的应用层,http协议主要用于用于Web浏览器和Web服务器之间的通信。

具体例子说明为什么在运输连接建立是要使用三次握手。说明如不这样做可能的情况.

3次握手完成两个重要的功能,既要双方做好发送数据的准备工作(双方都知道彼此已准备好),也要允许双方就初始序列号进行协商,这个序列号在握手过程中被发送和确认。

假定B 给A 发送一个连接请求分组,A 收到了这个分组,并发送了确认应答分组。按照两次握手的协定,A 认为连接已经成功地建立了,可以开始发送数据分组。可是,B 在A 的应答分组在传输中被丢失的情况下,将不知道A 是否已准备好,不知道A 建议什么样的序列号,B 甚至怀疑A 是否收到自己的连接请求分组,在这种情况下,B 认为连接还未建立成功,将忽略A 发来的任何数据分组,只等待连接确认。

客户服务器方式与对等通信方式主要区别是什么?有没有相同的地方?

客户服务器方式是一点对多点的,对等通信方式是点对点的。

被用户调用后运行,在打算通信时主动向原地服务器发起通信(请求服务)。因此,客户程序必须知道服务器程序的地址。系统启动后即自动调用并一直不断地运行着,被动地等待并接受来自各地的客户的通信请求。因此,服务器程序不需要知道客户程序的地址。

对等连接方式从本质上看仍然是使用客户服务器方式,只是对等连接中的每一个主机既是客户又同时是服务器。对等连接也需要知道对方的服务器地址。

电子邮件的最主要的组成部件?用户代理UA的作用是什么?

电子邮件的主要组成部件是用户代理、邮件服务器,以及电子邮件使用的协议。

用户代理UA 是用户与电子邮件系统的接口,多数情况下是在用户PC机中运行的程序。邮件服务器是电子邮件系统的核心构建,因特网上所有的ISP 都有邮件服务器。邮件服务器所使用的协议主要有用户发送邮件的SMTP协议,另一个协议是用于接收邮件的POP协议。

用户代理的作用有:(1)撰写,给用户提供方便的编辑信件的环境;(2)显示,能方便的在计算机屏幕上显示出来信;(3)处理,处理包括发送邮件和接收邮件。

端口的定义及分类(简)

端口指在运输层使用协议端口号;

主要分为服务器端使用的端口号(熟知端口号或系统端口号,登记端口号),客户端使用的端口号。

曼彻斯特和差分曼彻斯特表示

曼彻斯特

image.png

差分曼彻斯特

image.png

简述TCP 提供服务的主要特点

image.png

网络地址计算

计算 192.168.0.3/26 网络地址、广播地址、网段、子网掩码

网络地址

IP地址和子网掩码进行&&运算得到网络地址

image.png

广播地址

先计算出网络地址 然后把网络地址的主机位变成1

image.png

网段

image.png