《JavaWeb篇》12.VUE&Element看这一篇就够了

157 阅读15分钟

持续创作,加速成长!这是我参与「掘金日新计划 · 10 月更文挑战」的第14天,点击查看活动详情

VUE&Element

陈老老老板 说明:在整体的复习一遍知识,边复习边总结,基础真的重要,需要注意的地方>都标红了,还有资源的分享. 一起加油。

1,VUE

1.1 概述

接下来我们学习一款前端的框架,就是 VUE。

==Vue 是一套前端框架,免除原生JavaScript中的DOM操作,简化书写。==

我们之前也学习过后端的框架 MybatisMybatis 是用来简化 jdbc 代码编写的;而 VUE 是前端的框架,是用来简化 JavaScript 代码编写的。前一天我们做了一个综合性的案例,里面进行了大量的DOM操作,如下

在这里插入图片描述

学习了 VUE 后,这部分代码我们就不需要再写了。那么 VUE 是如何简化 DOM 书写呢?

==基于MVVM(Model-View-ViewModel)思想,实现数据的双向绑定,将编程的关注点放在数据上==。之前我们是将关注点放在了 DOM 操作上;而要了解 MVVM 思想,必须先聊聊 MVC 思想,如下图就是 MVC 思想图解

在这里插入图片描述

C 就是咱们 js 代码,M 就是数据,而 V 是页面上展示的内容,如下图是我们之前写的代码

在这里插入图片描述

MVC 思想是没法进行双向绑定的。双向绑定是指当数据模型数据发生变化时,页面展示的会随之发生变化,而如果表单数据发生变化,绑定的模型数据也随之发生变化。接下来我们聊聊 MVVM 思想,如下图是三个组件图解

在这里插入图片描述

图中的 Model 就是我们的数据,View 是视图,也就是页面标签,用户可以通过浏览器看到的内容;ModelView 是通过 ViewModel 对象进行双向绑定的,而 ViewModel 对象是 Vue 提供的。接下来让大家看一下双向绑定的效果,下图是提前准备的代码,输入框绑定了 username 模型数据,而在页面上也使用 {{}} 绑定了 username 模型数据

在这里插入图片描述

通过浏览器打开该页面可以看到如下页面

在这里插入图片描述

当我们在输入框中输入内容,而输入框后面随之实时的展示我们输入的内容,这就是双向绑定的效果。

1.2 快速入门

Vue 使用起来是比较简单的,总共分为如下三步:

  1. 新建 HTML 页面,引入 Vue.js文件

    <script src="js/vue.js"></script>
    
  2. 在JS代码区域,创建Vue核心对象,进行数据绑定

    new Vue({
        el: "#app",
        data() {
            return {
                username: ""
            }
        }
    });
    

    创建 Vue 对象时,需要传递一个 js 对象,而该对象中需要如下属性:

    • el : 用来指定哪儿些标签受 Vue 管理。 该属性取值 #app 中的 app 需要是受管理的标签的id属性值
    • data :用来定义数据模型
    • methods :用来定义函数。这个我们在后面就会用到
  3. 编写视图

    <div id="app">
        <input name="username" v-model="username" >
        {{username}}
    </div>
    

    {{}} 是 Vue 中定义的 插值表达式 ,在里面写数据模型,到时候会将该模型的数据值展示在这个位置。

整体代码如下:

<!DOCTYPE html>
<html lang="en">
<head>
    <meta charset="UTF-8">
    <title>Title</title>
</head>
<body>
<div id="app">
    <input v-model="username">
    <!--插值表达式-->
    {{username}}
</div>
<script src="js/vue.js"></script>
<script>
    //1. 创建Vue核心对象
    new Vue({
        el:"#app",
        data(){  // data() 是 ECMAScript 6 版本的新的写法
            return {
                username:""
            }
        }

        /*data: function () {
            return {
                username:""
            }
        }*/
    });

</script>
</body>
</html>

1.3 Vue 指令

**指令:**HTML 标签上带有 v- 前缀的特殊属性,不同指令具有不同含义。例如:v-if,v-for…

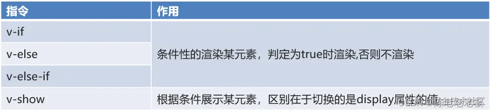
常用的指令有:

指令作用
v-bind为HTML标签绑定属性值,如设置 href , css样式等
v-model在表单元素上创建双向数据绑定
v-on为HTML标签绑定事件
v-if条件性的渲染某元素,判定为true时渲染,否则不渲染
v-else
v-else-if
v-show根据条件展示某元素,区别在于切换的是display属性的值
v-for列表渲染,遍历容器的元素或者对象的属性

接下来我们挨个学习这些指令

1.3.1 v-bind & v-model 指令

在这里插入图片描述

  • v-bind

    该指令可以给标签原有属性绑定模型数据。这样模型数据发生变化,标签属性值也随之发生变化

    例如:

    <a v-bind:href="url">百度一下</a>
    

    上面的 v-bind:" 可以简化写成 : ,如下:

    <!--
    	v-bind 可以省略
    -->
    <a :href="url">百度一下</a>
    
  • v-model

    该指令可以给表单项标签绑定模型数据。这样就能实现双向绑定效果。例如:

    <input name="username" v-model="username">
    

代码演示:

<!DOCTYPE html>
<html lang="en">
<head>
    <meta charset="UTF-8">
    <title>Title</title>
</head>
<body>
<div id="app">
    <a v-bind:href="url">点击一下</a>
    <a :href="url">点击一下</a>
    <input v-model="url">
</div>

<script src="js/vue.js"></script>
<script>
    //1. 创建Vue核心对象
    new Vue({
        el:"#app",
        data(){
            return {
                username:"",
                url:"https://www.baidu.com"
            }
        }
    });
</script>
</body>
</html>

通过浏览器打开上面页面,并且使用检查查看超链接的路径,该路径会根据输入框输入的路径变化而变化,这是因为超链接和输入框绑定的是同一个模型数据

在这里插入图片描述

1.3.2 v-on 指令

在这里插入图片描述

我们在页面定义一个按钮,并给该按钮使用 v-on 指令绑定单击事件,html代码如下

<input type="button" value="一个按钮" v-on:click="show()">

而使用 v-on 时还可以使用简化的写法,将 v-on: 替换成 @,html代码如下

<input type="button" value="一个按钮" @click="show()">

上面代码绑定的 show() 需要在 Vue 对象中的 methods 属性中定义出来

new Vue({
    el: "#app",
    methods: {
        show(){
            alert("我被点了");
        }
    }
});

==注意:v-on: 后面的事件名称是之前原生事件属性名去掉on。==

例如:

  • 单击事件 : 事件属性名是 onclick,而在vue中使用是 v-on:click
  • 失去焦点事件:事件属性名是 onblur,而在vue中使用时 v-on:blur

整体页面代码如下:

<!DOCTYPE html>
<html lang="en">
<head>
    <meta charset="UTF-8">
    <title>Title</title>
</head>
<body>
<div id="app">
    <input type="button" value="一个按钮" v-on:click="show()"><br>
    <input type="button" value="一个按钮" @click="show()">
</div>
<script src="js/vue.js"></script>
<script>
    //1. 创建Vue核心对象
    new Vue({
        el:"#app",
        data(){
            return {
                username:"",
            }
        },
        methods:{
            show(){
                alert("我被点了...");
            }
        }
    });
</script>
</body>
</html>

1.3.3 条件判断指令

在这里插入图片描述

接下来通过代码演示一下。在 Vue中定义一个 count 的数据模型,如下

//1. 创建Vue核心对象
new Vue({
    el:"#app",
    data(){
        return {
            count:3
        }
    }
});

现在要实现,当 count 模型的数据是3时,在页面上展示 div1 内容;当 count 模型的数据是4时,在页面上展示 div2 内容;count 模型数据是其他值时,在页面上展示 div3。这里为了动态改变模型数据 count 的值,再定义一个输入框绑定 count 模型数据。html 代码如下:

<div id="app">
    <div v-if="count == 3">div1</div>
    <div v-else-if="count == 4">div2</div>
    <div v-else>div3</div>
    <hr>
    <input v-model="count">
</div>

整体页面代码如下:

<!DOCTYPE html>
<html lang="en">
<head>
    <meta charset="UTF-8">
    <title>Title</title>
</head>
<body>
<div id="app">
    <div v-if="count == 3">div1</div>
    <div v-else-if="count == 4">div2</div>
    <div v-else>div3</div>
    <hr>
    <input v-model="count">
</div>

<script src="js/vue.js"></script>
<script>
    //1. 创建Vue核心对象
    new Vue({
        el:"#app",
        data(){
            return {
                count:3
            }
        }
    });
</script>
</body>
</html>

通过浏览器打开页面并在输入框输入不同的值,效果如下

在这里插入图片描述

然后我们在看看 v-show 指令的效果,如果模型数据 count 的值是3时,展示 div v-show 内容,否则不展示,html页面代码如下

<div v-show="count == 3">div v-show</div>
<br>
<input v-model="count">

浏览器打开效果如下:

在这里插入图片描述

通过上面的演示,发现 v-showv-if 效果一样,那它们到底有什么区别呢?我们根据浏览器的检查功能查看源代码

在这里插入图片描述

通过上图可以看出 v-show 不展示的原理是给对应的标签添加 display css属性,并将该属性值设置为 none ,这样就达到了隐藏的效果。而 v-if 指令是条件不满足时根本就不会渲染。

1.3.4 v-for 指令

在这里插入图片描述

这个指令看到名字就知道是用来遍历的,该指令使用的格式如下:

<标签 v-for="变量名 in 集合模型数据">
    {{变量名}}
</标签>

==注意:需要循环那个标签,v-for 指令就写在那个标签上。==

如果在页面需要使用到集合模型数据的索引,就需要使用如下格式:

<标签 v-for="(变量名,索引变量) in 集合模型数据">
    <!--索引变量是从0开始,所以要表示序号的话,需要手动的加1-->
   {{索引变量 + 1}} {{变量名}}
</标签>

代码演示:

<!DOCTYPE html>
<html lang="en">
<head>
    <meta charset="UTF-8">
    <title>Title</title>
</head>
<body>
<div id="app">
    <div v-for="addr in addrs">
        {{addr}} <br>
    </div>

    <hr>
    <div v-for="(addr,i) in addrs">
        {{i+1}}--{{addr}} <br>
    </div>
</div>

<script src="js/vue.js"></script>
<script>

    //1. 创建Vue核心对象
    new Vue({
        el:"#app",
        data(){
            return {
                addrs:["北京","上海","西安"]
            }
        }
    });
</script>
</body>
</html>

通过浏览器打开效果如下

在这里插入图片描述

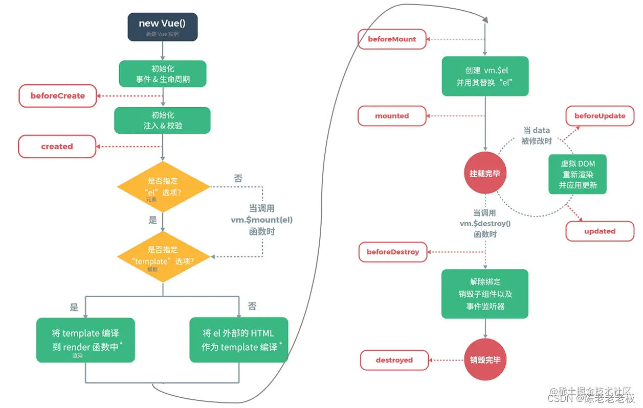
1.4 生命周期

生命周期的八个阶段:每触发一个生命周期事件,会自动执行一个生命周期方法,这些生命周期方法也被称为钩子方法。

在这里插入图片描述

下图是 Vue 官网提供的从创建 Vue 到效果 Vue 对象的整个过程及各个阶段对应的钩子函数

在这里插入图片描述

看到上面的图,大家无需过多的关注这张图。这些钩子方法我们只关注 mounted 就行了。

mounted:挂载完成,Vue初始化成功,HTML页面渲染成功。而以后我们会在该方法中==发送异步请求,加载数据。==

1.5 案例

1.5.1 需求

使用 Vue 简化我们在前一天ajax学完后做的品牌列表数据查询和添加功能

在这里插入图片描述

此案例只是使用 Vue 对前端代码进行优化,后端代码无需修改。

1.5.2 查询所有功能

在这里插入图片描述

  1. 在 brand.html 页面引入 vue 的js文件

    <script src="js/vue.js"></script>
    
  2. 创建 Vue 对象

    • 在 Vue 对象中定义模型数据
    • 在钩子函数中发送异步请求,并将响应的数据赋值给数据模型
    new Vue({
        el: "#app",
        data(){
            return{
                brands:[]
            }
        },
        mounted(){
            // 页面加载完成后,发送异步请求,查询数据
            var _this = this;
            axios({
                method:"get",
                url:"http://localhost:8080/brand-demo/selectAllServlet"
            }).then(function (resp) {
                _this.brands = resp.data;
            })
        }
    })
    
  3. 修改视图

    • 定义 <div id="app"></div> ,指定该 div 标签受 Vue 管理

    • body 标签中所有的内容拷贝作为上面 div 标签中

    • 删除表格的多余数据行,只留下一个

    • 在表格中的数据行上使用 v-for 指令遍历

      <tr v-for="(brand,i) in brands" align="center">
          <td>{{i + 1}}</td>
          <td>{{brand.brandName}}</td>
          <td>{{brand.companyName}}</td>
          <td>{{brand.ordered}}</td>
          <td>{{brand.description}}</td>
          <td>{{brand.statusStr}}</td>
          <td><a href="#">修改</a> <a href="#">删除</a></td>
      </tr>
      

整体页面代码如下:

<!DOCTYPE html>
<html lang="en">
<head>
    <meta charset="UTF-8">
    <title>Title</title>
</head>
<body>
<div id="app">
    <a href="addBrand.html"><input type="button" value="新增"></a><br>
    <hr>
    <table id="brandTable" border="1" cellspacing="0" width="100%">
        <tr>
            <th>序号</th>
            <th>品牌名称</th>
            <th>企业名称</th>
            <th>排序</th>
            <th>品牌介绍</th>
            <th>状态</th>
            <th>操作</th>
        </tr>
        <!--
            使用v-for遍历tr
        -->
        <tr v-for="(brand,i) in brands" align="center">
            <td>{{i + 1}}</td>
            <td>{{brand.brandName}}</td>
            <td>{{brand.companyName}}</td>
            <td>{{brand.ordered}}</td>
            <td>{{brand.description}}</td>
            <td>{{brand.statusStr}}</td>
            <td><a href="#">修改</a> <a href="#">删除</a></td>
        </tr>
    </table>
</div>
<script src="js/axios-0.18.0.js"></script>
<script src="js/vue.js"></script>

<script>
    new Vue({
        el: "#app",
        data(){
            return{
                brands:[]
            }
        },
        mounted(){
            // 页面加载完成后,发送异步请求,查询数据
            var _this = this;
            axios({
                method:"get",
                url:"http://localhost:8080/brand-demo/selectAllServlet"
            }).then(function (resp) {
                _this.brands = resp.data;
            })
        }
    })
</script>
</body>
</html>

1.5.3 添加功能

页面操作效果如下:

在这里插入图片描述

整体流程如下

在这里插入图片描述

==注意:前端代码的关键点在于使用 v-model 指令给标签项绑定模型数据,利用双向绑定特性,在发送异步请求时提交数据。==

  1. 在 addBrand.html 页面引入 vue 的js文件

    <script src="js/vue.js"></script>
    
  2. 创建 Vue 对象

    • 在 Vue 对象中定义模型数据 brand
    • 定义一个 submitForm() 函数,用于给 提交 按钮提供绑定的函数
    • submitForm() 函数中发送 ajax 请求,并将模型数据 brand 作为参数进行传递
    new Vue({
        el: "#app",
        data(){
            return {
                brand:{}
            }
        },
        methods:{
            submitForm(){
                // 发送ajax请求,添加
                var _this = this;
                axios({
                    method:"post",
                    url:"http://localhost:8080/brand-demo/addServlet",
                    data:_this.brand
                }).then(function (resp) {
                    // 判断响应数据是否为 success
                    if(resp.data == "success"){
                        location.href = "http://localhost:8080/brand-demo/brand.html";
                    }
                })
    
            }
        }
    })
    
  3. 修改视图

    • 定义 <div id="app"></div> ,指定该 div 标签受 Vue 管理

    • body 标签中所有的内容拷贝作为上面 div 标签中

    • 给每一个表单项标签绑定模型数据。最后这些数据要被封装到 brand 对象中

      <div id="app">
          <h3>添加品牌</h3>
          <form action="" method="post">
              品牌名称:<input id="brandName" v-model="brand.brandName" name="brandName"><br>
              企业名称:<input id="companyName" v-model="brand.companyName" name="companyName"><br>
              排序:<input id="ordered" v-model="brand.ordered" name="ordered"><br>
              描述信息:<textarea rows="5" cols="20" id="description" v-model="brand.description" name="description"></textarea><br>
              状态:
              <input type="radio" name="status" v-model="brand.status" value="0">禁用
              <input type="radio" name="status" v-model="brand.status" value="1">启用<br>
      
              <input type="button" id="btn" @click="submitForm" value="提交">
          </form>
      </div>
      

整体页面代码如下:

<!DOCTYPE html>
<html lang="en">

<head>
    <meta charset="UTF-8">
    <title>添加品牌</title>
</head>
<body>
<div id="app">
    <h3>添加品牌</h3>
    <form action="" method="post">
        品牌名称:<input id="brandName" v-model="brand.brandName" name="brandName"><br>
        企业名称:<input id="companyName" v-model="brand.companyName" name="companyName"><br>
        排序:<input id="ordered" v-model="brand.ordered" name="ordered"><br>
        描述信息:<textarea rows="5" cols="20" id="description" v-model="brand.description" name="description"></textarea><br>
        状态:
        <input type="radio" name="status" v-model="brand.status" value="0">禁用
        <input type="radio" name="status" v-model="brand.status" value="1">启用<br>

        <input type="button" id="btn" @click="submitForm" value="提交">
    </form>
</div>
<script src="js/axios-0.18.0.js"></script>
<script src="js/vue.js"></script>
<script>
    new Vue({
        el: "#app",
        data(){
            return {
                brand:{}
            }
        },
        methods:{
            submitForm(){
                // 发送ajax请求,添加
                var _this = this;
                axios({
                    method:"post",
                    url:"http://localhost:8080/brand-demo/addServlet",
                    data:_this.brand
                }).then(function (resp) {
                    // 判断响应数据是否为 success
                    if(resp.data == "success"){
                        location.href = "http://localhost:8080/brand-demo/brand.html";
                    }
                })
            }
        }
    })
</script>
</body>
</html>

通过上面的优化,前端代码确实简化了不少。但是页面依旧是不怎么好看,那么接下来我们学习 Element,它可以美化页面。

2,Element

Element:是饿了么公司前端开发团队提供的一套基于 Vue 的网站组件库,用于快速构建网页。

Element 提供了很多组件(组成网页的部件)供我们使用。例如 超链接、按钮、图片、表格等等~

如下图左边的是我们编写页面看到的按钮,上图右边的是 Element 提供的页面效果,效果一目了然。

在这里插入图片描述

我们学习 Element 其实就是学习怎么从官网拷贝组件到我们自己的页面并进行修改,官网网址是

https://element.eleme.cn/#/zh-CN

进入官网能看到如下页面

在这里插入图片描述

接下来直接点击 组件 ,页面如下

在这里插入图片描述

2.1 快速入门

  1. 将资源 04-资料\02-element 下的 element-ui 文件夹直接拷贝到项目的 webapp 下。目录结构如下

    在这里插入图片描述

  2. 创建页面,并在页面引入Element 的css、js文件 和 Vue.js

    <script src="vue.js"></script>
    <script src="element-ui/lib/index.js"></script>
    <link rel="stylesheet" href="element-ui/lib/theme-chalk/index.css">
    
  3. .创建Vue核心对象

    Element 是基于 Vue 的,所以使用Element时必须要创建 Vue 对象

    <script>
        new Vue({
            el:"#app"
        })
    </script>
    
  4. 官网复制Element组件代码

    在这里插入图片描述

    在左菜单栏找到 Button 按钮 ,然后找到自己喜欢的按钮样式,点击 显示代码 ,在下面就会展示出对应的代码,将这些代码拷贝到我们自己的页面即可。

整体页面代码如下:

<!DOCTYPE html>
<html lang="en">
<head>
    <meta charset="UTF-8">
    <title>Title</title>
</head>
<body>
<div id="app">


    <el-row>
     	<el-button>默认按钮</el-button>
        <el-button type="primary">主要按钮</el-button>
        <el-button type="success">成功按钮</el-button>
        <el-button type="info">信息按钮</el-button>
        <el-button type="warning">警告按钮</el-button>
        <el-button type="danger">删除</el-button>
    </el-row>
    <el-row>
        <el-button plain>朴素按钮</el-button>
        <el-button type="primary" plain>主要按钮</el-button>
        <el-button type="success" plain>成功按钮</el-button>
        <el-button type="info" plain>信息按钮</el-button>
        <el-button type="warning" plain>警告按钮</el-button>
        <el-button type="danger" plain>危险按钮</el-button>
    </el-row>

    <el-row>
        <el-button round>圆角按钮</el-button>
        <el-button type="primary" round>主要按钮</el-button>
        <el-button type="success" round>成功按钮</el-button>
        <el-button type="info" round>信息按钮</el-button>
        <el-button type="warning" round>警告按钮</el-button>
        <el-button type="danger" round>危险按钮</el-button>
    </el-row>

    <el-row>
        <el-button icon="el-icon-search" circle></el-button>
        <el-button type="primary" icon="el-icon-edit" circle></el-button>
        <el-button type="success" icon="el-icon-check" circle></el-button>
        <el-button type="info" icon="el-icon-message" circle></el-button>
        <el-button type="warning" icon="el-icon-star-off" circle></el-button>
        <el-button type="danger" icon="el-icon-delete" circle></el-button>
    </el-row>
</div>

<script src="js/vue.js"></script>
<script src="element-ui/lib/index.js"></script>
<link rel="stylesheet" href="element-ui/lib/theme-chalk/index.css">

<script>
    new Vue({
        el:"#app"
    })
</script>

</body>
</html>

2.2 Element 布局

Element 提供了两种布局方式,分别是:

  • Layout 布局
  • Container 布局容器

2.2.1 Layout 局部

通过基础的 24 分栏,迅速简便地创建布局。也就是默认将一行分为 24 栏,根据页面要求给每一列设置所占的栏数。 在这里插入图片描述

在左菜单栏找到 Layout 布局 ,然后找到自己喜欢的按钮样式,点击 显示代码 ,在下面就会展示出对应的代码,显示出的代码中有样式,有html标签。将样式拷贝我们自己页面的 head 标签内,将html标签拷贝到 <div id="app"></div> 标签内。

整体页面代码如下:

<!DOCTYPE html>
<html lang="en">
<head>
    <meta charset="UTF-8">
    <title>Title</title>

    <style>
        .el-row {
            margin-bottom: 20px;
        }
        .el-col {
            border-radius: 4px;
        }
        .bg-purple-dark {
            background: #99a9bf;
        }
        .bg-purple {
            background: #d3dce6;
        }
        .bg-purple-light {
            background: #e5e9f2;
        }
        .grid-content {
            border-radius: 4px;
            min-height: 36px;
        }
        .row-bg {
            padding: 10px 0;
            background-color: #f9fafc;
        }
    </style>
</head>
<body>
<div id="app">
    <el-row>
        <el-col :span="24"><div class="grid-content bg-purple-dark"></div></el-col>
    </el-row>
    <el-row>
        <el-col :span="12"><div class="grid-content bg-purple"></div></el-col>
        <el-col :span="12"><div class="grid-content bg-purple-light"></div></el-col>
    </el-row>
    <el-row>
        <el-col :span="8"><div class="grid-content bg-purple"></div></el-col>
        <el-col :span="8"><div class="grid-content bg-purple-light"></div></el-col>
        <el-col :span="8"><div class="grid-content bg-purple"></div></el-col>
    </el-row>
    <el-row>
        <el-col :span="6"><div class="grid-content bg-purple"></div></el-col>
        <el-col :span="6"><div class="grid-content bg-purple-light"></div></el-col>
        <el-col :span="6"><div class="grid-content bg-purple"></div></el-col>
        <el-col :span="6"><div class="grid-content bg-purple-light"></div></el-col>
    </el-row>
    <el-row>
        <el-col :span="4"><div class="grid-content bg-purple"></div></el-col>
        <el-col :span="4"><div class="grid-content bg-purple-light"></div></el-col>
        <el-col :span="4"><div class="grid-content bg-purple"></div></el-col>
        <el-col :span="4"><div class="grid-content bg-purple-light"></div></el-col>
        <el-col :span="4"><div class="grid-content bg-purple"></div></el-col>
        <el-col :span="4"><div class="grid-content bg-purple-light"></div></el-col>
    </el-row>
</div>
<script src="js/vue.js"></script>
<script src="element-ui/lib/index.js"></script>
<link rel="stylesheet" href="element-ui/lib/theme-chalk/index.css">

<script>
    new Vue({
        el:"#app"
    })
</script>
</body>
</html>

现在需要添加一行,要求该行显示8个格子,通过计算每个格子占 3 栏,具体的html 代码如下

<!--
添加一行,8个格子  24/8 = 3
-->
<el-row>
    <el-col :span="3"><div class="grid-content bg-purple"></div></el-col>
    <el-col :span="3"><div class="grid-content bg-purple-light"></div></el-col>
    <el-col :span="3"><div class="grid-content bg-purple"></div></el-col>
    <el-col :span="3"><div class="grid-content bg-purple-light"></div></el-col>
    <el-col :span="3"><div class="grid-content bg-purple"></div></el-col>
    <el-col :span="3"><div class="grid-content bg-purple-light"></div></el-col>
    <el-col :span="3"><div class="grid-content bg-purple"></div></el-col>
    <el-col :span="3"><div class="grid-content bg-purple-light"></div></el-col>
</el-row>

2.2.2 Container 布局容器

用于布局的容器组件,方便快速搭建页面的基本结构。如下图就是布局容器效果。

如下图是官网提供的 Container 布局容器实例:

在这里插入图片描述 该效果代码中包含了样式、页面标签、模型数据。将里面的样式 <style> 拷贝到我们自己页面的 head 标签中;将html标签拷贝到 <div id="app"></div> 标签中,再将数据模型拷贝到 vue 对象的 data() 中。

整体页面代码如下:

<!DOCTYPE html>
<html lang="en">
<head>
    <meta charset="UTF-8">
    <title>Title</title>

    <style>
        .el-header {
            background-color: #B3C0D1;
            color: #333;
            line-height: 60px;
        }

        .el-aside {
            color: #333;
        }
    </style>
</head>
<body>
<div id="app">
    <el-container style="height: 500px; border: 1px solid #eee">
        <el-aside width="200px" style="background-color: rgb(238, 241, 246)">
            <el-menu :default-openeds="['1', '3']">
                <el-submenu index="1">
                    <template slot="title"><i class="el-icon-message"></i>导航一</template>
                    <el-menu-item-group>
                        <template slot="title">分组一</template>
                        <el-menu-item index="1-1">选项1</el-menu-item>
                        <el-menu-item index="1-2">选项2</el-menu-item>
                    </el-menu-item-group>
                    <el-menu-item-group title="分组2">
                        <el-menu-item index="1-3">选项3</el-menu-item>
                    </el-menu-item-group>
                    <el-submenu index="1-4">
                        <template slot="title">选项4</template>
                        <el-menu-item index="1-4-1">选项4-1</el-menu-item>
                    </el-submenu>
                </el-submenu>
                <el-submenu index="2">
                    <template slot="title"><i class="el-icon-menu"></i>导航二</template>
                    <el-submenu index="2-1">
                        <template slot="title">选项1</template>
                        <el-menu-item index="2-1-1">选项1-1</el-menu-item>
                    </el-submenu>
                </el-submenu>
                <el-submenu index="3">
                    <template slot="title"><i class="el-icon-setting"></i>导航三</template>
                    <el-menu-item-group>
                        <template slot="title">分组一</template>
                        <el-menu-item index="3-1">选项1</el-menu-item>
                        <el-menu-item index="3-2">选项2</el-menu-item>
                    </el-menu-item-group>
                    <el-menu-item-group title="分组2">
                        <el-menu-item index="3-3">选项3</el-menu-item>
                    </el-menu-item-group>
                    <el-submenu index="3-4">
                        <template slot="title">选项4</template>
                        <el-menu-item index="3-4-1">选项4-1</el-menu-item>
                    </el-submenu>
                </el-submenu>
            </el-menu>
        </el-aside>

        <el-container>
            <el-header style="text-align: right; font-size: 12px">
                <el-dropdown>
                    <i class="el-icon-setting" style="margin-right: 15px"></i>
                    <el-dropdown-menu slot="dropdown">
                        <el-dropdown-item>查看</el-dropdown-item>
                        <el-dropdown-item>新增</el-dropdown-item>
                        <el-dropdown-item>删除</el-dropdown-item>
                    </el-dropdown-menu>
                </el-dropdown>
                <span>王小虎</span>
            </el-header>

            <el-main>
                <el-table :data="tableData">
                    <el-table-column prop="date" label="日期" width="140">
                    </el-table-column>
                    <el-table-column prop="name" label="姓名" width="120">
                    </el-table-column>
                    <el-table-column prop="address" label="地址">
                    </el-table-column>
                </el-table>
            </el-main>
        </el-container>
    </el-container>
</div>
<script src="js/vue.js"></script>
<script src="element-ui/lib/index.js"></script>
<link rel="stylesheet" href="element-ui/lib/theme-chalk/index.css">

<script>
    new Vue({
        el:"#app",
        data() {
            const item = {
                date: '2016-05-02',
                name: '王小虎',
                address: '上海市普陀区金沙江路 1518 弄'
            };
            return {
                tableData: Array(20).fill(item)
            }
        }
    })
</script>
</body>
</html>

2.3 案例

其他的组件我们通过完成一个页面来学习。

我们要完成如下页面效果

在这里插入图片描述

要完成该页面,我们需要先对这个页面进行分析,看页面由哪儿几部分组成,然后到官网进行拷贝并修改。页面总共有如下组成部分

在这里插入图片描述

还有一个是当我们点击 新增 按钮,会在页面正中间弹出一个对话框,如下

在这里插入图片描述

2.3.1 准备基本页面

<!DOCTYPE html>
<html lang="en">
<head>
    <meta charset="UTF-8">
    <title>Title</title>
</head>
<body>
<div id="app">
	
</div>

<script src="js/vue.js"></script>
<script src="element-ui/lib/index.js"></script>
<link rel="stylesheet" href="element-ui/lib/theme-chalk/index.css">

<script>
    new Vue({
        el: "#app"
    })
</script>
</body>
</html>

2.3.2 完成表格展示

使用 Element 整体的思路就是 ==拷贝 + 修改==。

2.3.2.1 拷贝

在这里插入图片描述

在左菜单栏找到 Table 表格并点击,右边主体就会定位到表格这一块,找到我们需要的表格效果(如上图),点击 显示代码 就可以看到这个表格的代码了。

将html标签拷贝到 <div id="app"></div> 中,如下:

在这里插入图片描述

将css样式拷贝到我们页面的 head 标签中,如下

在这里插入图片描述

将方法和模型数据拷贝到 Vue 对象指定的位置

在这里插入图片描述

拷贝完成后通过浏览器打开可以看到表格的效果

在这里插入图片描述

表格效果出来了,但是显示的表头和数据并不是我们想要的,所以接下来就需要对页面代码进行修改了。

2.3.2.2 修改
  1. 修改表头和数据

    下面是对表格代码进行分析的图解。根据下图说明修改自己的列数和列名

    在这里插入图片描述

    修改完页面后,还需要对绑定的模型数据进行修改,下图是对模型数据进行分析的图解

    在这里插入图片描述

  2. 给表格添加操作列

    从之前的表格拷贝一列出来并对其进行修改。按钮是从官网的 Button 按钮 组件中拷贝并修改的

    在这里插入图片描述

  3. 给表格添加复选框列和标号列

    给表格添加复选框和标号列,效果如下

    在这里插入图片描述

    此效果也是从 Element 官网进行拷贝,先找到对应的表格效果,然后将其对应代码拷贝到我们的代码中,如下是复选框列官网效果图和代码

    在这里插入图片描述

    这里需要注意在 <el-table> 标签上有一个事件 @selection-change="handleSelectionChange" ,这里绑定的函数也需要从官网拷贝到我们自己的页面代码中,函数代码如下:

    在这里插入图片描述

    从该函数中又发现还需要一个模型数据 multipleSelection ,所以还需要定义出该模型数据

标号列也用同样的方式进行拷贝并修改。

2.3.3 完成搜索表单展示

在 Element 官网找到横排的表单效果,然后拷贝代码并进行修改

在这里插入图片描述

点击上面的 显示代码 后,就会展示出对应的代码,下面是对这部分代码进行分析的图解

在这里插入图片描述

然后根据我们要的效果修改代码。

2.3.4 完成批量删除和新增按钮展示

从 Element 官网找具有着色效果的按钮,并将代码拷贝到我们自己的页面上

在这里插入图片描述

2.3.5 完成对话框展示

在 Element 官网找对话框,如下:

在这里插入图片描述

下面对官网提供的代码进行分析

在这里插入图片描述

上图分析出来的模型数据需要在 Vue 对象中进行定义。

2.3.6 完成分页条展示

在 Element 官网找到 Pagination 分页 ,在页面主体部分找到我们需要的效果,如下

在这里插入图片描述

点击 显示代码 ,找到 完整功能 对应的代码,接下来对该代码进行分析

在这里插入图片描述

上面代码属性说明:

  • page-size :每页显示的条目数

  • page-sizes : 每页显示个数选择器的选项设置。

    :page-sizes="[100,200,300,400]" 对应的页面效果如下:

    在这里插入图片描述

  • currentPage :当前页码。我们点击那个页码,此属性值就是几。

  • total :总记录数。用来设置总的数据条目数,该属性设置后, Element 会自动计算出需分多少页并给我们展示对应的页码。

事件说明:

  • size-change :pageSize 改变时会触发。也就是当我们改变了每页显示的条目数后,该事件会触发。
  • current-change :currentPage 改变时会触发。也就是当我们点击了其他的页码后,该事件会触发。

2.3.7 完整页面代码

<!DOCTYPE html>
<html lang="en">
<head>
    <meta charset="UTF-8">
    <title>Title</title>
    <style>
        .el-table .warning-row {
            background: oldlace;
        }
        .el-table .success-row {
            background: #f0f9eb;
        }
    </style>
</head>
<body>
<div id="app">
    <!--搜索表单-->
    <el-form :inline="true" :model="brand" class="demo-form-inline">
        <el-form-item label="当前状态">
            <el-select v-model="brand.status" placeholder="当前状态">
                <el-option label="启用" value="1"></el-option>
                <el-option label="禁用" value="0"></el-option>
            </el-select>
        </el-form-item>

        <el-form-item label="企业名称">
            <el-input v-model="brand.companyName" placeholder="企业名称"></el-input>
        </el-form-item>

        <el-form-item label="品牌名称">
            <el-input v-model="brand.brandName" placeholder="品牌名称"></el-input>
        </el-form-item>

        <el-form-item>
            <el-button type="primary" @click="onSubmit">查询</el-button>
        </el-form-item>
    </el-form>

    <!--按钮-->
    <el-row>
        <el-button type="danger" plain>批量删除</el-button>
        <el-button type="primary" plain @click="dialogVisible = true">新增</el-button>
    </el-row>
    
    <!--添加数据对话框表单-->
    <el-dialog
            title="编辑品牌"
            :visible.sync="dialogVisible"
            width="30%">
        <el-form ref="form" :model="brand" label-width="80px">
            <el-form-item label="品牌名称">
                <el-input v-model="brand.brandName"></el-input>
            </el-form-item>

            <el-form-item label="企业名称">
                <el-input v-model="brand.companyName"></el-input>
            </el-form-item>

            <el-form-item label="排序">
                <el-input v-model="brand.ordered"></el-input>
            </el-form-item>

            <el-form-item label="备注">
                <el-input type="textarea" v-model="brand.description"></el-input>
            </el-form-item>

            <el-form-item label="状态">
                <el-switch v-model="brand.status"
                           active-value="1"
                           inactive-value="0"
                ></el-switch>
            </el-form-item>
            <el-form-item>
                <el-button type="primary" @click="addBrand">提交</el-button>
                <el-button @click="dialogVisible = false">取消</el-button>
            </el-form-item>
        </el-form>
    </el-dialog>

    <!--表格-->
    <template>
        <el-table
                :data="tableData"
                style="width: 100%"
                :row-class-name="tableRowClassName"
                @selection-change="handleSelectionChange">
            <el-table-column
                    type="selection"
                    width="55">
            </el-table-column>
            <el-table-column
                    type="index"
                    width="50">
            </el-table-column>
            <el-table-column
                    prop="brandName"
                    label="品牌名称"
                    align="center">
            </el-table-column>
            <el-table-column
                    prop="companyName"
                    label="企业名称"
                    align="center">
            </el-table-column>
            <el-table-column
                    prop="ordered"
                    align="center"
                    label="排序">
            </el-table-column>
            <el-table-column
                    prop="status"
                    align="center"
                    label="当前状态">
            </el-table-column>
            <el-table-column
                    align="center"
                    label="操作">
                <el-row>
                    <el-button type="primary">修改</el-button>
                    <el-button type="danger">删除</el-button>
                </el-row>
            </el-table-column>

        </el-table>
    </template>

    <!--分页工具条-->
    <el-pagination
            @size-change="handleSizeChange"
            @current-change="handleCurrentChange"
            :current-page="currentPage"
            :page-sizes="[5, 10, 15, 20]"
            :page-size="5"
            layout="total, sizes, prev, pager, next, jumper"
            :total="400">
    </el-pagination>

</div>
<script src="js/vue.js"></script>
<script src="element-ui/lib/index.js"></script>
<link rel="stylesheet" href="element-ui/lib/theme-chalk/index.css">
<script>
    new Vue({
        el: "#app",
        methods: {
            tableRowClassName({row, rowIndex}) {
                if (rowIndex === 1) {
                    return 'warning-row';
                } else if (rowIndex === 3) {
                    return 'success-row';
                }
                return '';
            },
            // 复选框选中后执行的方法
            handleSelectionChange(val) {
                this.multipleSelection = val;

                console.log(this.multipleSelection)
            },
            // 查询方法
            onSubmit() {
                console.log(this.brand);
            },
            // 添加数据
            addBrand(){
                console.log(this.brand);
            },
            //分页
            handleSizeChange(val) {
                console.log(`每页 ${val} 条`);
            },
            handleCurrentChange(val) {
                console.log(`当前页: ${val}`);
            }
        },
        data() {
            return {
                // 当前页码
                currentPage: 4,
                // 添加数据对话框是否展示的标记
                dialogVisible: false,

                // 品牌模型数据
                brand: {
                    status: '',
                    brandName: '',
                    companyName: '',
                    id:"",
                    ordered:"",
                    description:""
                },
                // 复选框选中数据集合
                multipleSelection: [],
                // 表格数据
                tableData: [{
                    brandName: '华为',
                    companyName: '华为科技有限公司',
                    ordered: '100',
                    status: "1"
                }, {
                    brandName: '华为',
                    companyName: '华为科技有限公司',
                    ordered: '100',
                    status: "1"
                }, {
                    brandName: '华为',
                    companyName: '华为科技有限公司',
                    ordered: '100',
                    status: "1"
                }, {
                    brandName: '华为',
                    companyName: '华为科技有限公司',
                    ordered: '100',
                    status: "1"
                }]
            }
        }
    })
</script>
</body>
</html>

总结:VUE使JS书写更简单&Element便捷的插件库,希望对您有帮助。
结束语:裸体一旦成为艺术,便是最圣洁的。道德一旦沦为虚伪,便是最下流的。 勇敢去做你认为正确的事,不要被世俗的流言蜚语所困扰。