react hook 源码完全解读

437 阅读14分钟

前言

从React Hooks发布以来,整个社区都以积极的态度去拥抱它、学习它。期间也涌现了很多关于React Hooks 源码解析的文章。本文就以笔者自己的角度来写一篇属于自己的文章吧。希望可以深入浅出、图文并茂的帮助大家对React Hooks的实现原理进行学习与理解。本文将以文字、代码、图画的形式来呈现内容。主要对常用Hooks中的 useState、useReducer、useEffect 进行学习,尽可能的揭开Hooks的面纱。

使用Hooks时的疑惑

Hooks的面世让我们的Function Component逐步拥有了对标Class Component的特性,比如私有状态,生命周期函数等。useState与useReducer这两个Hooks让我们可以在 Function Component里使用到私有状态。而useState其实就是阉割版的useReducer,这也是我那它们两个放在一起讲的原因。应用一下官方的例子:

function PersionInfo ({initialAge,initialName}) {
  const [age, setAge] = useState(initialAge);
  const [name, setName] = useState(initialName);
  return (
    <>
      Age: {age}, Name: {name}
      <button onClick={() => setAge(age + 1)}>Growing up</button>
    </>
  );
}

通过 useState 我们可以初始化一个私有状态,它会返回这个状态的最新值和一个用来更新状态的方法。而useReducer则是针对更复杂的状态管理场景:

const initialState = {age: 0, name: 'Dan'};

function reducer(state, action) {
  switch (action.type) {
    case 'increment':
      return {...state, age: state.age + action.age};
    case 'decrement':
      return {...state, age: state.age - action.age};
    default:
      throw new Error();
  }
}
function PersionInfo() {
  const [state, dispatch] = useReducer(reducer, initialState);
  return (
    <>
      Age: {state.age}, Name: {state.name}      <button onClick={() => dispatch({type: 'decrement', age: 1})}>-</button>
      <button onClick={() => dispatch({type: 'increment', age: 1})}>+</button>
    </>
  );
}

同样也是返回当前最新的状态,并返回一个用来更新数据的方法。在使用这两个方法的时候也许我们会想过这样的问题:

  const [age, setAge] = useState(initialAge);
  const [name, setName] = useState(initialName);

React内部是怎么区分这两个状态的呢? Function Component 不像 Class Component那样可以将私有状态挂载到类实例中并通过对应的key来指向对应的状态,而且每次的页面的刷新或者说组件的重新渲染都会使得 Function 重新执行一遍。所以React中必定有一种机制来区分这些Hooks。

 const [age, setAge] = useState(initialAge);
 // 或
 const [state, dispatch] = useReducer(reducer, initialState);

另一个问题就是React是如何在每次重新渲染之后都能返回最新的状态? Class Component因为自身的特点可以将私有状态持久化的挂载到类实例上,每时每刻保存的都是最新的值。而 Function Component 由于本质就是一个函数,并且每次渲染都会重新执行。所以React必定拥有某种机制去记住每一次的更新操作,并最终得出最新的值返回。当然我们还会有其他的一些问题,比如这些状态究竟存放在哪?为什么只能在函数顶层使用Hooks而不能在条件语句等里面使用Hooks?

答案尽在源码之中

我们先来了解useState以及useReducer的源码实现,并从中解答我们在使用Hooks时的种种疑惑。首先我们从源头开始:相关参考视频讲解:进入学习

import React, { useState } from 'react';

在项目中我们通常会以这种方式来引入useState方法,被我们引入的这个useState方法是什么样子的呢?其实这个方法就在源码 packages/react/src/ReactHook.js 中。

// packages/react/src/ReactHook.js
import ReactCurrentDispatcher from './ReactCurrentDispatcher';

function resolveDispatcher() {
  const dispatcher = ReactCurrentDispatcher.current;
  // ... 
  return dispatcher;
}

// 我们代码中引入的useState方法
export function useState(initialState) {
  const dispatcher = resolveDispatcher();
  return dispatcher.useState(initialState)
}

从源码中可以看到,我们调用的其实是 ReactCurrentDispatcher.js 中的dispatcher.useState(),那么我们继续前往ReactCurrentDispatcher.js文件:

import type {Dispacther} from 'react-reconciler/src/ReactFiberHooks';

const ReactCurrentDispatcher = {
  current: (null: null | Dispatcher),
};

export default ReactCurrentDispatcher;

好吧,它继续将我们带向 react-reconciler/src/ReactFiberHooks.js这个文件。那么我们继续前往这个文件。

// react-reconciler/src/ReactFiberHooks.js
export type Dispatcher = {
  useState<S>(initialState: (() => S) | S): [S, Dispatch<BasicStateAction<S>>],
  useReducer<S, I, A>(
    reducer: (S, A) => S,
    initialArg: I,
    init?: (I) => S,
  ): [S, Dispatch<A>],
  useEffect(
    create: () => (() => void) | void,
    deps: Array<mixed> | void | null,
  ): void,
  // 其他hooks类型定义
}

兜兜转转我们终于清楚了React Hooks 的源码就放 react-reconciler/src/ReactFiberHooks.js 目录下面。 在这里如上图所示我们可以看到有每个Hooks的类型定义。同时我们也可以看到Hooks的具体实现,大家可以多看看这个文件。首先我们注意到,我们大部分的Hooks都有两个定义:

// react-reconciler/src/ReactFiberHooks.js
// Mount 阶段Hooks的定义
const HooksDispatcherOnMount: Dispatcher = {
  useEffect: mountEffect,
  useReducer: mountReducer,
  useState: mountState,
 // 其他Hooks
};

// Update阶段Hooks的定义
const HooksDispatcherOnUpdate: Dispatcher = {
  useEffect: updateEffect,
  useReducer: updateReducer,
  useState: updateState,
  // 其他Hooks
};

从这里可以看出,我们的Hooks在Mount阶段和Update阶段的逻辑是不一样的。在Mount阶段和Update阶段他们是两个不同的定义。我们先来看Mount阶段的逻辑。在看之前我们先思考一些问题。React Hooks需要在Mount阶段做什么呢?就拿我们的useState和useReducer来说:

  1. 我们需要初始化状态,并返回修改状态的方法,这是最基本的。
  2. 我们要区分管理每个Hooks。
  3. 提供一个数据结构去存放更新逻辑,以便后续每次更新可以拿到最新的值。

我们一下React的实现,先来看mountState的实现。

// react-reconciler/src/ReactFiberHooks.js
function mountState (initialState) {
  // 获取当前的Hook节点,同时将当前Hook添加到Hook链表中
  const hook = mountWorkInProgressHook();
  if (typeof initialState === 'function') {
    initialState = initialState();
  }
  hook.memoizedState = hook.baseState = initialState;
  // 声明一个链表来存放更新
  const queue = (hook.queue = {
    last: null,
    dispatch: null,
    lastRenderedReducer,
    lastRenderedState,
  });
  // 返回一个dispatch方法用来修改状态,并将此次更新添加update链表中
  const dispatch = (queue.dispatch = (dispatchAction.bind(
    null,
    currentlyRenderingFiber,
    queue,
  )));
  // 返回当前状态和修改状态的方法 
  return [hook.memoizedState, dispatch];
}

区分管理Hooks

关于第一件事,初始化状态并返回状态和更新状态的方法。这个没有问题,源码也很清晰利用initialState来初始化状态,并且返回了状态和对应更新方法 return [hook.memoizedState, dispatch]。那么我们来看看React是如何区分不同的Hooks的,这里我们可以从 mountState 里的 mountWorkInProgressHook方法和Hook的类型定义中找到答案。

// react-reconciler/src/ReactFiberHooks.js
export type Hook = {
  memoizedState: any,
  baseState: any,
  baseUpdate: Update<any, any> | null,
  queue: UpdateQueue<any, any> | null,
  next: Hook | null,  // 指向下一个Hook
};

首先从Hook的类型定义中就可以看到,React 对Hooks的定义是链表。也就是说我们组件里使用到的Hooks是通过链表来联系的,上一个Hooks的next指向下一个Hooks。这些Hooks节点是怎么利用链表数据结构串联在一起的呢?相关逻辑就在每个具体mount 阶段 Hooks函数调用的 mountWorkInProgressHook方法里:

// react-reconciler/src/ReactFiberHooks.js
function mountWorkInProgressHook(): Hook {
  const hook: Hook = {
    memoizedState: null,
    baseState: null,
    queue: null,
    baseUpdate: null,
    next: null,
  };
  if (workInProgressHook === null) {
    // 当前workInProgressHook链表为空的话,
    // 将当前Hook作为第一个Hook
    firstWorkInProgressHook = workInProgressHook = hook;
  } else {
    // 否则将当前Hook添加到Hook链表的末尾
    workInProgressHook = workInProgressHook.next = hook;
  }
  return workInProgressHook;
}

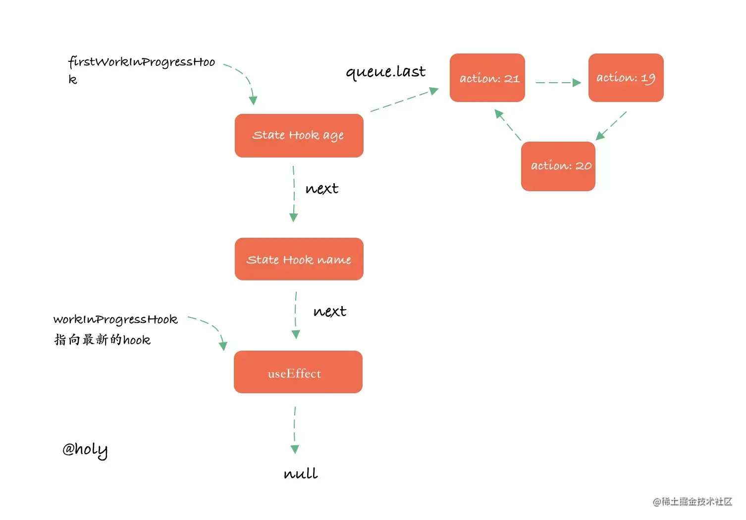
在mount阶段,每当我们调用Hooks方法,比如useState,mountState就会调用mountWorkInProgressHook 来创建一个Hook节点,并把它添加到Hooks链表上。比如我们的这个例子:

  const [age, setAge] = useState(initialAge);
  const [name, setName] = useState(initialName);
  useEffect(() => {})

那么在mount阶段,就会生产如下图这样的单链表:

返回最新的值

而关于第三件事,useState和useReducer都是使用了一个queue链表来存放每一次的更新。以便后面的update阶段可以返回最新的状态。每次我们调用dispatchAction方法的时候,就会形成一个新的updata对象,添加到queue链表上,而且这个是一个循环链表。可以看一下 dispatchAction 方法的实现:

// react-reconciler/src/ReactFiberHooks.js
// 去除特殊情况和与fiber相关的逻辑
function dispatchAction(fiber,queue,action,) {
    const update = {
      action,
      next: null,
    };
    // 将update对象添加到循环链表中
    const last = queue.last;
    if (last === null) {
      // 链表为空,将当前更新作为第一个,并保持循环
      update.next = update;
    } else {
      const first = last.next;
      if (first !== null) {
        // 在最新的update对象后面插入新的update对象
        update.next = first;
      }
      last.next = update;
    }
    // 将表头保持在最新的update对象上
    queue.last = update;
   // 进行调度工作
    scheduleWork();
}

也就是我们每次执行dispatchAction方法,比如setAge或setName。就会创建一个保存着此次更新信息的update对象,添加到更新链表queue上。然后每个Hooks节点就会有自己的一个queque。比如假设我们执行了下面几个语句:

setAge(19);
setAge(20);
setAge(21);

那么我们的Hooks链表就会变成这样:

updateQueue

在Hooks节点上面,会如上图那样,通过链表来存放所有的历史更新操作。以便在update阶段可以通过这些更新获取到最新的值返回给我们。这就是在第一次调用useState或useReducer之后,每次更新都能返回最新值的原因。再来看看mountReducer,你会发现和mountState几乎一摸一样,只是状态的初始化逻辑有那么一点区别。毕竟useState其实就是阉割版的useReducer。这里就不详细介绍mountReducer了。

// react-reconciler/src/ReactFiberHooks.js
function mountReducer(reducer, initialArg, init,) {
  // 获取当前的Hook节点,同时将当前Hook添加到Hook链表中
  const hook = mountWorkInProgressHook();
  let initialState;
  // 初始化
  if (init !== undefined) {
    initialState = init(initialArg);
  } else {
    initialState = initialArg ;
  }
  hook.memoizedState = hook.baseState = initialState;
  // 存放更新对象的链表
  const queue = (hook.queue = {
    last: null,
    dispatch: null,
    lastRenderedReducer: reducer,
    lastRenderedState: (initialState: any),
  });
  // 返回一个dispatch方法用来修改状态,并将此次更新添加update链表中
  const dispatch = (queue.dispatch = (dispatchAction.bind(
    null,
    currentlyRenderingFiber,
    queue,
  )));
 // 返回状态和修改状态的方法
  return [hook.memoizedState, dispatch];
}

然后我们来看看update阶段,也就是看一下我们的useState或useReducer是如何利用现有的信息,去给我们返回最新的最正确的值的。先来看一下useState在update阶段的代码也就是updateState:

// react-reconciler/src/ReactFiberHooks.js
function updateState(initialState) {
  return updateReducer(basicStateReducer, initialState);
}

可以看到,updateState底层调用的其实就会死updateReducer,因为我们调用useState的时候,并不会传入reducer,所以这里会默认传递一个basicStateReducer进去。我们先看看这个basicStateReducer

// react-reconciler/src/ReactFiberHooks.js
function basicStateReducer(state, action){
  return typeof action === 'function' ? action(state) : action;
} 

在使用useState(action)的时候,action通常会是一个值,而不是一个方法。所以baseStateReducer要做的其实就是将这个action返回。来继续看一下updateReducer的逻辑:

// react-reconciler/src/ReactFiberHooks.js
// 去掉与fiber有关的逻辑

function updateReducer(reducer,initialArg,init) {
  const hook = updateWorkInProgressHook();
  const queue = hook.queue;

  // 拿到更新列表的表头
  const last = queue.last;

  // 获取最早的那个update对象
  first = last !== null ? last.next : null;

  if (first !== null) {
    let newState;
    let update = first;
    do {
      // 执行每一次更新,去更新状态
      const action = update.action;
      newState = reducer(newState, action);
      update = update.next;
    } while (update !== null && update !== first);

    hook.memoizedState = newState;
  }
  const dispatch = queue.dispatch;
  // 返回最新的状态和修改状态的方法
  return [hook.memoizedState, dispatch];
}

在update阶段,也就是我们组件第二次第三次。。执行到useState或useReducer的时候,会遍历update对象循环链表,执行每一次更新去计算出最新的状态来返回,以保证我们每次刷新组件都能拿到当前最新的状态。useState的reducer是baseStateReducer,因为传入的update.action为值,所以会直接返回update.action,而useReducer 的reducer是用户定义的reducer,所以会根据传入的action和每次循环得到的newState逐步计算出最新的状态。

updateReducer1

useState/useReducer 小总结

看到这里我们在回头看看最初的一些疑问:

  1. React 如何管理区分Hooks?

    • React通过单链表来管理Hooks
    • 按Hooks的执行顺序依次将Hook节点添加到链表中
  2. useState和useReducer如何在每次渲染时,返回最新的值?

    • 每个Hook节点通过循环链表记住所有的更新操作
    • 在update阶段会依次执行update循环链表中的所有更新操作,最终拿到最新的state返回
  3. 为什么不能在条件语句等中使用Hooks?

    • 链表!

比如如图所示,我们在mount阶段调用了useState('A'), useState('B'), useState('C'),如果我们将useState('B') 放在条件语句内执行,并且在update阶段中因为不满足条件而没有执行的话,那么没法正确的重Hooks链表中获取信息。React也会给我们报错。

Hooks链表放在哪?

好的,现在我们已经了解了React 通过链表来管理 Hooks,同时也是通过一个循环链表来存放每一次的更新操作,得以在每次组件更新的时候可以计算出最新的状态返回给我们。那么我们这个Hooks链表又存放在那里呢?理所当然的我们需要将它存放到一个跟当前组件相对于的地方。那么很明显这个与组件一一对应的地方就是我们的FiberNode。

hooksInFiberNode

如图所示,组件构建的Hooks链表会挂载到FiberNode节点的memoizedState上面去。

hooksInFiberNode2

useEffect

看到这,相信你已经对Hooks的源码实现模式已经有一定的了解了,所以你尝试去看一下Effect的实现你会一下子就看懂。首先我们先回忆一下useEffect是怎么样工作的?

function PersionInfo () {
  const [age, setAge] = useState(18);
  useEffect(() =>{
      console.log(age)
  }, [age])

 const [name, setName] = useState('Dan');
 useEffect(() =>{
      console.log(name)
  }, [name])
  return (
    <>
      ...
    </>
  );
}

PersionInfo组件第一次渲染的时候会在控制台输出age和name,在后面组件的每次update中,如果useEffect中的deps依赖的值发生了变化的话,也会在控制台中输出对应的状态,同时在unmount的时候就会执行清除函数(如果有)。React中是怎么实现的呢?其实很简单,在FiberNode中通过一个updateQueue来存放所有的effect,然后在每次渲染之后依次执行所有需要执行的effect。useEffect 也分为mountEffect和updateEffect

mountEffect

// react-reconciler/src/ReactFiberHooks.js
// 简化去掉特殊逻辑

function mountEffect( create,deps,) {
  return mountEffectImpl(
    create,
    deps,
  );
}

function mountEffectImpl(fiberEffectTag, hookEffectTag, create, deps) {
  // 获取当前Hook,并把当前Hook添加到Hook链表
  const hook = mountWorkInProgressHook();
  const nextDeps = deps === undefined ? null : deps;
  // 将当前effect保存到Hook节点的memoizedState属性上,
  // 以及添加到fiberNode的updateQueue上
  hook.memoizedState = pushEffect(hookEffectTag, create, undefined, nextDeps);
}

function pushEffect(tag, create, destroy, deps) {
  const effect: Effect = {
    tag,
    create,
    destroy,
    deps,
    next: (null: any),
  };
  // componentUpdateQueue 会被挂载到fiberNode的updateQueue上
  if (componentUpdateQueue === null) {
    // 如果当前Queue为空,将当前effect作为第一个节点
    componentUpdateQueue = createFunctionComponentUpdateQueue();
   // 保持循环
    componentUpdateQueue.lastEffect = effect.next = effect;
  } else {
    // 否则,添加到当前的Queue链表中
    const lastEffect = componentUpdateQueue.lastEffect;
    if (lastEffect === null) {
      componentUpdateQueue.lastEffect = effect.next = effect;
    } else {
      const firstEffect = lastEffect.next;
      lastEffect.next = effect;
      effect.next = firstEffect;
      componentUpdateQueue.lastEffect = effect;
    }
  }
  return effect; 
}

可以看到在mount阶段,useEffect做的事情就是将自己的effect添加到了componentUpdateQueue上。这个componentUpdateQueue会在renderWithHooks方法中赋值到fiberNode的updateQueue上。

// react-reconciler/src/ReactFiberHooks.js
// 简化去掉特殊逻辑
export function renderWithHooks() {
   const renderedWork = currentlyRenderingFiber;
   renderedWork.updateQueue = componentUpdateQueue;
}

也就是在mount阶段我们所有的effect都以链表的形式被挂载到了fiberNode上。然后在组件渲染完毕之后,React就会执行updateQueue中的所有方法。

useEffectInFiberNode1

updateEffect

// react-reconciler/src/ReactFiberHooks.js
// 简化去掉特殊逻辑

function updateEffect(create,deps){
  return updateEffectImpl(
    create,
    deps,
  );
}

function updateEffectImpl(fiberEffectTag, hookEffectTag, create, deps){
  // 获取当前Hook节点,并把它添加到Hook链表
  const hook = updateWorkInProgressHook();
  // 依赖 
  const nextDeps = deps === undefined ? null : deps;
 // 清除函数
  let destroy = undefined;

  if (currentHook !== null) {
    // 拿到前一次渲染该Hook节点的effect
    const prevEffect = currentHook.memoizedState;
    destroy = prevEffect.destroy;
    if (nextDeps !== null) {
      const prevDeps = prevEffect.deps;
      // 对比deps依赖
      if (areHookInputsEqual(nextDeps, prevDeps)) {
        // 如果依赖没有变化,就会打上NoHookEffect tag,在commit阶段会跳过此
        // effect的执行
        pushEffect(NoHookEffect, create, destroy, nextDeps);
        return;
      }
    }
  }
  hook.memoizedState = pushEffect(hookEffectTag, create, destroy, nextDeps);
}

update阶段和mount阶段类似,只不过这次会考虑effect 的依赖deps,如果此次更新effect的依赖没有变化的话,就会被打上NoHookEffect标签,最后会在commit阶段跳过改effect的执行。

function commitHookEffectList(unmountTag,mountTag,finishedWork) {
  const updateQueue = finishedWork.updateQueue;
  let lastEffect = updateQueue !== null ? updateQueue.lastEffect : null;
  if (lastEffect !== null) {
    const firstEffect = lastEffect.next;
    let effect = firstEffect;
    do {
      if ((effect.tag & unmountTag) !== NoHookEffect) {
        // Unmount 阶段执行tag !== NoHookEffect的effect的清除函数 (如果有的话)
        const destroy = effect.destroy;
        effect.destroy = undefined;
        if (destroy !== undefined) {
          destroy();
        }
      }
      if ((effect.tag & mountTag) !== NoHookEffect) {
        // Mount 阶段执行所有tag !== NoHookEffect的effect.create,
        // 我们的清除函数(如果有)会被返回给destroy属性,一遍unmount执行
        const create = effect.create;
        effect.destroy = create();
      }
      effect = effect.next;
    } while (effect !== firstEffect);
  }
}

useEffect 小总结

useEffect做了什么?

  1. FiberNdoe节点中会又一个updateQueue链表来存放所有的本次渲染需要执行的effect。
  2. mountEffect阶段和updateEffect阶段会把effect 挂载到updateQueue上。
  3. updateEffect阶段,deps没有改变的effect会被打上NoHookEffect tag,commit阶段会跳过该Effect。

到此为止,useState/useReducer/useEffect源码也阅读完毕了,相信有了这些基础,剩下的Hooks的源码阅读不会成问题,最后放上完整图示: