浅析AI人脸识别/车辆识别智能分析网关的深度学习算法及应用场景

182 阅读4分钟

为什么要应用AI人工智能技术?

AI人工智能在中国的安防视频监控项目中已经大量落地。在安防监控行业,利用AI的视频结构化技术依据视频内容信息处理和网络化共享应用,实现监控视频信息的情报化、视频监控网络的智慧化、网格化。人工智能技术则可以弥补人类的不足,基于计算机视觉的图像分析处理技术,可以检测与识别出视频中的重要细节与潜在的危险等,并发出警报。

基于AI边缘计算的智能硬件设备

TSINGSEE青犀视频智能分析网关(V1/V2版)以AI视频智能识别与分析能力为核心,通过对监控视频进行智能识别与分析,可提供人脸、人体、车辆、烟火、物体、行为等识别、抓拍、比对、告警等服务,对场景中的异常及违规现象进行精准研判、辅助决策等,满足用户基于视频服务的数据感知、智能检测、智能分析、智能告警等需求。

AI智能分析网关有哪些算法?

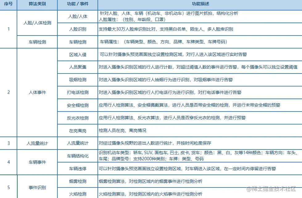
V1版本目前拥有算法:

V2版本目前拥有算法:

应用场景

1)通用安防:适用于社区、楼宇、企业园区等场所的安防管理场景,如:人员进出、车辆进出、周界防范、危险区域闯入、可疑徘徊等,提高场所的安全管理水平。

2)明厨亮灶:基于多种算法(厨师帽/厨师服识别、抽烟识别、玩手机识别、垃圾桶未盖检测、动火离人检测、陌生人检测、猫/狗/老鼠识别等),可以有效监测餐饮行业后厨的食品安全、环境卫生、四害防治等是否有违规或异常情况出现,并能实时发出告警信息。

3)森林防火:可对前端设备采集的图像、视频等数据进行实时风险监测与烟火识别分析,根据火灾烟雾火焰特征,可准确识别出烟雾、火焰、火点,并立即触发告警。

4)智慧安监:适用于企业安全生产监管场景,如:工地、煤矿、危化品、加油站、烟花爆竹、电力等行业,有助于降低生产过程中的安全隐患、保障生命财产安全。

5)智慧景区:适用于景区、公园等场景,可实时统计监控范围内的人流量、预警人群拥挤事件、防止危险区域有人员闯入、识别烟火等,助力景区智能化监管。

6)智慧校园:可用于校园内部及周边的安防监测场景,包括师生人脸门禁、车辆进出、周界防范、翻越围墙、危险区域闯入、人员拥挤、异常聚集、烟火等。

7)区域安全监测:适用于重点场所的安全监测场景,如:政府机构、军事区域、机场、变电站、工业重地、看守所、农场养殖等,监测周界入侵、人员闯入、徘徊等事件。

8)无人值守:可用于野外远程监控场景,如:水利、电力等,防范可疑人员靠近、人员破坏/偷盗设备、闯入危险区域等,可联动语音等装置进行驱离提醒。

9)在岗离岗:可用于需要人员时刻在岗的监测场景中,能实时检测固定工作岗位的人员在岗离岗情况,当检测到离岗时,可立即触发告警提醒。

10)加油站安全监管:用于加油站安全监管,对加油区、卸油区、储油罐等区域进行重点监测,可对区域内的安全风险,如:抽烟、打电话、烟火、静电释放等进行告警提醒。

11)公共防疫:协助公共区域防疫工作的开展,实时监测区域内人员是否佩戴口罩,并可结合语音装置发出提醒,可应用于楼宇、商场、车站、公交、出租车、地铁、广场、景区、工厂、园区等场景。

EasyCVR与智能分析网关可将视频变为更具价值的信息,与大数据、云计算技术相结合能形成巨大的资源信息库,为智慧场景的构建提供有力的信息支撑和辅助决策支持。通过将前端接入的信息资源进行整合与处理、分发等,助力构建风险监测预警智能化平台,实现快速感知、实时监测、提前预警、联动处置的智慧监管模式。