split_commandline解析中间状态

693 阅读4分钟

持续创作,加速成长!这是我参与「掘金日新计划 · 10 月更文挑战」的第28天,点击查看活动详情

split_commandline() 函数的作用是把命令行的参数先解析到一个中间结构(OptionParseContext)里面,也就是 octx 变量。

本文我们一起来探索一下它是如何实现解析功能的,split_commandline() 函数的定义如下:

/**
 * Split the commandline into an intermediate form convenient for further
 * processing.
 *
 * The commandline is assumed to be composed of options which either belong to a
 * group (those with OPT_SPEC, OPT_OFFSET or OPT_PERFILE) or are global
 * (everything else).
 *
 * A group (defined by an OptionGroupDef struct) is a sequence of options
 * terminated by either a group separator option (e.g. -i) or a parameter that
 * is not an option (doesn't start with -). A group without a separator option
 * must always be first in the supplied groups list.
 *
 * All options within the same group are stored in one OptionGroup struct in an
 * OptionGroupList, all groups with the same group definition are stored in one
 * OptionGroupList in OptionParseContext.groups. The order of group lists is the
 * same as the order of group definitions.
 */
int split_commandline(OptionParseContext *octx, int argc, char *argv[],
                      const OptionDef *options,
                      const OptionGroupDef *groups, int nb_groups);

在 ffmpeg_opt.c 里面的实际传参如下:

static const OptionGroupDef groups[] = {
    [GROUP_OUTFILE] = { "output url",  NULL, OPT_OUTPUT },
    [GROUP_INFILE]  = { "input url",   "i",  OPT_INPUT },
};

1-1


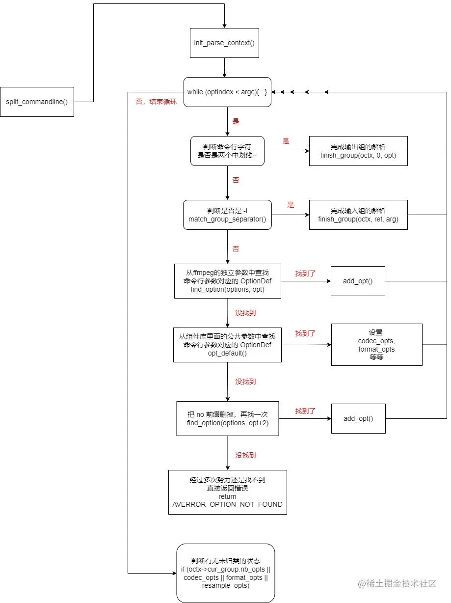
split_commandline() 函数的内部流程图如下:

1-2

split_commandline() 函数的整体逻辑是这样的。首先是一个 while (optindex < argc) {...} 循环,不断处理命令行的参数。

在循环内部,会多次查找 命令行的参数 所对应的 struct OptionDef ,f 参数对应的 OptionDef ,如下:

1-2

查询 OptionDef 会最多会尝试 3 次:

1, 从 ffmpeg_opt.c 定义的 options 数组里面找,这是 ffmpeg.exe 独有的 OptionDef (选项)。

2, 从 编解码库,容器库,重采样库,等等里面查找公共的 OptionDef 。调用的函数是 opt_default()

3, 判断命令行参数,是否以 no 开头的,例如 nobenchmark 会转成 benchmark ,然后再从 ffmpeg_opt.c 定义的 options 数组里面找一次。

这是 FFmpeg 整个项目布尔参数的习惯,如果要取反,就在前面加个 no。解析的时候会把 no 去掉,然后赋值为 0 ,如下:

/* boolean -nofoo options */
if (opt[0] == 'n' && opt[1] == 'o' &&
    (po = find_option(options, opt + 2)) &&
    po->name && po->flags & OPT_BOOL) {
    add_opt(octx, po, opt, "0"); //注意这里的 “0”
    av_log(NULL, AV_LOG_DEBUG, " matched as option '%s' (%s) with "
           "argument 0.\n", po->name, po->help);
    continue;
}

一旦找到 命令行的参数 所对应的 struct OptionDef ,就会开始记录。

如果是在 ffmpeg.exe 的独立参数里面找到的 OptionDef ,可能会记录到下面两个地方:

1, octx->global_opts,记录到全局组里面。

2, octx->cur_group,记录到当前组里面。

1-3

如果是在编解码库,容器库等等,公共的组件库里面里面找到的 OptionDef ,可能会记录到下面这些地方,是通过 opt_default() 函数记录的。

1, codec_opts,编解码器参数

2, format_opts,容器层参数。

3, sws_dict,图像转换

4, swr_opts,重采样

无论是 octx->cur_group 当前组,还是 codec_optsformat_opts 等等,他们都是一种中间的状态,当匹配到输入或者输出文件的时候,就会把这些中间信息,全部转移到输入组,或者是输出组里面。

这个转移操作,是通过 finish_group() 函数完成的,如下:

1-4


接下来讲一下,ffmpeg.exe 是怎么匹配到输入 跟 输出文件的。

输入文件的匹配代码如下:

/* named group separators, e.g. -i */
if ((ret = match_group_separator(groups, nb_groups, opt)) >= 0) {
    GET_ARG(arg);
    finish_group(octx, ret, arg);
    av_log(NULL, AV_LOG_DEBUG, " matched as %s with argument '%s'.\n",
        groups[ret].name, arg);
    continue;
}

上面的 groups 变量的定义如下:

static const OptionGroupDef groups[] = {
    [GROUP_OUTFILE] = { "output url",  NULL, OPT_OUTPUT },
    [GROUP_INFILE]  = { "input url",   "i",  OPT_INPUT },
};

而 opt 就是命令行字符。

所以逻辑比较简单,就是匹配 opt 是不是 i ,如果是 i, 就用 GET_ARG(arg) 获取输入文件的名称,存到 arg 里面,然后调 finish_group() 完成输入组的解析。

输出文件的匹配代码如下:

/* unnamed group separators, e.g. output filename */
if (opt[0] != '-' || !opt[1] || dashdash+1 == optindex) {
    finish_group(octx, 0, opt);
    av_log(NULL, AV_LOG_DEBUG, " matched as %s.\n", groups[0].name);
    continue;
}

上面的 finish_group(octx, 0, opt); 里面的 0 应该替换成 GROUP_OUTFILE 宏,这样看起来会容易明白。

上面的代码前面两个条件比较简单,就是匹配命令行参数,opt 的第一个字符如果不是 - ,而且第二个字符有值,这个 opt 变量就是输出文件的文件名。

举个例子 "juren.mp4" ,就符合上面条件的判断。

不过有个 dashdash 变量不太容易看懂,这其实是一个转义操作,如果你的输出文件名命名,前面确实要是 - ,那就可以用 -- 来转义,如下:

ffmpeg -i juren.mp4 -- -juren.flv

上面最后一个条件,dashdash+1 == optindex,的意思是,只要匹配到 --,那后面的参数就是输出文件名称。

其他命令也有类似习惯,比如 grep 搜索带 - 的字符串。

grep -r "-h"

上面这样是不行的,-h 会当成 grep 自己的参数配置,需要换成下面的命令。

grep -r -- "-h"

之前说过,一个输入组是可以有多个输入文件的,输出组同理。所以每调用一次 finish_group() ,它的内部都会扩展一次数组的大小,来容纳更多的输入文件,如下:

1-5


split_commandline() 函数执行完毕之后,所有的命令行参数都会解析进去中间结构体 OptionParseContext 里面。

OptionParseContext 里面有全局参数组,输入组,输出组。

理解了 split_commandline() 函数,也就理解了命令行参数解析模块的50%。


题外话:

opt_default() 函数是处理公共组件库的参数解析的,会把命令行参数赋值到 codec_optsformat_optssws_dictswr_opts。定义如下:

int opt_default(void *optctx, const char *opt, const char *arg)

但是 opt_default() 内部是没用使用到 第一个参数 void *optctx 的,所以第一个参数是多余的