阿里P8、滴滴D10合作推出分布式架构实战,以及网约车项目手抄本

57 阅读6分钟

任何一个网站在发布初期几乎都不可能立马就拥有庞大的用户流量和海量数据,都是在不停的试错过程中一步一步演变其自身架构,满足其自身业务。所以我们常说,互联网领域几乎没有哪一个网站天生就是大型网站,因为往往系统最大业务做大是呈正比的,大型网站都是从小型网站逐渐演变过来的,而不是被刻意设计出来的。试想一下,如果业务不见起色,一昧地追求大型网站架构又有何意义呢?

OK ,接下来就请大家跟随笔者一起来探寻分布式场景下服务化的真谛吧,Let’s GO!

目录

分布式服务案例

讲解了大型网站的架构演变过程,让大家对分布式系统建立一个基本的认识。当然,重点是讲解企业在大规模服务化后应该如何实施服务治理 ,以及应该如何构建一个分布式调用眼踪系统,以一种可视化的方式来展现眼踪到的每 个请求的完整调用链,并收集调用链上每个服务的执行耗时,整合孤立日志等。

大流量限流/消峰案例

为了避免大促场景下峰值流量过大,对系统造成较大负载导致产生雪崩现象,为大家讲解了大流量限流/消峰案例,让系统的负载压力始终处于一个比较均衡的水位,从而保护系统的稳定运行。笔者首先从限流算法开始讲起,然后分享了业务层面和技术层面等两个维度的流量管制方案。当然,重点是为大家演示如何通过 MQ 来实现大流量场景下的流量消峰。

分布式配置管理服务案例

为大家讲解了分布式配置管理服务案例(配置中心)。尽管目前一些中小型互联网企业仍然将本地配置作为首选,但是当网站发展到一定规模后,继续采用本地配置所暴露的问题将会越来越多。大型网站使用分布式配置管理平台不仅能够实现配置信息的集中式管理、降低维护成本和配置出错率,还能够动态获取/更新配置信息。重点是为大家演示如何基于 ZooKeeper 构建一个分布式配置管理平台,以及使用淘宝 Diamond 和百度 Discon 系统来实现分布式配置管理服务。

大促场景下热点数据的读/写优化案例

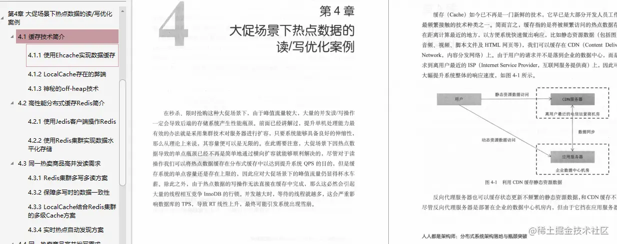
热点数据的读/写操作其实是秒杀、限时抢购场景下最核心的技术难题。在大促场景下,由于峰值流量较大,大量针对同 热卖商品的并发读/写操作 定会导致后端的存储系统产生性能瓶颈,因此为大家讲解了大促场景下热点数据的读/写优化案例。尽管商品信息可以缓存在分布式缓存中,通过集群技术,可以在理论上认为其容量是无限的,但是对于大促场景下的热卖商品来说,由于单价比平时更给力、更具吸引力,因而自然会比平时吸引更大的流量进来 这时同 Key 必然会落到同 个缓存节点上,而分布式缓存在这种情况下 定会出现单点瓶颈,因此笔者为大家演示了如何实施多级 Cach 方案来防止分布式缓存系统出现单点瓶颈。由于写操作无法直接在缓存中完成,因此大量的并发更新热点数据(库存扣减)都是针对数据库中同一行的一一以 MySQL 为例,而这必然会引起大量的线程来相互竞争 InnoDB 的行锁 并发越大时,等待的线程就越多,这会严重影响数据库的 TPS,导致RT线性上升,最终可能引发系统出现雪崩。为了避免数据库沦为瓶颈,笔者为大家演示了如何通过分布式锁、乐观锁在分布式缓存系统中扣减库存、通过抢购限流控制单机并发写流量,以及如何使用阿里开源的 AliSQL 数据库提升“秒杀”场景性能。

数据库分库分表案例

讲解了数据库分库分表案例。本章演示了如何通过分库分表中间件 Shark 来帮助企业实施分库分表改造,以及分库分表后所带来一系列影响的解决方案,并重点分享了笔者在实际工作中订单业务实施分库分表改造后,应该如何同时满足 Buyer Seller 多维度查询需求。

一个优秀的架构师,抽象思维能力是必不可少的,架构师要善于“刨丁解牛”,将实物概念化并归类,比如一个大型网站,你能够迅速根据业务功能的不同,将业务垂直化;而扎实的技术功底又是架构师能力版图中所占比例最大的一块,因为抽象思维能力是虚的,技术能力是实的,只有做到虚实结合 ,才能够达到“手中无剑,心中有剑”的境界:技术前瞻性是需要架构师凭借自身经验和觉预估当前架构的缺陷会为将来埋下哪些隐患、哪些技术问题是需要在网站发展到一定阶段就必须重构的、哪些技术在未来是趋势,需要提前进行了解和学习的领域知识既要求了架构师的知识广度,又要求了架构师的知识深度,因为架构师的技术能力不能够仅局限在自己所擅长的那一亩三分地;沟通交流能力其实非常重要,因为大多数情况下,我们都是在与人而非计算机打交道,比如,我们构建的系统先是给人使用的,其次才是让计算机理解。除此之外,业务的沟通探讨、技术方案的探讨等诸多事项都是能与人面对面的直接沟通交流,如果你不善于沟通,那么如何能够让别人明确你的用意 又如何顺利开展工作呢?【+jcc4261获取】

总目录:

**在这里在分享一份网约车服务器项目白皮书